18 年
手机商铺
公司新闻/正文
189 人阅读发布时间:2025-12-25 10:11

细胞凋亡是细胞程序性死亡过程。传统观点认为,凋亡细胞是“无功能的细胞残骸”,是机体维持内环境稳态时产生的“废弃物”。但近年来的研究发现,骨骼肌细胞的分化伴随着细胞凋亡发生,且与细胞凋亡相关的生物学事件,如caspase激活、磷脂酰丝氨酸外翻等,对于成肌分化和骨骼肌再生是必要的。然而,凋亡细胞是否以及如何在骨骼肌发育过程中发挥主动调控作用有待探索。
12月4日,扬州大学动物科学与技术学院包文斌教授团队在国际期刊J Cachexia Sarcopenia Muscle(中科院1区,JCR Q1,五年平均影响因子10.6)上发表了题为“C2C12-Derived ApoVs Promote Skeletal Muscle Development and Ameliorate Age-Related Muscle Loss Through Igf1r/PI3K/AKT/mTOR Pathway”的研究论文。该研究基于体外骨骼肌细胞分化模型、体内骨骼肌发育与老龄化模型,首次揭示了肌细胞分化过程中产生的凋亡细胞促进骨骼肌发育并延缓肌肉老龄化进程的作用机制。中科新生命为该研究提供了DIA定量蛋白质组学检测服务。

技术方法
DIA 定量蛋白质组学
研究亮点
该研究开创性地揭示了肌源性分化过程中伴随的细胞凋亡并非终点,而是通过产生“凋亡囊泡(apoVs)”这一主动信号传递方式,正向调控骨骼肌发育与再生的全新机制。这不仅深化了对凋亡在发育中功能多样性的认知,也为治疗肌肉减少症等年龄相关性疾病提供了新的潜在策略。
确立凋亡囊泡(apoVs)作为肌源性分化不可或缺的正向调控因子
阐明apoVs通过递送Igf1r激活PI3K/AKT/mTOR通路的跨细胞信号传递机制
证实内源性apoVs在体内具有促进肌肉肥大与对抗衰老相关肌流失的潜力
实验结果
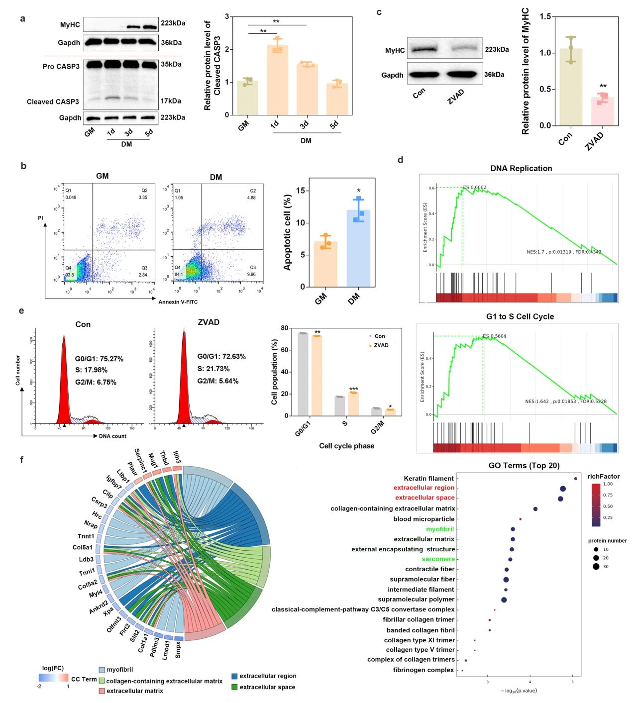
1. caspase介导的凋亡活性是肌源性分化所必需的,并影响细胞外成分
该研究首先确认了在C2C12细胞分化过程中,凋亡标志物cleaved CASP3的表达和凋亡细胞比例均随之增加(图1a-b)。使用泛caspase抑制剂ZVAD处理后,肌球蛋白重链(MyHC)的表达被显著抑制,表明凋亡活性对肌源性分化至关重要(图1c)。通过对经ZVAD处理后的C2C12细胞进行蛋白质组学分析发现,ZVAD处理影响了细胞周期进程和肌细胞骨架通路,显著改变了与细胞外区域、细胞外空间和细胞外基质相关的蛋白表达(图1d-f)。这一发现提示,凋亡活动可能通过调控细胞外成分来影响肌生成。

图1 caspase抑制会影响C2C12细胞的细胞外成分
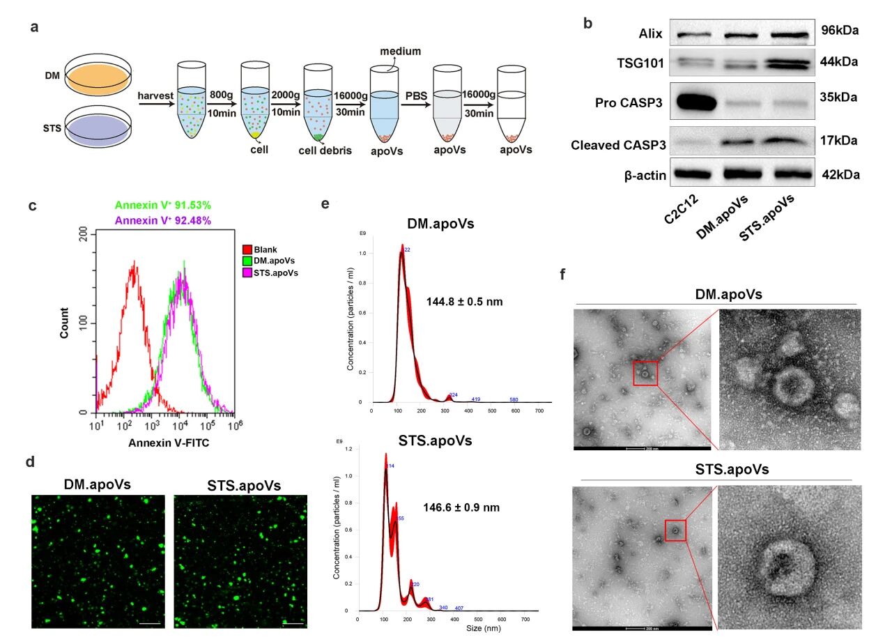
2. caspase活性通过调控apoVs的产生来影响肌源性分化
基于上述发现,研究团队将目光投向凋亡相关的细胞外成分——凋亡囊泡(apoVs)。他们从分化中的C2C12细胞(DM.apoVs)和星形孢菌素(Staurosporine,STS)诱导凋亡的C2C12成肌细胞(STS.apoVs)中成功分离出apoVs(图2a)。表征实验表明分离获得apoVs具有优异的纯度和高富集度:包括高表达cleaved CASP3、Alix和TSG101等apoV蛋白标志物(图2b),表面均暴露磷脂酰丝氨酸(PtdSer)(图2c-d),纳米颗粒追踪分析(NTA)显示其粒径分布均匀,纯度较高(图2e),且具备典型的双层膜球状结构(图2f)。这直接证明了在骨骼肌细胞分化过程中确有apoVs的产生。

图2 C2C12来源凋亡细胞外囊泡(apoVs)的分离与鉴定
研究进一步探讨了apoVs在调控C2C12细胞分化中的功能。结果显示,ZVAD处理显著降低了分化过程中apoVs的产量(图3a)。向C2C12细胞中添加STS来源的凋亡细胞(STS.cells)或DM来源的凋亡细胞(DM.cells)可以挽救ZVAD引起的肌源性分化缺陷(图3b-c)。Western blot和免疫荧光分析表明,C2C12来源的apoV能够改善caspase抑制引起的肌源性分化缺陷(图3e-f)。这些结果表明,apoV的产生依赖于caspase活性,而apoVs是凋亡活动调控肌源性分化的关键效应物。

图3 Caspase抑制通过减少载脂蛋白V(apoV)的产生来阻碍肌源性分化
3. 蛋白质组学揭示apoVs富含促分化信号通路蛋白,特别是Igf1r
为了阐明apoVs的作用机制,研究人员对C2C12细胞、DM培养基处理的C2C12细胞来源apoVs、STS诱导凋亡的C2C12细胞来源apoVs进行了蛋白质组学分析。结果显示,apoVs继承了C2C12细胞的大部分蛋白质,但也具有独特的蛋白谱(图4a-b)。GSEA分析显示,apoVs中“细胞输入”和“内吞”通路显著增强(图4c),与之前观察到的apoVs的摄取增强相符。同时,研究团队发现apoVs包含多种促分化通路及相关组分,包括肌动蛋白细胞骨架、自噬、PI3K-AKT、MAPK、胰岛素和mTOR信号通路,凋亡相关蛋白,如FAS、Tradd、Tnfrsf10b和Apaf1,在apoVs 中也富集(图4c-d)。
胰岛素样生长因子(Igf)信号通路是骨骼肌发育的核心。骨骼肌成肌细胞能够分泌Igf,这些Igf通过自分泌/旁分泌机制作用于自身或邻近细胞,并通过激活Igf1r相关信号通路(例如PI3K/AKT/mTOR通路)协同调控成肌细胞的增殖、分化和肌管成熟。研究团队观察到了胰岛素样生长因子1受体(Igf1r)在apoVs中的含量显著高于其在C2C12细胞中的水平(图4e)。此外,apoVs内还富含包括PI3K-AKT-mTOR、MAPK等多种促分化信号通路的相关蛋白。这提示apoVs可能作为一个“信号包裹”,通过递送这些功能性蛋白来行使功能(图4f)。

图4 C2C12来源的apoVs涉及多种促进细胞分化的通路
4. apoVs通过携带Igf1r激活PI3K/AKT/mTOR通路以促进肌源性分化
为了进一步验证apoVs的作用并探索相关机制,研究团队设计了一系列体外实验。首先,在正常C2C12细胞中加入apoVs能显著增加MyHC蛋白的表达、促进C2C12成肌细胞的融合指数,并上调受体细胞内的Igf1r蛋白水平,激活PI3K/AKT/mTOR信号通路(图5a-c)。apoV与PI3K抑制剂LY294002共同治疗可降低MyHC表达(图5d),表明apoV通过激活PI3K及其下游信号传导促进骨骼肌细胞分化。
进一步,通过siRNA敲低Igf1r表达发现,Igf1r敲低显著降低了MyHC表达和PI3K信号通路的激活,而apoVs处理能够逆转了Igf1r敲低引起的PI3K通路抑制(图5e);然而,若从生成apoVs的供体细胞中敲低Igf1r,则所产生的apoVs(apoVssilgf1r)其促进分化和激活PI3K/AKT/mTOR通路的能力显著减弱(图5f)。这些证据强有力地表明,apoVs是通过自身携带的Igf1r,在进入受体细胞后激活其内部的PI3K/AKT/mTOR通路,从而促进肌源性分化。

图5 C2C12来源的apoVs通过Igf1r介导的PI3K/AKT/mTOR激活促进肌源性分化
5. apoVs具有促进肌肉肥大和延缓衰老相关肌流失的潜能
最后,研究在动物模型中验证了apoVs的生理功能。在年轻小鼠(8周龄)中,胫骨前肌局部注射apoVs可显著增加肌肉重量及其与体重的比值(图6c,Cohen's d = 1.993,power = 0.874)、肌纤维横截面积(图6d),并激活肌肉组织内的Igf1r/PI3K/AKT/mTOR通路(图6e),MyHC蛋白表达也显著增加(图6f)。这些结果表明,C2C12来源的apoVs显著促进骨骼肌肥大。

图6 C2C12来源的apoV在体内促进骨骼肌肥大
类似的,在老年小鼠(15月龄)模型中,相同的apoVs治疗不仅能增加肌肉质量及其与体重的比值(图7c,Cohen's d = 3.97,power = 0.99),增加肌纤维横截面积(图7d),增强Igf1r/PI3K/AKT/mTOR信号通路的激活(图7e)和MyHC蛋白的表达(图7f),还降低了老年小鼠MuRF-1蛋白水平并增强了其握力(图7f),有效缓解了年龄相关的肌肉质量和功能的下降。这证明了C2C12来源的apoVs在体内具有促进肌肉发育和对抗肌肉衰老的双重潜力。

图7 C2C12来源的载脂蛋白V (apoV) 可缓解与年龄相关的肌肉萎缩
总结
综上所述,这项研究明确了凋亡的肌细胞通过释放apoVs调控骨骼肌发育,解析了成肌细胞分化过程中apoVs的特性、作用及机制。这些结果不仅补充了骨骼肌发育的新机制,也为后续利用细胞凋亡途径预防老龄化相关的肌肉萎缩提供了潜在的应用前景。

扬州大学动物科学与技术学院师资博后姜爱文和硕士研究生刘怡为论文共同第一作者,包文斌教授为通讯作者。扬州大学为通讯单位。研究获国家自然科学基金(32402710)、国家博士后创新人才支持计划(GZC20232209)等项目的资助。上海中科新生命生物科技有限公司为该研究提供了DIA定量蛋白质组学检测服务。
通讯作者研究经验心得分享
包文斌老师指出:“肌细胞来源的apoVs保留了骨骼肌细胞的特性,确保了其生物相容性与靶向性,因此在肌相关领域的疾病治疗与功能提升等方面表现出强大的应用潜力。此外,骨骼肌的发育过程在哺乳动物中保守,这使其在优化肉用动物的肌肉生长效率上具有可能性。在下一步工作中,要从科研工作和生产应用两方面着手,加速推动肌细胞来源的apoVs从基础研究向健康产品及育种技术的多维度转化。
中科优品推荐
【中科新生命】自2016年开始提供DIA定量蛋白质组学服务至今,已形成了从高通量检测到分析的完整技术平台,开发了特色激酶分析及与其他组学的联合分析方案,已助力客户发表了几十篇高分文章。DIA定量蛋白质组学的更高通量、更深覆盖、更高灵敏度及精确定量的显著优势已深入人心。

关于中科新生命
上海中科新生命生物科技有限公司(APTBIO)创立于 2004 年,由原中国科学院上海生命科学研究院蛋白质组研究中心孵化而来,是国内质谱多组学应用领域的开拓者。公司以 “AI + 质谱多组学” 双核驱动创新,构建智能化组学生态。拥有自主知识产权的质谱检测平台与 AI 大数据分析系统,聚焦科技服务、生物医药及大健康消费三大领域,为全球科研机构、医院、药企提供从基础研究到临床转化的一站式解决方案。融合多组学技术与人工智能,围绕生物标志物发掘、药物靶点筛选及个性化诊疗等方向,构建具有国际竞争力的组学数据库与算法模型,推动转化医学进程,加速创新药物研发,成为推动生命科学数字化升级的核心引领者。