18 年
手机商铺
公司新闻/正文
67 人阅读发布时间:2025-12-24 10:20

现代生活压力如影随形,长期压力不仅是情绪的负担,更可能成为癌症悄悄扩散的“隐形推手”。传统观点认为压力激素会直接刺激肿瘤,但奇怪的是,即使压力消失、激素回归正常,癌症转移的风险却依然存在。现如今越来越多的科学家将目光投向了我们的“第二大脑”——肠道,肠道微生物群作为连接大脑与全身生理的关键枢纽,其结构和功能在压力下会发生深刻且持久的变化。然而这其中隐藏着的秘密,却依旧未知。
近日,中山大学附属第六医院兰平教授与何真主任团队一项发表于顶刊《Gut》上的题为“Gut microbe alleviates stress-related cancer metastasis by oleic acid degradation”的研究,揭开了这个谜题的关键一角。研究通过动物模型与多组学分析发现,压力导致肠道有益菌动物双歧杆菌减少,使其代谢底物油酸积累,从而促进癌症转移。机制上,压力激素通过干扰肠上皮嘌呤代谢,减少关键营养物鸟嘌呤,抑制了双歧杆菌生长。临床队列的代谢组学分析证实,高压力患者体内该菌减少、油酸升高与转移相关。研究揭示了一条完整的“压力-菌群-代谢”促转移轴,为干预提供了新靶点。

研究内容 内容1:肠道菌群是慢性压力促进癌症转移的必要介质;
内容2:慢性压力特异性耗竭肠道中的动物双歧杆菌;
内容3:补充活体动物双歧杆菌可抑制压力相关的癌症转移;
内容4:压力导致油酸积累并驱动转移,动物双歧杆菌通过降解油酸发挥作用;
内容5:压力激素通过下调肠上皮鸟嘌呤代谢抑制动物双歧杆菌;
内容6:临床队列验证压力、菌群、油酸与癌症转移的相关性。
研究结果
1.肠道菌群是慢性压力促进癌症转移的必要介质
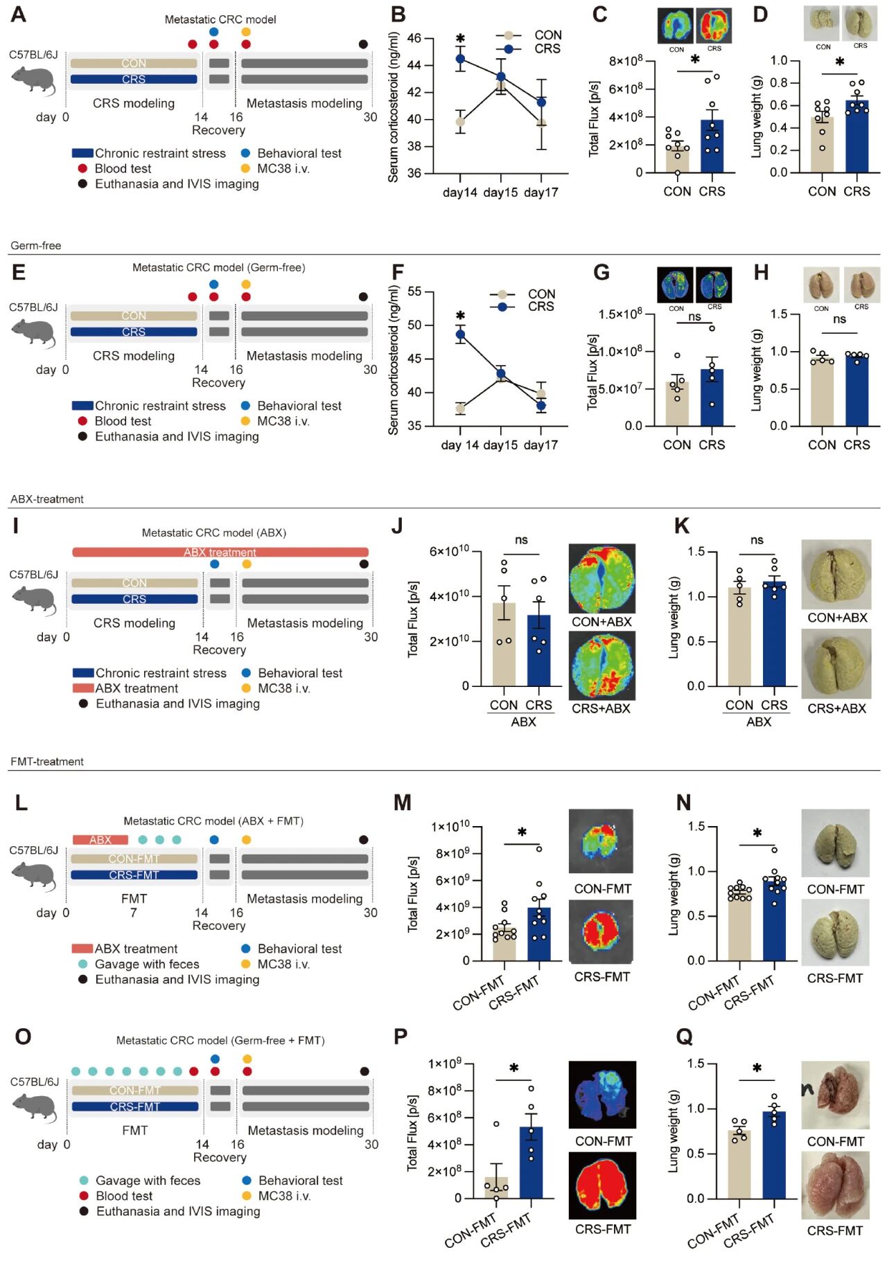
该研究首先在三种不同的癌症转移模型(尾静脉注射CRC模型、原位CRC肝转移模型和乳腺癌转移模型)中证实,经历慢性束缚应激的小鼠,即便在其血清皮质酮水平恢复正常后,仍然表现出更强的肿瘤转移负荷。为了探究菌群的作用,研究者使用了无菌小鼠和抗生素清除菌群的小鼠。结果显示,在没有正常肠道菌群的情况下,慢性压力不再能促进转移。反之,将压力小鼠的肠道菌群通过粪菌移植给无菌小鼠或抗生素处理的小鼠,会直接将促转移表型传递给受体。这些实验确凿地证明了肠道菌群是压力发挥促转移效应的必需条件。

图1 微生物群在慢性应激下有助于促进癌症转移
2. 慢性压力特异性耗竭肠道中的动物双歧杆菌
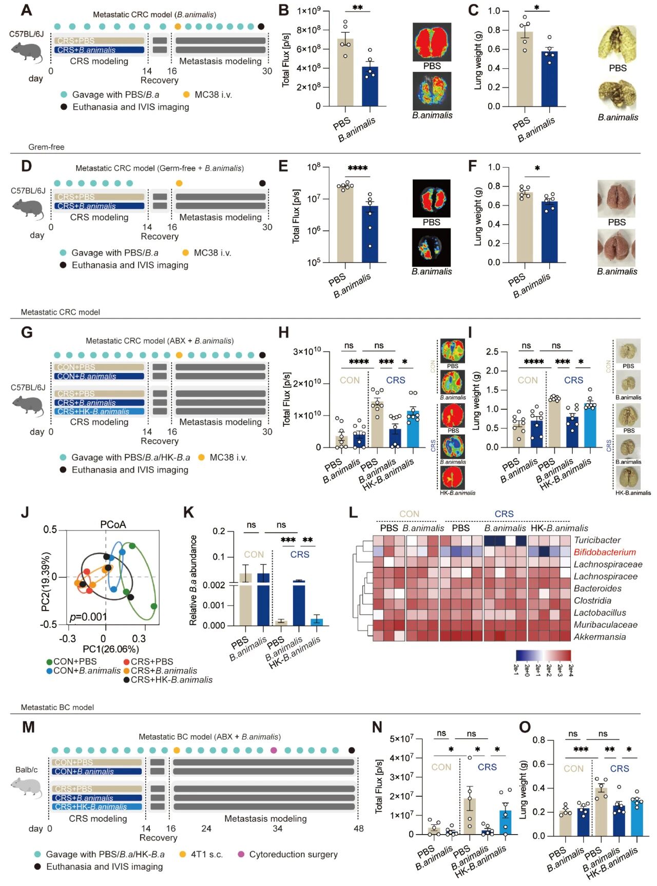
通过对压力组和对照组小鼠的粪便进行宏基因组学测序分析,主坐标分析显示两组微生物群落结构存在显著分离。进一步通过线性判别分析等生物信息学方法发现,压力小鼠肠道中双歧杆菌属,尤其是动物双歧杆菌的丰度显著降低。这一发现在粪菌移植实验的受体小鼠中得到重现:接收压力供体菌群的小鼠,其肠道内动物双歧杆菌的水平同样低下。这表明动物双歧杆菌是对压力高度敏感的菌种。

图2 慢性压力对微生物群产生影响,导致动物双歧杆菌减少
3.补充活体动物双歧杆菌可抑制压力相关的癌症转移
为了验证动物双歧杆菌的功能,研究者分离了该菌株并进行体内干预。在常规小鼠和无菌小鼠中,口服补充活体动物双歧杆菌均能有效减轻慢性压力所导致的肿瘤转移。然而,补充热灭活的细菌则没有保护效果,说明其益生作用依赖于活菌的代谢活性。在乳腺癌转移模型中也观察到了一致的结果,证实了该菌抗转移作用的普适性。

图3 动物双歧杆菌抑制与应激相关的转移
4.压力导致油酸积累并驱动转移,动物双歧杆菌通过降解油酸发挥作用
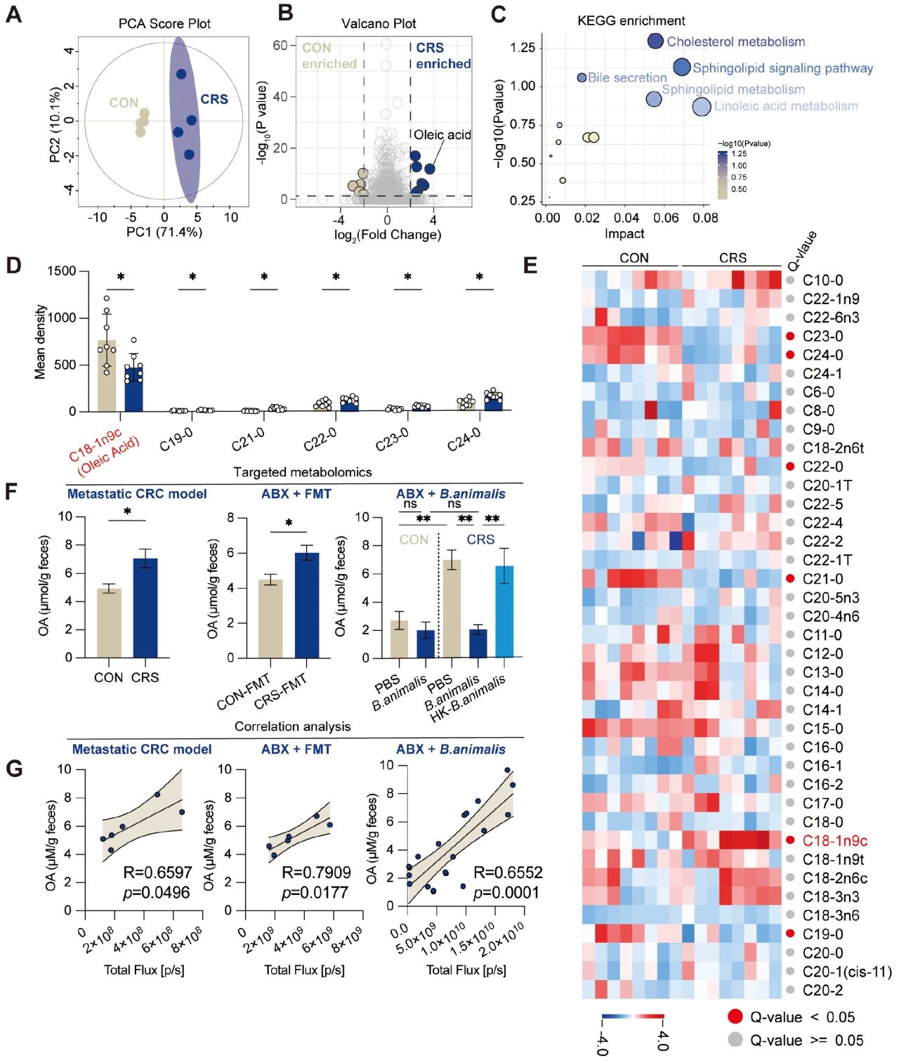
通过非靶向代谢组学和脂质组学分析,研究发现压力小鼠粪便中多种脂质代谢物发生改变,其中油酸的升高最为显著。这种升高依赖于肠道菌群的存在。体内外实验证明,油酸能够直接增强癌细胞的迁移能力,并促进小鼠体内的转移。机制上,油酸通过激活PPAR-γ信号通路发挥促转移作用,使用PPAR抑制剂可以阻断该效应。关键发现是,动物双歧杆菌的基因组编码油酸水合酶,该酶可降解油酸。补充该菌或表达其油酸水合酶基因的工程大肠杆菌,均能降低肠道油酸水平,并逆转油酸或压力诱导的转移。

图4 慢性应激富集油酸OA

图5 动物双歧杆菌与BL21-ohyA可对抗应激诱导的肿瘤转移
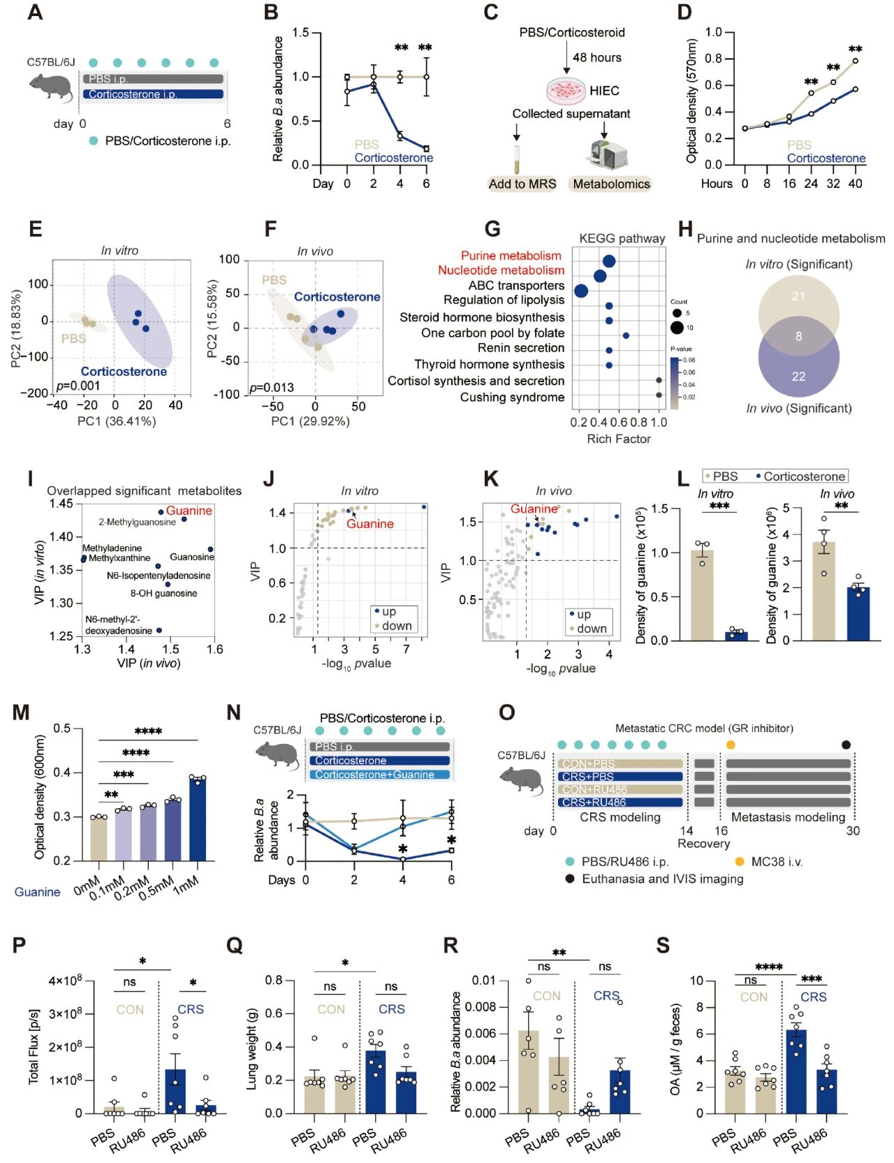
5.压力激素通过下调肠上皮鸟嘌呤代谢抑制动物双歧杆菌
研究人员也探究了压力导致动物双歧杆菌减少的上游机制。发现压力激素皮质酮本身不直接抑制细菌生长,但通过作用于肠道上皮细胞,改变了后者的代谢状态。代谢组学分析显示,皮质酮处理后的上皮细胞及其体内肠道组织,嘌呤代谢通路发生显著改变,其中鸟嘌呤水平明显下降。体外实验证实鸟嘌呤是动物双歧杆菌生长所需的关键营养物质。在体内补充鸟嘌呤,或使用糖皮质激素受体拮抗剂RU486,都能恢复动物双歧杆菌的丰度,并抑制压力相关的转移,从而阐明了“压力激素-肠上皮代谢-菌群营养”的调控链条。

图6 皮质类固醇下调肠道上皮嘌呤代谢以抑制动物双歧杆菌
6.临床队列验证压力、菌群、油酸与癌症转移的相关性
最后,研究者在结直肠癌患者队列中进行了临床验证。通过感知压力量表评估患者压力水平,发现高压力评分与更高的肿瘤转移率相关。对患者粪便的宏基因组学和代谢组学分析显示,高压力患者肠道内动物双歧杆菌的丰度及其油酸水合酶基因的丰度均显著降低,而粪便油酸水平则升高。这些变化在已发生转移的患者群体中更为明显。血清油酸水平也在转移患者中升高。该临床数据成功地将小鼠模型中的机制发现与人类疾病联系起来,证实了“压力-菌群-油酸”轴在人类结直肠癌进展中的潜在重要性。

图7 基于人群队列研究揭示应激对微生物群及结直肠癌转移的影响
总结 该研究是一项将神经内分泌学、微生物学和肿瘤学相结合的典范工作。它超越了传统上聚焦于压力激素直接作用的视角,创新性地揭示了肠道微生物组及其代谢产物在介导压力长期促癌效应中的核心地位。研究不仅鉴定出动物双歧杆菌及其代谢酶油酸水合酶是关键的保护因子,还深入阐明了压力通过皮质酮-肠上皮嘌呤代谢-鸟嘌呤轴来抑制该菌的精细分子机制。这项工作的科学价值在于,它描绘了一条从“大脑感知压力”到“肠道微环境改变”再到“远端肿瘤转移”的完整信号通路,为理解身心因素影响癌症预后提供了全新的理论框架。其转化意义尤为突出,所提出的干预策略——如补充特定益生菌、工程菌、或靶向PPAR通路和糖皮质激素受体——为开发辅助性、低副作用的疗法,以阻断压力对肿瘤患者的不良影响,奠定了坚实的实验基础,有望在未来改善癌症患者的生存与生活质量。
中科优品推荐
【中科新生命】自主研发的G550肠菌高通量靶向代谢组突破技术瓶颈,采用高通量、高灵敏度平台,可一次性检测近550种肠道菌群相关代谢物,全面、精准反映肠道菌群代谢状态。欢迎感兴趣的老师前来咨询。


关于中科新生命
上海中科新生命生物科技有限公司(APTBIO)创立于 2004 年,由原中国科学院上海生命科学研究院蛋白质组研究中心孵化而来,是国内质谱多组学应用领域的开拓者。公司以 “AI + 质谱多组学” 双核驱动创新,构建智能化组学生态。拥有自主知识产权的质谱检测平台与 AI 大数据分析系统,聚焦科技服务、生物医药及大健康消费三大领域,为全球科研机构、医院、药企提供从基础研究到临床转化的一站式解决方案。融合多组学技术与人工智能,围绕生物标志物发掘、药物靶点筛选及个性化诊疗等方向,构建具有国际竞争力的组学数据库与算法模型,推动转化医学进程,加速创新药物研发,成为推动生命科学数字化升级的核心引领者。