18 年
手机商铺
公司新闻/正文
141 人阅读发布时间:2025-12-22 14:59

镉(Cd)诱导的男性不育及其机制已被广泛研究,但系统构建不良结局通路(AOP)网络并识别关键AOP仍未知。
2025年11月,安徽医科大学公卫学院王华教授研究团队在Environmental Science & Technology(IF11.3)杂志发表题为“PPARα Activation-Mediated Testosterone Reduction as the Key Adverse Outcome Pathway for Cd-Induced Male Infertility: A Novel Integrated Approach”的研究成果。该研究整合网络毒理学、单细胞测序、NHANES研究、动物实验和分子建模,构建了AOP网络,并证实PPARα激活导致睾酮减少及后续男性不育是关键AOP。

研究对象
临床队列:NHANES数据库(2,920名男性)揭示血镉与睾酮的阈值效应;
动物模型:C57BL/6J小鼠(每组4-17只)验证PPARα抑制剂的关键作用;
细胞实验:TM3 Leydig细胞提供分子机制支持。

图1 关键AOP构建的工作流程
研究结果
1. 基于CTD构建Cd-基因-表型-男性不孕不育网络为了构建镉-基因-表型-男性不育网络,作者使用CTD收集了关于镉和男性不育的基因和表型数据。通过多阶段筛选,最终纳入两种化学物质(镉和氯,化镉)进行探索。基因交集分析显示,四种男性不育亚型共有3996个基因中获得1241个潜在关键基因(图2A-B)。根据PPI网络分析(置信度得分>0.7)和MCODE子网络聚类(得分>2),共筛选出515个枢纽基因。基于枢纽基因GO富集的表型(FDR<0.05)取交集获得了88个镉诱导男性不育的关键表型(图2D和表S2)。参与这88个表型富集的总共379个基因被确定为镉诱发男性不育的关键基因(表S3)。这些基因的PPI网络富集分析表明,主要的生物学过程包括胆固醇代谢、细胞应激等(图2E)。基于关键基因与关键表型的关联,成功构建了镉-基因-表型-男性不育网络(图2F)。该网络为构建镉诱导男性不育的AOPs提供了参考。

图2 基于CTD的网络毒理分析结果
2. 睾酮下降是CD诱发男性不孕的关键事件
作者通过前期筛选出的88个镉诱导男性不育关键表型与AOP数据库取交集后进行逐步筛选,得到9个关键的AOP和和5个镉相关关键表型,并使用Cytoscape软件构建了镉诱导男性不育的AOP网络。这五个关键表型构成了镉诱导男性不育的关键事件集。从该AOP网络内容中的细胞水平变化来看,Leydig细胞是主要受影响的细胞类型,提示了关键AOP的潜在通路(表1)。
表1 整理的9个AOP及其对应的AOP标识符列表

作者在C57BL/6J小鼠睾丸中基于单细胞转录谱鉴定了8种细胞类型(图3C)。获取了镉暴露组(饮水中暴露氯,化镉两个生精周期)和对照组小鼠Leydig细胞的转录组数据。将Leydig细胞的差异表达基因与前述步骤筛选的关键基因进行联合分析,获得了64个基因(图3D,E)。图3F显示了Leydig细胞差异表达基因中64个交集基因的表达情况。下调且差异倍数最大的基因是Cyp11a1(参与类固醇激素合成,调控睾酮合成过程)。对下调的交集基因进行GO富集分析,睾酮生物合成、胆固醇生物合成和细胞对睾酮刺激的反应等通路显著富集(图3G)。总之,上述数据表明睾酮减少是镉诱导男性不育的关键事件。

图3 Cd暴露主要通过降低睾酮导致男性不孕
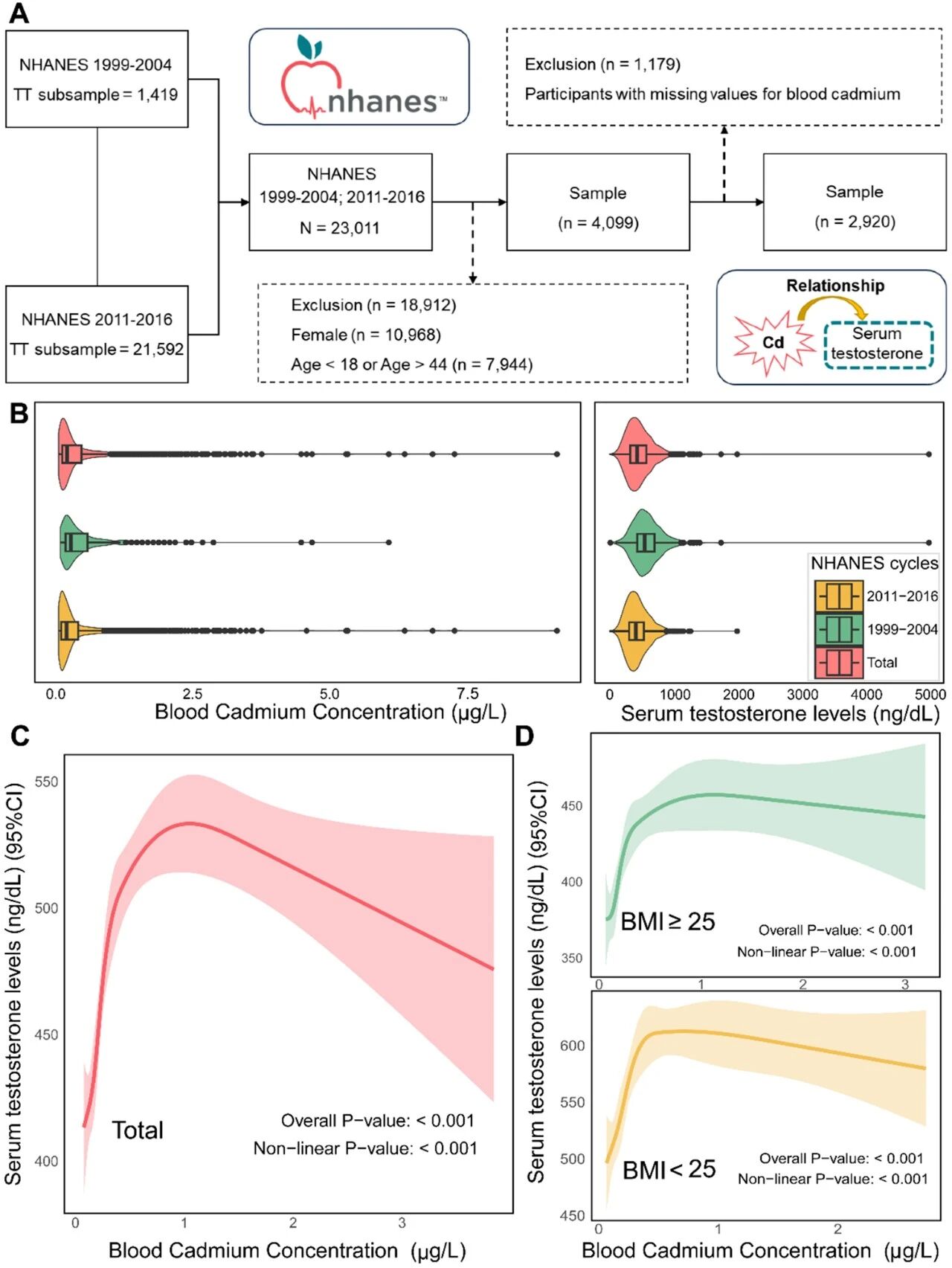
3. 基于 NHANES 数据库的关键事件验证
作者纳入了来自NHANES研究2920名符合条件的成年男性参与者(图4A),从流行病学角度验证镉与睾酮之间的关系,限制性立方样条(RCS)曲线揭示了血镉水平与血清睾酮浓度之间存在显著的非线性关联,低剂量镉暴露最初会升高睾酮水平,在约1.17(1.15-1.19)μg/L处观察到峰值反应;超过此阈值后,随着镉暴露增加,血清睾酮浓度逐渐下降。BMI正常的参与者中,RCS曲线的拐点出现得更早(图4C-D)。

图4 Cd暴露与血清睾酮水平的关联
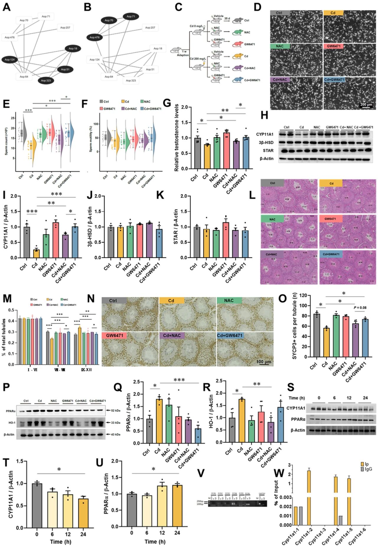
4. PPARα的激活是镉(Cd)导致男性不育过程中的关键分子启动事件
接着,作者基于Cytoscape软件对AOP网络进行了进一步子网络分析。结果表明,镉诱导睾酮减少和男性不育的潜在关键通路可分为基于PPARα激活和基于活性氧增加的两类(图5A,B)。对饮水中暴露镉的雄性小鼠给予PPARα抑制剂(GW6471)或活性氧清除剂(NAC),通过精子活力和数量的分析,GW6471干预组比NAC干预组效果更好(图5D-G)。睾丸组织的蛋白质免疫印迹结果表明,一种特定的睾酮合成酶(CYP11A1)参与其中(图5H-K)。睾丸组织病理学染色结果也表明,GW6471能更显著地恢复镉引起的成熟生精小管数量减少(图5L,M)。
在这里,两种干预措施均有效恢复了镉诱导的SYCP3阳性精母细胞数量减少,表明生精效率的恢复(图5N,O)。正如预期,Cd+GW6471组的PPARα蛋白水平显著降低,而Cd+NAC组的氧化应激效应因子HO-1蛋白水平与Cd组相比显著降低(图5P-R)。此外,在TM3细胞中,24小时镉暴露上调了PPARα的蛋白水平,但下调了CYP11A1的蛋白水平(图5S-U)。ChIP-qPCR实验结果表明,PPARα与Cyp11a1的多个启动子区域结合(图5V,W)。以上结果表明,PPARα的激活可能是镉诱导男性不育的关键分子起始事件。

图5 体内关键分子起始事件的发现与验证
5. 基于计算分子模拟的分子起始事件验证
作者进一步通过分子对接验证了GW6471与PPARα之间的直接相互作用及其竞争性抑制镉结合的潜力。Cd(II)离子通过金属配位键与PPARα的N415、D371和S373残基结合,结合位点由MIB2预测,得分为3.955(图6A)。然而,GW6471通过氢键和疏水相互作用在同一位置形成了更稳定的复合物,结合能为-7.2 kcal/mol(图6B)。分子动力学模拟进一步揭示,GW6471复合物的RMSD值(图6C)和旋转半径(Rg)(图6D)显著低于Cd(II)离子复合物,表明其结合显著提高了蛋白质构象的整体稳定性。总之,GW6471通过竞争性占据Cd的结合位点,形成了更稳定的相互作用网络。

图6 GW6471表现出优于Cd(II)离子的结合特性和构象调控能力
6. CD诱导男性不孕的关键AOP网络
基于上述结果,可以揭示AOP网络中的关键AOP。如图7所示,根据其中包含的关键事件(KEs)和关键事件关系,构建了一个由9个镉诱导男性不育AOPs组成的有向AOP网络。该研究发现,由PPARα激活诱导的睾酮减少及随后的男性不育可能是AOP网络中的一个关键AOP。这项工作为阐明环境毒物诱发男性不育的关键机制提供了一种新的综合方法,并为精准预防和治疗提供了有效数据。

图7 Cd诱导的男性不孕异常性天性病(AOP)定向网络
小结 该研究通过整合网络毒理学、单细胞测序、NHANES人群数据、动物实验和分子模拟,首次系统构建了镉诱导男性不育的AOP网络。研究发现PPARα激活介导的睾酮减少是关键通路,并在人群和动物层面验证了血镉与睾酮的阈值效应(约1.17 μg/L)。体内实验表明PPARα抑制剂(GW6471)比抗氧化剂更有效逆转镉毒性,分子模拟揭示了其竞争性抑制机制。该研究为环境镉的生殖风险评估和靶向干预提供了新范式。
中科优品推荐
【中科新生命】针对暴露组学研究,隆重推出暴露组检测的一系列产品(涵盖E300高通量靶向暴露组、金属元素、微塑料、全氟化合物)。还另外提供高端定制方案,除全面的暴露组检测产品外,配套微生物组、代谢组等多组学检测服务与完善的生信分析服务,针对暴露组对人群队列健康影响提供一站式研究解决方案,为您的研究精准定位,保驾护航。欢迎感兴趣的老师前来咨询!


关于中科新生命
上海中科新生命生物科技有限公司(APTBIO)创立于 2004 年,由原中国科学院上海生命科学研究院蛋白质组研究中心孵化而来,是国内质谱多组学应用领域的开拓者。公司以 “AI + 质谱多组学” 双核驱动创新,构建智能化组学生态。拥有自主知识产权的质谱检测平台与 AI 大数据分析系统,聚焦科技服务、生物医药及大健康消费三大领域,为全球科研机构、医院、药企提供从基础研究到临床转化的一站式解决方案。融合多组学技术与人工智能,围绕生物标志物发掘、药物靶点筛选及个性化诊疗等方向,构建具有国际竞争力的组学数据库与算法模型,推动转化医学进程,加速创新药物研发,成为推动生命科学数字化升级的核心引领者。