18 年
手机商铺
公司新闻/正文
215 人阅读发布时间:2025-12-18 16:00
新型冠状病毒曾在全球广泛传播,对全球公共卫生构成了重大威胁。据报道,新型冠状病毒检测阳性孕妇的流产、早产、死胎、出生缺陷、新生儿ICU住院率均显著升高。然而目前尚无新冠病毒宫内垂直传播的确凿证据。
2025年11月21日,复旦大学附属妇产科医院金莉萍/魏之昀教授团队在国际期刊Nature Communications(IF15.7)上发表一篇题为“Presence of SARS-CoV-2 in fetal organs via intraamniotic infection”的重磅研究论文。该研究首次全面绘制了 SARS-CoV-2 病毒在胎儿体内的分布图谱,证实该病毒能够通过母胎垂直传播,感染孕妇子宫内的胎儿,并可能对其多个器官造成影响。这项研究为了解孕期新冠感染对胎儿健康的潜在风险提供了至关重要的科学证据。中科新生命为该研究提供了奥斯卡DIA蛋白质组检测分析工作。
图1 队列研究概述和在32个胎儿器官中检测到的新型冠状病毒RNA定量
2. 多层验证胎儿器官中 SARS-CoV-2 存在
研究人员采用 RNAscope 技术对胎儿样本中的三种 SARS-CoV-2 RNA(S、N 和 OR)进行原位杂交检测。结果显示,除胎儿 S20 的小脑样本外,所有ddPCR 检测显示 N 基因在胎儿样本中高表达,均检测到这三种 RNA 靶标(图2a-u)。透射电子显微镜(TEM)分析显示,在胎儿甲状腺、肾脏和睾丸样本中发现了离散的病毒样颗粒(图2v-x),提示完整病毒粒子能成功进入细胞。
图2 胎儿器官中新型冠状病毒病毒的RNAscope和扫描电镜
随后,研究团队运用免疫荧光技术,在甲状腺、胸腺以及睾丸样本中,直观且清晰地鉴定出 SARS-CoV-2 的 OR、N 和 S 蛋白(如图 3a 所示),这一发现有力地证实了,在母体感染 SARS-CoV-2 期间,胎儿器官中同样存在该病毒。还对胎儿样本开展了染色分析,分析结果表明,在那些检测出病毒 RNA 和蛋白的胎儿器官里,能够观察到 ACE2 和 TMPRSS2 共同表达的现象(如图 3b 所示)。这些发现不仅证实了胎儿体内存在 SARS-CoV-2 的受体及辅助蛋白表达,还进一步深入揭示了 SARS-CoV-2 进入宿主细胞的具体机制。
图3 SARS-CoV-2蛋白及其进入胎儿器官的关键人类受体的表达
3. 受感染胎儿器官的组织学变化
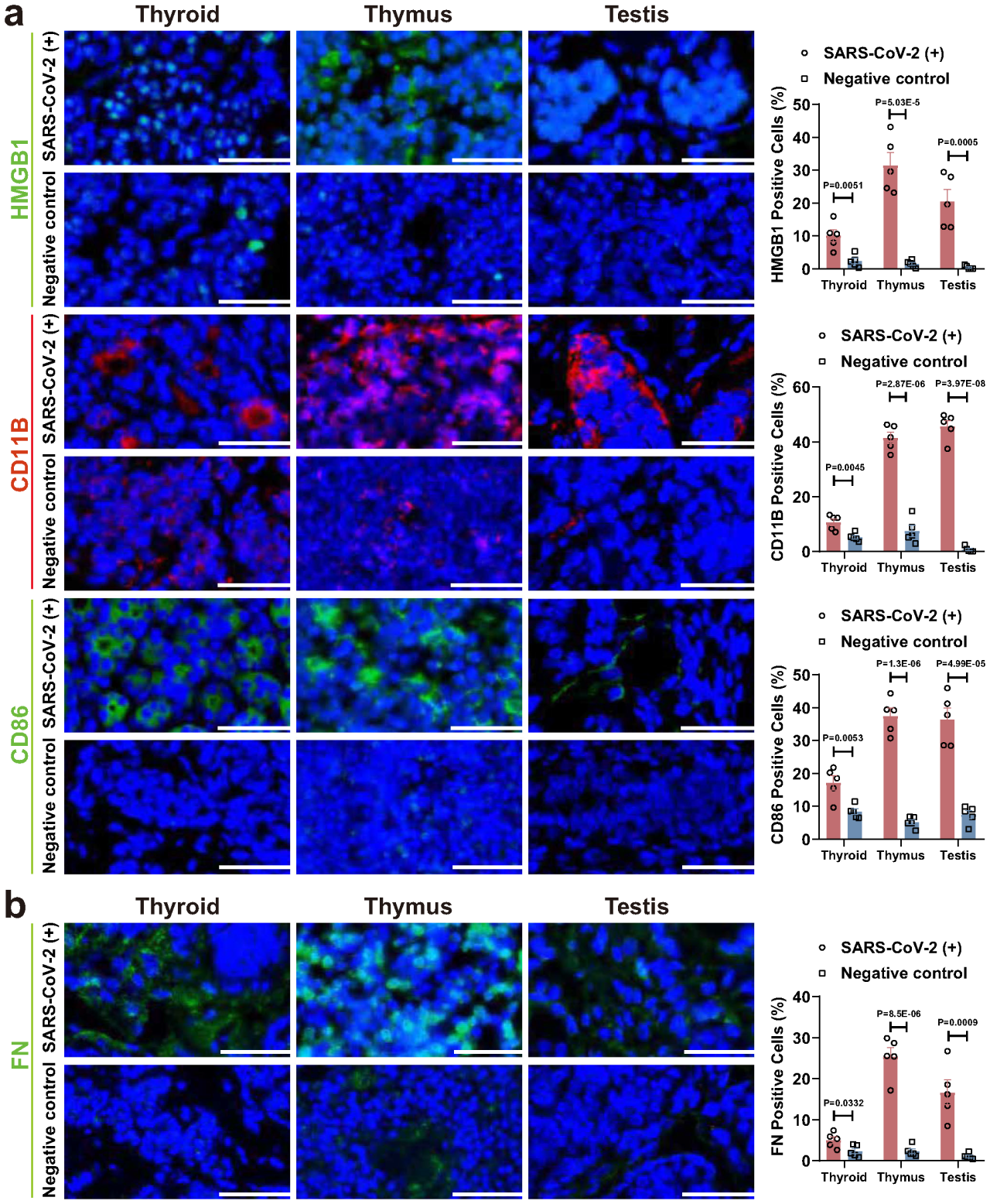
免疫荧光实验结果显示,与对照组样本相比,受感染的甲状腺、胸腺和睾丸样本中 HMGB、CD86 和 CD11B 的表达显著增加(图 4a)。感染样本中纤维化相关蛋白纤连蛋白(FN)水平更高(图 4b)。这些结果表明,胎儿器官感染后,免疫反应和纤维化程度均显著增强。
图4 SARS-CoV-2感染胎儿器官中诱导炎症和纤维化相关标志物的IF分析
4. SARS-CoV-2 感染对胎儿器官的蛋白质组学影响
为深入探究 SARS-CoV-2 调控的生化通路及生物学过程,研究人员对胎儿小肠、甲状腺和胸腺三种器官进行了Astral-DIA蛋白质组学分析(图5a)。基因集富集分析(GSEA)结果显示,在三种受感染的胎儿器官中,DNA 修复信号均受到显著抑制(图5b);与对照组相比,感染组胎儿小肠和胸腺中的 IL2/STAT5 信号被激活(图5c)。
图5 SARS-CoV-2感染胎儿器官的蛋白质组变化
