18 年
手机商铺
公司新闻/正文
714 人阅读发布时间:2025-08-18 10:12

高通量修饰组学一次能获得成千上万个修饰位点的定性及定量信息。通过差异比较分析,可获得成百上千甚至更多的差异修饰位点,为研究提供了丰富的资源库。因此,“从修饰组学→差异修饰位点分析→锁定修饰位点进行机制探索”的研究范式成为生理病理机制挖掘便利又“性价比”极高的选择。
中科新生命与杭州微米生物达成战略合作,旨在为科研老师提供高深度乳酸化组学及相关服务。本次小编分享的南京医科大学附属泰州人民医院等研究团队的乳酸化研究,便是从一篇 “乳酸化组学”修饰图谱开始,历时2年,又分别从两个不同的差异乳酸化位点入手产出了两篇高分机制挖掘成果的案例。
1. 2023年5月
蛋白质组学专业期刊Proteomics
肝细胞癌(HCC)乳酸化修饰图谱

文章题目:Global profiling of protein lysine lactylation and potential target modified protein analysis in hepatocellular carcinoma
主要内容:研究者通过L-乳酸化修饰组学技术,全面分析了正常肝组织、HCC组织和HCC转移性肺肿瘤组织中的L-乳酸化修饰图谱。研究发现肝脏组织和HCC组织中存在大量的组蛋白和非组蛋白乳酸化修饰,且乳酸化修饰的丰度在不同组间存在显著差异。这些差异乳酸化蛋白参与了HCC的生物合成和代谢过程。此外,研究者在临床样本及细胞系中验证了两个肿瘤相关蛋白(ABCF1 K430乳酸化和USP14 K336乳酸化)的乳酸化修饰水平。该L-乳酸化组学结果即成为后续研究的基础和丰富资源。
2. 2025年1月
Cell Death & Differentiation(IF15.4)

文章题目:ABCF1-K430-Lactylation promotes HCC malignant progression via transcriptional activation of HIF1 signaling pathway
主要内容:该研究揭示了前述L-乳酸化组学中的差异乳酸化——非组蛋白ABCF1乳酸化在肝细胞癌生长和转移中的作用,并探讨了其临床意义和机制,同时开展了临床转化研究。研究发现ABCF1在细胞核内发生乳酸化,并作为转录因子发挥功能。此外,研究还证明了TubA小分子化合物能够有效抑制HCC的肿瘤生长和转移。研究结果展示了ABCF1-K430乳酸化作为肝细胞癌分子标志物的重要性,并揭示了其特异性小分子抑制剂TubA在临床中的潜在应用价值。

3. 2025年7月
Advanced Science(IF=14.1)

文章题目:ASH2L-K312-Lac Stimulates Angiogenesis in Tumors to Expedite the Malignant Progression of Hepatocellular Carcinoma
主要内容:本研究为研究团队发表的成果,依然是从最早的L-乳酸化组学结果中锁定差异乳酸化——组蛋白甲基转移酶复合物Set1/Ash2的亚基ASH2L K312乳酸化,并从表观遗传角度揭示了其促进肝细胞癌(HCC)恶性进展的新机制。

下面我们就来看看这篇乳酸化研究成果吧!
1.研究背景
HCC发生及肺转移的乳酸化修饰图谱的差异分析发现Set1/Ash2组蛋白甲基转移酶复合物的亚基ASH2L是一种属于染色质修饰复合物的蛋白,参与调控基因表达,在DNA甲基化和组蛋白修饰等过程中发挥关键作用。ASH2L又被称为Set1相关蛋白复合物(COMPASS复合物),是广泛存在于真核生物中的一类组蛋白修饰酶复合物。其主要功能是催化H3K4甲基化,参与基因表达调控、DNA复制与修复、染色质重塑等生命过程。此外,ASH2L还在胚胎发育、细胞增殖和分化中发挥重要作用,并与多种疾病密切相关。
该研究提出一个假设:ASH2L发生乳酸化后,与编码血管内皮生长因子A(VEGFA)基因组区域的结合能力增强,从而促进MLL1甲基转移酶复合物的募集,并通过表观遗传机制调控VEGFA的表达。
2.主要研究结果
1. 赖氨酸312是介导ASH2L乳酸化的关键残基
研究用不同浓度的乳酸处理细胞,利用L-乳酸化泛抗体进行WB检测,结果发现随着暴露时间的延长或浓度的升高,ASH2L乳酸化水平显著增加。随后,研究构建了野生型ASH2L(ASH2L-WT)和突变型ASH2L-K312R的HCC细胞系,定制了特异性识别ASH2L-K312乳酸化修饰的抗体,并通过乳酸处理细胞,确认了K312是ASH2L仅有的乳酸化位点(以下简称该乳酸化位点为ASH2L-K312-lac )。
研究通过免疫共沉淀筛选发现,ASH2L与丙氨酰tRNA合成酶1(AARS1)特异性结合,后续经实验证实AARS1过表达可显著提升ASH2L整体及K312位点的乳酸化水平,表明AARS1是介导ASH2L乳酸化的修饰酶-“writer”。此外,基于前人研究并结合本实验结果,HDAC1被鉴定为ASH2L乳酸化的去修饰酶-“Eraser”。AARS1与HDAC1共同调控ASH2L-K312乳酸化的动态平衡。

赖氨酸-312是介导ASH2L乳酸化的关键残基
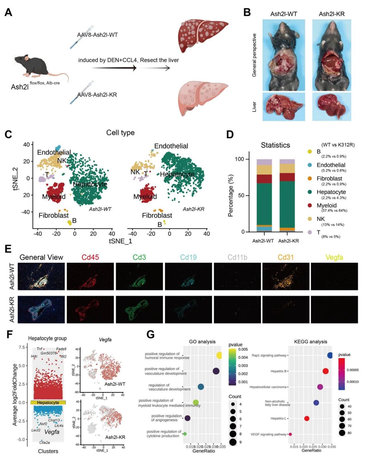
2. ASH2L乳酸化通过促进血管内皮细胞增殖促进HCC恶性进展
为探究ASH2L-K312-lac在HCC进展中的作用,研究构建了肝脏特异性敲除ASH2L的小鼠模型,尾静脉注射腺病毒诱导表达野生型ASH2L(ASH2L-WT)或突变型ASH2L-K307R(与人源ASH2L K312同源位点)的,并诱导HCC。结果显示,突变组小鼠的肝肿瘤体积和数量显著减少,这提示乳酸化修饰促进HCC恶性发展。
单细胞RNA测序分析发现,突变组内皮细胞显著减少。突变组HCC细胞中血管内皮生长因子A(VEGFA)基因下调,这提示ASH2L-K312乳酸化可能通过激活VEGFA通路,增强血管生成,促进HCC进展。

ASH2L乳酸化通过促进血管生成,加速HCC进展
3. ASH2L乳酸化通过VEGFA影响HCC细胞血管生成
研究进一步对ASH2L-WT和ASH2L-K312R突变细胞进行了转录组测序,与单细胞RNA测序一致,突变组细胞中VEGFA表达下调。随后,研究进行了一系列实验(人血管生成抗体阵列分析、qPCR和ELISA等)证实ASH2L-K312乳酸化是HCC细胞中调控VEGFA表达和分泌的关键修饰位点。
通过人脐静脉内皮细胞(HUVEC)管腔形成实验和Matrigel栓塞实验,在体外和体内分别模拟血管生成,证实ASH2L-K312乳酸化通过调控VEGFA的表达和分泌来促进HCC的血管生成。
4. 深入的表观遗传机制研究
后续,研究利用ChIP-seq和ATAC-seq进行分析,发现ASH2L-K312-lac偏好结合在基因启动子上游转录起始区域,染色质可及性增加。因此,ASH2L-K312-Lac通过直接结合基因组,促进VEGFA转录,从而促进HCC血管生成。
COMPASS复合物是调控H3K4甲基转移酶(MLL复合物)的关键调控中心,其中ASH2L是其核心亚基,调控H3K4甲基化。研究发现,ASH2L-K312乳酸化通过调节MLL1(MLL家族中的重要成员)在VEGFA编码区域的结合,进而影响该区域的H3K4甲基化水平,并协同启动子与增强子增强VEGFA表达,最终促进肝癌中的血管生成。

ASH2L乳酸化调节基因组VEGFA编码区H3K4甲基化促进HCC血管生成
3. 研究的临床价值
临床上,研究发现ASH2L-K312-lac在肿瘤组织中的表达高于邻近组织,并与多项临床指标及患者预后显著相关。乳酸化水平越高,HCC患者的生存期更短。肿瘤微血管密度越高,提示乳酸化修饰促进肿瘤血管生成。裸鼠皮下肿瘤模型实验证实,ASH2L-K312-lac低表达的肿瘤对贝伐珠单抗治疗更敏感,表明其有望作为抗血管治疗的潜在生物标志物。
总之,研究表明ASH2L-K312-lac通过促进肿瘤血管生成,加速HCC的发展。其关键机制在于:ASH2L-K312-lac通过调控COMPASS复合物中MLL1在染色质上的分布,增强VEGFA基因区H3K4甲基化水平,提升VEGFA表达和分泌,从而促进肿瘤血管生成和肝癌疾病进展。
——本文部分转载自杭州微米生物科技有限公司
中科优品推荐
【中科新生命】奥斯卡DIA乳酸化,位点检测深度破74000,助力创新研究!更有下游机制挖掘思路及乳酸化位点验证等全套解决方案!现欢迎感兴趣的老师咨询!
关于中科新生命
上海中科新生命生物科技有限公司(APTBIO)创立于 2004 年,由原中国科学院上海生命科学研究院蛋白质组研究中心孵化而来,是国内质谱多组学应用领域的开拓者。公司以 “AI + 质谱多组学” 双核驱动创新,构建智能化组学生态。拥有自主知识产权的质谱检测平台与 AI 大数据分析系统,聚焦科技服务、生物医药及大健康消费三大领域,为全球科研机构、医院、药企提供从基础研究到临床转化的一站式解决方案。融合多组学技术与人工智能,围绕生物标志物发掘、药物靶点筛选及个性化诊疗等方向,构建具有国际竞争力的组学数据库与算法模型,推动转化医学进程,加速创新药物研发,成为推动生命科学数字化升级的核心引领者。