上海中科新生命生物科技有限公司

18

手机商铺

qrcode
商家活跃:
产品热度:
  • NaN
  • 0.5
  • 1.5
  • 0.5
  • 3.5

上海中科新生命生物科技有限公司

入驻年限:18

  • 联系人:

    杨小姐

  • 所在地区:

    上海 闵行区

  • 业务范围:

    技术服务

  • 经营模式:

    生产厂商 科研机构

在线沟通

公司新闻/正文

Adv Sci | 不粘锅暗藏生育刺客?黄荷凤院士团队揭示微塑料导致男性精子质量下降机制并发现‘牛奶外泌体’或可修复生育力!

636 人阅读发布时间:2025-08-20 10:08

新闻图片1
  近年来,全球微塑料污染问题日益严峻,其对人类健康的潜在威胁引发广泛关注。其中,男性不育率的上升与环境污染密切相关,但具体机制仍不明确。聚四氟yi烯(PTFE,即特氟龙)作为广泛用于非粘锅涂层和食品加工的常见微塑料,其生物累积性和生殖毒性尚未被系统研究。现有流行病学数据表明,PTFE可能通过干扰内分泌或氧化应激途径影响精子质量,但分子机制及治疗策略亟待探索。这一科学空白限制了针对环境污染物相关男性不育的干预手段发展。 为解决上述问题,黄荷凤院士、复旦大学附属妇产科医院/生殖与发育研究院张晨、浙江大学医学院附属第四医院李游江、重庆医科大学任静朝、浙江大学国际健康医学研究院/医学遗传与发育研究院甘世明等团队联合在Advanced Science(IF14.1)期刊上发表了题为“Therapeutic Repair of Sperm Quality Decline Caused by Polytetrafluoroethylene”的研究论文。团队采用Raman显微镜、热解气相色谱-质谱(PY-GC-MS)检测PTFE在人体精液和尿液中的分布,结合代谢组学和单细胞转录组测序揭示其分子机制。研究发现,PTFE通过靶向SKAP2蛋白破坏精子细胞骨架重塑,导致形态异常和运动能力下降。进一步通过分子对接实验验证PTFE与SKAP2的直接作用,并开发基于富含SKAP2的外泌体(mEVs-SKAP2)的治疗策略,成功修复PTFE暴露引起的精子功能缺陷。该研究为环境污染物诱导的弱畸精子症提供了创新性治疗方案。 新闻图片2  


 
 实验设计
样本信息 人类样本:招募了中国4个省份的133名男性参与者,包括正常组和PTFE暴露组。采集精液和尿液样本,通过Raman显微镜和热解气相色谱-质谱(PY-GC-MS)检测PTFE的存在。分组依据为PTFE检测结果和流行病学特征(如年龄、BMI、吸烟/饮酒史)进行分组,排除其他干扰因素。 小鼠模型:8周龄C57BL/6雄性小鼠,分为对照组(玉米油)和PTFE暴露组(不同剂量)。暴露方式为每日口服灌胃PTFE微塑料(0–160 g/L),持续30天。实验后收集睾丸、附睾和精液样本,用于形态学、功能分析和分子机制研究。 涉及组学:研究综合运用了多种组学和分子生物学技术,包括单细胞转录组、蛋白质组、代谢组


 
 研究内容
内容1:PTFE暴露与精子质量下降的关联 内容2:PTFE对小鼠生精功能的影响 内容3:PTFE干扰精子细胞分化 内容4:PTFE扰乱雄激素代谢 内容5:PTFE诱导生精细胞凋亡,破坏减数分裂同步化 内容6:PTFE靶向SKAP2导致精子缺陷 内容7:外泌体SKAP2修复PTFE损伤 内容8:临床样本中外泌体SKAP2的疗效


 
 研究结果
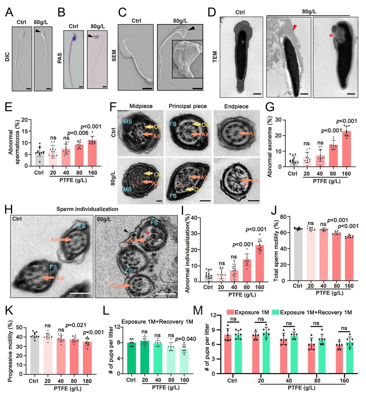
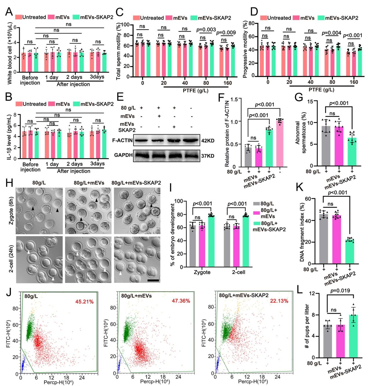
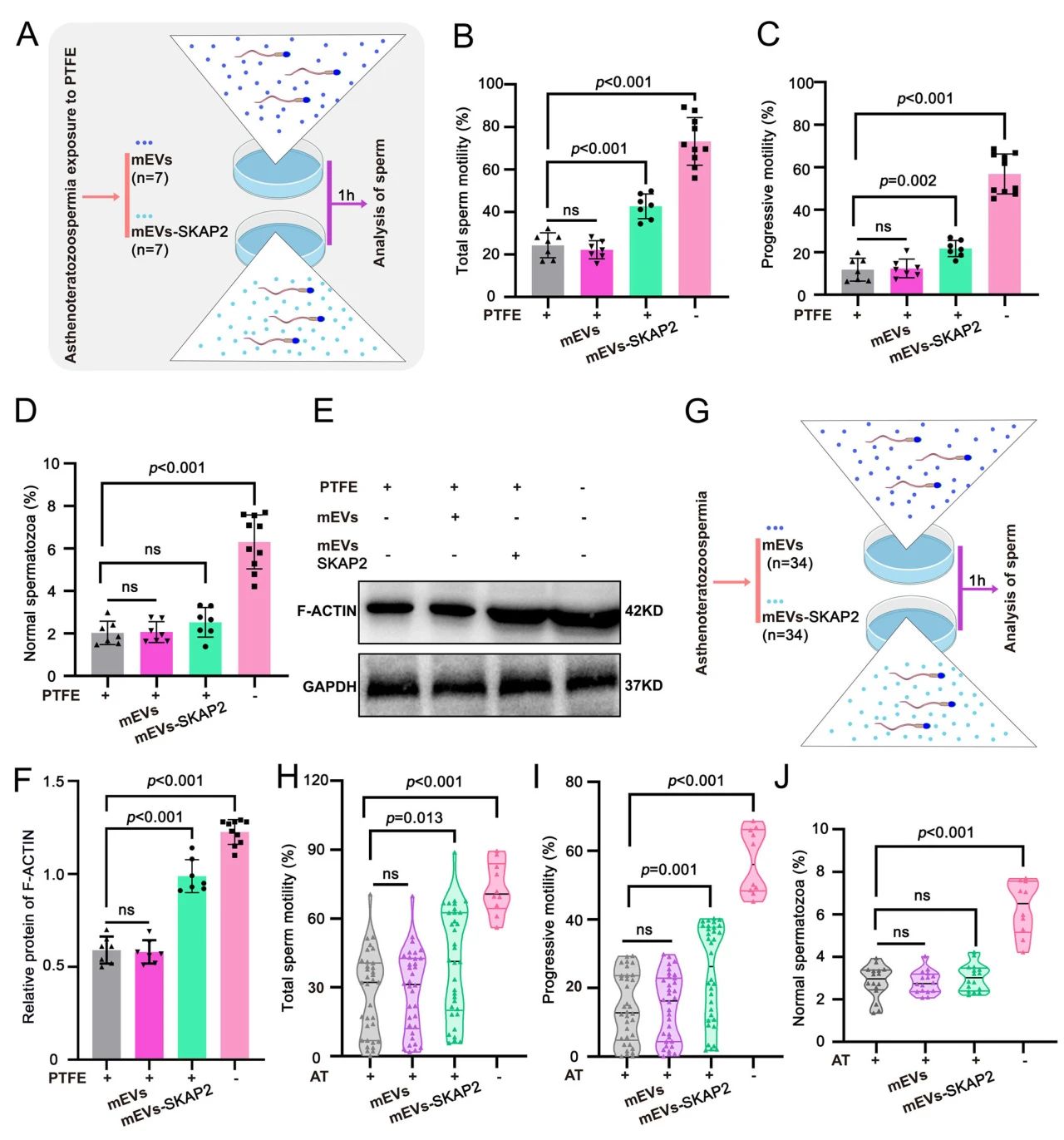
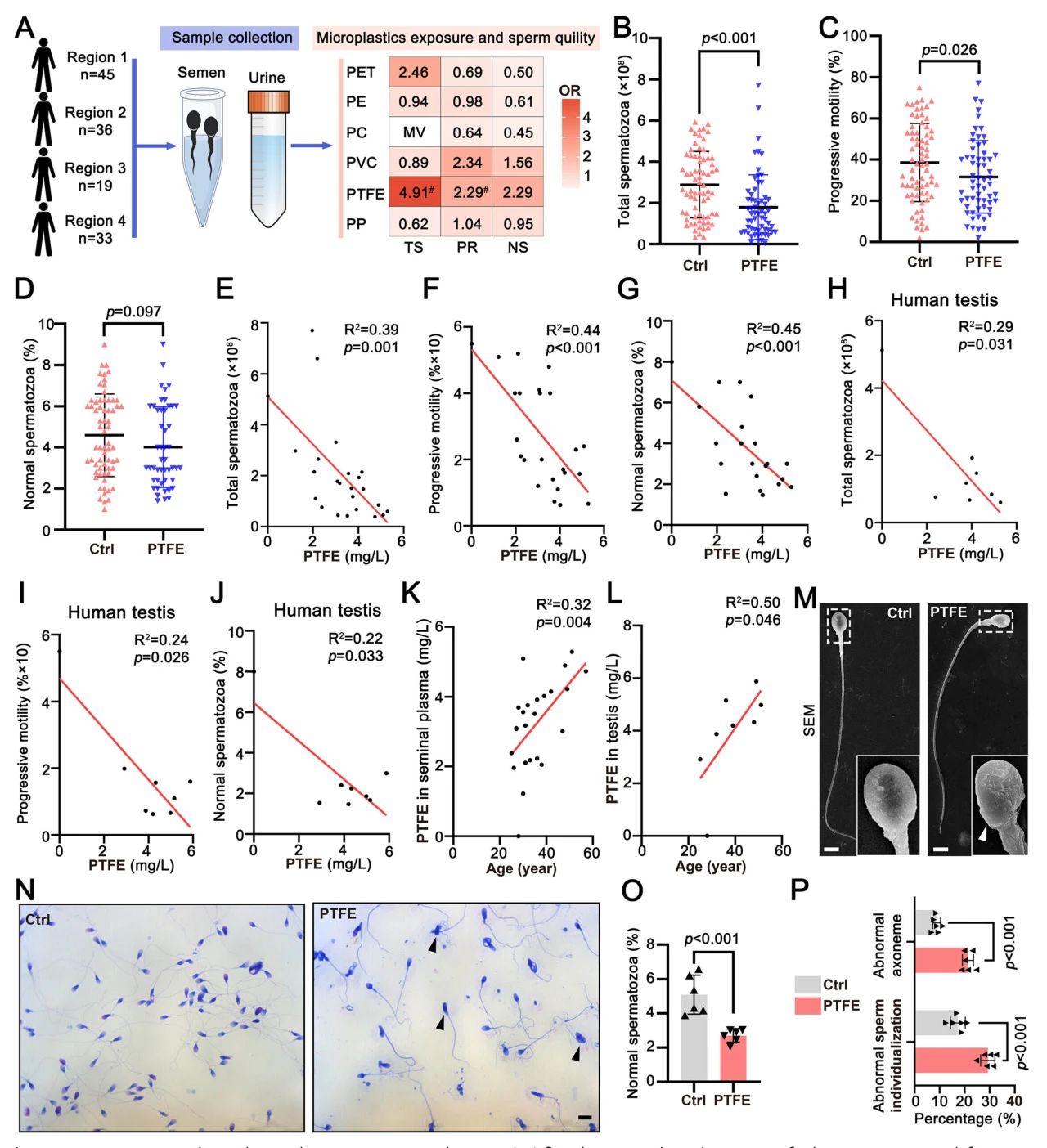
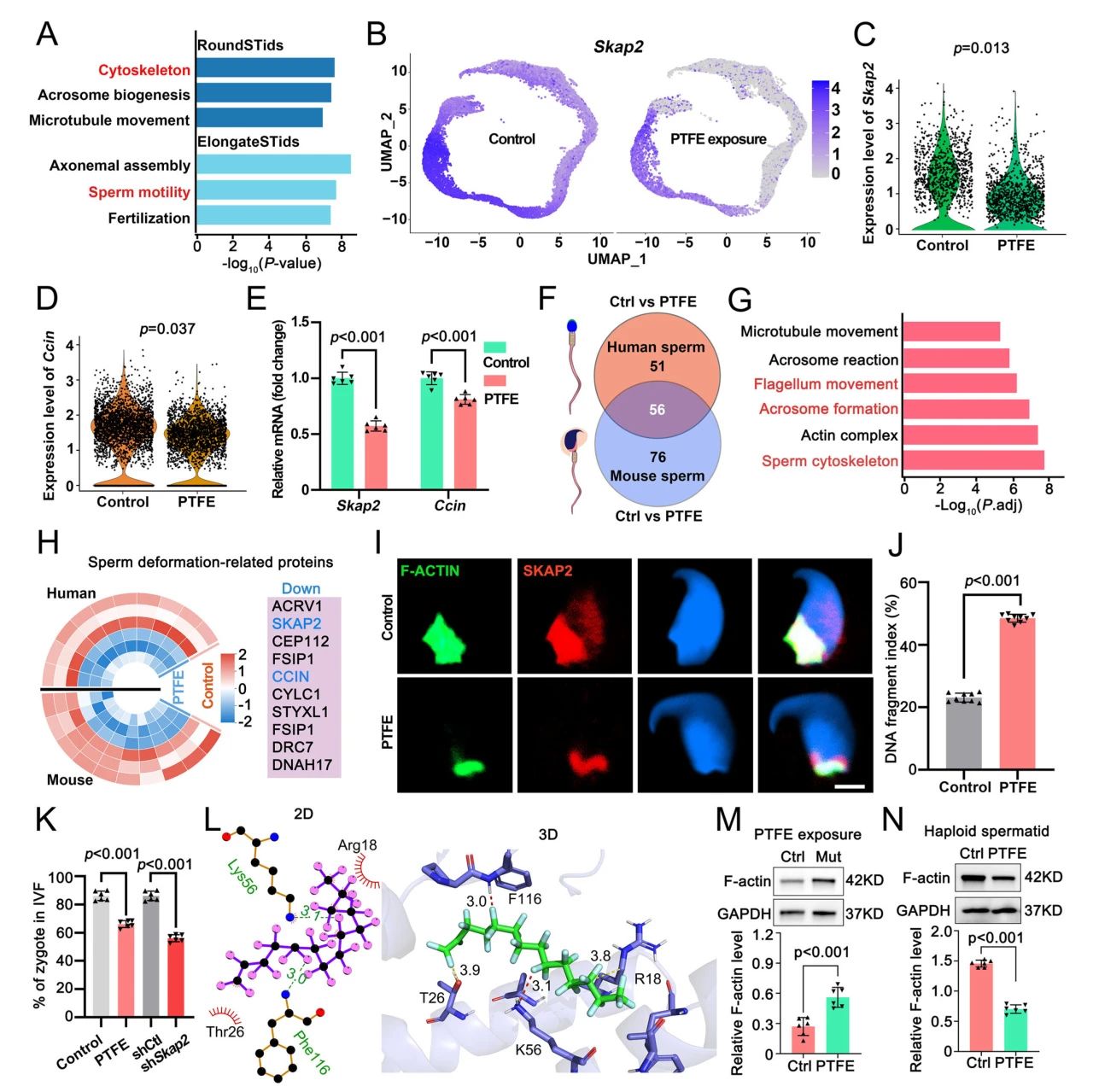
1. PTFE暴露与精子质量下降的关联 通过Raman显微镜和热解气相色谱-质谱(PY-GC-MS)检测,研究人员在46.62%的人类精液和尿液样本中发现了PTFE微塑料。统计分析显示,PTFE暴露与总精子数、前向运动率和正常形态比例显著负相关。计算机辅助精子分析(CASA)进一步证实,PTFE浓度越高,精子质量越差。电镜观察显示,PTFE暴露导致精子顶体脱落和头部畸形增加,鞭毛“9+2”微管结构异常比例升高。这些结果表明,PTFE对精子结构和功能具有直接损害作用 新闻图片3 图1 PTFE暴露在人类中诱导异常的精子生成 2. PTFE对小鼠生精功能的影响 在小鼠模型中,PTFE暴露(80–160 g/L)显著减少睾丸和附睾重量,并导致生精小管结构异常。透射电镜(TEM)显示,PTFE破坏血睾屏障完整性,导致精子顶体损伤、核空泡化以及鞭毛“9+2”微管结构缺失。CASA分析表明,PTFE暴露显著降低精子总活力和前向运动率,且停止暴露后一个月仍未能恢复。这些结果提示,PTFE对小鼠生精功能的损害具有持续性 新闻图片4 图2 PTFE暴露导致小鼠精子发生显著损伤   3. PTFE干扰精子细胞分化 PTFE暴露导致小鼠精子细胞在高尔基期、顶体形成期和成熟期出现异常。TEM显示,PTFE处理的精子细胞中,顶体膜与核包膜间隙扩大,核形态异常比例增加,且顶体后鞘结构缺失。此外,中心体组织紊乱,精子个体化过程受阻。这些发现表明,PTFE通过破坏精子细胞分化关键步骤,导致精子形态和功能缺陷 新闻图片5 图3 PTFE暴露诱导精子细胞异常分化   4.PTFE扰乱雄激素代谢 代谢组学分析显示,PTFE暴露显著改变人类和小鼠精液及睾丸组织中的代谢物谱。PTFE下调二氢睾酮(DHT)等雄激素相关代谢物,同时诱导氧化应激标志物(如脱氨酪氨酸)积累。体外实验进一步证实,PTFE直接抑制睾丸间质细胞(TM3)的雄激素分泌。这些结果揭示了PTFE通过干扰激素代谢和氧化应激,间接损害生精功能 新闻图片6 图4 PTFE暴露会破坏雄激素代谢   5.PTFE诱导生精细胞凋亡,破坏减数分裂同步化 单细胞转录组分析显示,PTFE暴露导致小鼠睾丸中生精细胞和间质细胞凋亡增加。PTFE组中,Ki67(增殖标记)表达下降,而Bax和Caspase-3(凋亡标记)显著上调。此外,PTFE通过靶向Brca1、Smc5等基因,干扰减数分裂同源染色体联会和DNA修复过程。这些发现表明,PTFE通过激活凋亡通路和破坏减数分裂进程,导致生精细胞大量死亡。此外,PTFE暴露导致小鼠初级精母细胞中同源染色体联会异常,γH2AX信号在常染色体上异常滞留,表明DNA损伤修复受阻。此外,PTFE干扰ATR信号通路,导致性染色体失活(MSCI)异常。这些结果揭示了PTFE通过破坏减数分裂同步化,引发染色体不稳定性,进而影响精子发生 新闻图片7 图5 对照组和PTFE暴露小鼠睾丸的单细胞转录组分析 新闻图片8 图6 对照组和PTFE暴露对生殖细胞发育的比较   6.PTFE靶向SKAP2导致精子缺陷 单细胞RNA测序发现,PTFE显著下调SKAP2和CCIN等与细胞骨架相关的基因。免疫荧光染色显示,PTFE暴露导致精子中F-ACTIN和SKAP2共定位异常。分子对接实验表明,PTFE与SKAP2蛋白的同源二聚化区域和PH结构域结合,抑制其功能。SKAP2敲低的小鼠模型表现出与PTFE暴露相似的精子运动障碍和受精率下降。这些结果明确PTFE通过靶向SKAP2,导致精子细胞骨架重塑失败 新闻图片9 图7 PTFE靶向SKAP2,破坏精子生成过程   7.外泌体SKAP2修复PTFE损伤 研究团队开发了基于牛奶来源的外泌体(mEVs-SKAP2)治疗策略,在小鼠模型中注射mEVs-SKAP2后,精子总活力和前向运动率显著提高。CASA分析显示,mEVs-SKAP2显著改善精子运动能力,且在体内注射效果优于体外共孵育。此外,mEVs-SKAP2减少异常精子比例,并修复DNA碎片化问题。这些结果表明,外泌体递送SKAP2蛋白可有效修复PTFE诱导的精子功能缺陷 新闻图片10 图8 细胞外囊泡-SKAP2恢复PTFE引起的小鼠精子质量下降   8.临床样本中外泌体SKAP2的疗效 在7例PTFE暴露患者和34例弱畸精子症患者中,mEVs-SKAP2体外共孵育后,精子总活力和前向运动率显著提高。蛋白质组学分析显示,mEVs-SKAP2增加F-ACTIN表达,修复精子细胞骨架结构。IVF实验表明,mEVs-SKAP2显著提高受精率,并减少DNA碎片化。这些结果验证了该策略在人类中的潜在应用价值。 新闻图片11 图9 临床中外泌体SKAP2的疗效


 
总结
该研究首次系统揭示了PTFE微塑料对男性生育能力的多层面损害机制,从代谢组学到减数分裂调控,再到细胞骨架重塑,构建了完整的毒性网络。通过开发mEVs-SKAP2疗法,研究团队为治疗环境污染物诱导的弱畸精子症提供了创新性策略。这一成果不仅填补了微塑料与男性不育关联的科学空白,还为临床转化应用奠定了基础。未来,需进一步验证该疗法的安全性和长期疗效,并探索PTFE与其他环境毒物的协同作用机制。本研究为应对全球微塑料污染带来的生殖健康危机提供了重要理论依据和实践指导。



    中科优品推荐 中科新生命隆重推出的E300高通量靶向暴露组产品,可一次性精准检测300种常见暴露物,包括全氟类、有机磷酸酯类、双酚类、邻苯二甲酸酯类、农药类、非邻苯二甲酸酯类等10+类别,可突破样本限制,高性价比获得多维度数据。此外,还可提供金属元素、微塑料、单类别暴露分子产品检测服务。中科新生命还聚焦于暴露物对生物体影响的系统性研究,通过整合多组学数据(如基因组、表观组、转录组、蛋白质组、代谢组等)来全面分析暴露因素与生物体健康状态之间的关系,为深入探索人体健康奥秘提供全新利器。  
 
  关于中科新生命
 
  上海中科新生命生物科技有限公司(APTBIO)创立于 2004 年,由原中国科学院上海生命科学研究院蛋白质组研究中心孵化而来,是国内质谱多组学应用领域的开拓者。公司以 “AI + 质谱多组学” 双核驱动创新,构建智能化组学生态。拥有自主知识产权的质谱检测平台与 AI 大数据分析系统,聚焦科技服务、生物医药及大健康消费三大领域,为全球科研机构、医院、药企提供从基础研究到临床转化的一站式解决方案。融合多组学技术与人工智能,围绕生物标志物发掘、药物靶点筛选及个性化诊疗等方向,构建具有国际竞争力的组学数据库与算法模型,推动转化医学进程,加速创新药物研发,成为推动生命科学数字化升级的核心引领者。

上一篇

IF 103.3!Nature大子刊力荐:抗菌肽凭什么成为抗感染治疗的 “潜力股”?

下一篇

1 套乳酸化组学数据撬动 3 篇成果!看泰州人民医院团队如何挖掘乳酸化在肝癌中的分子机制

更多资讯

我的询价