上海中科新生命生物科技有限公司

18

手机商铺

qrcode
商家活跃:
产品热度:
  • NaN
  • 0.5
  • 1.5
  • 0.5
  • 3.5

上海中科新生命生物科技有限公司

入驻年限:18

  • 联系人:

    杨小姐

  • 所在地区:

    上海 闵行区

  • 业务范围:

    技术服务

  • 经营模式:

    生产厂商 科研机构

在线沟通

公司新闻/正文

Cell | 合理运动 or 吃对食物就能年轻?刘光慧等研究揭示运动逆转衰老的分子奥秘

1079 人阅读发布时间:2025-07-09 10:03

新闻图片1
  运动已被证实具有多种健康益处,然而不同运动方案(急性运动(Acute exercise,AE)和长期规律运动(Long-term exercise,LE))对人体生物学表型影响差异及潜在分子机制尚不清楚,特定因子介导的运动益处及其潜在应用仍需进一步阐明。 2025年6月25日,中国科学院动物研究所刘光慧研究员、曲静研究员联合国家生物信息中心张维绮研究员、中国科学院动物研究所宋默识研究员及首都医科大学宣武医院王思研究员团队,在Cell(IF42.5)上发表题为“Systematic profiling reveals betaine as an exercise mimetic for geroprotection”的文章。该研究通过单细胞转录组、蛋白质组、代谢组多个组学策略,首次系统揭示运动延缓衰老关键分子-甜菜碱,通过抑制天然免疫激酶TBK1活性,阻断炎症-衰老信号通路,发挥抗衰老和抗炎作用,为促进健康衰老提供新靶点和干预策略。 新闻图片2  


 
 研究设计
参与者:13名健康男性志愿者;
实验阶段:包括45天的基线期(BL)、急性运动期(AE,单次跑5公里)和25天的长期运动(LE);
样本收集在基线、急性运动后和长期运动后分别采集血液和粪便样本。


 
 技术方法
PBCs单细胞转录组学、血浆蛋白质组学(质谱)/ Olink( 96炎症因子)、血浆非靶/靶向代谢组学


   技术路线 步骤1:揭示急性与长期运动的分子和细胞图谱差异 步骤2:发现甜菜碱是LE长期运动诱导的关键因子 步骤3:表明甜菜碱通过抑制TBK1活性抗衰


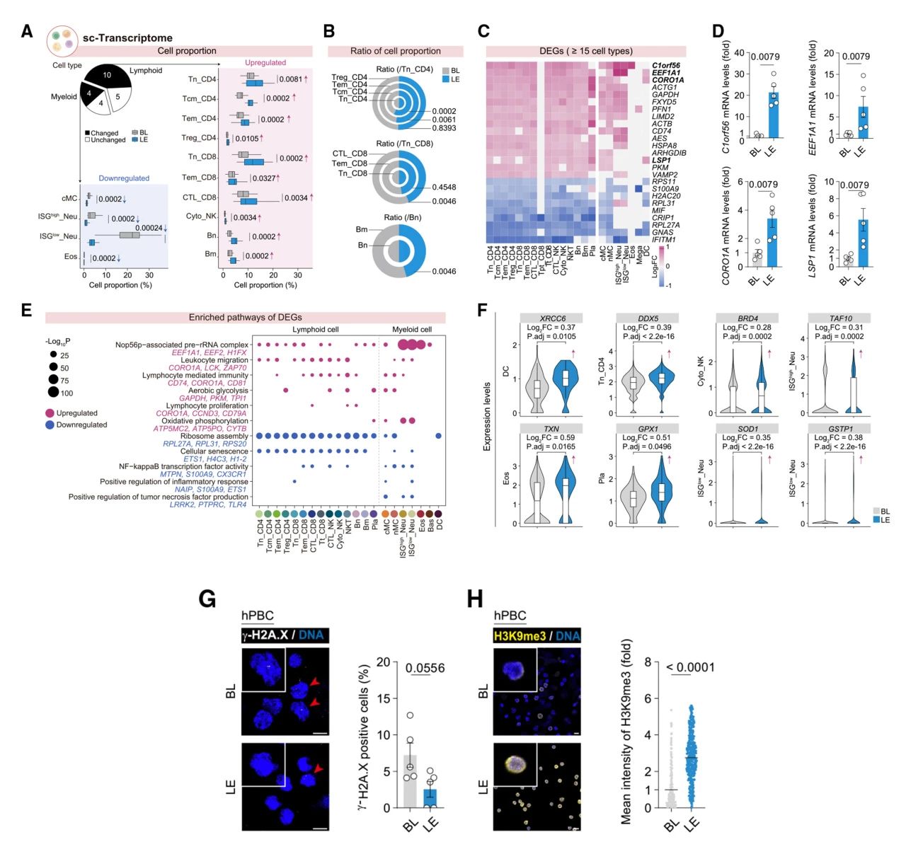
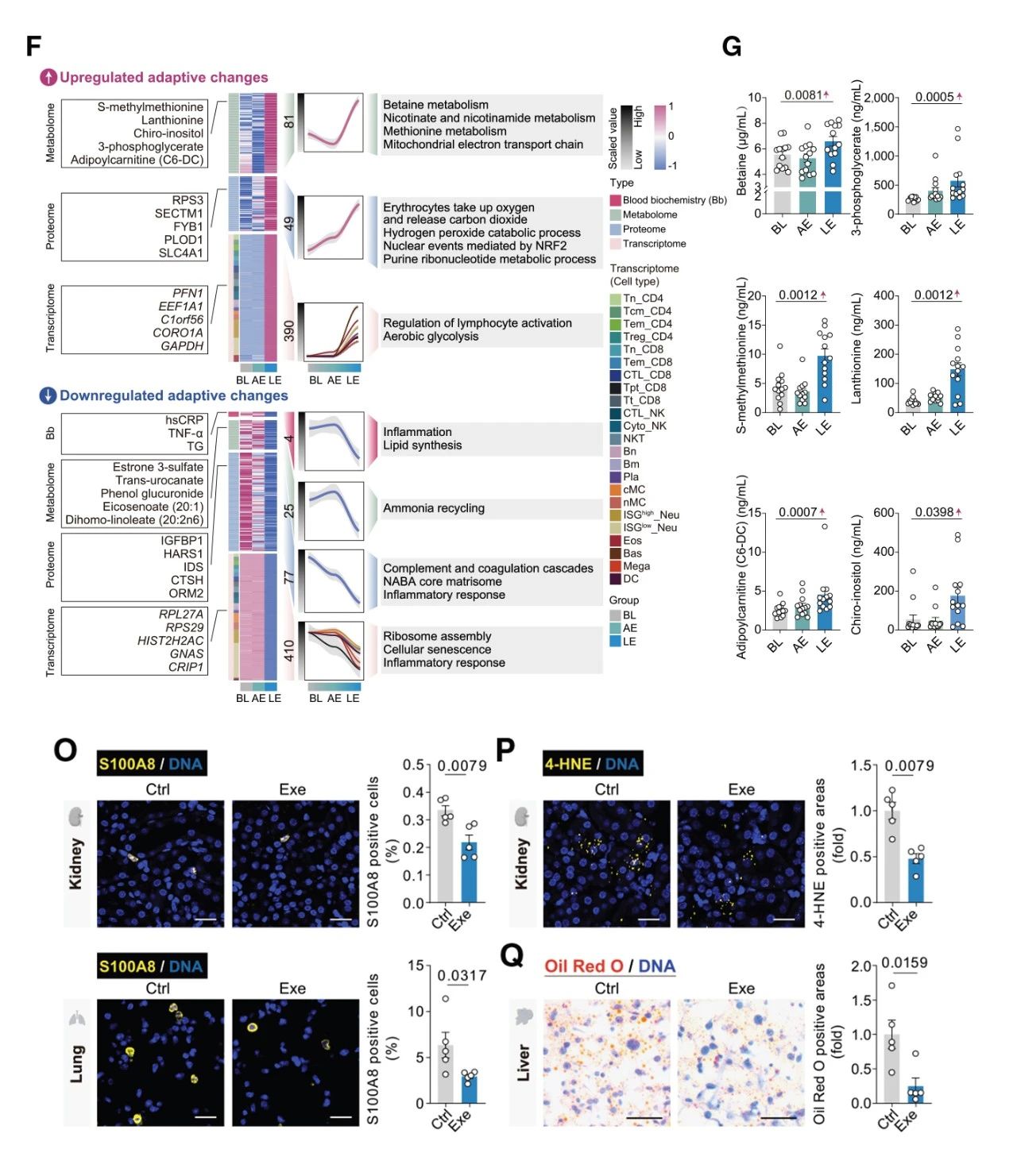
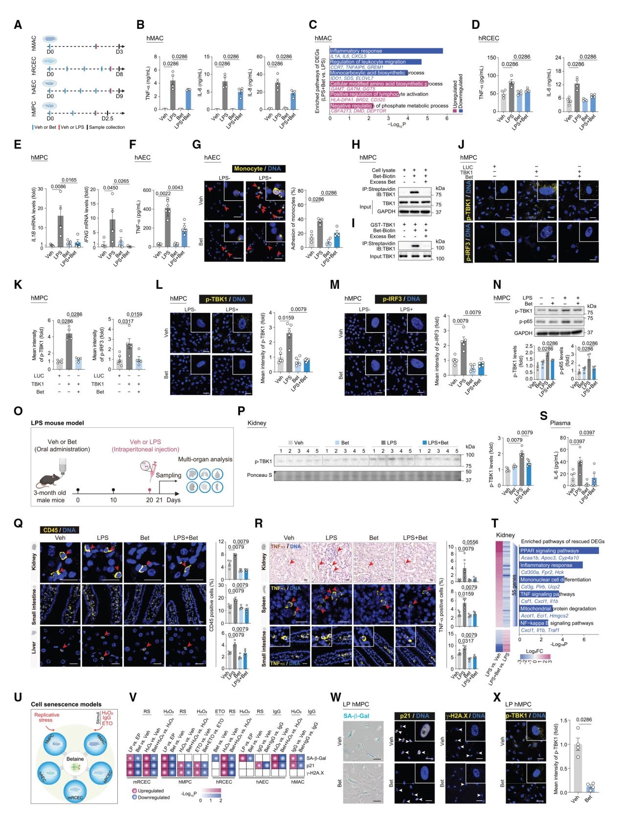
   研究结果 1. 绘制急性与长期运动诱导的细胞和分子变化图谱 血液生化分析和Olink炎症因子检测提示,AE和LE组在生化参数和炎症因子的表达显著不同,LE通过改善代谢功能和抗炎潜力延缓衰老(图1C-1G)。 新闻图片3 图1  AE和LE生化参数和炎症因子的表达 具体的分子机制: scRNA-seq结果提示,AE后约一半PBCs细胞类型比例发生变化,尤其是NK细胞和CD8+ T淋巴细胞(图2A),且NK和CD8+T细胞中运动响应基因(趋化因子受体CXCR4)上调(图2B) 。 代谢组学分析发现AE后,皮质醇升高(图2C、2F和2G),ATP周转增加和能量需求上升,氧化应激反应通路富集(图2C和2K)。血浆代谢组,蛋白组进一步揭示葡萄糖代谢相关的关键酶-己糖激酶1(HK1)和转酮醇酶(TKT)富集;糖酵解通路、脂肪分解、脂肪酸氧化(FAO)激活,长链脂肪酸积累(图2K-2I)。以上表明AE后的免疫细胞和能量代谢的激活。 新闻图片4 图2 AE后的细胞和分子变化 接下来研究LE对免疫和代谢的影响,发现LE后,淋巴细胞增加,髓系细胞减少(图3A、3B),CORO1A和CD74上调,增强活跃免疫细胞的迁移能力(图3C、3D),细胞衰老缓解相关基因上调,增强染色质标记H3K9me3(图3H),以上表明规律运动可以减轻淋巴细胞的衰老并提升其活性。并通过IPA鉴定ETS1(一种核糖体生物发生的核心转录因子)是LE诱导的T细胞激活关键分子开关,调节细胞衰老和分化。 新闻图片5 图3 LE后对免疫的影响 与AE相比,LE的血浆代谢物变化不显著,类型也不同。具体为皮质酮稳定、肌醇升高,氧化糖酵解及TCA循环中间产物增加,长链脂肪酸肉碱结合物增多而游离脂肪酸减少,并且由于甲基供体代谢物甜菜碱增加使蛋氨酸代谢激活。(图4A-4E)。 新闻图片6 图4 LE后对代谢的影响   2. 甜菜碱作为LE的适应性效应物 进一步研究发现,在蛋白方面,LE后T/NK细胞共刺激蛋白SECTM1上调最多,炎症相关分子减少。而代谢方面,甜菜碱代谢显著增强(图5F),并通过了靶向验证(图5G)。 另外,基于LE小鼠,发现长期运动可显著上调肾脏甜菜碱水平。而涉及胆碱转化为甜菜碱的关键酶胆碱脱氢酶(CHDH)在肾脏表达增加。运动减少了小鼠肾脏、肝脏和肺部的炎症、氧化损伤和脂质沉积(图5O-5Q),表明甜菜碱可作为运动诱导的局部因子发挥器官保护作用。 新闻图片7 图5 甜菜碱作为LE的适应性效应物   3. 甜菜碱的表型功能验证以及具体作用机制 基于细胞实验,发现甜菜碱具有显著的抗炎作用(图6A-6G)。进一步研究相关的分子机制,发现甜菜碱通过与其靶点TANK结合激酶1(TBK1)结合,来对抗TBK1介导的炎症级联反应(6H-N)。并通过各种衰老细胞和老年小鼠模型证实甜菜碱抗炎和抗衰老作用(图6O-6X,图7)。 新闻图片8 图6 甜菜碱通过抑制TBK1活性来延缓衰老和减轻炎症反应 新闻图片9 图7 甜菜碱给药延缓小鼠全身衰老


  文章小结 该研究综合多组学分析,系统揭示运动诱导的多层次分子变化,揭示了甜菜碱作为运动诱导的关键因子在抗衰老中的潜在作用。具体,其通过抑制TBK1活性,减少炎症和衰老标志物表达,从而抑制器官衰老。这些发现提示可以通过长期运动策略以及食用含甜菜碱食物来减缓衰老。



    中科优品推荐 【中科新生命】布局先进的10x Genomics、Visium CytAssist、MALDI 2、Astral等国际时空多组学平台,提供单细胞空间多组学联合的一站式解决方案,包含单细胞测序类、单细胞蛋白组、空间转录组、空间蛋白组、深度空间代谢组、全息空间多组学以及常规转录、蛋白、代谢组检测,积累了丰富的项目经验,助力发表多篇高分文章,快来联系我们展开时空多组学联合实验吧!!! 新闻图片10
 

上一篇

STTT (IF52.7) | 快给自己松松压!压力不仅引起肠菌失调还会“催生”癌症 !大连医科大学团队从机制出发揭示解压途径

下一篇

PBJ | 高分文章拆解!浙江大学团队揭示植物激素联手蛋白翻译后修饰增加番茄耐旱性

更多资讯

我的询价