上海中科新生命生物科技有限公司

18

手机商铺

qrcode
商家活跃:
产品热度:
  • NaN
  • 0.5
  • 1.5
  • 0.5
  • 3.5

上海中科新生命生物科技有限公司

入驻年限:18

  • 联系人:

    杨小姐

  • 所在地区:

    上海 闵行区

  • 业务范围:

    技术服务

  • 经营模式:

    生产厂商 科研机构

在线沟通

公司新闻/正文

STTT (IF52.7) | 快给自己松松压!压力不仅引起肠菌失调还会“催生”癌症 !大连医科大学团队从机制出发揭示解压途径

322 人阅读发布时间:2025-07-11 14:25

新闻图片1
  当今社会快速变化的生活方式、环境和收入差距导致全球范围内普遍存在焦虑和压力感。心理应激性焦虑或抑郁样状态是一种越来越被认可的症状,越来越多的研究表明它与癌症患者风险升高和预后不良呈正相关 2025年3月,大连医科大学徐岭植、刘强和彭飞团队在Signal Transduction and Targeted Therapy(IF=52.7)杂志上发表了题为“Gut dysbiosis conveys psychological stress to activate LRP5/β-catenin pathway promoting cancer stemness”的文章。文章通过多组学分析,揭示了心理压力引发癌症的微生物依赖机制 新闻图片2  


 
 研究材料
人粪便、血清、小鼠粪便、血清、细胞


 
 技术方法
宏基因组、代谢组、ChIP-seq、ELISA、免疫组化


 
 技术路线
步骤1:肿瘤模型小鼠Abx处理发现肠道微生物群决定心理压力引发的肿瘤发展; 步骤2:宏基因数据表明心理压力主要导致A. muciniphila的减少,口服A. muciniphila的小鼠能显著阻止心理应激引起的肿瘤增殖增加; 步骤3:结合宏基因功能分析和代谢组数据发现丁,酸盐在肿瘤生长中的剂量依赖性作用,以及高纤维饮食可能减轻心理应激诱导的肿瘤生长的可能性; 步骤4:转录组、ChIP-seq等数据表明丁,酸盐引起的ZFP36的升高使LRP5不稳定,抑制β-catenin的激活,从而抑制癌症性状; 步骤5:三组队列宏基因、代谢组等数据提示A. muciniphila和丁,酸是乳腺癌负性情绪患者有前景的抗肿瘤生物标志物。 新闻图片3


 
 研究结果
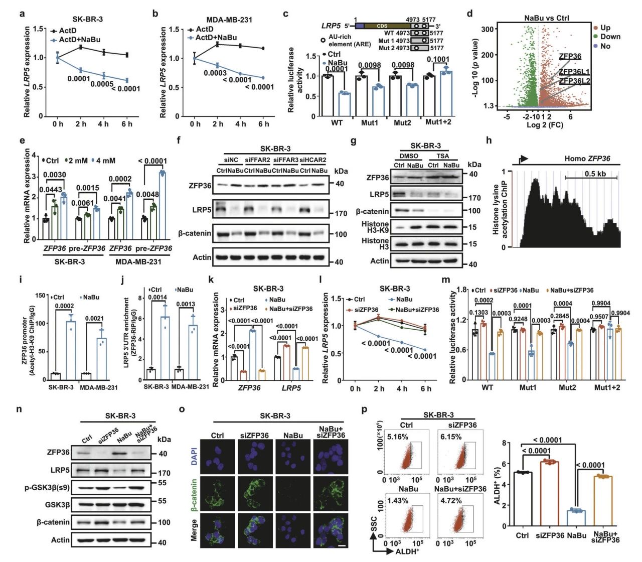
1. 肠道微生物群是心理应激引发的肿瘤发展和癌症茎样特征所必需的 对GF小鼠做慢性约束应激,发现GF小鼠的焦虑样行为在对照组和应激组之间没有显著变化;利用生物发光成像和肿瘤生长曲线,检测GF和SPF处理中应激小鼠和对照小鼠的肿瘤大小,发现肠道微生物群对慢性精神压力引发的肿瘤发展和癌症干细胞样特性至关重要;对肿瘤模型小鼠用Abx饮用水处理以消耗肠道共生菌,与常规饲养的小鼠相比,Abx处理显著抑制了肿瘤生长和干细胞因子的表达。 新闻图片4 图1 肠道微生物群是心理应激引起的乳腺癌进展和发展所必需的   2. A. muciniphila的缺乏决定了心理应激引发的癌症发病和焦虑样行为 宏基因数据显示,SPF-Ctrl和SPF-Stress小鼠粪便样本的α多样性没有变化,β多样性存在显著差异。通过在物种水平上LEfSe分析显示control组以A. muciniphilaLachnospiraceae为特征,而Stress组则富含s_Muribaculaceae_bacterium_Isolate_102_HZIMuribaculum sp. NM65_B17,以及不同的小鼠乳腺肿瘤模型中,应激小鼠粪便样本中的A. muciniphila明显减少,也就是说心理压力显著改变了肠道微生物,主要导致A. muciniphila的减少。 新闻图片5 图2 A. muciniphila的缺乏决定了心理应激引发的肿瘤发展和焦虑样行为   3. A. muciniphila相关的丁,酸可逆转应激介导的癌变和焦虑样行为 KEGG分析显示,脂肪酸生物合成排在第一位。GO数据也预测脂肪酸生物合成是导致心理应激引起的肠道生态失调的关键途径之一。在肿瘤模型小鼠样本中发现心理应激显著降低粪便、肿瘤和血清样本中的丁,酸水平,以及A. muciniphila及其共富集的微生物与丁,酸呈正相关。对肿瘤模型小鼠口服NaBu,NaBu逆转了肿瘤生长,以及显著限制心理应激诱导高水平增殖基因Ki67和干细胞基因的能力。 膳食纤维可以通过微生物群发酵产生短链脂肪酸,HFD逆转了应激诱导的肿瘤增殖。A. muciniphila和产生丁,酸盐的细菌在HFD或应激加HFD组中显著增加。SCFAs分析显示,HFD处理显著上调了小鼠粪便样本中的丁,酸盐水平。总之,A. muciniphila、NaBu或HFD显著抑制应激诱导的肿瘤发生、焦虑样行为特性。 新闻图片6 图 3  A. muciniphila相关的丁,酸可逆转应激介导的癌变和焦虑样行为   4.通过丁,酸盐阻断LRP5介导的Wnt/β-catenin信号传导抑制癌症的发生 对NaBu处理的SK-BR-3癌细胞进行RNA测序,通过富集分析聚焦两个致癌基因LRP5和MCM5,LRP5的表达在球形细胞中显著富集,NaBu处理抑制LRP5水平,小鼠肿瘤样本中NaBu引起的干细胞因子SOX2和NANOG的降低被LRP5而不是MCM5的过表达逆转,强制表达LRP5可以挽救NaBu减少的ALDH+细胞。且LRP5过表达消除了NaBu抑制的GSK3β磷酸化,以恢复β-catenin水平,同时也恢复了被NaBu处理抑制的β-catenin的核定位。 新闻图片7 图4 通过丁,酸盐阻断lrp5介导的Wnt/β-catenin信号传导抑制癌症的发生   5. 丁,酸盐通过反激活ARE结合蛋白ZFP36加速LRP5 mRNA的衰变 NaBu处理的细胞中LRP5 pre-mRNA水平保持不变,表明NaBu对LRP5转录没有影响;经荧光素酶报告显示LRP5 3 ' UTR中的AREs与丁,酸盐促进mRNA衰变有关,且NaBu显著上调ZFP36和pre-ZFP36,但不上调ZFP36L1和ZFP36L2,这表明丁,酸盐可能不会通过GPR受体促进ZFP36的表达;使用ChIP-seq检测发现NaBu提高了ZFP36启动子中组蛋白H3K9ac的乙酰化;沉默ZFP36后,Nabu减弱的LRP5 3'UTR荧光素酶活性得以恢复,敲低ZFP36增加了磷酸化的GSK3β在S9、LRP5和β-catenin位点的蛋白表达,ZFP36缺失明显恢复了NaBu降低干细胞因子NANOG和SOX2表达的能力,以及NaBu抑制ALDH+细胞群的能力。 新闻图片8 图5  丁,酸盐通过反激活ARE结合蛋白ZFP36加速LRP5 mRNA的衰变 5. A. muciniphila、丁,酸及LRP5/β-catenin在乳腺癌负性情绪中的临床意义 为了评估心理状态、A. muciniphila丰度、丁,酸水平和LRP5/β-catenin表达乳腺癌患者中的临床相关性,招募队列检测发现细菌α多样性在HADS高和HADS低患者之间没有变化,而β多样性表现出显著差异,A. muciniphila在HADS高患者中显著减少;A. muciniphila与标志物CA153呈负相关;丁,酸与HADS评分、A. muciniphila丰度之间结果一致;血清中丁,酸与CA153呈正相关,血清中丁,酸与ZFP36和LRP5、β-catenin和NANOG呈正相关;另外,PROGgeneV2分析表明,ZFP36的高表达预示着乳腺癌患者良好的总生存率。这些结果提示嗜粘液芽孢杆菌和丁,酸是乳腺癌负性情绪患者有前景的抗肿瘤生物标志物。 新闻图片9 图6  A. muciniphila、丁,酸及LRP5/β-catenin在乳腺癌负性情绪中的临床意义 新闻图片10


 
文章小结
该研究通过多组学检测发现心理压力促进乳腺肿瘤生长和癌症的发生,尤其是A. muciniphila、短链脂肪酸、丁,酸盐。在小鼠肿瘤模型中,补充A. muciniphila、丁,酸盐或高纤维饮食可显著逆转心理应激的致癌特性和焦虑样行为。机制上,丁,酸降低LRP5表达,阻断Wnt/β-catenin信号通路的激活,抑制乳腺癌的发生。临床上,乳腺癌患者粪便A. muciniphila和血清丁,酸盐与肿瘤LRP5/β-catenin表达、预后不良及情绪负相关。总之,研究揭示了心理压力引发癌症的微生物依赖机制,并为经历心理压力的癌症患者提供了临床生物标志物和潜在的治疗途径。



  【中科新生命】肠菌代谢研究新利器——高通量靶向代谢组学,数据可靠! 新闻图片11  




    中科优品推荐 想要深入了解“肠道菌群—宿主响应”互作机制,快来联系中科新生命!为您深入解析多种疾病研究、疾病互作研究中肠道微生物群-靶器官互作机制研究提供有力保障!
 

上一篇

为何记忆差?情绪不稳定?5 篇高通量靶向代谢组项目文章揭示认知功能障碍的潜在分子机制

下一篇

Cell | 合理运动 or 吃对食物就能年轻?刘光慧等研究揭示运动逆转衰老的分子奥秘

更多资讯

我的询价