上海中科新生命生物科技有限公司

18

手机商铺

qrcode
商家活跃:
产品热度:
  • NaN
  • 0.5
  • 1.5
  • 0.5
  • 3.5

上海中科新生命生物科技有限公司

入驻年限:18

  • 联系人:

    杨小姐

  • 所在地区:

    上海 闵行区

  • 业务范围:

    技术服务

  • 经营模式:

    生产厂商 科研机构

在线沟通

公司新闻/正文

PBJ | 高分文章拆解!浙江大学团队揭示植物激素联手蛋白翻译后修饰增加番茄耐旱性

1228 人阅读发布时间:2025-07-08 09:25

新闻图片1 通过蛋白质的翻译后修饰探索其对植物生长发育和响应逆境胁迫的调控,不仅突破了从基因组或转录组筛选调控靶点的常规思路,还因翻译后修饰往往受环境和代谢物丰度的双重影响,具有灵敏的时空特异性。在特定环境条件下从“蛋白质翻译后修饰”入手,更有新故事可以说。 今天跟大家分享一篇浙江大学喻景权院士课题组胡璋健教授团队在Plant Biotechnology Journal期刊发表的题为"ERF.D2 negatively controls drought tolerance through synergistic regulation of abscisic acid and jasmonic acid in tomato"的研究性论文。该研究详细剖析了在番茄耐旱过程中,响应因子(ERF.D2蛋白)的Ser-52位点被钙依赖性蛋白激酶27(CPK27)以脱落酸(ABA)依赖性方式磷酸化,随后经历PUB22介导的泛素化,进而发生降解。ERF.D2的降解导致茉莉酸(JA)生物合成基因、烯丙稀氧化物环化酶(AOC)和12-氧代植物二烯酸还原酶3(OPR3)的转录水平和内源性JA浓度增加,从而增强番茄植株的耐旱性。文章创新性发现了干旱胁迫下,番茄体内的ABA和JA可通过蛋白质翻译后修饰,维持二者的平衡状态,并揭示了此过程中蛋白质翻译后的级联调控机制,可谓是“次生代谢产物联手蛋白质翻译后修饰”共同增强植物的抗逆性。 新闻图片2  


 
 研究小结
结论1:干旱条件下,ERF.D2负调节番茄耐旱性; 结论2:干旱条件下,CPK27潜在通过泛素-蛋白酶体促进ERF.D2降解; 结论3:CPK27直接磷酸化ERF.D2以促进其降解,主要修饰ERF.D2的Ser-52位点; 结论4: ERF.D2经CPK27磷酸化后可在PUB22介导的泛素化中发生降解,该过程以ABA依赖性方式发生; 结论5:ERF.D2被降解后,可解除对JA合成相关基因,如AOC、OPR3的抑制作用,促进JA积累,增加番茄的耐旱性。因此,ERF.D2可负调控番茄耐旱性。


 
 研究结果
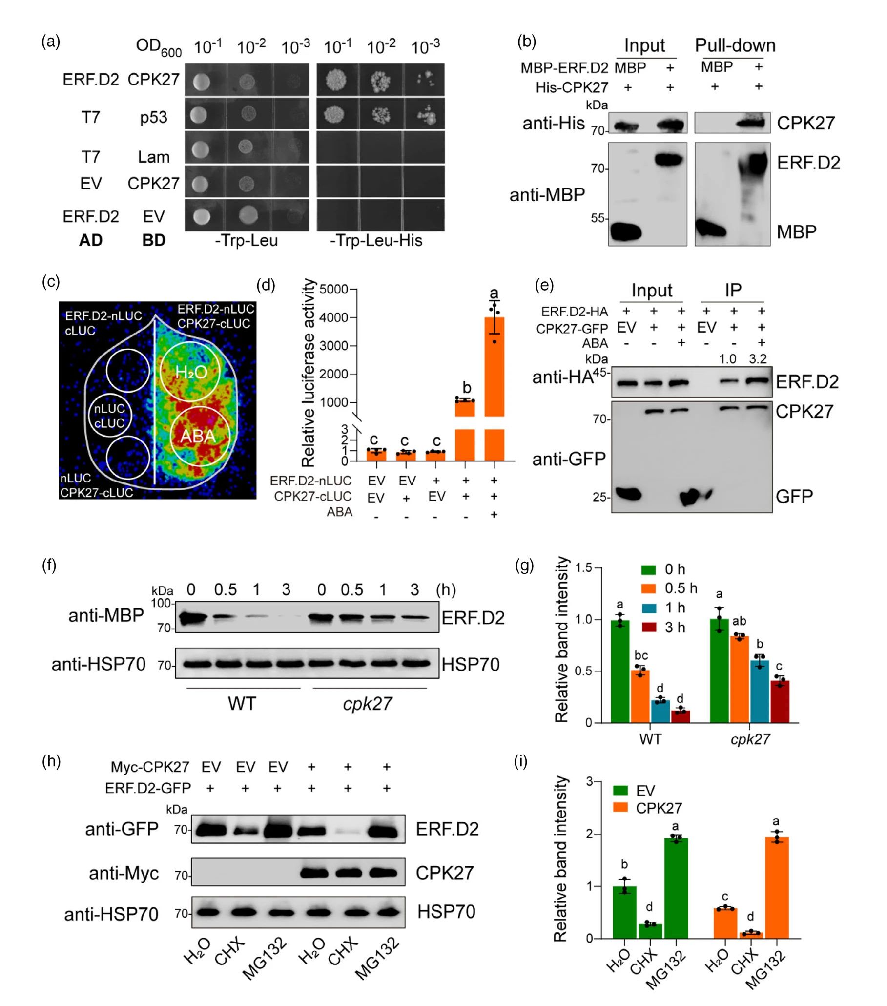
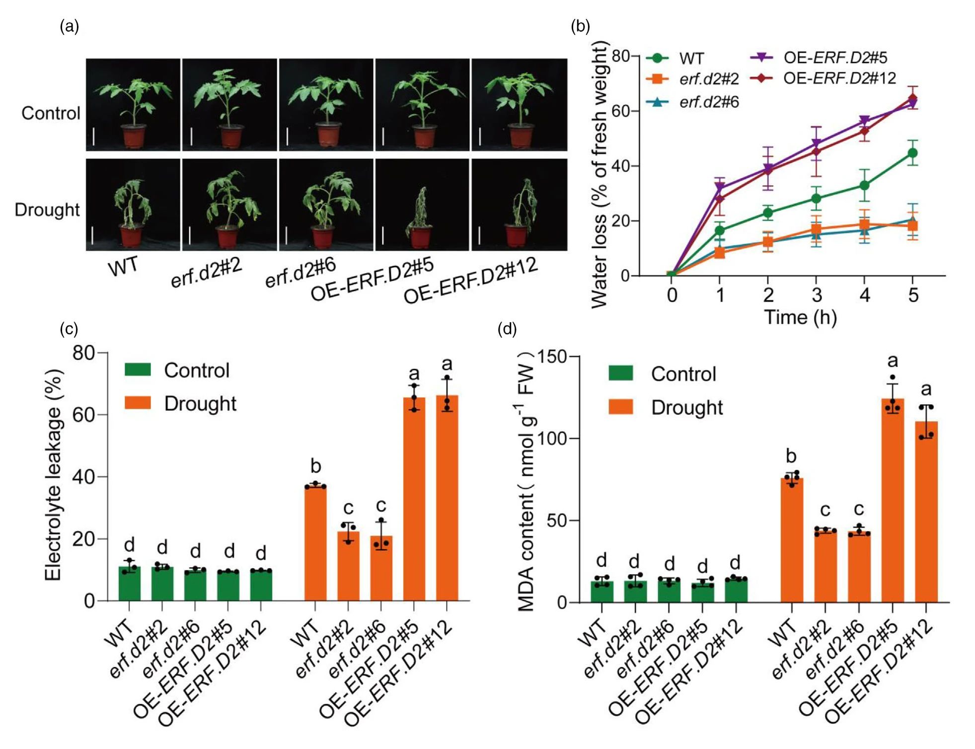
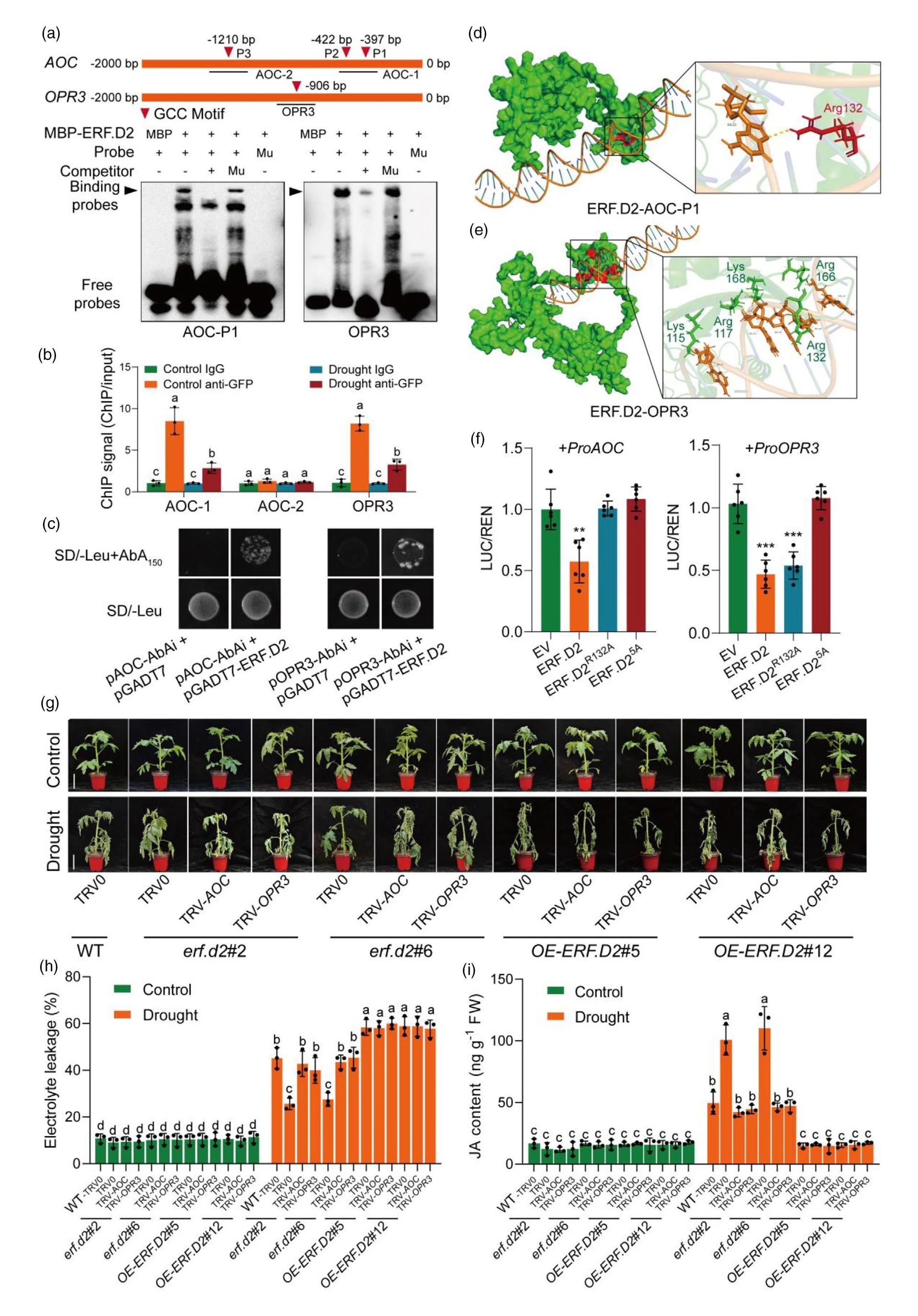
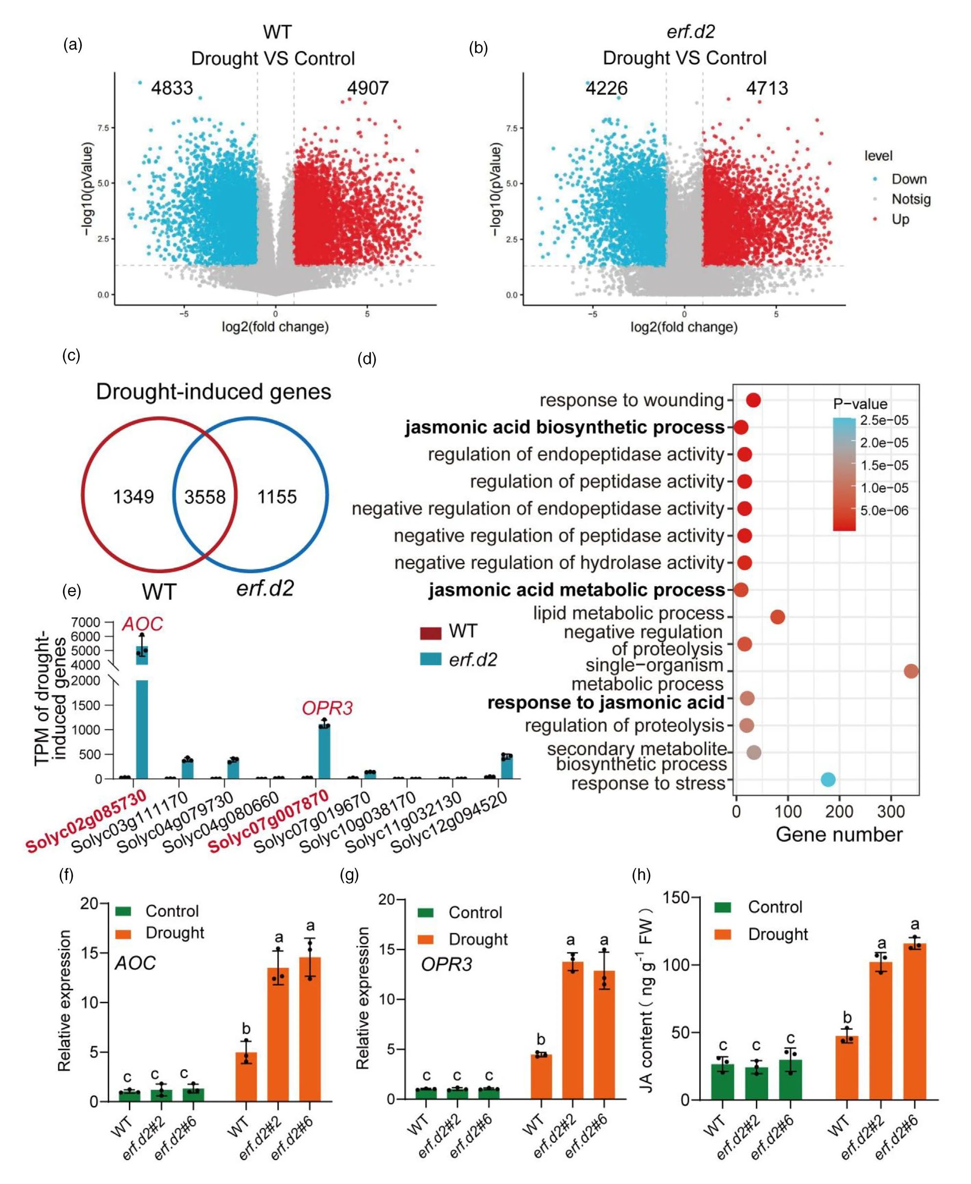
1. 表型指标观测—ERF.D2负向调控番茄耐旱性 开篇基于先前研究结论:响应因子(ERF.D2)与钙依赖性蛋白激酶(CPK27)存在潜在互作关系,CPK27可介导ABA信号传导促进番茄耐旱性。进一步探索ERF.D2是否可调节番茄耐旱性? 构建ERF.D2缺失(erf. d2)和过表达(OE-ERF.D2)株系并以野生型(WT)为对照,在干旱条件下观测损伤指数、离体叶片失水率、细胞膜完整性、ABA处理下叶片气孔关闭敏感性,发现相比于WT,erf. d2表现出更好的耐旱性,而OE-ERF.D2的耐旱性较低。亚细胞定位发现,ERF.D2在细胞核中发挥作用,是关键的转录因子。整体结果表明:ERF.D2负调节番茄耐旱性 新闻图片3 图1 ERF.D2负调控番茄植物耐旱性   2. 多种实验体系证实CPK27通过泛素化-蛋白酶体系降解ERF.D2 酵母双杂交实验表明:ERF.D2与CPK27有潜在结合作用。通过Y2H、pull-down、LCI、免疫共沉淀(co-IP)实验证实,无论体内外ERF.D2均可直接与CPK27相互作用,且ABA处理可使CPK27-ERF.D2互作强度提高2-3倍。蛋白稳定分析表明,在CPK27突变体蛋白提取物中ERF.D2相对丰度更高,而在烟草中过表达CPK27可降低ERF.D2-GFP蛋白水平,蛋白酶体抑制剂MG132能阻断这一过程,表明CPK27潜在通过泛素-蛋白酶体促进ERF.D2降解 新闻图片4 图2 CPK27与ERF.D2相互作用并调节其蛋白质稳定性   3. 磷酸化位点鉴定—CPK27磷酸化ERF.D2以控制其蛋白质稳定性 研究表明CPK27具有蛋白激酶功能,其是否直接磷酸化ERF.D2以发挥调控作用?免疫沉淀和Phos-tag免疫印迹表明,CPK27可使ERF.D2蛋白磷酸化,ABA可进一步提高ERF.D2的磷酸化水平。体外磷酸化位点检测发现ERF.D2中的两个丝氨酸残基Ser-47和Ser-52位点被磷酸化。磷酸化位点缺失突变表明Ser-52是被CPK27磷酸化的主要位点且该位点缺失后可增强ERF.D2蛋白的稳定性。整体结果表明,CPK27直接磷酸化ERF.D2以促进其降解 新闻图片5 图3 CPK27磷酸化ERF.D2的Ser52位点以调节其蛋白质稳定性   4. 修饰位点级联调控—CPK27对ERF.D2的磷酸化可促进PUB22对ERF.D2的泛素化 为再次寻找与ERF.D2降解有关的蛋白质,收集用ABA和MG132处理的OE-ERF.D2植物叶片进行免疫沉淀-质谱(IP-MS)实验,筛选出U-box E3连接酶蛋白PUB22可介导蛋白质泛素化,当PUB22缺失时(pub22),叶片具有干旱敏感特征。蛋白质互作结果表明,ERF.D2以ABA依赖的方式与PUB22蛋白直接互作。 新闻图片6 图4 ERF.D2以ABA依赖的方式与PUB22蛋白直接互作 因PUB22具备泛素化功能,接下来聚焦ERF.D2是否被PUB22泛素化?体外实验表明,只有在E1、E2、HA标记的泛素(Ubi)和PUB22同时存在的情况下才能观察到MBP-ERF.D2的泛素化形式。烟草瞬时共表达证实PUB22可显著提高ERF.D2泛素化水平,ABA可进一步加强该过程。同时,PUB22介导的ERF.D2泛素化被CPK27的表达增强,暗示ERF.D2的磷酸化和泛素化之间具有调控关系 新闻图片7 图5 PUB22泛素化ERF.D2 利用磷酸化模拟突变体(ERF.D2 S52D)和磷酸化缺陷突变体(ERF.D2 S52A)探索蛋白翻译后修饰的级联调控关系,发现相比于WT,ERF.D2 S52D存在更高的泛素化水平,而ERF.D2 S52A的泛素化几乎完全被抑制,证实CPK27介导的Ser-52磷酸化是PUB识别并泛素化ERF.D2的前提 新闻图片8 图6 干旱胁迫下CPK27可使ERF.D2发生磷酸化并进一步被PUB22泛素化 综上,ABA诱导的ERF.D2磷酸化通过PUB22介导的泛素化途径促进其降解。   5. 转录组+靶向植物激素—ERF.D2抑制AOCOPR3表达以负调节干旱诱导的茉莉酸生物合成 为阐明ERF.D2介导的番茄耐旱性机制,使用干旱和正常条件处理7天后的ERF.D2缺失突变体(erf.d2)和WT番茄植株进行转录组测序。差异基因主要与“茉莉酸生物合成过程、代谢过程、响应过程”有关。差异基因中,丙二烯氧化物环化酶(AOC)和12氧代植物二烯酸还原酶3(OPR3)表达水平在erf.d2样本中显著升高,暗示上述两种基因在干旱响应过程中具备主导作用。同时,erf.d2中茉莉酸(JA)的含量也显著高于WT。表明,ERF.D2可抑制AOCOPR3转录负向调控JA生物合成,进而降低番茄耐旱性 新闻图片9 图7 转录组揭示茉莉酸生物合成参与ERF.D2介导的耐旱性 随后,探索ERF.D2是否可直接靶向AOCOPR3的启动子区域发挥调控作用? EMSA、ChIP-qPCR、酵母单杂交试验(Y1H)、双荧光素酶报告实验表明ERF. D2可直接与AOCOPR3的启动子结合,结合过程随干旱胁迫而减弱。利用RoseTTAFoldNA预测蛋白质-核酸结构,发现ERF.D2与AOC启动子的P1和OPR3启动子的GCC基序通过氢键发挥结合作用,作为AOCOPR3的转录抑制因子。在erf.d2突变体和OE-ERF.D2植株中沉默AOCOPR3的表达,发现erf.d2突变体的JA含量和耐旱性均显著降低,而对OE-ERF.D2的JA含量无影响。再次证实ERF.D2通过抑制AOCOPR3的表达降低JA积累,负调控番茄耐旱性 新闻图片10 图8 ERF.D2抑制AOC和OPR3的表达   6. ERF.D2整合ABA和JA信号调节番茄耐旱性 结合上述研究:ABA诱导ERF.D2降解,ERF.D2抑制JA合成。作者进一步推测ERF.D2在协调ABA和JA信号转导以调节番茄耐旱性中具有关键作用。对OE-ERF.D2外源施加ABA,发现ABA处理不能缓解OE-ERF.D2株系的干旱敏感性。在erf.d2突变体背景下沉默ABA相关基因,发现ABA相关基因沉默后与erf.d2突变体植物具有相似耐旱性,表明ERF.D2在ABA信号转导途径的下游起调控作用以负调控植物耐旱性。同时,cpk27 erf.d2pub22 erf.d2双突变体比cpk27pub22单突变体表现出更强的耐旱性。干旱胁迫下,cpk27pub22突变体中降低的AOCOPR和JA含量通过ERF.D2缺失突变而得到挽救。综上,ERF.D2在ABA调节的CPK27和PUB22的下游起作用以调节番茄干旱响应中的JA生物合成 新闻图片11 图9 ERF.D2介导ABA信号并调控干旱胁迫下JA生物合成


 
文章小结
该研究首次发现响应因子ERF.D2是番茄耐旱性的负调控因子。具体机制为:正常条件下,ERF.D2通过结合茉莉酸(JA)合成关键基因AOCOPR3的启动子,抑制其转录,降低内源JA含量,从而维持植物生长。干旱胁迫时,脱落酸(ABA)激活CPK27,CPK27磷酸化ERF.D2,促使其被PUB22泛素化降解,解除对JA合成的抑制,进而增强植株耐旱性。同时,该研究也证实了“磷酸化-泛素化”级联修饰对ERF.D2的精准调控。CPK27介导的Ser-52磷酸化时ERF.D2被PUB22识别并泛素化的前提,该过程依赖ABA信号,且通过26S蛋白酶体途径实现蛋白降解,展示了翻译后修饰在植物响应逆境中的高效性和特异性。 新闻图片12 图10 干旱胁迫下ABA和JA相互作用的ERF.D2工作模型


 
中科可以提供的帮助
上海中科新生命自2004年成立以来,一直深耕质谱多组学技术在科研领域的研究应用。自主研发了植物单细胞转录组、植物空间代谢组、修饰蛋白质组、蛋白质组、植物非靶向代谢组、植物高通量靶向代谢组检测平台,已有多篇合作客户文章在Nature Genetics、Nature Plants、New Phytologist、Journal of Hazardous Material等顶刊发表! 新闻图片13


    中科优品推荐 中科新生命自主研发的【P550植物高通量靶向次生代谢组】可一次对7大类与农艺性状密切相关的次生代谢产物进行绝对定量,目前更有限时专项支持计划,助力研究者更好的开展植物次生代谢研究,扫描下方海报二维码即可报名参与! 新闻图片14


 

上一篇

Cell | 合理运动 or 吃对食物就能年轻?刘光慧等研究揭示运动逆转衰老的分子奥秘

下一篇

强强联合!河南农业大学吴刘记教授团队与中科新生命达成植物多肽成果转化战略合作

更多资讯

我的询价