上海中科新生命生物科技有限公司

18

手机商铺

qrcode
商家活跃:
产品热度:
  • NaN
  • 0.5
  • 1.5
  • 0.5
  • 3.5

上海中科新生命生物科技有限公司

入驻年限:18

  • 联系人:

    杨小姐

  • 所在地区:

    上海 闵行区

  • 业务范围:

    技术服务

  • 经营模式:

    生产厂商 科研机构

在线沟通

公司新闻/正文

项目文章Cell Metab丨复旦大学吕亮东团队揭示急性感染期间适度饥饿能够增强抗生素疗效

626 人阅读发布时间:2025-07-01 10:17

新闻图片1
  耐药细菌的扩散和抗生素渠道的减少威胁着当前的抗生素治疗,为了应对这一威胁,急需更加深入、全面地了解抗菌药物的作用机制。目前已有一些证据表明感染期间的厌食会导致败血症患者从利用葡萄糖转向利用酮体(KBs)和游离脂肪酸,研究发现这是宿主应对急性感染的保护性效应。然而,厌食引起的宿主代谢与环境变化是否会影响抗生素治疗效果,目前尚不明确。 2025年5月1日,复旦大学吕亮东团队在Cell Metabolism (IF 30.9)上发表题为“Fasting-induced ketogenesis sensitizes bacteria to antibiotic treatment”的研究论文,揭示急性感染期间的饥饿代谢能够增强抗生素对败血症的治疗效果,发现酮体分子乙酰乙酸(acetoacetate,AcAc)通过影响细菌代谢增强抗生素治疗的分子机制。其中,中科新生命为该研究提供了非靶代谢组和靶向氨基酸代谢组检测服务 新闻图片2  


 
 研究材料
全身性感染败血症小鼠模型、AcAc处理的细菌模型



 
 技术方法
转录组、非靶代谢组、氨基酸靶向代谢组等



 
 技术路线
步骤1:短期禁食可增强抗生素治疗小鼠败血症的疗效; 步骤2:禁食与抗生素治疗相结合可改善宿主免疫反应; 步骤3:禁食通过诱导酮体的生成以增强抗生素疗效; 步骤4:酮体合成产物乙酰乙酸(AcAc)增加细菌膜的渗透性; 步骤5:AcAc可提高抗生素的致死率; 步骤6:AcAc诱导的氨基酸耗竭使细菌对抗生素作用敏感; 步骤7:AcAc诱导的带正电荷的氨基酸(aa+)及其衍生物腐胺增强细胞呼吸和氧化还原相关致死率。


 
 研究结果
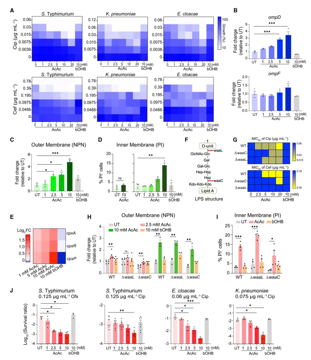
1. 短期禁食可增强抗生素治疗由鼠伤寒杆菌、肺炎双球菌和泄殖腔大肠杆菌引起的小鼠败血症的效果 为了探究禁食对抗生素治疗的影响,研究者构建了全身性伤寒杆菌感染引起的败血症小鼠模型,随后接受抗生素氧氟沙星(Ofx)治疗。观察到禁食小鼠的Ofx药效明显提高,与自由饮食处理的小鼠相比,细菌负荷减少了20倍,存活时间延长。禁食还能提高氨苄西林(Amp)、环丙沙星(Cip)和多粘菌素B(PMB)等多种其他抗生素的疗效,这表明增敏作用并不依赖于药物作用模型。通过采用不同的禁食方案,研究者最终确认禁食诱导的抗生素杀灭作用在很大程度上取决于感染后禁食的持续时间:感染后禁食48小时的小鼠治疗效果最好。 新闻图片3 图1  禁食能增强小鼠败血症的抗生素治疗效果   2. 禁食与抗生素治疗相结合可改善宿主免疫反应 过往的研究表明,败血症患者的早期死亡通常是由炎症反应过度引起的。禁食(无抗生素治疗)会适度增加脾细胞因子的水平,如白细胞介素(IL-6)、干扰素(IFN-γ)、肿瘤坏死因子α(TNF-α)和IL-10,而对循环细胞因子的水平则没有影响,这表明禁食不会对炎症反应产生深远影响。抗生素治疗大大降低了血清和脾细胞中这些细胞因子的水平;禁食进一步加强了这种影响。 小鼠脾细胞的转录组分析同样证实感染了鼠伤寒沙门,氏菌的禁食小鼠脾脏中免疫细胞的招募和细胞因子的释放增加。禁食和抗生素结合治疗的差异基因中,下调基因显著富集在与先天性免疫激活相关的通路(“炎症性”脓毒症相关,死亡率较高);上调基因显著富集在与适应性免疫激活相关的通路中(“适应性”脓毒症相关,死亡率较低)。这些数据表明,禁食和抗生素相结合可改善宿主对细菌性脓毒症的反应 新闻图片4 图2 禁食与抗生素结合可抑制炎症反应并激活适应性免疫力   3. 禁食诱导的酮体生成可增强抗生素疗效
考虑到单独禁食并不会显著改变宿主的免疫反应,即禁食增强抗生素疗效可能主要来自细菌负荷的减少,研究者进行了药代动力学实验,发现即使禁食使Ofx的最大血药浓度增加40%左右,但并未提高疗效。 随后,研究者假设禁食诱导的抗生素敏感可能源于宿主环境的变化,对感染后48小时脾脏和肝脏的代谢产物进行了分析:禁食增加了细胞中酰基肉碱和游离脂肪酸等酮体(KBs)的浓度,这种影响与禁食时间存在相关性,禁食后再进食24小时会迅速降低KBs浓度。已有报道表明3-羟甲基戊二酰辅酶A合成酶2(HMGCS2)是一种限速生酮酶,禁食并不会增加Hmgcs2+/-小鼠的酮体生成,且Hmgcs2+/-禁食小鼠的Ofx杀伤效力明显减弱。补充β-羟基丁,酸(bOHB)或乙酰乙酸(AcAc)可弥补疗效。因此,禁食诱导的酮体生成是抗生素疗效提高的一个关键因素。 新闻图片5 图 3  空腹诱导的生酮作用可增强抗生素疗效   4.AcAc增加细菌膜的渗透性 实验表明AcAc对降低最小抑菌浓度(MIC)有一定的作用,研究者推断这种影响可能源于细菌膜渗透性的增加。AcAc能明显上调孔蛋白基因ompD,并能适度诱导ompF,AcAc处理使得细菌外膜和内膜(OM和IM)的通透性以剂量依赖的方式增加。其中IM的显著变化需要长时间的处理,表明IM损伤是一种下游效应,而不是AcAc的直接目标。 有研究表明KBs会干扰铜绿假单胞菌中LPS的组装,对缺乏LPS的菌株模型的实验表明AcAc诱导的OM渗透性变化与LPS破坏有关,并且只有在低浓度AcAc的情况下才能观察到这些表型,表明LPS并不是仅有的靶分子。   5. AcAc可提高抗生素的致死率 研究者进一步进行了时间杀灭实验,发现AcAc诱导抗生素杀灭作用的强度与时间依赖性增加。然而,AcAc对抗生素杀灭作用的影响与其改变MIC的作用并不完全相关,其在不改变MIC的情况下增强了Ofx的杀灭作用。这些结果表明,AcAc可能会引发细菌生理和/或代谢的改变,从而同时增加药物的进入和致死率。 新闻图片6 图4  AcAc增加了细菌膜的通透性和抗生素的致死率   6. AcAc诱导的氨基酸耗竭使细菌对抗生素作用敏感 研究人员发现AcAc诱导的抗生素增敏效应并不依赖于其作为细菌碳源的功能。对AcAc处理的细菌模型的转录和代谢组学分析表明:氨基酸代谢,特别是aa+及其衍生物腐胺,受到AcAc的强烈诱导,氨基酸靶向代谢证实了这一点。也就是说,AcAc会消耗细胞中的氨基酸,从而通过上调相关生物合成途径产生补偿反应。腐胺在低浓度下完全消除AcAc诱导的杀伤力最为有效,表明腐胺代谢在AcAc诱导的抗生素致死中起着至关重要的作用。 AcAc对抗生素杀灭作用在ΔspeCΔspeF菌株(腐胺合成功能缺失)中明显减弱,这种功能缺失型菌株的感染并不影响抗生素在自由采食小鼠体内的疗效,但却显著减轻了禁食诱导的抗生素杀伤作用。这表明AcAc可能会干扰腐胺的生物合成途径,而不是直接与腐胺发生反应。 新闻图片7 图5  AcAc消耗细胞氨基酸会使细菌对抗生素敏感   7. aa+和腐胺能增强细胞呼吸和氧化还原相关致死率 AcAc增加了细菌的细胞耗氧率(OCR),这种吸和代谢增强与抗生素杀伤力增加有关。在ΔspeCΔspeF菌株中,AcAc诱导的OCR增加大大减少,即AcAc诱导的腐胺合成刺激了细菌的呼吸作用。细胞呼吸与ATP的产生密切相关,然而,AcAc处理却导致ATP供应不足,后续实验表明这些影响是由于IM功能失常导致氧化与磷酸化之间的耦合效率降低所致,这种功能失调在ΔspeCΔspeF突变体中明显减弱。 另外,AcAc增加了由抗生素诱导的ROS生成。补充aa+和腐胺可显著降低单用或与AcAc联用Ofx处理的鼠伤寒杆菌细胞中的ROS水平。这些结果表明,AcAc诱导的aa+和腐胺消耗会加剧抗生素暴露时与氧化还原相关的致死率。 新闻图片8 图6  AcAc诱导的aa+和腐胺消耗可增强细菌的呼吸作用和氧化还原相关杀灭作用


 
文章小结
该研究观察到KBs在抗生素治疗中的有益作用。这些代谢物在急性感染期间显著增加,有利于宿主存活,并可通过生酮饮食或输液安全地输送给人类受试者。当前有越来越多的证据表明,生酮不足会导致败血症死亡,因此,提高败血症患者体内的KBs水平很可能将同时提高宿主抵抗力和抗生素疗效,成为在未来潜在的具有很高价值的临床决策。

  【中科新生命】非靶代谢组Plus——Cell/《Cancer Cell》等顶刊认证的科研利器! 新闻图片9  


    中科优品推荐 【中科新生命】建立了完整的代谢组学服务平台,包括空间代谢组学、非靶向代谢组学、靶向/高通量靶向代谢组学、代谢流,帮助老师从代谢物角度系统地解析数据,挖掘关键生物学信息。欢迎感兴趣的老师前来咨询。 新闻图片10
 

上一篇

J Hazard Mater | 从饮用水到快餐盒,小心这类 “隐形暴露”!中国团队发现PFAS混合暴露让青少年脂肪肝风险飙升

下一篇

Plant Commun | 跟着顶刊挖机制!四川农业大学揭示马铃薯连作不减产的秘密

更多资讯

我的询价