上海中科新生命生物科技有限公司

18

手机商铺

qrcode
商家活跃:
产品热度:
  • NaN
  • 0.5
  • 1.5
  • 0.5
  • 3.5

上海中科新生命生物科技有限公司

入驻年限:18

  • 联系人:

    杨小姐

  • 所在地区:

    上海 闵行区

  • 业务范围:

    技术服务

  • 经营模式:

    生产厂商 科研机构

在线沟通

公司新闻/正文

Plant Commun | 跟着顶刊挖机制!四川农业大学揭示马铃薯连作不减产的秘密

1127 人阅读发布时间:2025-06-30 16:18

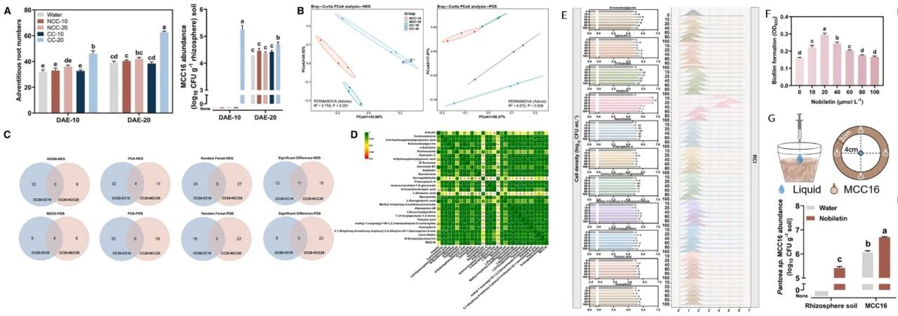
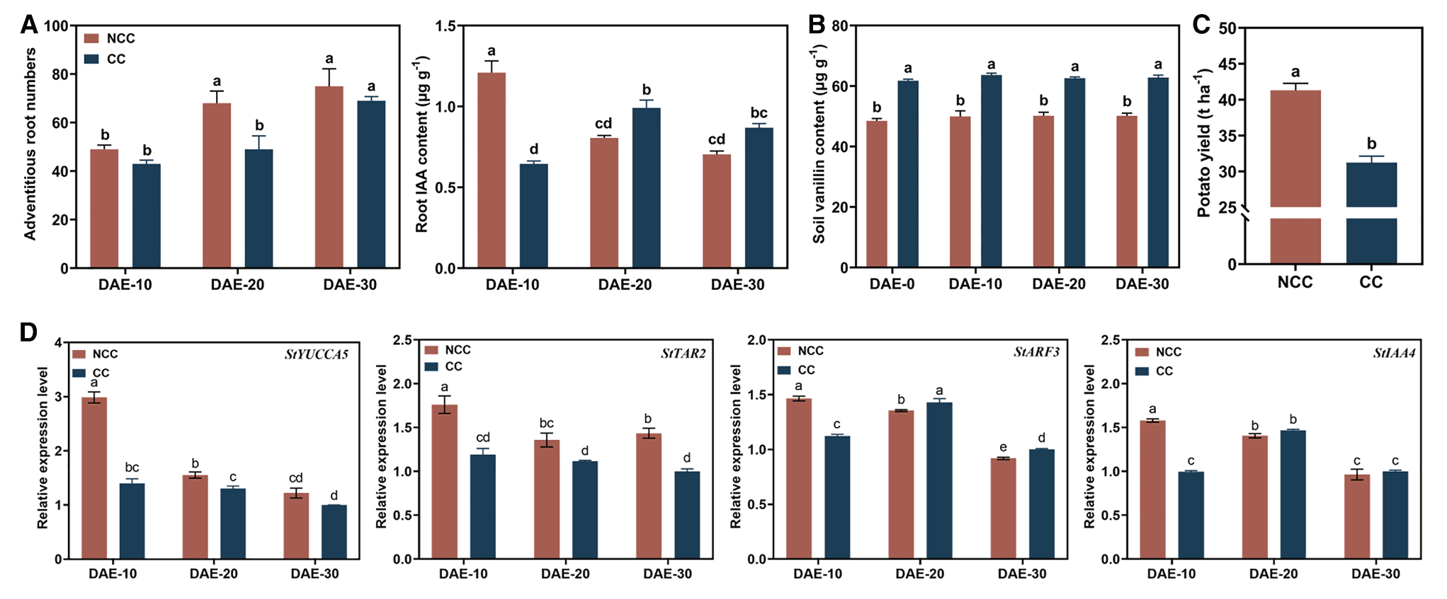
新闻图片1 连作(Continuous-cropping,CC)障碍是限制全球农业发展的主要因素之一。尽管多数植物会受到CC障碍导致的负面影响,但其可通过改变土壤微生物和化学环境以促进植物生长,克服连作形成的障碍。马铃薯作为重要的非谷类粮食作物之一,连作障碍会严重限制马铃薯产量。马铃薯本身又如何突破连作障碍? 四川农业大学郑顺林团队基于长达7年持续的连作土壤,发现马铃薯植株存在自主适应连作障碍现象,深入剖析自适应连作障碍的作用机制相关研究结果于2025年5月以“Self-alleviation of continuous-cropping obstacles in potato via root-exudate-driven recruitment of growth-promoting bacteria”为题发表在国产植物学一区TOP期刊Plant  Communications(IF11.6)上。 新闻图片2  


 
 研究材料
连作组马铃薯出苗后10天(CC10)、连作组马铃薯出苗后20天(CC20)、非连作组马铃薯出苗后10天(NCC10)、非连作组马铃薯出苗后20天(NCC20)



 
 组学技术
16S rRNA测序(根际土壤)、非靶代谢组(根系分泌物)



 
 技术路线
新闻图片3 图1 研究流程图


 
 研究结果
1. 连作使得自毒物质(香兰素)积累,抑制马铃薯生长 表型观察和RT-qPCR发现连作组显著抑制马铃薯幼苗生长,但连作组土壤中的物质会在马铃薯出苗20天时增加根系中生长素(IAA)含量。具体表现为:相比于非连续种植(NCC),在整个苗期中,连作马铃薯的株高、芽直径、叶、根干重低于NCC组。CC组马铃薯产量低于NCC组。但CC组土壤培育的马铃薯会在出苗20-30天时根系不定根数量显著增加,IAA含量增加。 新闻图片4 图2 连作对马铃薯植株生长的抑制作用   2. 灭菌和菌群移植实验验证土壤微生物促进马铃薯连作植株生长 利用土壤灭菌实验发现,无论是否灭菌,非连作土壤中IAA含量没有显著差异,根系IAA含量在出苗第10天时最高。而在连作土壤中,无论是否消毒,连作土壤中的香兰素(马铃薯自毒物质,抑制马铃薯生长)含量都显著高于非连作土壤。相比于灭菌连作土壤,未灭菌连作土壤不定根数量在出苗20-30天时显著增加,IAA含量在20天时显著积累。从产量角度看:(灭菌/未灭菌)非连作土壤>未灭菌连作土壤>灭菌连作土壤。整体结果表明土壤微生物导致连作条件下马铃薯不定根数量增加 将CC和NCC土壤中马铃薯幼苗根际菌群转移到无菌连作土壤,发现来自连作土壤的微生物显著增加土壤和根系中IAA含量,不定根数量,并在马铃薯出苗20天后上述指标显著增加。 新闻图片5 图3 根际微生物在马铃薯出苗20天后促进马铃薯在连作土壤中的生长   3. 16S rRNA测序-Pantoea sp.MCC可促进连作马铃薯生长 由于在马铃薯出苗20天时,根际土壤微生物对其有显著促生长作用,进一步对马铃薯出苗10和20天的CC和NCC土壤(CC10、CC20、NCC10、NCC20)进行16S rRNA测序,发现有11个细菌仅在马铃薯幼苗20天的连作土壤中富集,并分离出7个产IAA的菌株,其中菌株MCC16在CC中的IAA的产量能力显著高于NCC中IAA生产能力最高的菌株。利用序列同源性发现菌株MCC16与Pantoea sp.SAS9存在100%同源性。使用Pantoea sp.MCC16处理CC马铃薯,进一步证实Pantoea sp.MCC16是促进CC土壤中植物生长的主要菌株 新闻图片6 图4 Pantoea sp. MCC16 促进植物在连作土壤中的生长   4. 非靶代谢组-连作马铃薯根系分泌物川陈皮素促进植物生长 收集CC10、CC20、NCC10、NCC20马铃薯根系分泌物进行非靶代谢组检测,通过PCA、KEGG、Random Forest、Significant Difference分析,共筛选出29种代谢物仅在CC20中显著增加。其中,利用相关性分析获得11种代谢物丰度与MCC16丰度存在显著正相关。体外趋化性实验证明只有川陈皮素显著刺激Pantoea sp.MCC16的趋化性,趋化性在川陈皮素为20 μmol/L时达到最大值,此时会显著促进Pantoea sp.MCC16生物膜形成。外源川陈皮素添加实验表明:相比于灭菌的CC土壤,未灭菌的CC土壤中马铃薯幼苗不定根数量显著增加,根际土壤中Pantoea sp.MCC16丰度显著增加。整体结果表明:川陈皮素是CC土壤马铃薯根分泌的川陈皮素可招募Pantoea sp.MCC16 新闻图片7 图5 马铃薯出苗后第20天,根系分泌物川陈皮素招募Pantoea sp. MCC16定植   5. 川陈皮素和Pantoea sp.MCC16均可增加马铃薯产量,但二者增产效果不同 外源施用川陈皮素和Pantoea sp.MCC16开展盆栽实验,发现二者在马铃薯出苗10和20天时其根系不定根数量、根系中IAA含量和根际土壤显著增加。同时,两种方式处理显著提高马铃薯产量,表现为:川陈皮素主要增加马铃薯数量而Pantoea sp.MCC16主要增加马铃薯单位重量。其差异因素可能是外源川陈皮素改变了根际微生物生物群落结构,从而改变了微生物群落功能。 新闻图片8 图6 川陈皮素和Pantoea sp.MCC16对 CC 马铃薯生长和产量的影响


 
文章小结
该文使用7年马铃薯连作土壤为材料,通过“组学+实验验证”结合的方式,首次揭示了马铃薯自主适应连作障碍的根系分泌物-根际微生物互作机制。在明确了根际微生物可协助马铃薯自适应连作障碍后,通过16S rRNA测序筛选出目标功能菌- Pantoea sp.MCC16,并通过根系分泌物的非靶代谢组+16S rRNA相关性分析,筛选出目标功能代谢物-川陈皮素。最后通过“体外趋化实验”、“Pantoea sp.MCC16和川陈皮素外源添加实验”进一步证实“在连作过程中,马铃薯根系可产生川陈皮素以招募Pantoea sp.MCC16菌在根际定植,Pantoea sp.MCC16具备的高产IAA功能可马铃薯不定根数量和产量,促使植物恢复功能特性并缓解连作障碍”的研究结论。 文章使用的16S rRNA和代谢组检测是筛选目标功能菌和目标功能代谢物的关键手段。上海中科新生命自2004年成立以来,一直深耕质谱多组学技术在科研领域的研究应用。自主研发了植物单细胞转录组、植物空间代谢组、修饰蛋白质组、蛋白质组、植物非靶向代谢组、植物高通量靶向代谢组检测平台,已有多篇合作客户文章在Nature Genetics、Nature Plants、New Phytologist、Journal of Hazardous Material等顶刊发表,并有成熟的“微生物+代谢组”研究方案和数据挖掘策略!全程技术人员跟进,助力您的“根系分泌物-根际微生物”互作研究。 新闻图片9  
中科优品推荐 中科新生命自主研发的【P550植物高通量靶向次生代谢组】可一次对7大类与农艺性状密切相关的次生代谢产物进行绝对定量,目前更有限时专项支持计划,助力研究者更好的开展植物次生代谢研究,欢迎联系我们报名参与!

上一篇

项目文章Cell Metab丨复旦大学吕亮东团队揭示急性感染期间适度饥饿能够增强抗生素疗效

下一篇

项目文章Nat Commun | 中山六院李凯/李孟鸿团队揭示嗜酸乳杆菌增强溶瘤病毒治疗肝细胞癌疗效机制

更多资讯

我的询价