上海中科新生命生物科技有限公司

18

手机商铺

qrcode
商家活跃:
产品热度:
  • NaN
  • 0.5
  • 1.5
  • 0.5
  • 3.5

上海中科新生命生物科技有限公司

入驻年限:18

  • 联系人:

    杨小姐

  • 所在地区:

    上海 闵行区

  • 业务范围:

    技术服务

  • 经营模式:

    生产厂商 科研机构

在线沟通

公司新闻/正文

项目文章Nat Commun | 中山六院李凯/李孟鸿团队揭示嗜酸乳杆菌增强溶瘤病毒治疗肝细胞癌疗效机制

589 人阅读发布时间:2025-06-25 17:02

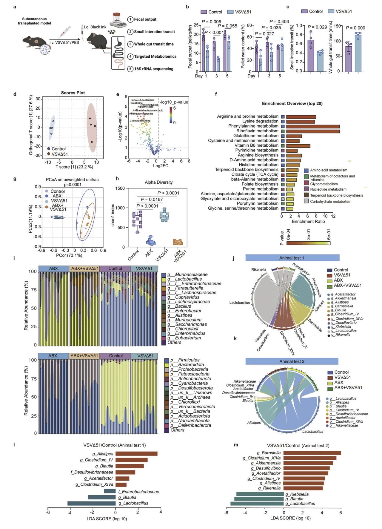
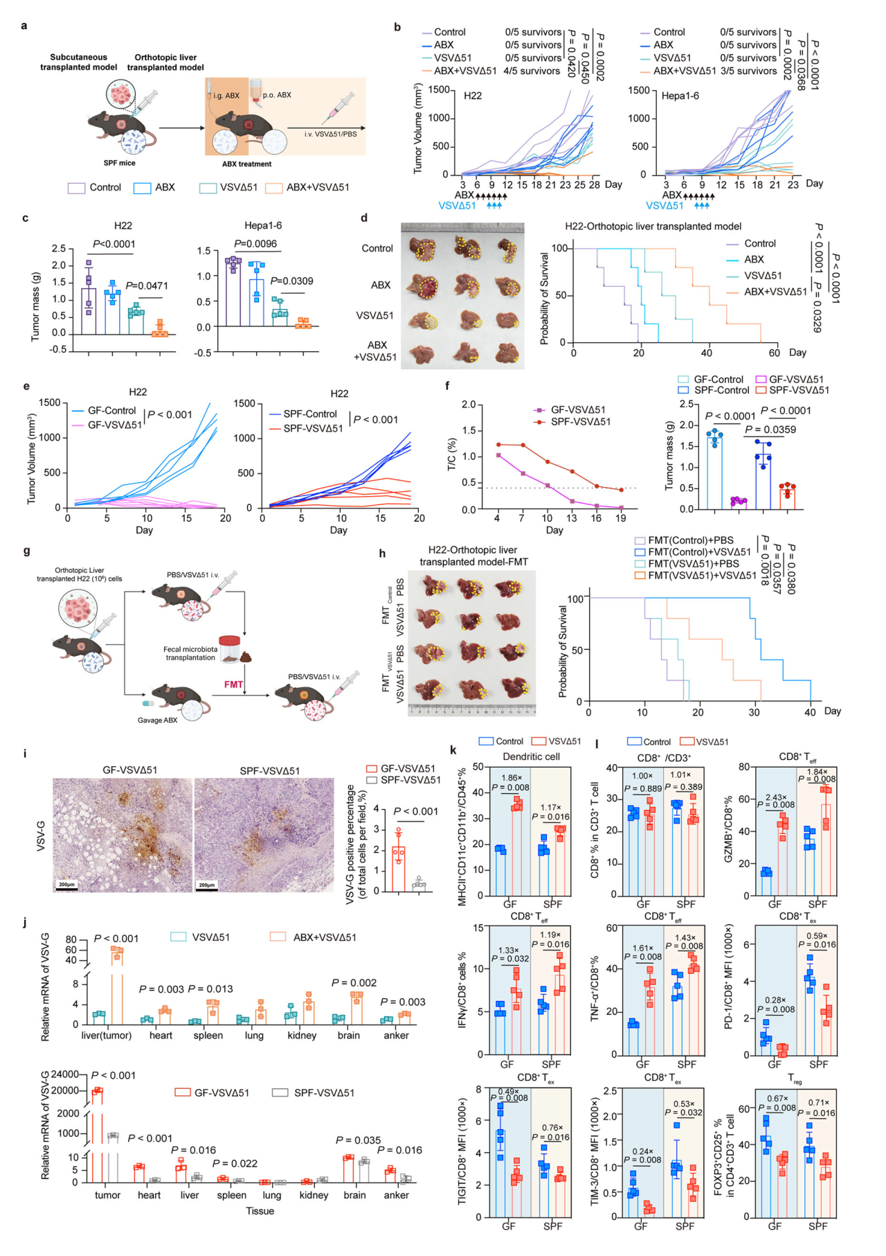
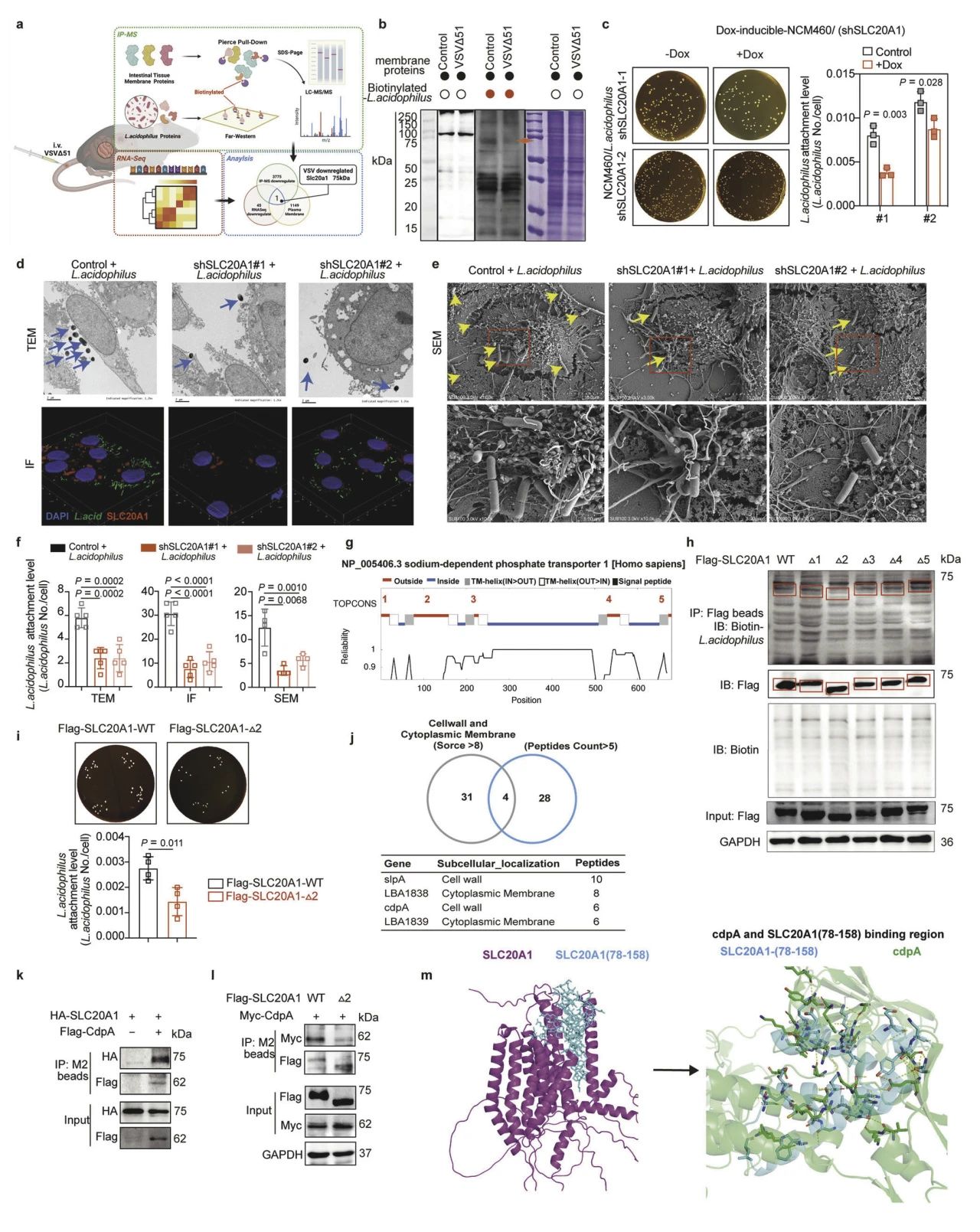
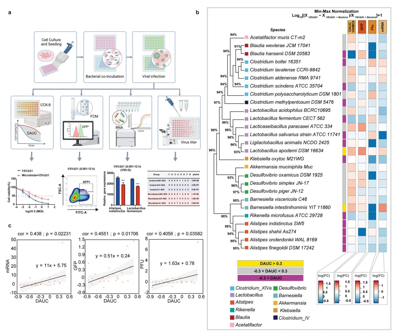
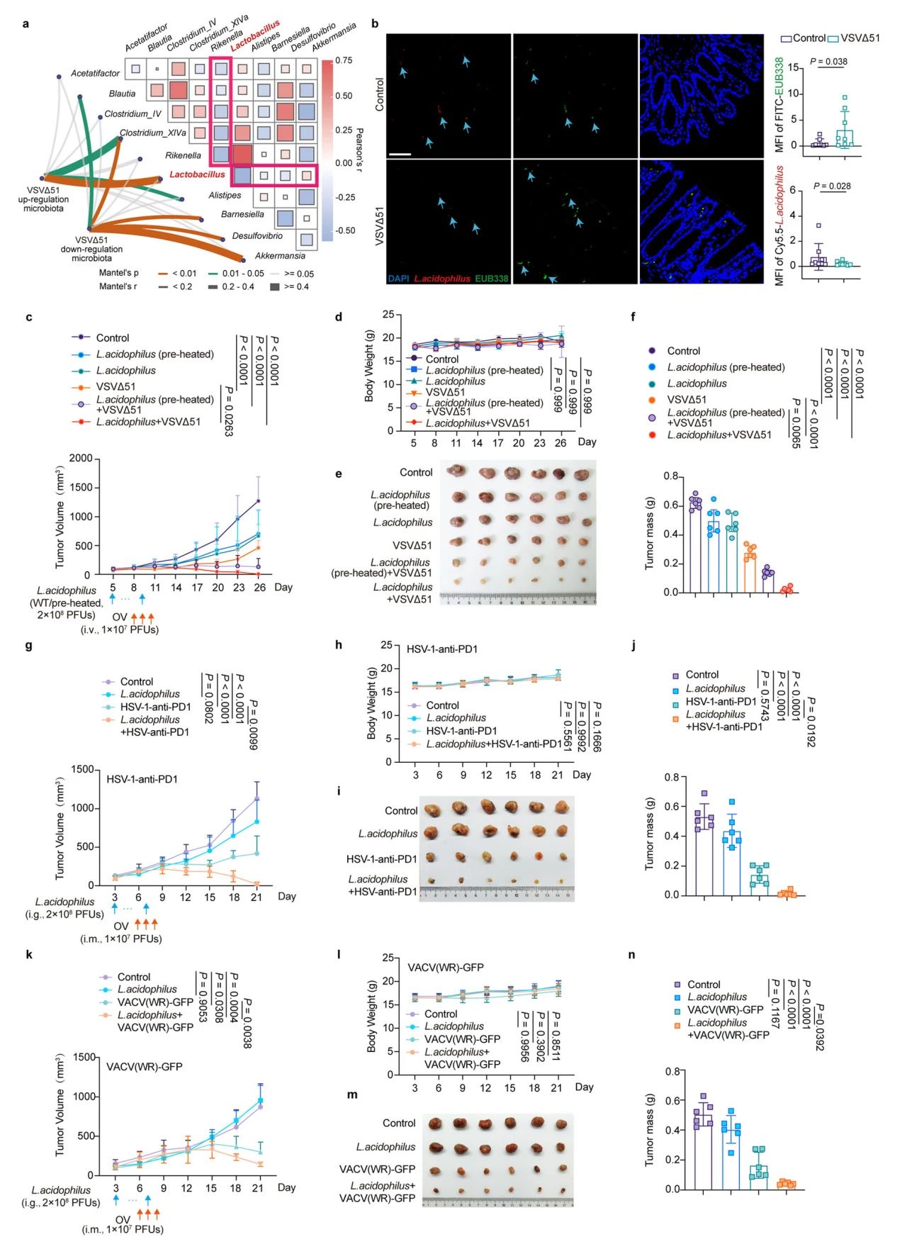
新闻图片1 溶瘤病毒(OVs)作为一种新兴的癌症治疗手段备受期待,但其在临床应用中的抗肿瘤效果往往有限。近年来,科学界逐渐认识到肠道微生物群在癌症治疗中扮演着关键角色,然而它们对溶瘤病毒疗法的具体影响此前并不十分清楚。 2025年4月,中山大学附属第六医院李凯、李孟鸿团队在Nature Communications杂志在线发表了题为“Lactobacillus acidophilus potentiates oncolytic virotherapy through modulating gut microbiota homeostasis in hepatocellular carcinoma” 的研究论文。该研究揭示在微生物群缺失条件下,溶瘤病毒VSVΔ51对肝细胞癌的抗肿瘤效果显著增强。VSVΔ51感染通过IL-6-JAK-STAT3信号通路下调肠道SLC20A1表达,抑制嗜酸乳杆菌(L.acidophilus)的黏附定植,导致菌群失调;而补充L.acidophilus可恢复肠道屏障及菌群稳态,逆转肿瘤对VSVΔ51的敏感性。该发现为"靶向菌群-溶瘤病毒联合疗法"提供了新策略。中科新生命为该研究提供了高通量靶向代谢组检测服务 新闻图片2  


 
 研究材料
模型小鼠样本(粪便、肠道组织、肿瘤组织、血清)、肿瘤细胞系及肠道上皮细胞、27株特定菌株


 
 技术路线
步骤1:通过抗生素清除和粪菌移植确证肠道菌群对VSVΔ51疗效的调控作用; 步骤2:组学检测发现VSVΔ51显著降低L. acidophilus丰度; 步骤3:体外共培养筛选27株菌并证实13株菌抑制VSVΔ51疗效; 步骤4:VSVΔ51通过下调SLC20A1表达(关键结合域78-158aa)抑制L. acidophilus的CdpA蛋白介导的肠道定植。


 
 研究结果
1. 肝细胞癌(HCC)小鼠模型中,肠道微生物群对溶瘤病毒VSVΔ51治疗效果的影响 通过四组小鼠模型(PBS对照、抗生素清除菌群ABX、单独VSVΔ51、VSVΔ51+ABX联合),证实抗生素清除菌群或使用无菌(GF)小鼠能显著增强VSVΔ51的抗肿瘤效果:肿瘤生长减缓、重量减轻及生存率提高。机制发现:菌群缺失促进病毒在肿瘤组织中的特异性积累和复制;增强抗肿瘤免疫(DC和细胞毒性CD8+T细胞浸润增加,Treg和耗竭性CD8+T细胞减少);粪菌移植证实VSVΔ51处理后的菌群会削弱疗效。 新闻图片3 图1 微生物群的耗竭增强VSVΔ51的抗肿瘤作用   2. 溶瘤病毒VSVΔ51如何通过改变肠道微生物群的稳态来影响其抗肿瘤效果 VSVΔ51处理显著改变肠道微环境:肠道动力减弱(粪便含水量下降15%,转运时间延长2.3倍);菌群α多样性增加40%,Alistipes等致病菌提升2-5倍,益生性乳杆菌减少70%;氨基酸/维生素代谢通路显著改变。提示VSVΔ51通过"菌群-代谢-动力"轴调控疗效,其中乳杆菌减少可能是影响抗肿瘤免疫的关键因素。 新闻图片4 图2  VSVΔ51治疗调节肠道稳态,改变肠道转运时间、代谢组和微生物群组成   3. 肠道微生物群和肿瘤驻留微生物群对溶瘤病毒VSVΔ51抗肿瘤效果的影响差异 对比不同抗生素处理方式对微生物群的清除效果。发现:胃管抗生素清除肠道菌群可使VSVΔ51抗肿瘤效果提升60%,显著优于静脉抗生素;胃管抗生素组肿瘤微环境免疫细胞重编程(DC细胞和效应CD8+T细胞增加2-3倍,Treg和耗竭T细胞减少50%);菌群分析显示VSVΔ51富集肿瘤组织中Barnesiella/Clostridium,而Lactobacillus丰度减少。证实肠道菌群(非肿瘤菌群)通过调控免疫应答决定VSVΔ51疗效。 新闻图片5 图3 肠道微生物组的存在削弱了VSVΔ51的抗肿瘤作用    4. 不同细菌菌株对溶瘤病毒VSVΔ51抗肿瘤效果的影响 通过体外共培养筛选实验系统评估了27种VSVΔ51调控的肠道菌株对溶瘤病毒疗效的影响。结果发现,大多数VSVΔ51上调的菌株显著抑制病毒抗肿瘤效果,降低病毒复制能力;Barnesiella intestinihominisLactobacillus apodemi两种菌株则能增强疗效;相关性分析证实细菌对疗效的调控与病毒复制能力显著正相关。这些结果揭示了特定肠道菌群通过调控病毒复制影响溶瘤病毒疗效的分子机制。   新闻图片6 图4 溶瘤病毒治疗调节细菌可以减轻VSVΔ51的抗肿瘤作用   5. 补充L. acidophilus如何通过调节肠道微生物群稳态来增强溶瘤病毒VSVΔ51的抗肿瘤效果 VSVΔ51处理会显著降低肠道L. acidophilus丰度,而补充L. acidophilus可使三种溶瘤病毒(VSVΔ51、HSV-1-anti-PD1和VACV(WR)-GFP)的抗肿瘤效果提升40-60%;在肝细胞癌模型中,L. acidophilus联合治疗使肿瘤面积缩小50-60%,生存期延长2倍;机制上,L. acidophilus能重塑肿瘤微环境(CD8+T细胞增加3-4倍,Treg下降60-70%)并改善菌群失调。这些结果证实L. acidophilus通过"调控菌群-增强免疫"双重机制协同增强溶瘤病毒疗效。 新闻图片7 图5 补充嗜酸乳杆菌可增强溶瘤病毒治疗的溶瘤效果 新闻图片8 图6  补充嗜酸乳杆菌通过改变微生物群景观增强VSVΔ51的抗肿瘤免疫反应   6. 溶瘤病毒VSVΔ51如何通过调节宿主细胞的基因表达和信号通路,来影响L. acidophilus在肠道中的黏附和定植 通过多组学技术揭示了溶瘤病毒VSVΔ51调控L. acidophilus肠道定植的分子机制。发现:磷酸盐转运蛋白SLC20A1是L. acidophilus的关键受体;VSVΔ51通过下调SLC20A1表达显著抑制L. acidophilus黏附;结构分析确定SLC20A1第2结构域是其与L. acidophilus细胞壁蛋白CdpA结合的关键区域;基因敲除和突变实验证实,缺失该结构域可使L. acidophilus黏附率降低75%。这些结果阐明了VSVΔ51通过"SLC20A1-CdpA"互作轴调控益生菌定植的新机制,为优化溶瘤病毒-菌群联合治疗提供了分子靶点。 新闻图片9 图7 VSVΔ51下调SLC20A1,从而减少嗜酸乳杆菌对肠道组织的附着和随后的肠道定植


 
小结
该研究系统地揭示了肠道微生物群如何影响溶瘤病毒VSVΔ51的抗肿瘤效果,并提出了通过补充L. acidophilus来增强溶瘤病毒疗法的新策略。

【中科新生命】肠菌代谢研究新利器——高通量靶向代谢组学,数据可靠! 新闻图片10  


    中科优品推荐 中科新生命自主研发的G550肠菌高通量靶向代谢组突破技术瓶颈,采用高通量、高灵敏度平台,可一次性检测近550种肠道菌群相关代谢物全面、精准反映肠道菌群代谢状态。欢迎感兴趣的老师前来咨询。




 

上一篇

Plant Commun | 跟着顶刊挖机制!四川农业大学揭示马铃薯连作不减产的秘密

下一篇

Nat Commun | 环境因素竟是克罗恩病的‘隐形推手’?中山一院队列研究发现:咖啡、维生素D或能降低风险

更多资讯

我的询价