上海中科新生命生物科技有限公司

18

手机商铺

qrcode
商家活跃:
产品热度:
  • NaN
  • 0.5
  • 1.5
  • 0.5
  • 3.5

上海中科新生命生物科技有限公司

入驻年限:18

  • 联系人:

    杨小姐

  • 所在地区:

    上海 闵行区

  • 业务范围:

    技术服务

  • 经营模式:

    生产厂商 科研机构

在线沟通

公司新闻/正文

Nat Commun | 环境因素竟是克罗恩病的‘隐形推手’?中山一院队列研究发现:咖啡、维生素D或能降低风险

384 人阅读发布时间:2025-06-24 16:47

新闻图片1
  克罗恩病的发病率在全球范围内急剧上升,尤其是中国等快速城市化的国家。尽管医学界已取得显著进展,但多数患者仍难以完全控制病情。现有研究表明,环境变化(如饮食、卫生条件)通过影响肠道微生物群和宿主免疫系统,可能是CD发病的关键因素。然而,由于现代城市化几乎无处不在,研究环境因素对CD的影响一直面临挑战。 中国作为城市化浪潮的典型代表,为探索CD的城乡演变提供了独特机会。中山一院陈旻湖/冯瑞等在Nature Communications(IF15.7)发表了一项题为“Diet-omics in the Study of Urban and Rural Crohn disease Evolution (SOURCE) cohort”的关于“城乡克罗恩病进化(SOURCE)”的多中心研究,通过多组学技术(宏基因组学、代谢组学、转录组学),揭示了城乡环境、饮食习惯与肠道微生物群之间的复杂关系。研究发现城乡过渡时间越长,肠道微生物群和代谢物越接近CD特征,这一结论为理解CD的发病机制提供了全新视角。 新闻图片2  


 
 技术路线
步骤1:队列设计与人口统计学特征  步骤2:城乡过渡对微生物群和代谢物的影响 步骤3:饮食与微生物群变异的关联 步骤4:基因表达模块如何“响应”饮食和代谢物? 步骤5:代谢物如何“牵动”微生物与宿主的互作?




 
 研究结果
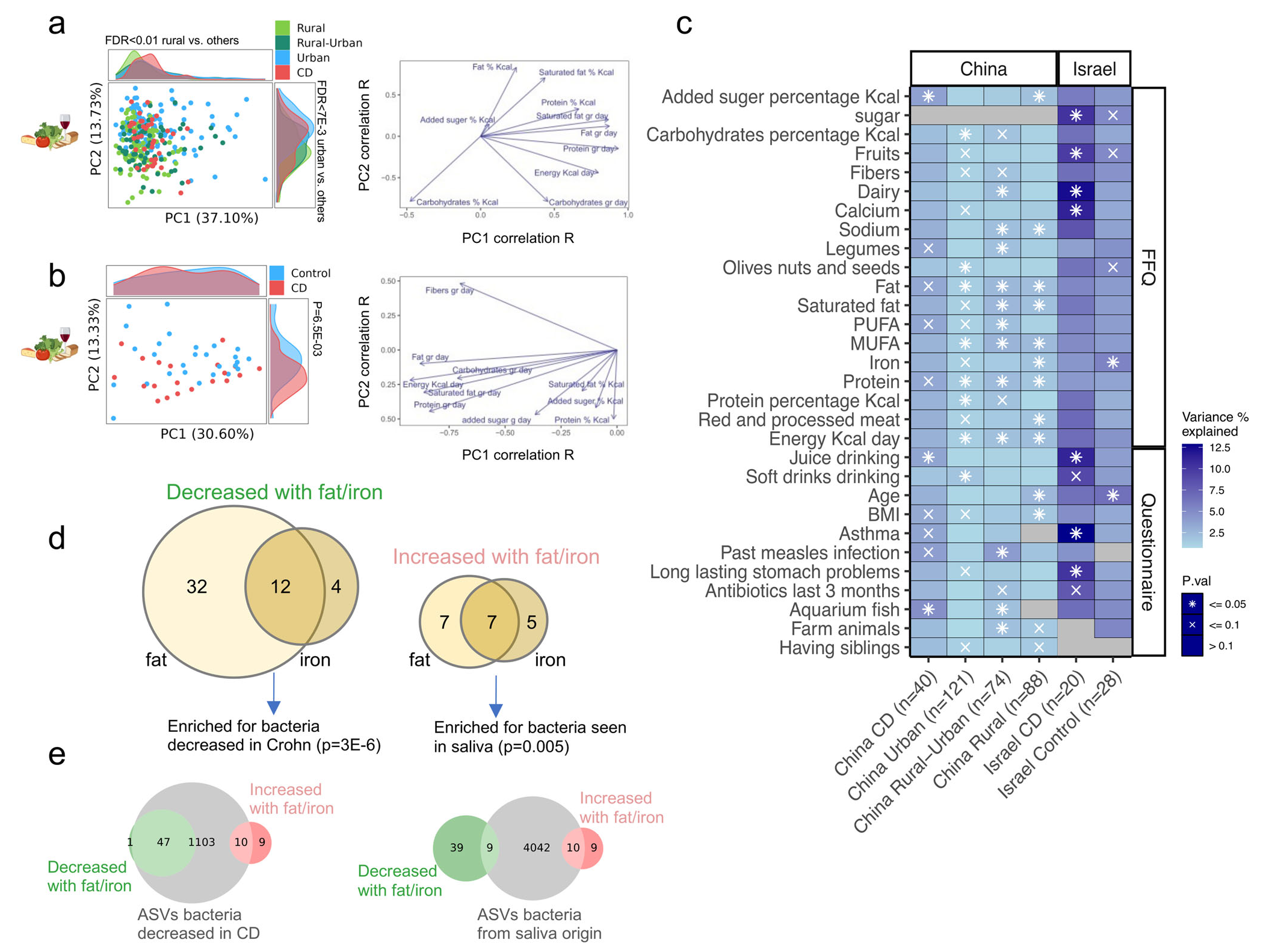
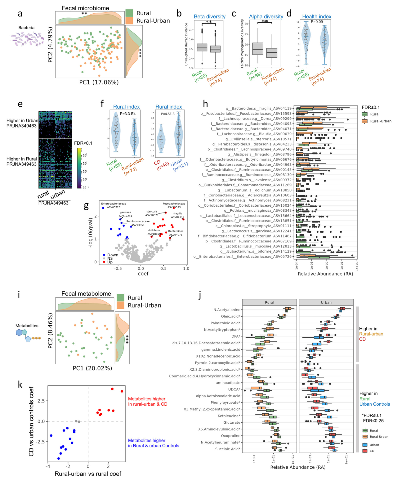
1. 队列设计与人口统计学特征 研究团队在中国广州、韶关和以色列招募了380名参与者,包括CD患者和城乡对照组。中国的农村居民(韶关)与城市居民(广州)在饮食(如软饮料、咖啡摄入)、卫生条件(如冲水马桶使用率)和生活方式(如农场动物接触)上存在显著差异。以色列队列则以白人为主,城市化程度较高。通过问卷调查和生物样本采集,研究团队系统记录了参与者的饮食、环境暴露、肠道微生物群、代谢组和转录组数据,为后续分析提供了基础。 新闻图片3 图1  队列设计与人口统计学特征   2. 城乡过渡对微生物群和代谢物的影响 研究发现:中国农村居民在城市环境中停留时间越长,其肠道微生物群的β多样性显著降低,且微生物组成与CD患者的特征相似(如富集拟杆菌属、R. gnavus等)。代谢组分析显示,城乡过渡组的粪便代谢物(如N-乙酰色氨酸、油酸)与CD患者的代谢物变化高度重叠,表明城乡环境暴露可能通过改变肠道微生物群和代谢物,模拟CD的病理特征。 新闻图片4 图2 肠道微生物和代谢物受中国农村居民在城市环境中停留时间的影响   3. 饮食与微生物群变异的关联 通过主成分分析(PCA)和PERMANOVA揭示了饮食因素与微生物群变异的关联。在中国队列中,蛋白质、脂肪和糖的摄入与特定微生物(如R. gnavusOxalobacter formigenes)丰度相关。例如,高脂肪饮食与R. gnavus的丰度增加相关,而Oxalobacter formigenes则与低脂肪饮食相关。以色列队列中,CD患者的膳食纤维摄入较低,而加工肉类和添加糖的摄入较高,这些因素与微生物群失调显著相关。研究进一步通过MaAsLin分析验证了铁和脂肪摄入对特定微生物(如Lachnospiraceae)的抑制作用。 新闻图片5 图 3  暴露和饮食与微生物变化有关   4.基因表达模块如何“响应”饮食和代谢物? 这里展示了CD患者的回肠转录组模块与饮食、代谢物的关联。通过加权基因共表达网络分析(WGCNA),研究团队识别了9个与CD相关的基因模块。例如,脂质代谢和线粒体功能模块在CD患者中表达下调,而免疫相关模块(如CXCL细胞因子、TLR信号通路)上调。进一步分析发现,咖啡、锰和维生素D的摄入与控制组的代谢功能模块正相关,而与CD的免疫模块负相关。代谢物(如azelaic acid)通过激活PPARγ信号通路可能具有抗炎作用。 新闻图片6 图4 特定饮食因素和代谢物与克罗恩病(CD)回肠黏膜转录组的相关性   5. 代谢物如何“牵动”微生物与宿主的互作? 研究最后揭示了代谢物与饮食和微生物的交互作用。通过HAllA分析,研究发现饮食相关代谢物(如乳糖、蔗糖)与宿主上皮代谢功能相关,而微生物相关代谢物(如甲硫氨酸、酪胺)与免疫反应相关。例如,Veillonella dispar与髓系细胞代谢物(如甲硫氨酸)的丰度增加相关,而R. gnavus与尿嘧啶丙,酸酯的丰度增加相关。通过稀疏偏最小二乘回归(sPLS),研究团队验证了代谢组与转录组(0.867)和微生物组(0.848)的强关联,进一步支持多组学整合分析的有效性。 新闻图片7 图5  宿主上皮相关代谢物与饮食相关,而宿主免疫相关代谢产物与微生物组相关


 
文章小结
该研究通过多组学方法揭示了城乡环境、饮食、微生物群和宿主基因的复杂交互作用,为CD的发病机制提供了新见解。研究发现,城乡过渡通过改变微生物群和代谢物,模拟CD的病理特征;饮食因素(如咖啡、维生素D)可能通过调节宿主代谢和免疫功能发挥保护作用。此外,代谢物(如azelaic acid)和微生物(如R. gnavus)的靶向干预可能为CD治疗提供新策略。该研究不仅为理解CD的环境驱动因素提供了证据,也为开发基于生活方式的个性化干预方案奠定了基础。未来研究可进一步验证这些发现的临床转化潜力,并探索其在其他炎症性肠病中的适用性。



  【中科新生命】肠菌代谢研究新利器——高通量靶向代谢组学,数据可靠! 新闻图片8  



    中科优品推荐 中科新生命自主研发的G550肠菌高通量靶向代谢组突破技术瓶颈,采用高通量、高灵敏度平台,可一次性检测近550种肠道菌群相关代谢物全面、精准反映肠道菌群代谢状态。欢迎感兴趣的老师前来咨询。

上一篇

项目文章Nat Commun | 中山六院李凯/李孟鸿团队揭示嗜酸乳杆菌增强溶瘤病毒治疗肝细胞癌疗效机制

下一篇

你的日常隐藏着多少看不见的 “暴露物”?新品暴露组检测让隐患无所遁形!

更多资讯

我的询价