上海中科新生命生物科技有限公司

18

手机商铺

qrcode
商家活跃:
产品热度:
  • NaN
  • 0.5
  • 1.5
  • 0.5
  • 3.5

上海中科新生命生物科技有限公司

入驻年限:18

  • 联系人:

    杨小姐

  • 所在地区:

    上海 闵行区

  • 业务范围:

    技术服务

  • 经营模式:

    生产厂商 科研机构

在线沟通

公司新闻/正文

Nat Commun | 为何男女健康差异大?人类血浆蛋白质组揭示生活及社会环境等非遗传因素或是关键!

179 人阅读发布时间:2025-05-26 16:36

新闻图片1 人类发展和健康的许多方面,包括许多疾病的发病年龄、患病率和严重程度,因性别而异,但遗传因素导致任何差异的潜在机制或程度在很大程度上仍然未知。 组学技术的前沿进展和成本下降现在使其可用于大规模研究,为健康和疾病状态提供了全新的分子视角。在分子水平上了解遗传驱动的性别差异,特别是蛋白质作为基因组和表型组之间的生物活性物质,对于基础和转化遗传学研究非常重要,包括遗传锚定药物靶点的发现和验证。 2025 年 5月13日,伦敦玛丽女王大学研究团队在Nature Communications(IF=14.7)上发表题为“Sex differences in the genetic regulation of the human plasma proteome”的文章,通过两种蛋白质检测平台(Somascan和Olink技术)分析了两个大型队列(芬兰研究项目Fenland,N=8,348;英国生物样本库UK Biobank,N=48,017)中5.6万名男女参与者的数据,深入研究了约5800种蛋白质与数百种疾病之间的遗传关联 新闻图片2  


 
 技术方法
Somascan蛋白质组学(4775种蛋白质)和Olink蛋白质组学(2923种蛋白质)


 
 技术路线
结果1:男性和女性血浆蛋白质存在显著差异 结果2:血浆蛋白质的遗传调控在两性之间基本相似 结果3:性别差异的蛋白质数量性状位点未能解释疾病风险


 
 研究结果
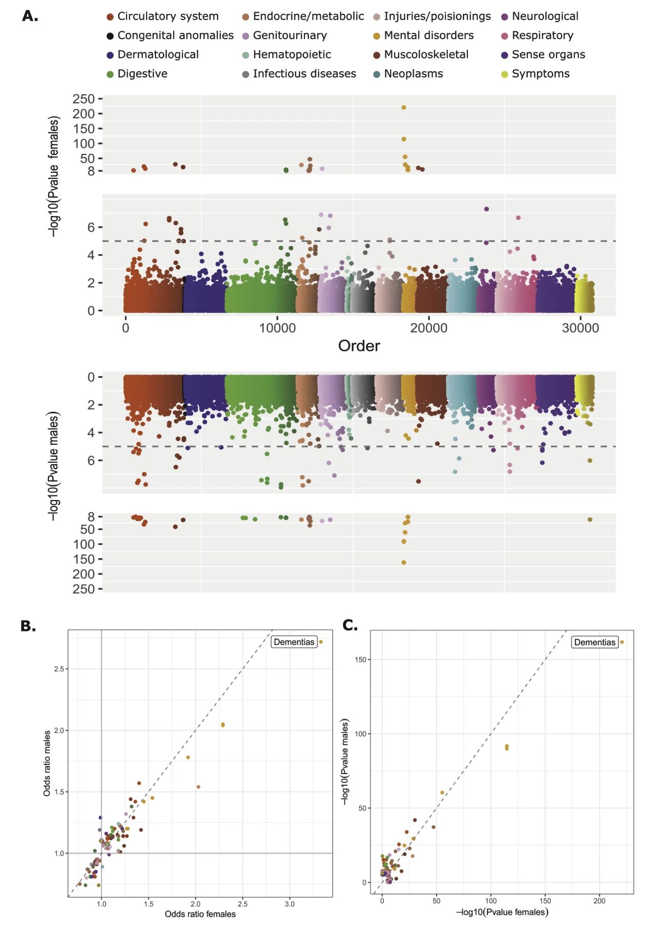
1. 男性和女性血浆蛋白质组之间的显著差异 研究人员系统性地研究了两个队列(30,307 名女性和26,058 名男性)中血浆蛋白质组(涵盖约5800个蛋白质靶点)的性别差异,结果显示三分之二的蛋白质的血浆水平因性别而异(图1)。 新闻图片3 图1 男性和女性血浆蛋白质组之间的显著差异   2. 血浆蛋白的遗传调控在两性之间基本相似 接着,作者将4775种性别差异蛋白丰度与性别特异性遗传调控进行了对比,发现不同性别间针对蛋白质靶点的遗传效应却极为相似,仅有103个性别差异的蛋白质数量性状位点(sd-pQTLs),其中Somascan和Olink平台分别占2.9%和0.3%。其中三分之一显示出性别不一致的证据,如仅在某一性别中观察到效应或存在效应方向相反情况,表明性别对遗传调控的影响非常有限(图2)。 新闻图片4 图2 血浆蛋白的遗传调控在两性之间基本相似   3. 遗传变异与疾病结果之间的关联 此外,对英国生物样本库中365种疾病开展全表型分析,未能提供证据表明已鉴定的sd-pQTL 解释了性别差异疾病风险,尽管82个sd-pQTLs与365种疾病相关,但无一通过多重检验校正的性别异质性阈值(图3)。这也提示蛋白表达的性别差异更多源于非遗传因素如工作生活环境、教育程度、财务状况、资源获取途径,以及生活方式等社会决定因素,因此,在探讨性别差异时,应予以更多关注。 新闻图片5 图3 性别差异的蛋白质数量性状位点未能解释疾病风险


 
文章小结
研究基于两项采用不同技术的大型研究,首次大规模揭示血浆蛋白质组的性别差异主要受非遗传因素(如性激素、环境以及生活方式等)驱动,而遗传调控在两性间高度保守。这一发现支持了药物靶点发现中跨性别外推的可行性。论文为理解性别差异的分子基础提供了新范式。


  参考文献 [1] Koprulu M, Wheeler E, Kerrison ND, et al. Sex differences in the genetic regulation of the human plasma proteome. Nat Commun. 2025 May 13;16(1):4001. doi: 10.1038/s41467-025-59034-4. PMID: 40360480; PMCID: PMC12075630.


    中科优品推荐 【中科新生命】SomaScan P7K/P11K,开启血液万级蛋白质组检测新纪元!突破血液蛋白质组检测限制,深、稳、准三位一体检测,为血液蛋白标志物发现和临床转化创造新的机遇。为进一步支持研究者利用SomaScan技术进行科研探索,助力医学和生命科学发展,中科新生命特别发布 “2025年SomaScan蛋白质组研究——先锋启航,全民共研”支持活动,欢迎感兴趣的老师报名参加! 新闻图片6


 

上一篇

Cell Metab | 烧烤太咸升血压?莫怕!江南大学揭示"降压卫士"植物乳杆菌靶向肠道微生物的作用机制

下一篇

项目文章STTT | 中山大学舒跃龙教授等团队揭示抑制宿主基因GANC表达,能有效阻止流感病毒增殖

更多资讯

我的询价