18 年
手机商铺
公司新闻/正文
202 人阅读发布时间:2025-05-23 09:18
2013年,人感染 H7N9 禽流感病毒首次在上海和安徽省出现,引发严重的呼吸道感染。自那以后,已发生五波疫情,报告的人类感染病例达 1568 例,其中 615 例死亡。自 2019 年以来,未再出现人类感染病例。但H7N9 病毒为增强对哺乳动物的适应性发生了突变,包括病毒血凝素(HA)受体特异性和聚合酶活性的改变。然而,宿主遗传因素在 H7N9 病毒跨物种传播中的作用仍不明确。
中山大学公共卫生学院 (深圳) 舒跃龙教授团队、罗欢乐副教授团队和深圳大学医学院基础医学院陈永坤副教授团队于2025年4月在 Signal Transduction and Targeted Therapy顶刊上发表了“Glucosidase alpha neutral C promotes influenza virus replication by inhibiting proteosome-dependent degradation of hemagglutinin” 的研究文章,该篇文章揭示了流感病毒的复制机制。中科新生命有幸参与了该研究中的蛋白质组学检测分析的相关工作。
图1 微生物组相关代谢物的稳健预测
结果2. GANC 在体外促进 H7N9 病毒复制
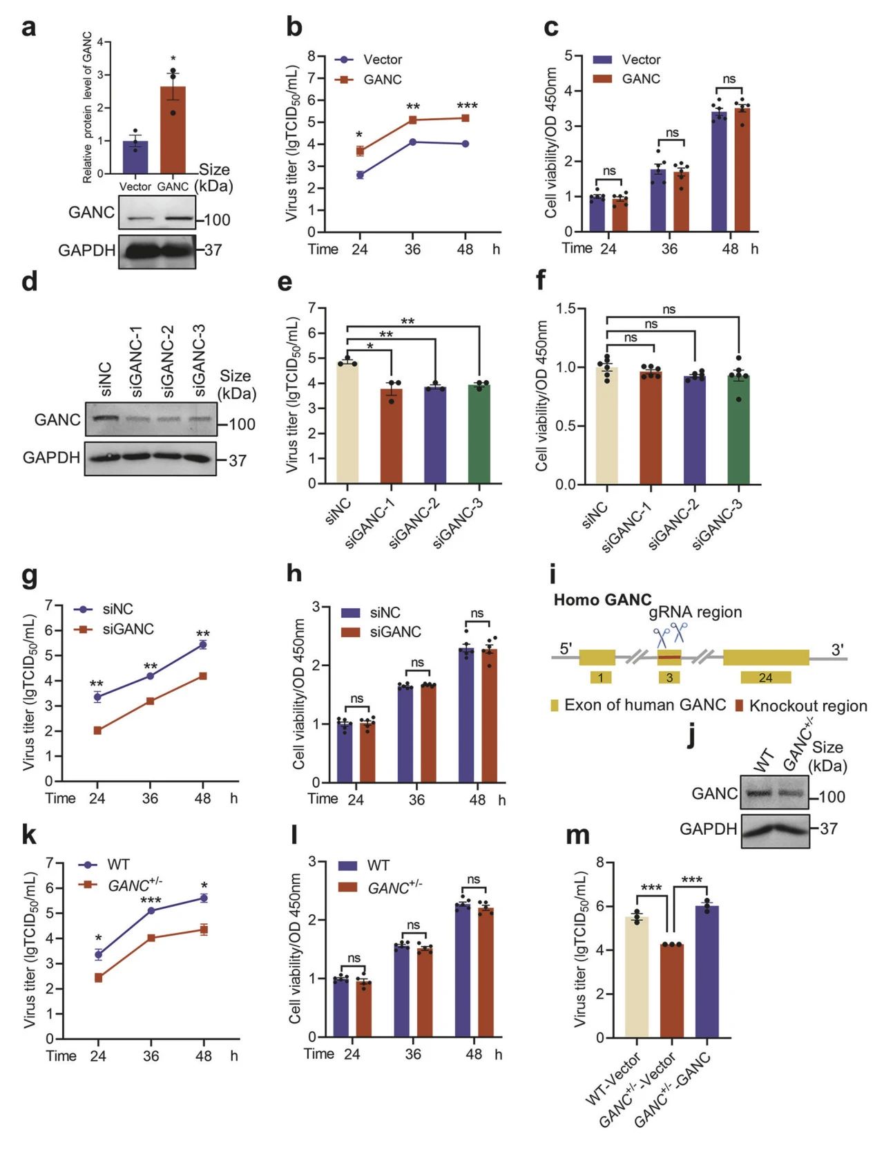
为了评估 GANC 对体外 H7N9 病毒复制的影响,研究人员构建了 GANC 过表达的 A549 细胞系。蛋白质免疫印迹分析证实,在 A549 细胞中过表达 GANC 后,GANC表达水平至少提高了两倍(图 2a)。与对照组相比, GANC 过表达稳定细胞系的病毒滴度显著升高(图 2b),而细胞活力没有显著影响(图 2c)。随后使用三种不同的siRNA进一步验证 GANC 的作用,这些 siRNA 可使 A549 细胞中 GANC 蛋白表达水平有效降低至少 50%(图 2d)。转染 siRNA 后再感染 H7N9 病毒,研究人员观察到病毒滴度显著降低(图 2e),且细胞活力不受影响(图 2f)。同时还发现,在感染后 24 小时、36 小时和 48 小时,病毒滴度均显著降低(图 2g),且对细胞活力无显著影响(图 2h)。随后构建了杂合 GANC 敲除的 A549 细胞系(称为GANC+/−)(图 2i),并通过蛋白质免疫印迹进行了验证(图 2j)。与野生型(WT)A549 细胞相比,用 H7N9 病毒感染这些细胞后,病毒滴度显著下降(图 2k),而细胞活力没有显著变化(图 2l)。此外,在GANC+/−细胞中增加 GANC 表达后,病毒滴度升高(图 2m)。综上所述,这些结果表明,GANC 可能在体外促进 H7N9 病毒的复制。
图2 GANC在体外促进H7N9病毒复制
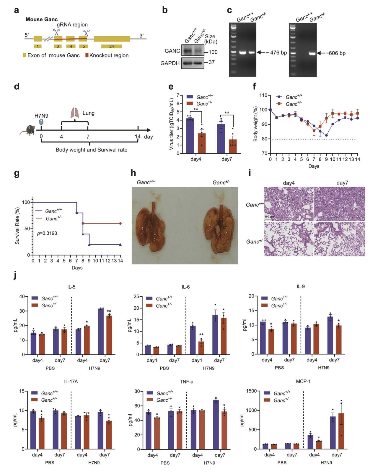
结果3. GANC 在体内促进 H7N9 病毒复制
为进一步探究 GANC 在体内 H7N9 感染过程中的作用,构建了杂合 Ganc 基因敲除小鼠(记为Ganc+/-)(图 3a)。蛋白质免疫印迹证实,与野生型小鼠(记为Ganc+/+)相比,Ganc+/-小鼠肺部的 GANC 蛋白成功敲低(图 3b)。通过对 Ganc 基因进行 PCR 分析,进一步验证了小鼠的基因型(图 3c)。随后,用 H7N9 病毒(3 个小鼠半数致死剂量MLD50经鼻内接种Ganc+/-和Ganc+/+小鼠(图 3d)。与体外实验结果一致,Ganc+/-小鼠在感染后第 4 天和第 7 天,肺部的病毒滴度较低(图 3e)。同时,Ganc+/-小鼠和Ganc+/+小鼠的体重没有显著差异(图 3f)。此外,Ganc+/-小鼠在感染后第 9 天,有 40% 死于感染,而Ganc+/+小鼠感染后的存活率仅为 20%(图 3g)。第 7 天的肺部成像和病理分析显示,与感染后第 4 天和第 7 天的对照组小鼠相比,Ganc+/-小鼠的肺损伤较轻(图 3h、i),且与Ganc+/+小鼠相比,几种炎症因子的丰度降低(图 3j)。这些结果强调了 GANC 在小鼠体内 H7N9病毒复制过程中的关键作用。
图3 GANC促进H7N9病毒在体内复制
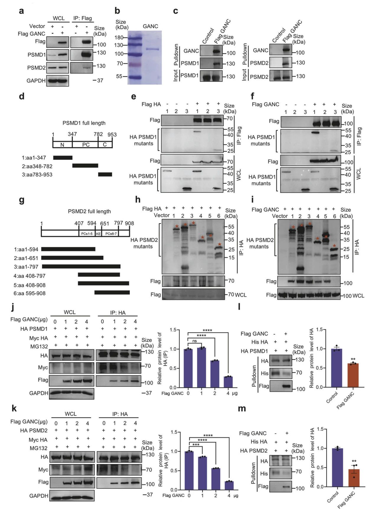
结果4. GANC 通过降低 HA 与 PSMD1 和 PSMD2 的结合亲和力来抑制 HA 的降解
为了阐明 GANC 敲低如何通过 PSMD1 和 PSMD2 降解 HA 蛋白,进行了 IP-MS 实验,以筛选与 GANC 相互作用的蛋白。从 HEK293T 细胞中下拉 GANC 蛋白。通过重叠分析,鉴定出 HA 和 GANC 之间的共享蛋白。Co-IP 实验证实了在未感染组和感染 H7N9 病毒后,GANC 与内源性和外源性 PSMD1/PSMD2 之间的相互作用(图 4a)。下拉实验在纯化 GANC 后,进一步验证了它们之间的相互作用(图 4b、c)。Co-IP 实验表明,PSMD1 的 N 端和 C 端区域均与 HA 或 GANC 结合(图 4e、f),PSMD2 的 PCs1 - 5(氨基酸 408 - 594)突变体与 HA 和 GANC 结合(图 4h、i)。随后的竞争性 Co-IP 实验表明,GANC 抑制 HA 与 PSMD1/PSMD2 的相互作用,同时增强自身与 PSMD1/PSMD2 的相互作用,最终导致全细胞裂解物(WCLs)中 HA 蛋白水平增加(图 4j、k)。下拉实验进一步验证了,当 GANC 与 PSMD1/PSMD2 相互作用时,GANC 抑制 HA 与 PSMD1/PSMD2 的相互作用(图 4l、m)。
图4 GANC和HA与PSMD1或PSMD2的竞争性结合
