上海中科新生命生物科技有限公司

18

手机商铺

qrcode
商家活跃:
产品热度:
  • NaN
  • 0.5
  • 1.5
  • 0.5
  • 3.5

上海中科新生命生物科技有限公司

入驻年限:18

  • 联系人:

    杨小姐

  • 所在地区:

    上海 闵行区

  • 业务范围:

    技术服务

  • 经营模式:

    生产厂商 科研机构

在线沟通

公司新闻/正文

Nat Med | 贫穷催人老?万人队列Somascan血浆蛋白组研究实锤:社会弱势加速衰老并增加疾病风险

169 人阅读发布时间:2025-03-31 15:40

新闻图片1 社会弱势,就像高龄一样,是多种健康条件的风险因素。然而,它是否影响衰老过程尚不清楚,本研究通过多队列分析,探讨社会弱势与与衰老相关血浆蛋白及衰老相关疾病之间关联。 2025年3月14日,伦敦大学学院(UCL)研究团队在Nature Medicine发表题为“Social disadvantage accelerates aging”突破性研究论文,基于SomaScan超高深度靶向蛋白组学发现14种衰老相关血浆蛋白,不仅与年龄和社会弱势显著相关,还与多种衰老相关疾病高度关联,主要富集NF-κB/IL-8炎症通路。解释社会分层在决定人类健康方面的重要作用 新闻图片2    


 
 队列设计
1.发现队列(SomaScan) Whitehall研究(英国),6235名(平均年龄55.7)具有高、低社会劣势水平参与者,通过SomaLogic 4.0/4.1平台检测基线血7360种血浆蛋白 2.验证队列(SomaScan): ARIC研究(美国),11798名中年人群(平均年龄57.1)+ 5195名老年人群(平均年龄75.7岁),基于SomaScan 4.0检测


 
 技术路线
步骤1:发现社会弱势增加衰老相关疾病(ARDs)的风险 步骤2:揭示健康状况对社会弱势的影响较弱 步骤3:发现14种衰老蛋白与社会弱势相关,并探讨这些蛋白如何“催老” 步骤4:基于蛋白浓度验证社会弱势会影响生物衰老过程 步骤5:基于外部队列证了11种蛋白 步骤6:表明遗传因素的影响较弱


 
 研究结果
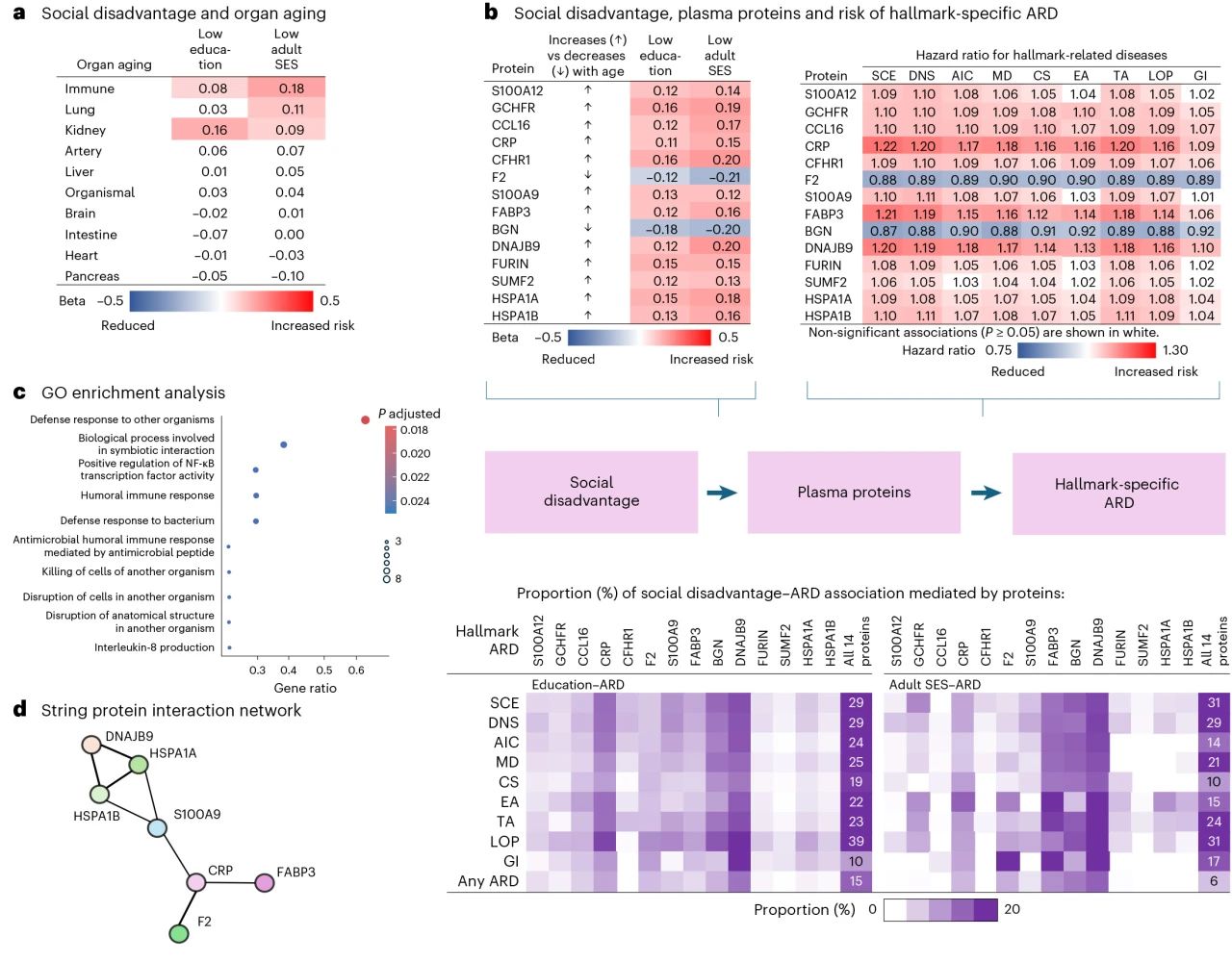
1. 研究设计概述 本研究基于四项前瞻性观察性研究,包括五个连续分析的队列,探讨社会弱势与与衰老相关的血浆蛋白及衰老相关疾病之间的关系(图1)。 新闻图片3 图1 研究设计概述   2. 社会弱势与衰老相关疾病(ARDs)的风险  首先,研究分析社会弱势(低教育水平、成人低社会经济地位)与衰老相关疾病(ARDs)的关系,发现社会弱势个体ARD的风险显著增加。具体-基于英国生物银行(UK Biobank)和芬兰公共部门研究(FPS)的数据表明社会弱势者与患66种特定ARDs风险增加有关,关联最密切的是多个衰老标志疾病。且教育水平对ARDs的影响强于成年社会经济地位(图2)。  新闻图片4 图2 社会劣势和与衰老特征相关的疾病风险   3. 健康状况对社会弱势的影响 进一步检验反向因果关系,即假设ARDs对后续成人社会经济地位有负面影响,基于FPS队列发现患有ARDs个体在随访期间更可能经历社会经济地位下降,但影响较弱,相比之下,社会因果假设(社会弱势导致ARDs)的证据更强。因此,虽然社会因果和健康状况可能都在起作用,但前者对衰老相关疾病影响更为显著。   4. 基于血浆蛋白组揭示社会弱势如何“催老” 为探讨社会弱势如何“催老”,研究者通过SomaScan分析Whitehall队列的7,360种血浆蛋白,识别出14种衰老标志相关蛋白始终与年龄、社会劣势指标、死亡率、以及六到九个标志性的特定疾病相关联。 中介分析显示,在教育水平以及成年社会经济地位与ARDs关联中,这些蛋白可分别解释9.6%-39.2%和9.9%至30.6%。其中DNAJB9、CRP和BGN(教育水平相关)以及DNAJB9、FABP3和BGN(SES相关)与特征特异性ARDs关联。 进一步的通路富集分析显示,这些蛋白主要与炎症反应相关,尤其是NF-κB通路及其下游因子IL-8的上调,这一机制已知与细胞衰老密切相关。 此外,研究还发现了7种蛋白组成的交互网络,涉及损伤相关分子模式(DAMPs),表明社会弱势可能通过慢性炎症途径加速衰老相关疾病的发展(图3)。 新闻图片5 图3 与社会弱势相关的血浆蛋白及其在ARDs和死亡风险中的作用   5. 蛋白质水平反映社会地位的变化以及社会弱势与衰老相关蛋白的剂量-反应关系 研究发现社会地位变化会影响衰老相关蛋白的浓度,验证了社会因果假设(社会弱势会影响生物衰老过程)。 进一步研究社会弱势程度与衰老相关蛋白表达及衰老相关疾病风险之间的剂量-反应关系,发现社会弱势程度越高,衰老相关蛋白的表达越不利,且这一趋势在所有14种蛋白中均得到支持。剂量-反应关系进一步支持了社会弱势对衰老的直接影响(图4)。   6. 基于外部队列的结果验证 为验证社会弱势与衰老相关蛋白之间的关联是否具有普适性,研究人员在美国ARIC队列中进行了独立重复实验。ARIC数据分析显示,在中年阶段(平均57.1岁),所有11种被测蛋白均与社会弱势显著相关,验证了Whitehall研究的主要发现。在老年阶段(平均75.7岁),大部分蛋白的相关性仍然一致,其中的例外是SUMF2,其在ARIC队列中未表现出显著关联。 此外,蛋白水平与死亡风险的关联在Whitehall和ARIC研究中呈现一致趋势,进一步支持了社会弱势通过血浆蛋白影响衰老和健康的结论(图4)。 新闻图片6 图4 补充和验证分析社会劣势、蛋白质浓度、ARD和死亡率之间的关系的分析   7. 遗传因素的影响 最后,作者探讨了遗传因素是否可能解释社会弱势与衰老相关蛋白及疾病风险之间的关联。使用教育水平的多基因风险评分(PRS),并在UK Biobank和Whitehall研究中进行调整分析。 结果表明,在控制遗传因素后,社会弱势(教育水平、社会经济地位)与衰老相关疾病及14种衰老相关蛋白的关联仍然显著。这一发现表明,遗传因素对社会弱势如何影响衰老的作用较小,社会环境因素才是更主要的驱动因素。


 
小结
SomaScan可同时检测7000/11000种血浆蛋白灵敏度高、通量大,可帮助发现新的标志物。本研究纳入6235名发现队列和16993验证队列,基于SomaScan高通量靶向蛋白组发现一组与衰老相关血浆蛋白,揭示社会弱势与衰老相关疾病之间的作用机制,为未来的健康干预提供了潜在的生物学靶点。


    中科优品推荐 【中科新生命】SomaScan P7K/P11K,开启血液万级蛋白质组检测新纪元!突破血液蛋白质组检测限制,深、稳、准三位一体检测,为血液蛋白标志物发现和临床转化创造新的机遇,欢迎感兴趣的老师前来咨询。
 

上一篇

Cell | 国人自建数据库崛起!北大白洋团队构建全球作物根际“细菌+病毒”基因组数据库,赋能作物菌群研究

下一篇

Nat Commun | 牛津大学陈铮鸣等携手中国CKB队列研究炸场!血浆蛋白实测数据揭晓Olink和SomaScan谁更胜一筹

更多资讯

我的询价