上海中科新生命生物科技有限公司

18

手机商铺

qrcode
商家活跃:
产品热度:
  • NaN
  • 0.5
  • 1.5
  • 0.5
  • 3.5

上海中科新生命生物科技有限公司

入驻年限:18

  • 联系人:

    杨小姐

  • 所在地区:

    上海 闵行区

  • 业务范围:

    技术服务

  • 经营模式:

    生产厂商 科研机构

在线沟通

公司新闻/正文

Cell | 国人自建数据库崛起!北大白洋团队构建全球作物根际“细菌+病毒”基因组数据库,赋能作物菌群研究

123 人阅读发布时间:2025-04-09 14:55

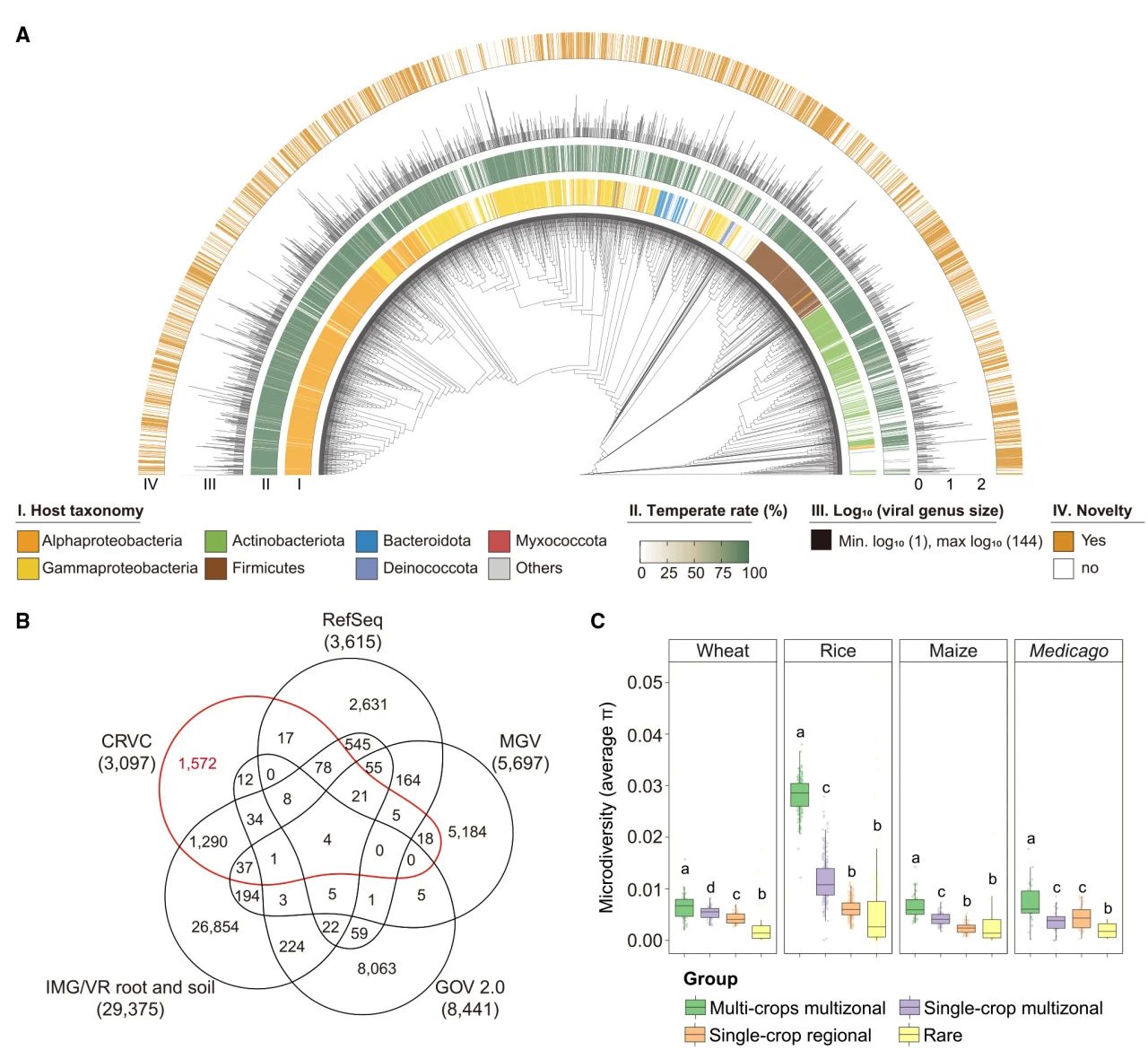
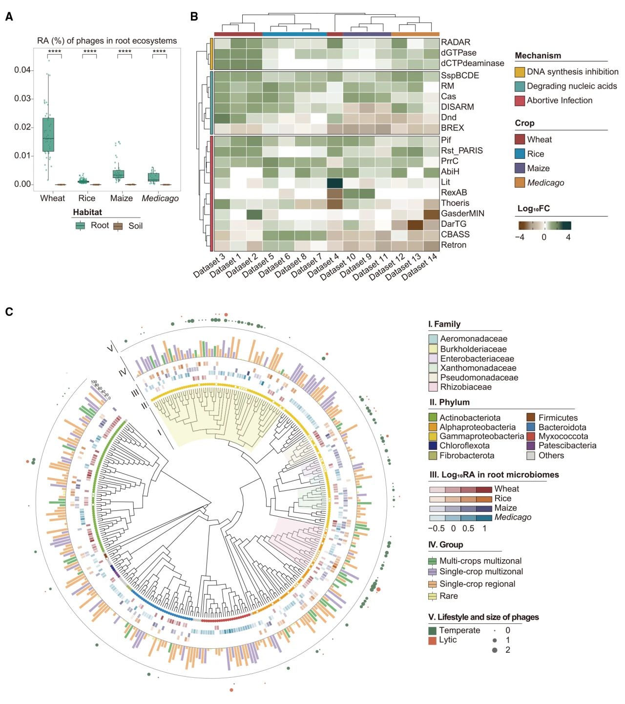
新闻图片1 植物的根作为一个枢纽,与周围的土壤中的微生物形成一套复杂的生态系统,根际微生物在影响寄主植物,特别是作物的生长和健康方面起着关键作用。然而,收集更全面的细菌基因组信息对作物根系微生物组的深入研究来说是个重大挑战。 2025年3月,北京大学白洋团队在Cell(IF=45.5)杂志上发表了题为“Crop root bacterial and viral genomes reveal unexplored species and microbiome patterns”的文章,该研究结合多种作物的根际可培养细菌基因组与宏基因组数据,构建了作物根际细菌-病毒基因组数据库,该数据库收录数量将目前公开作物根系细菌数量扩大了近3倍。 新闻图片2    


 
 研究材料
9种土壤中原位采集小麦、水稻、玉米和紫花苜蓿的332个根际土壤样品


 
 技术方法
细菌培养、细菌Sanger测序、细菌基因组测序、宏基因组测序


 
 技术路线
步骤1:收集不同品系小麦、水稻、玉米和紫花苜蓿的根部土壤; 步骤2:分离培养出99,106个细菌,并进行Sanger测序验证; 步骤3:对分离菌株做细菌全基因组测序; 步骤4:对土壤样品进行宏基因组测序; 步骤5:基因组注释、系统发育分析、植物促生长(PGP)功能分析、公共数据库比较; 步骤6:基于宏基因组数据的病毒预测; 步骤7:病毒基因组的基因预测、功能注释、蛋白质聚类、系统发育分析、宿主预测。


 
 实验结果
1. 作物根系细菌基因组(CRBC)包含6699个根菌基因组 为了获得作物根部细菌微生物组的可培养部分,对细菌菌株进行了广泛的分离,以进行全基因组测序。为了覆盖不可培养的部分,通过对作物根系样本进行深度、培养无关的宏基因组测序来纳入MAG。共计鉴定6699个根菌基因,其中通过细菌培养方式获得4618个细菌基因组信息;不可培养部分是从宏基因组样本中组装了2081个根细菌的MAG,这些MAGs,代表了未培养的CRBC细菌的一系列基因组。此6699个基因组的分类多样性非常广泛,共计跨越27门、49纲和113目。 新闻图片3 图1 CRBC和CRVC的设计和概述   2. CRBC可提高作物根系细菌基因组多样性和宏基因组读取覆盖率 通过系统性调查不同公共数据库中的作物根系细菌基因组,在CRBC中发现新的细菌物种。将CRBC基因组与公开的作物根系细菌基因组进行了比较,发现CRBC显著增加了作物根系细菌种类的数量和多样性,包含2318个物种,是公开可用作物根细菌基因组物种丰富度的2.8倍。与GTDB基因组相比,CRBC基因组包含1817种未定义细菌。 CRBC扩大了作物根细菌的系统发育多样性(PD),从CRBC分离物中获得的基因组显著扩展了根部微生物组中常见的细菌门的系统发育。对于未分离部分,通过基因MAG与其他参考数据库相比,CRBC实现了更高的宏基因组数据覆盖率(平均覆盖率:50.2%)。 新闻图片4 图2 CRBC极大地扩展了可公开获得的作物根细菌基因组的PD   3. 编码植物促生长(PGP)功能相关基因 在CRBC中,与养分利用、植物生长激素的生物合成以及对生物和非生物胁迫的抗性相关的基因组性状分布广泛。超过43.8%的基因组编码至少两类PGP功能,18.7%的基因组编码所有三类PGP功能,主要代表来自Rhizobiaceae, Xanthobacteraceae, Pseudomona daceae, 和Burkholderiaceae 另外,在作物根菌中发现了与作物生长和健康相关的生物合成基因簇(BGCs),在CRBC和公开的作物根细菌基因组中鉴定了48,643个BGC。 新闻图片5 图3 CRBC具有多种有益功能和许多代谢基因簇   4. 不同土壤中多种作物根系微生物群的保守遗传特征 为了研究根系微生物的基因组模式,系统探索来自不同作物物种和土壤背景的宏基因中的保守特征,发现共有11种微生物功能被保守地富集,这些功能与ABC转运体、双组分系统、生物膜形成、细菌趋化性和鞭毛组装有关,且与根中缺失的KOs相比,大多数根中富集的KOs与细胞运动、膜运输和信号转导相关的功能相关。 新闻图片6 图4 不同土壤中多种作物根系细菌微生物群的保守遗传特征   5. CRVC揭示了作物根系生态系统中未报道的病毒属水平集群和增强的病毒遗传多样性 病毒本质上与其他微生物相互作用,在自然生态系统中起着关键作用,基于已发表数据库中的CRBC和作物细菌基因组,共计确定了9736个非冗余病毒基因组,完整性超过50%,统称为CRVC。为了在CRVC中识别新的病毒分类群,使用MIUViG比对,CRVC中3097个病毒属级簇中有1572个(50.8%)与其他已发表数据库中的病毒基因组不聚类。此外,研究发现,分布更广的病毒具有更高的遗传多样性,特别是那些感染多种作物物种和跨越地理位置的病毒。 新闻图片7 图5 CRVC揭示了作物根系微生物组中1572个未报道的病毒属水平集群和独特模式   6. 作物根系生态系统中噬菌体-细菌的相互作用 接下来利用基因组和宏基因组资源,首次研究了作物根系生态系统中病毒的丰度。研究者发现,根部微生物组中噬菌体的相对丰度明显高于相应的土壤,以及观察到94.0%的根细菌基因组至少具有一个细菌抗病毒防御系统。此外,基因组匹配和宏基因组共发生证实,27.0%的丰富和普遍的根菌与噬菌体有联系,这些噬菌体连接表现出对特定细菌家族的偏好,包括Burkholderiaceae, Rhizobiaceae, Xanthomonadaceae, 和Pseudomonadaceae等物种。 新闻图片8 图6 作物根系生态系统中噬菌体-细菌的联系


 
结论
文章从小麦、水稻、玉米和紫花苜蓿的根部构建了全面的细菌和病毒基因组集合,作物根系细菌基因组收集(CRBC)显著扩大了可公开获得的作物根系细菌基因组的数量和系统发育多样性,共有6699个细菌基因组(68.9%来自分离株)和1817个未定义物种,使作物根系细菌多样性扩大了290.6%。作物根系病毒基因组收集(CRVC)包含9736个非冗余病毒基因组,在作物根系微生物组中有1572个以前未报道的属级集群。与此同时,该研究也具有局限性,虽然CRBC和CRVC提供了作物根系微生物组中优势细菌和病毒的全面覆盖,但还需要额外的微生物基因组,特别是对作物根系生态系统中丰度较低的成员。该研究中未定义的物种仅基于基因组比较,因此,它们的表型和化学分类特征以及生态作用仍需进一步研究。 数据库网址:www.cropmicrobiome.com
  中科优品推荐 根际微生物专属数据库的建立可以为领域研究提供更精确的数据支持,与此同时,领域研究的不断深入也对数据库的更新扩大提出更高的要求。宏基因作为微生物研究的重要手段,在数据库构建以及领域研究中发挥着不可或缺的作用,中科提供的全套解决方案以及联合应用策略,更是为文章助力添彩。 新闻图片9
 

上一篇

一轮通知 | 首届精准医学国际学术研讨会暨队列研究先锋计划颁奖仪式

下一篇

Nat Med | 贫穷催人老?万人队列Somascan血浆蛋白组研究实锤:社会弱势加速衰老并增加疾病风险

更多资讯

我的询价