上海中科新生命生物科技有限公司

18

手机商铺

qrcode
商家活跃:
产品热度:
  • NaN
  • 0.5
  • 1.5
  • 0.5
  • 3.5

上海中科新生命生物科技有限公司

入驻年限:18

  • 联系人:

    杨小姐

  • 所在地区:

    上海 闵行区

  • 业务范围:

    技术服务

  • 经营模式:

    生产厂商 科研机构

在线沟通

公司新闻/正文

Nat aging(IF 17.0) | 复旦大学团队揭示肠菌产物PAGln启动细胞衰老新机制并提出干预措施

449 人阅读发布时间:2025-03-20 15:48

新闻图片1 多项“肠道菌群—靶器官轴”研究已证明肠道菌群可调节宿主健康or疾病。“16s/宏基因组+代谢组”的检测搭配也是该研究中最经典的解决手段。而随着单细胞转录组(scRNA-seq)、空间组学的发展,宿主组织异常往往伴随组织内部细胞群的异常表达,透过组织看细胞已成为解析个体疾病异质性的常用手段。因此,在“肠-靶轴”研究中纳入单细胞转录组、空间组学,不仅可更细致阐明肠道菌群的代谢产物如何诱导组织细胞异常表达进而导致组织病变过程,还可提升发文层次丰富“肠-靶轴”研究内容。 今天跟大家分享一篇复旦大学团队发表在《Nature aging》上的题为“Gut microbial-derived phenylacetylglutamine accelerates host cellular senescence”的研究性文章,结合了宏基因组、代谢组、单细胞转录组、转录组、蛋白磷酸化数据,直接阐明肠道菌群分泌的代谢产物可启动细胞衰老程序,诱导小鼠肾脏和肺部组织衰老,使用外源衰老抑制剂可逆转衰老进程! 新闻图片2 发表时间:2025年1月    


   样本类型及组学选择 ①132例22岁-104岁健康个体的血浆样本靶向代谢组检测,粪便样本宏基因组检测;
②PAGln腹腔注射小鼠和对照组小鼠肾脏,肺部组织单细胞转录组(scRNA-seq)检测;
③PAGln处理的人脐静脉内皮细胞转录组(RNA-seq)检测;


 
 研究步骤
新闻图片3


 
 研究结果
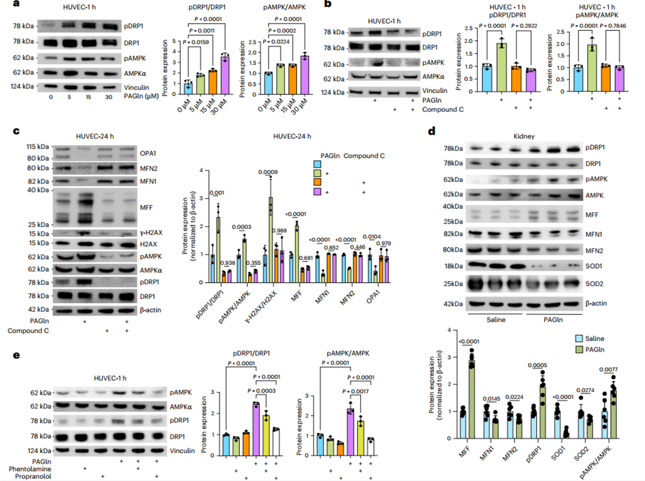
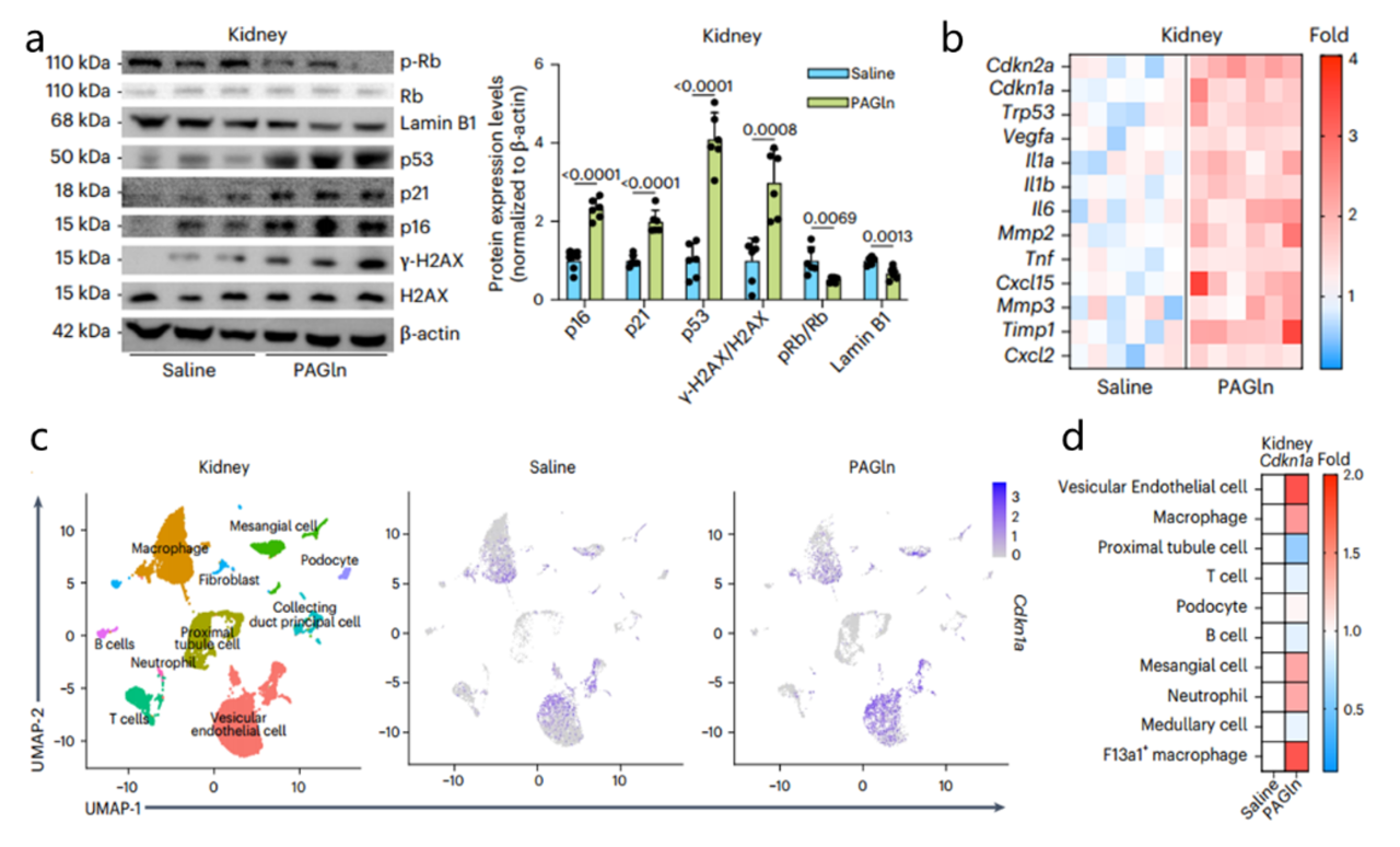
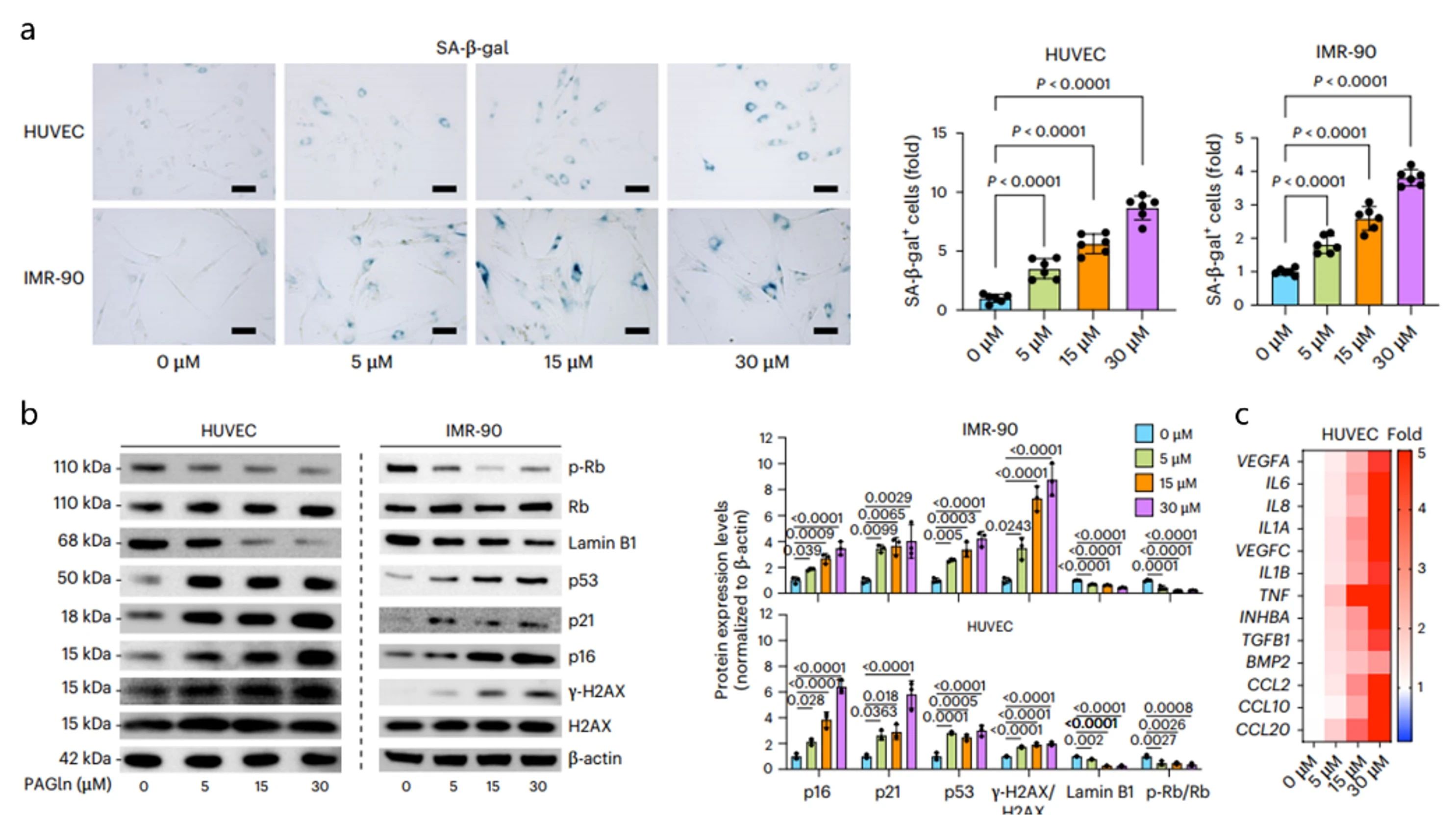
1. 肠道微生物群—宿主共代谢产物苯乙酰谷氨酰胺(PAGln)与年龄有关 在所有人群的血浆样本中共检测到166种代谢物,表现出年龄阶段特异性特征: Young(20-60)、Old(60-80)、Older(80+)3种类型(图1a,b)。富集分析表明,与年龄相关的代谢物集中在苯(审核)乙酸代谢通路中(图1c)。其中,PAGln及其前体代谢产物苯(审核)乙酸(PAA)均随年龄的增长而增加,该结果在两组验证队列中得到证实(图1d-f)。 新闻图片4 图1 血浆靶向代谢组发现PAGln和PAA在老年人群中显著积累   2. 血浆PAA和PAGln与肠道微生物特征有关 研究表明灵长类动物肠道微生物群可将饮食中的L-苯丙氨酸(L-Phe)转化为PAA,随后被吸收到循环中,与肝脏或肾脏中的谷氨酰胺结合形成PAGln。后续聚焦人群衰老过程中肠道微生物群与血浆PAA和PAGln积累之间的联系。 宏基因组表明,相比于Young和Old人群,Older群体肠道微生物组成差异较大(图2a)。LEfSe分析发现Older人群中富集的Ruthenibacterium lactatiformans与PAA和PAGln显著正相关,丙酮酸发酵为乙酸和乳酸II途径在Older人群中富集并与PAA和PAGln丰度显著正相关(图2b-d)。网络中的核心物种Clostridium scindens也与PAA和PAGln显著正相关(图2d)。在Young人群和Old人群中上述微生物特征与PAA和PAGln呈负相关(图2e)。表明,Older人群血浆中PAA和PAGln的高浓度与特定的微生物特征有关。 新闻图片5 图2 older人群血浆中PAA和PAGln丰度与特定肠道菌群有关   3. 老年人群的肠道微生物群具有更强的PAA产生能力 进一步剖析PAA合成途径中涉及到的各类催化酶(图3a),并将肠道宏基因组数据从头组装分析和基因注释,并使用KEGG数据库对微生物基因进行分类。发现编码α-酮异戊酸铁氧还蛋白氧化还原酶(VOR,催化PAA合成)的基因中porA(K00186)与血浆PAGln和PAA呈显著正相关。 新闻图片6 图3 宏基因组基因功能注释porA与血浆PAGln和PAA呈显著正相关 根据血浆中PAA丰度将健康人群划分为Q1(低丰度PAA)和Q4(高丰度PAA)群体,发现Q4人群粪便中porA的丰度更高(图4a)。再次招募两个新的健康组进行厌氧粪便培养试验,其中老年组的粪便样本存在更强的L-Phe→PAA转化能力。从Older人群中分离G.pamelaeaeC.scindens物种,可在厌氧条件下将L-Phe转化为PAA(图4c,d)。这表明,老年人的肠道微生物群携带更多参与PAA产生的基因,并表现出较强的PAA合成能力。 新闻图片7 图4 老年人的肠道微生物群具备更强的PAA合成能力   4. PAGln在体内体外均会引发细胞衰老 使用三种生理浓度的PAGln分别处理人脐静脉内皮细胞系和原代胎儿肺成纤维细胞系。同时,小鼠腹腔注射PAGln开展体内验证。 细胞实验发现:两种细胞类型均存在PAGln剂量依赖性生长抑制,停止PAGln处理无法恢复细胞周期阻滞状态。细胞系中衰老相关β-半乳糖苷酶阳性细胞、衰老相关蛋白、衰老相关分泌表型(SASP)基因表达均呈PAGln剂量依赖性增加(图5)。 新闻图片8 图5 细胞实验证实PAGln可在体外诱导细胞衰老 小鼠体内证实:肾和肺中的衰老相关蛋白、细胞周期蛋白抑制剂、SASP基因表达升高(图6a,b)。scRNA-seq表明肾脏的内皮细胞和巨噬细胞中表达p21和SASP的细胞比例较高,肺部的内皮细胞和成纤维细胞中p21+和SASP+细胞的百分比升高(图6c,d)。 新闻图片9 图6 小鼠模型表明PAGln可在体内诱导细胞衰老进而诱导肾脏,肺部组织衰老 G.pamelaeae定植到无菌小鼠体内,可增加小鼠肾脏和肺部细胞衰老标志物的表达和小鼠血清中PAGln含量,加速宿主细胞的衰老,导致肾脏和肺部衰老(图7)。 新闻图片10 图7 物种定植实验证实肠道菌群可诱导小鼠肾脏,肺组织衰老   5. PAGln诱导细胞内线粒体功能障碍和断裂导致细胞衰老 为探索PAGln如何诱导细胞衰老,使用15μM PAGln处理的人脐静脉内皮细胞进行RNA-seq测序。 相比于对照组,在PAGln组中差异表达基因主要参与线粒体相关通路(图8a)。生理检测发现:线粒体膜电位(MMP)、细胞活性氧、线粒体超氧化物、细胞中短线粒体的百分比、含有破碎线粒体的细胞百分比、动力蛋白相关蛋白1磷酸化积累、DNA损伤标志物γ-H2AX等线粒体功能指标均呈现剂量依赖性变化,暗示PAGln可引发线粒体功能障碍和断裂,导致细胞衰老过程中的细胞DNA损伤(图8b-e)。 新闻图片11 图8 细胞实验表明PAGln诱导细胞内线粒体功能障碍和断裂导致细胞衰老   6. PAGln通过ADR-AMPK途径诱导有丝分裂功能障碍 细胞系实验中发现PAGln处理1h后,AMPK在Thr172位点存在剂量依赖性磷酸化以及DRP1在s616位点磷酸化上调表达(图9a)。使用AMPK抑制剂化合物处理,可抑制PAGln诱导的AMPK磷酸化水平进而抑制线粒体断裂和DNA损伤(图9b,c),在小鼠模型中同样发现该现象(图9d)。使用ADR抑制剂也可在体外和体内抑制PAGln对细胞衰老的诱导作用(图9e)。整体结果表明,PAGln通过ADR-APK信号传导诱导DNA损伤和线粒体功能障碍。 新闻图片12 图9 PAGln通过ADR-AMPK途径诱导有丝分裂功能障碍   7. 阻断ADR和衰老细胞清除(senolytics)可减轻细胞衰老 在第6步的细胞实验过程发现卡维地洛可阻碍PAGln诱导的DNA损伤,为进一步了解卡维地洛能否缓解PAGln引发的细胞衰老? 细胞实验表明:卡维地洛处理可逆转PAGln诱导的细胞衰老标志物上调表达的现象,暗示其具有潜在的抗衰老作用。小鼠体内实验表明:口服卡维地洛可显著降低由PAGln诱导的小鼠肾脏和肺部衰老标志物水平(图10a,b)。使用ABT263(一种衰老细胞裂解法技术)同样可显著降低PAGln诱导小鼠的肾脏和肺部衰老标志物和SASP(图10c,d)。 新闻图片13 图10 阻断ADR和衰老细胞清除(senolytics)可减轻细胞衰老


 
总结
本文结合组学和实验验证,直接揭示了老年群体肠道菌群具备更强的衰老相关代谢物PAGln合成能力,使得血液中PAA和PAGln含量增加,导致细胞中线粒体功能障碍和DNA损伤,使得细胞发生衰老进而导致器官组织衰老。在小鼠模型中,肠道菌群介导的PAGln合成可使肾脏和肺部组织细胞衰老,进一步诱导组织衰老。


    中科优品推荐 【中科新生命】深耕组学20年,可实现多样本与多组学交叉设计,配合临床多组学纵向大队列研究方案,为您提供从样本到组学到整合分析的全流程服务  
 

上一篇

Nat Commun | 牛津大学陈铮鸣等携手中国CKB队列研究炸场!血浆蛋白实测数据揭晓Olink和SomaScan谁更胜一筹

下一篇

APSB项目文章 | 南方医科大学南方医院等团队发现乙肝患者抵抗肝癌的“隐形盾牌”——长链酰基肉碱

更多资讯

我的询价