上海中科新生命生物科技有限公司

18

手机商铺

qrcode
商家活跃:
产品热度:
  • NaN
  • 0.5
  • 1.5
  • 0.5
  • 3.5

上海中科新生命生物科技有限公司

入驻年限:18

  • 联系人:

    杨小姐

  • 所在地区:

    上海 闵行区

  • 业务范围:

    技术服务

  • 经营模式:

    生产厂商 科研机构

在线沟通

公司新闻/正文

APSB项目文章 | 南方医科大学南方医院等团队发现乙肝患者抵抗肝癌的“隐形盾牌”——长链酰基肉碱

420 人阅读发布时间:2025-03-19 14:09

新闻图片1 肝细胞癌(HCC)是全球最常见的原发性肝癌,慢性乙型肝炎病毒(HBV)感染是其主要病因之一。尽管抗病毒治疗如核苷(酸)类似物(NAs)能有效抑制HBV复制并降低HCC风险,但仍有部分患者在长期治疗后仍会发展为HCC。因此,寻找新的预防策略至关重要。近年来,代谢物作为信号分子的作用逐渐被重视。研究表明,代谢物可以调节细胞的生物行为,包括肿瘤的发生和发展。长链酰基肉碱(LCACs)是一类重要的代谢物,参与脂肪酸的β-氧化过程。然而,关于LCACs在HCC发展中的作用尚不明确。 2025年1月10日,南方医科大学南方医院孙剑/侯金林团队以及中科院生物物理研究所卜鹏程团队在 Acta Pharmaceutica SinicaB (IF14.8)上发表了题为:“Long-chain acylcarnitine deficiency promotes hepatocarcinogenesis”的研究论文。通过大规模前瞻性队列研究,揭示基线血浆中长链酰基肉碱(LCACs)水平与HCC风险之间的关系。研究表明LCACs缺乏是CHB患者在接受抗病毒之后继发肝细胞癌(HCC)的一个驱动因素,为不良预后的CHB患者治疗靶点的开发提供新策略。中科新生命提供非靶代谢组学检测技术服务。 新闻图片2    


 
 研究材料
接受NAs治疗并达到完全病毒抑制(HBV DNA<20 IU/mL)的CHB患者(随访发展为HCC患者和非HCC患者,各76名共计152例)血浆样本,HCC细胞系,裸鼠异种移植模型和原位肝细胞癌模型


 
 技术路线
步骤1:使用患者基线血浆来培养肝癌细胞模型并进行RNA测序; 步骤2:非靶代谢组学阐述两组患者基线血浆代谢轮廓差异; 步骤3:体外加体内实验探索LCACs在生理浓度的抗肿瘤效果; 步骤4:代谢流技术解析LCACs抗肿瘤的代谢途径; 步骤5:下游机制挖掘表明LCACs通过调节H3组蛋白乙酰化抑制肝癌发生。


 
 研究结果
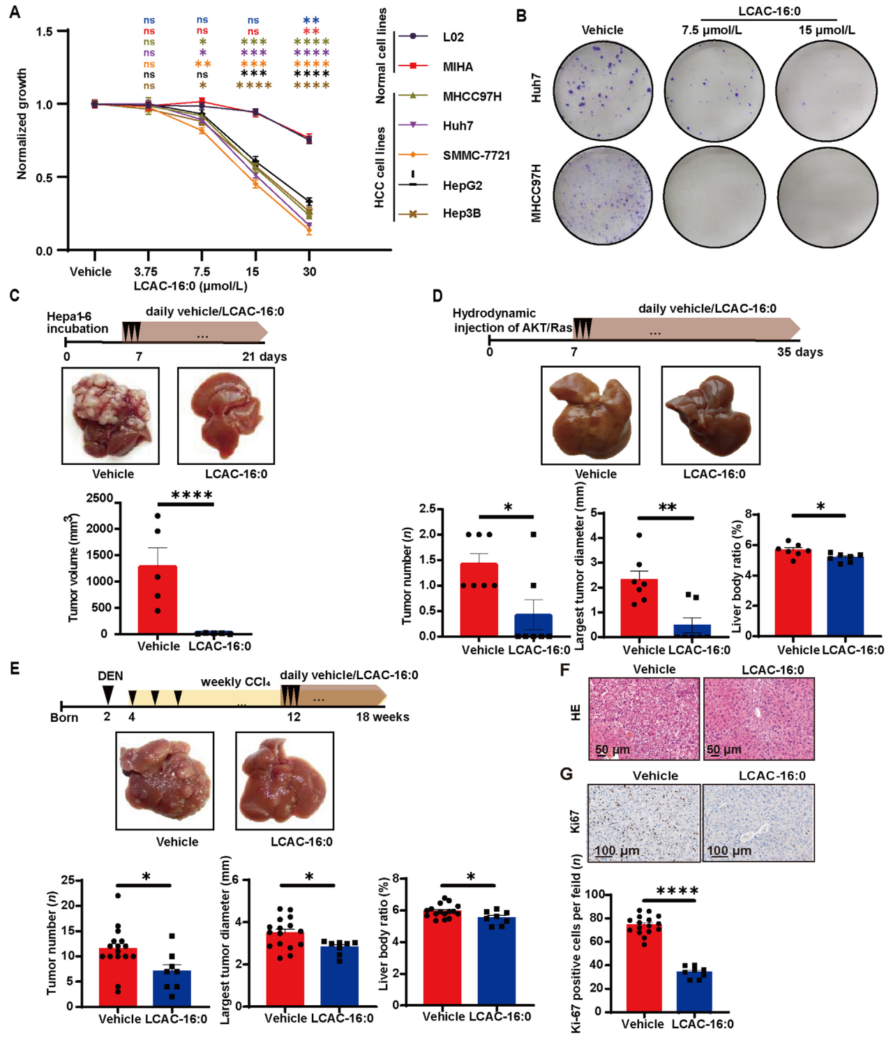
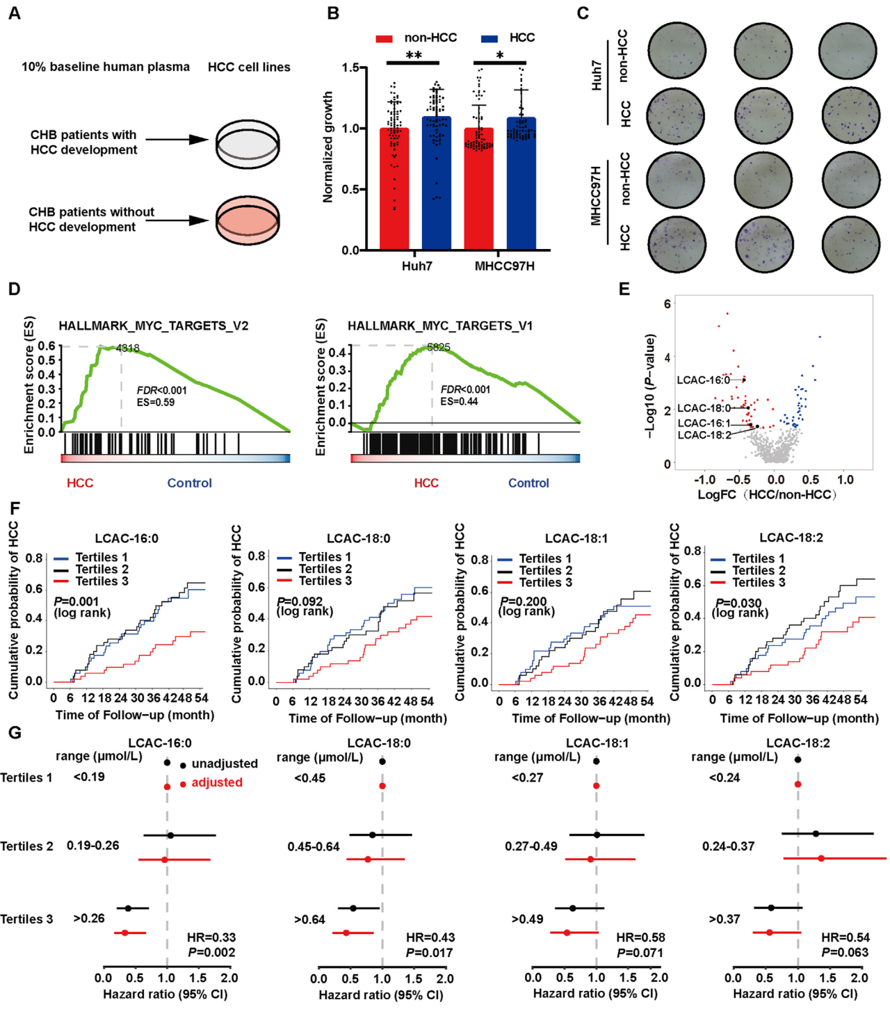
1. 基线血浆对HCC细胞增殖的影响 从南方医科大学南方医院招募了3368名CHB患者,经过43.5个月的随访,共有98名患者发展为HCC。排除了21名在随访前6个月内诊断为HCC的患者和1名无法提供基线血浆的患者后,最终有76名HCC患者和76名非HCC患者被选入研究。为了探索循环代谢物在肝细胞癌发展中的潜在作用,作者使用了两组患者的基线血浆来培养肝细胞癌细胞Huh7和MHCC97H并进行RNA测序。结果表明HCC患者的基线血浆促进了HCC细胞的增殖和克隆形成能力,基因集富集分析(GSEA)显示HCC组血浆诱导了细胞周期进展相关基因的表达。这些结果表明,在随访期间发展成肝细胞癌的患者基线血浆具有促进HCC细胞生长的特性。 新闻图片3 图1 发展为HCC的患者基线血浆对肝癌细胞具有促生长作用   2. LCACs与肝细胞癌风险呈负相关 收集患者血浆样本利用非靶向代谢组学技术解析两组代谢轮廓的差异,结果表明有多种长链酰基肉碱在HCC患者组出现显著下调(P<0.05)。例如棕榈酰肉碱(LCAC-16:0)、硬脂酰肉碱(LCAC-18:0)、油酰肉碱(LCAC-18:1)和亚油酰肉碱(LCAC-18:2)等。进一步使用靶向代谢验证,结果显示HCC患者基线血浆中LCACs水平显著降低。关联临床参数提示LCACs水平与肝硬化和总胆红素正相关,与白蛋白负相关。Kaplan-Meier生存分析显示,LCACs水平与HCC风险负相关。 新闻图片4 图2 基线血浆差异的LCACs与肝细胞癌风险呈负相关   3. LCACs在生理浓度下具有抗肿瘤效果 为了探索LCACs在体外的生理功能,作者将不同的HCC细胞系(Huh7、MHCC97H、SMMC-7721、HepG2和HepG2)和永生化肝细胞系(MIHA和L02)暴露于LCACs。LCACs在生理浓度下抑制了HCC细胞的增殖。克隆形成实验显示,LCAC-16:0显著抑制了HCC细胞的克隆形成能力。体内动物模型(裸鼠异种移植模型和原位肝细胞癌模型)结果也表明LCAC-16:0显著抑制肿瘤生长,且无明显肝肾毒性。 新闻图片5 图3   LCACs在生理浓度下具有抗肿瘤效果   4. LCACs的抗肿瘤作用依赖于其代谢途径 作者进一步探讨LCACs的抗肿瘤效应是否依赖于其被细胞摄取和代谢的过程。首先实验提示LCAC-16:0孵育显著增加Huh7细胞内LCAC-16:0和乙酰-CoA的水平,表明细胞能够摄取并代谢LCACs。随后利用代谢流技术通过标记实验(1,2,3,4-13C4-LCAC-16:0 hydrochloride)进行分析,证实了LCAC-16:0被转化为乙酰-CoA。进一步VLCAD酶的敲低消除了LCAC-16:0引起的乙酰-CoA增加及其抗增殖效应,强调了VLCAD在LCAC代谢中的关键作用。此外,抑制剂CTPI-2和消SB-204990也削弱了LCACs的抗肿瘤效应。这些发现表明LCACs的抗肿瘤作用依赖于其代谢途径。 新闻图片6 图4 LCACs的抗肿瘤作用依赖于其代谢途径   5. LCACs通过调节组蛋白H3的乙酰化来抑制肝细胞癌(HCC)的机制 鉴于线粒体乙酰辅酶A是组蛋白乙酰化的一个基本底物,作者发现LCAC-16:0显著增加了HCC细胞中组蛋白H3的乙酰化水平,特别是H3K14的乙酰化而不影响其他位点。这一变化在肿瘤组织中也得到了验证。通过抑制VLCAD或使用组蛋白乙酰转移酶p300的抑制剂,LCAC-16:0的抗增殖效应被消除,表明LCACs通过调节组蛋白乙酰化发挥其抗肿瘤作用。进一步研究表明,LCACs通过激活KLF6/p21通路来抑制HCC。LCAC-16:0处理上调了KLF6的表达,并且在体内实验中,LCACs与KLF6的表达呈正相关。通过敲低KLF6或使用p21的siRNA,LCAC-16:0的抗增殖效应也被消除,证实了KLF6/p21通路在LCACs抗肿瘤效应中的关键作用。这些发现揭示了LCACs在HCC预防和治疗中的潜在应用价值。 新闻图片7 图5 LCACs通过调节组蛋白H3的乙酰化来抑制肝细胞癌(HCC)的机制


 
小结
该研究揭示了长链酰基肉碱在CHB患者中抑制HCC发展的作用。研究发现LCACs在HCC患者的基线血浆中含量较低,且其水平与HCC风险呈负相关。在体外和体内实验中LCACs均表现出抗肿瘤活性,通过增加细胞内乙酰辅酶A的水平,促进组蛋白H3K14的乙酰化,进而激活KLF6/p21通路,抑制HCC细胞的增殖。这些发现为LCACs在HCC预防中的潜在应用提供了理论基础,作为一种天然代谢物具有重要的临床应用前景。中科新生命提供多组学以及代谢流检测服务。欢迎各位老师前来咨询!



    中科优品推荐 【中科新生命】建立了完整的代谢组学服务平台,包括空间代谢组学、非靶向代谢组学、靶向/高通量靶向代谢组学、代谢流,帮助老师从代谢物角度系统地解析数据,挖掘关键生物学信息。欢迎感兴趣的老师前来咨询。 新闻图片8
 

上一篇

Nat aging(IF 17.0) | 复旦大学团队揭示肠菌产物PAGln启动细胞衰老新机制并提出干预措施

下一篇

SomaScan vs Olink 双雄对决!多维度顶刊实测数据揭秘

更多资讯

我的询价