上海中科新生命生物科技有限公司

18

手机商铺

qrcode
商家活跃:
产品热度:
  • NaN
  • 0.5
  • 1.5
  • 0.5
  • 3.5

上海中科新生命生物科技有限公司

入驻年限:18

  • 联系人:

    杨小姐

  • 所在地区:

    上海 闵行区

  • 业务范围:

    技术服务

  • 经营模式:

    生产厂商 科研机构

在线沟通

公司新闻/正文

Nat Cancer | 揭开肝癌复发之谜:上海市免疫学研究所等揭示癌细胞逃避免疫攻击的“伪装术”

228 人阅读发布时间:2025-01-08 11:23

新闻图片1 肝细胞癌(HCC)是全球第二大癌症死亡原因,尽管手术和肝移植在早期阶段有效,但长期生存率受高复发率限制。肿瘤微环境(TME)在HCC进展中扮演关键角色,特别是成纤维细胞(CAFs)在重塑基质、与免疫细胞相互作用和促进上皮间质转化(EMT)中的作用。癌症的特征之一是癌细胞的表型可塑性,即肿瘤细胞重编程为具有胚胎特征的癌症干细胞。既往研究表明特定CAFs亚群在HCC中具有异质性,但CAFs在HCC中的胚胎特征、功能及空间结构尚待深入研究。 来自上海市免疫学研究所、澳大利亚科廷大学以及新加坡国家癌症中心的研究团队于2024年在《Nature Cancer》杂志上发表了一项重要研究成果,该研究通过单细胞转录组、空间转录组(原位捕获技术发现+单细胞空间分子成像验证)技术,揭示了肝细胞癌(HCC)中癌症-胚胎重编程的现象及其对复发和免疫治疗反应的影响,为HCC的治疗分层提供了新的视角。 新闻图片2    


 
 实验设计
整合了来自六个研究的83名捐献者的251,761个单细胞数据,构建了HCC细胞图谱。之后选择了14名HCC患者的肿瘤和邻近正常组织进行单细胞测序,以及55名接受手术切除的HCC患者的多区域配对组织进行空间分析。


 
 研究结果
结果1:HCC的单细胞图谱及CAFs亚群特征 结果2:HCC癌胎重编程中的细胞间相互作用 结果3:癌-胎生态位中的细胞共定位 结果4:癌-胚重编程与肝癌复发的关系 结果5:癌-胚重编程与肝癌免疫联合治疗的关系


 
 研究结果
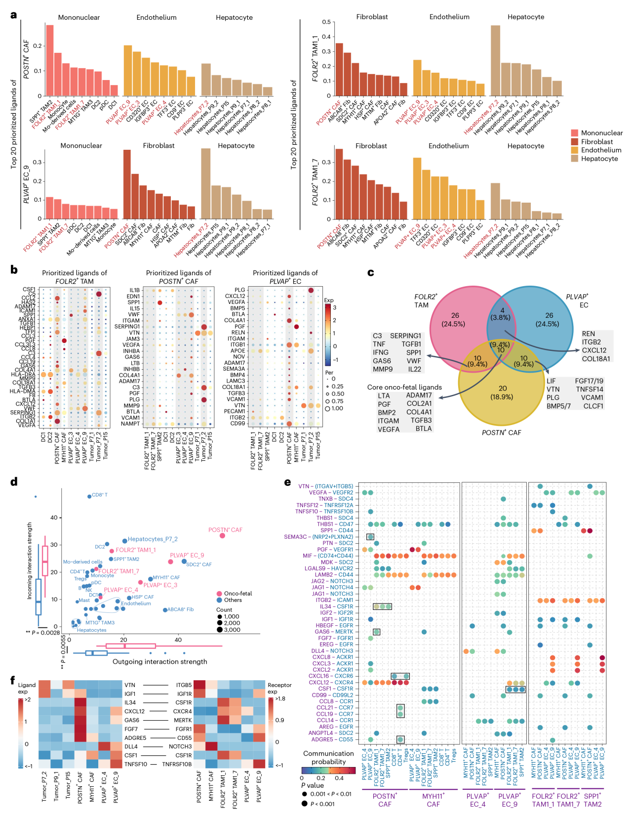
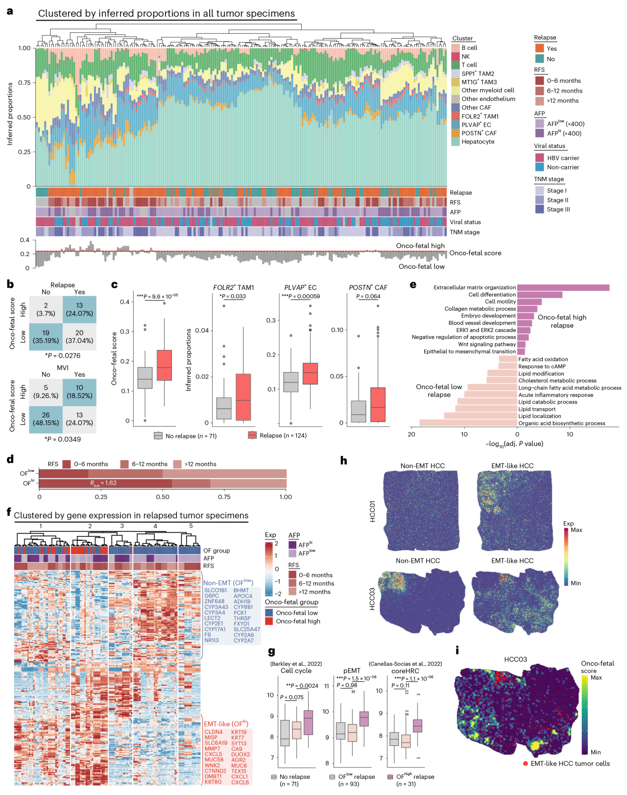
1. HCC的单细胞图谱及CAFs亚群特征 该研究首先描述了HCC肿瘤微环境(TME)的单细胞图谱。这里整合了来自六个研究的251,761个细胞,构建了一个HCC细胞图谱,确认了PLVAP+内皮细胞(ECs)和FOLR2+肿瘤相关巨噬细胞(TAMs)的存在。 进一步探讨了HCC癌-胚中CAFs的亚群特征。通过对14例HCC患者的肿瘤和邻近正常组织进行无监督聚类,鉴定了9个cluster。其中3个cluster在正常组织中富集,被定义为正常成纤维细胞(Fibs),其余6个cluster为肿瘤特异性簇。后续针对不同亚群的研究结果也揭示了HCC和癌-胎转化过程中间充质谱系的复杂性和异质性。 新闻图片3 图1 HCC的单细胞图谱 新闻图片4 图2 癌-胚CAFs的细分亚群及特征   2. HCC癌胎重编程中的细胞间相互作用 通过CellChat分析构建了一个癌胎重编程中的细胞间相互作用网络,揭示了POSTN+ CAFs作为核心通信枢纽的角色。癌胎重编程中细胞类型之间的相互作用主要由POSTN+ CAFs主导,特别是CXCL12-CXCR6和CXCL12-CXCR4这对配体-受体对在调节性T细胞(Tregs)中显著富集。此外,POSTN+ CAFs还表达高水平的趋化因子如CCL2和CXCL12,促进巨噬细胞和内皮细胞的招募。NicheNet分析预测了十种潜在的癌胎调节配体,包括PGF、BMP2、VEGFA和TGFB3,进一步支持了癌胎重编程在肿瘤进展中的关键作用。 新闻图片5 图3 HCC癌胎重编程中的细胞间相互作用的预测   3. 癌-胎生态位中的细胞共定位 利用高分辨率空间转录技术平台Stereo-seq,分析了肝细胞癌(HCC)肿瘤中的癌胎生态位(niche)的空间共定位。结果显示,成纤维细胞激活蛋白(POSTN)、叶酸受体2(FOLR2)和胎盘生长因子(PLVAP)基因在空间上共富集,表明这些癌胎细胞类型在肿瘤微环境(TME)中共定位。通过RNAscope和单细胞空间分子检测技术CosMx进一步验证了癌胎生态位的存在,即POSTN+ CAFs在富含PLVAP+内皮细胞(EC)和FOLR2+肿瘤相关巨噬细胞(TAM)的区域中显著富集。这些发现揭示了癌胎细胞类型在TME中的组织结构和相互作用,为理解肿瘤复发和免疫逃逸机制提供了新的视角。 新闻图片6 图4  癌-胎生态位中细胞共定位的空间映射   4. 癌-胚重编程与肝癌复发的关系 这部分探讨了癌胎重编程与肝细胞癌(HCC)复发之间的关系。通过对PLANET队列的分析,定义了“癌胎评分”(onco-fetal score),并发现高评分的患者在手术后更早复发。进一步分析显示,癌胎重编程与肿瘤的上皮间质转化(EMT)程序相关,导致早期复发。通过分析还识别出两种不同的复发模式:一种与癌胎生态系统相关的EMT驱动,另一种独立于癌胎重编程的非EMT驱动。这些发现强调了癌胎重编程在HCC复发中的重要作用,并为疾病管理提供了新的见解。 新闻图片7 图5 癌胎细胞与HCC患者复发之间的关联 新闻图片8 图6 癌胎细胞与HCC患者复发之间的关联   5. 癌-胚重编程与肝癌免疫联合治疗的关系 研究最后探讨了癌胎重编程与肝细胞癌(HCC)患者免疫治疗反应的相关性。通过对IMbrave150和GO30140A队列的分析,发现高表达癌胎重编程特征的肿瘤患者在接受阿替利珠单抗和贝伐珠单抗联合治疗时,调节性T细胞(Tregs)富集且治疗反应较差。进一步的空间转录组学分析显示,癌胎重编程特征在应答者中显著富集,且与Treg富集区域共定位。这些结果表明,癌胎重编程可能通过调节Tregs和免疫检查点基因表达影响免疫治疗效果,为优化HCC免疫治疗方案提供了新的见解。 新闻图片9 图7  癌胎生态位和免疫治疗的关系


 
总结
本文重点研究了肝细胞癌(HCC)中肿瘤生态系统中的癌胎重编程现象,发现POSTN+基质癌症相关成纤维细胞(EM CAFs)是促进肿瘤进展的关键细胞亚群。通过单细胞RNA测序、空间转录组学和bulk-RNAseq测序,作者揭示了这些细胞在肿瘤复发和对免疫治疗的反应中的作用。研究表明,癌胎重编程与上皮间质转化(EMT)、肿瘤细胞增殖和调节性T细胞(Treg)的招募密切相关。总的来说,该研究结果为HCC的治疗分层提供了新的思路,并为未来的治疗策略提供了潜在的靶点。

    中科优品推荐 【中科新生命】布局先进的10x Genomics、Visium CytAssist、MALDI 2、Astral等国际的时空多组学平台,提供单细胞空间多组学联合的一站式解决方案,包含单细胞测序类、单细胞蛋白组、空间转录组、空间蛋白组、深度空间代谢组、全息空间多组学以及常规转录、蛋白、代谢组检测,积累了丰富的项目经验,助力发表多篇高分文章,快来联系我们展开时空多组学联合实验吧!!! 新闻图片10
 

上一篇

Nat Med | 一药多效:司美格鲁肽含金量满满!SomaScan证实其具备预防CVD等诸多潜在用途

下一篇

项目文章药学顶刊APSB | 南开大学白钢/侯媛媛团队揭示人参皂苷CK“活血化瘀”的机制

更多资讯

我的询价