上海中科新生命生物科技有限公司

18

手机商铺

qrcode
商家活跃:
产品热度:
  • NaN
  • 0.5
  • 1.5
  • 0.5
  • 3.5

上海中科新生命生物科技有限公司

入驻年限:18

  • 联系人:

    杨小姐

  • 所在地区:

    上海 闵行区

  • 业务范围:

    技术服务

  • 经营模式:

    生产厂商 科研机构

在线沟通

公司新闻/正文

项目文章药学顶刊APSB | 南开大学白钢/侯媛媛团队揭示人参皂苷CK“活血化瘀”的机制

264 人阅读发布时间:2025-01-07 09:45

新闻图片1 越来越多的研究表明,丹参、人参,三七等中药可改善血液循环障碍和预防/治疗血栓,机制上涉及防止血小板聚集,抑制凝血级联反应,抑制炎症等。其提取物在现代药理学中已被广泛研究,如改善脑血管损伤、心脏保护作用以及抗肿瘤作用。然而其血液活化作用背后的特定靶点和调节机制仍不完全清楚。 近日,南开大学药学院白钢/侯媛媛团队在ActaPharmaceutica Sinica B(IF=14.8)发表了题为“Ginsenoside CK targets PHD2 to prevent platelet adhesion and enhance blood circulation by modifying the three-dimensional arrangement of collagen”的文章,发现三七中人参皂甙的活性代谢产物人参皂甙CK可作为抗血小板药物治疗血栓性疾病。机制上,CK靶向抑制PHD2调节胶原蛋白羟基化修饰,从而影响其三维结构的形成,抑制血小板与胶原蛋白的粘附,最终抑制血栓形成事件。此外,研究采用非靶向代谢组学分析体内受CK影响的代谢物和相关途径,发现CK主要作用于HIF-1α信号通路,PHD2的靶向抑制促进HIF-1α激活并增加VEGF表达。中科新生命为该研究提供了非靶向代谢组学检测服务。 新闻图片2    


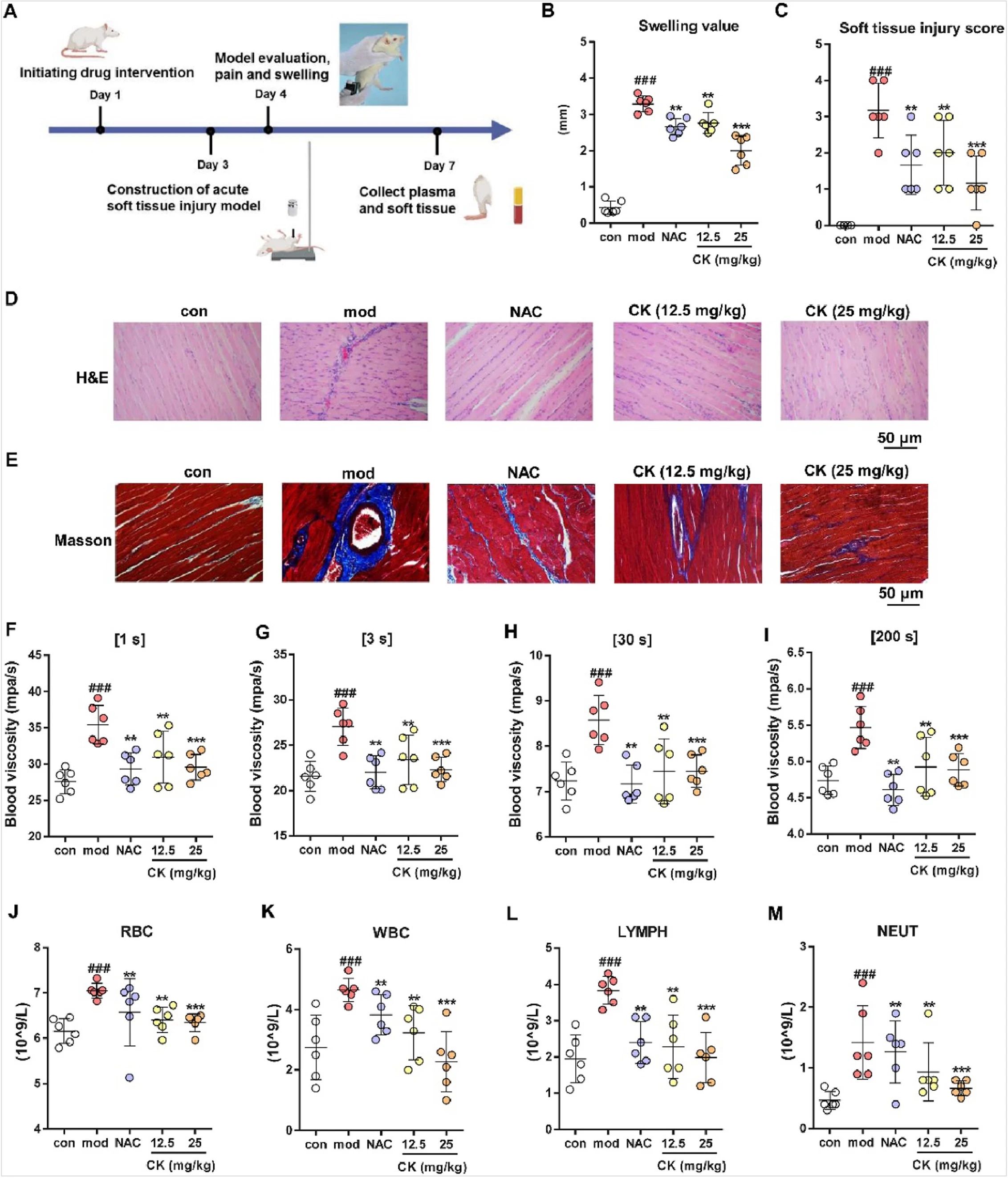
   研究材料 大鼠急性软组织损伤模型,从软组织损伤大鼠获得的血浆用于非靶向代谢组学分析。


   技术路线 步骤1:CK改善大鼠血液循环障碍和急性软组织损伤; 步骤2:CK影响的代谢物和相关途径(HIF-1信号通路); 步骤3:CK靶向PHD2蛋白,胶原蛋白脯氨酸羟基化,影响胶原蛋白结构,破坏VWF和胶原蛋白之间的结合来减少血小板粘附,改善大鼠血液循环; 步骤4:体内实验证实CK、PHD2抑制剂、或PHD2抑制剂联合抗血栓药ASP的抑制血栓形成效果。


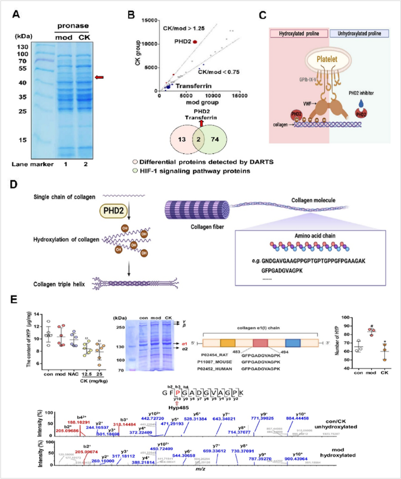
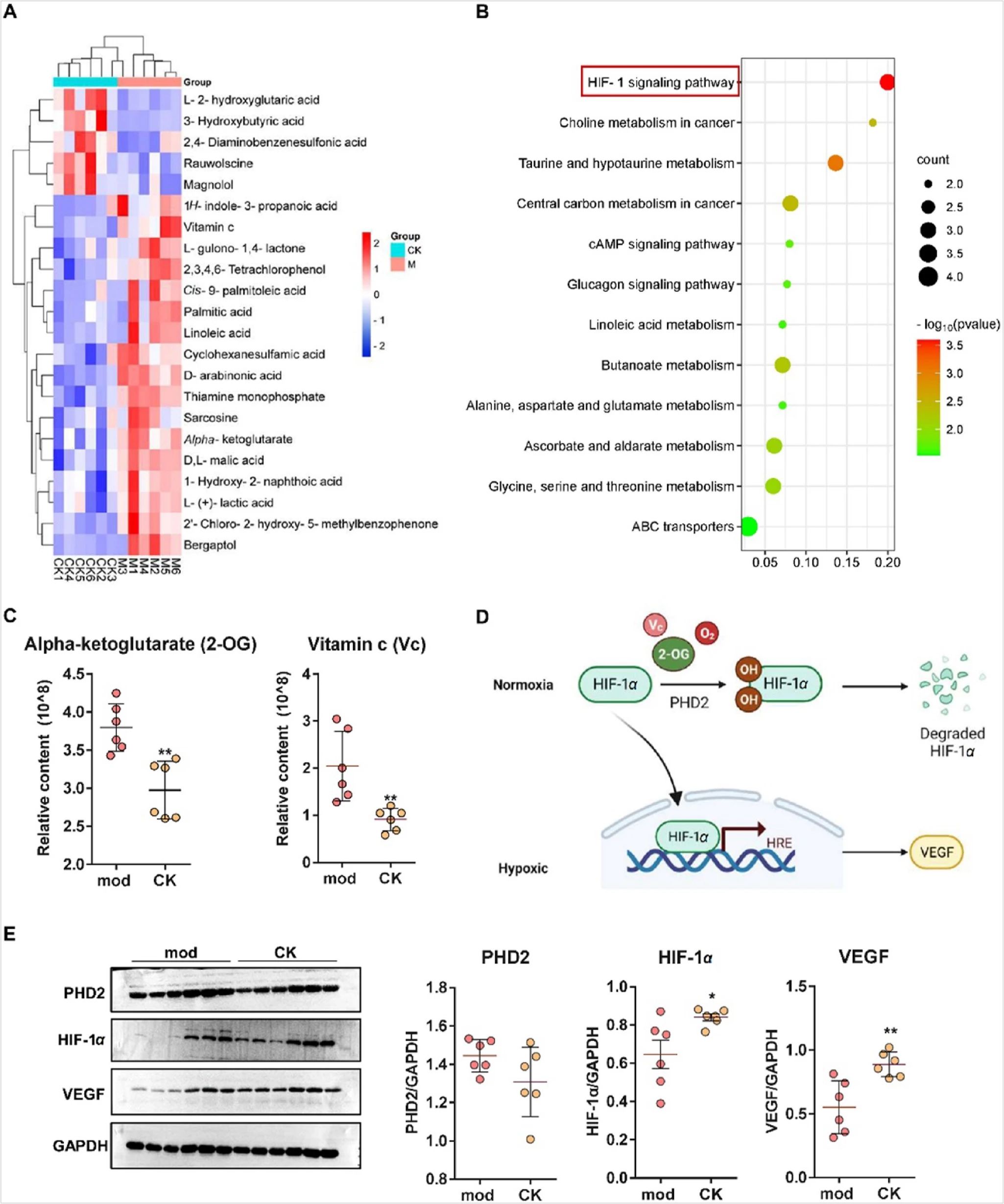
   研究结果 1. CK改善大鼠急性软组织损伤 急性软组织损伤的特点是局部微循环障碍,导致血流量受损,血液黏稠度增加。作者采用大鼠急性软组织损伤模型发现CK减轻组织水肿,改善组织损伤,减轻胶原纤维增生,出血和严重血瘀,改善全血黏度的升高,减少等红细胞/白血病等细胞类型数量。总之,CK可显著改善大鼠血液循环障碍,减轻软组织损伤引起的炎症损伤(图1)。 新闻图片3 图1 CK改善大鼠急性软组织损伤   2. CK影响的代谢物和相关途径(HIF-1信号通路) 接着,作者采用非靶向血浆代谢组学分析体内受CK影响的代谢物和相关途径。KEGG显示CK主要作用于HIF-1α信号通路。特别是,CK处理导致α-酮戊二酸(2-OG)和维生素C(Vc)显著下调,而这两种代谢物被报道在调节HIF-1α的羟基化修饰中与PHD2有着错综复杂的联系。作者发现PHD2的靶向抑制促进HIF-1α激活并增加VEGF表达,此外,CK不影响PHD2蛋白的表达,但增加HIF-1α及其下游蛋白VEGF的表达。上述数据表明在软组织损伤的情况下,CK和HIF-1信号通路在抑制PHD2功能方面的潜在相关性(图2)。 新闻图片4 图2 CK影响HIF-1信号通路   3. CK靶向PHD2蛋白破坏VWF和胶原蛋白之间的结合改善大鼠血液循环 接着,作者开展一系列深入机制挖掘,发现CK特异性直接靶向PHD2蛋白(一种脯氨酸羟化酶),破坏胶原蛋白与PHD2结合,抑制胶原蛋白中羟脯氨酸(HYP)含量增加,改变了胶原蛋白的稳定结构,进而破坏VWF(血小板表面的VWF因子是构成血小板粘附于胶原表面的主要机制,这一过程与PHD2介导的胶原羟基化密切相关)和胶原蛋白之间的结合来减少血小板粘附,改善大鼠血液循环(图3)。 新闻图片5 图3  CK靶向PHD2蛋白破坏VWF和胶原蛋白之间的结合改善大鼠血液循环   4. 体内实验证实CK、PHD2抑制剂、或PHD2抑制剂联合抗血栓药ASP的效果 为了进一步验证靶向PHD2在血小板血栓形成中的关键作用,作者开展体内实验,结果显示,CK可以减少血小板粘附,阻碍血小板血栓形成。使用了3种已被临床批准用于治疗慢性肾脏病患者的症状性贫血的PHD2抑制剂Dap、Rox和Vad同样发现靶向PHD2减少血小板粘附,阻碍血小板血栓形成。此外,PHD2抑制剂联合ASP(aspirin,抗血栓药物)与单独给药相比,显示出更好的抗血栓形成效果(图4)。 新闻图片6 图4 体内实验证实CK、PHD2抑制剂、或PHD2抑制剂联合抗血栓药ASP的效果


 
总结
靶向抑制PHD2以减弱胶原蛋白羟基化并随后阻止VWF与胶原蛋白的结合,代表了一种很有前途的创新抗血小板策略,可有效预防病理血栓形成,同时改善血液循环障碍(图5)。 新闻图片7 图5 人参皂苷CK“活血化瘀”的作用机制


    中科优品推荐 【中科新生命】建立了完整的代谢组学服务平台,包括空间代谢组学、非靶向代谢组学、靶向/高通量靶向代谢组学、代谢流,帮助老师从代谢物角度系统地解析数据,挖掘关键生物学信息。欢迎感兴趣的老师前来咨询。 新闻图片8
 

上一篇

Nat Cancer | 揭开肝癌复发之谜:上海市免疫学研究所等揭示癌细胞逃避免疫攻击的“伪装术”

下一篇

2024,APT科服事业部硬控科研人的超燃瞬间!

更多资讯

我的询价