18 年
手机商铺
公司新闻/正文
520 人阅读发布时间:2024-12-27 17:07

一、组学产品选择
目前,市场上对蛋白质组和代谢组的划分是极为细致和广泛的。大家需根据自己的研究目标选择合适的产品。
1.1 蛋白质组
①质谱非靶向蛋白质组:通过色谱-质谱方法得到的谱峰对蛋白质定性定量。特点在于全面检测样本中蛋白质信息,适合在研究前期无关注的蛋白质种类时使用,可通过广筛方式锁定与研究目标相关的蛋白质。常见如TMT、DIA。其中TMT适合小样本量研究(样本数≤18例),更多样本数建议通过DIA解决;
②质谱靶向蛋白质组:通过色谱-质谱方式靶向检测样本中某几个蛋白质。可不受抗体限制,对目标蛋白质或小肽进行检测,搭配已知浓度的标准肽段可直接获得目标蛋白质的绝对含量,适合在研究前期已有少量目标蛋白质但无相应抗体的研究中。常见如:PRM、MRM检测方法;
③非质谱类的靶向蛋白质组:靶向检测样本中的某一类蛋白质,不同于上述的质谱靶向,该方法可通过测序或基因芯片杂交的方式,一次检测成百上千种目标蛋白,尤其医学研究中常涉及的炎症、免疫、肿瘤、心血管疾病等相关蛋白质。适合研究前期已有关注的大量蛋白质检测。常见如Olink,P11000(SomaScan)、免疫因子组。
1.2 代谢组
①非靶向代谢组:含义同非靶向蛋白质组,适合前期无目标代谢物时,尽可能全面检测样本中的代谢物信息,获得代谢物在样本中的相对含量,关注同一代谢物在不同样本中的差异表达。
②广泛靶向代谢组:适合前期已有大量重点关注的目标代谢物检测,受限于是相对定量,仅可比较同一代谢物在不同样本中的差异表达,无法确定有无的信息。
③高通量靶向代谢组:同广靶代谢类似,大批量获得样本中目标代谢物的信息。但不同点在:靶向代谢搭配已知浓度的标准品可直接获得代谢物的绝对含量,在比较代谢物的差异表达时也可关注代谢物在不同组织中有无表达,是代谢组的金标准检测模式。
当然,产品绝不止上述列的这些,但万变不离其宗,守住“非靶向”和“靶向”的概念,在结合自身关注的分子(蛋白质,代谢组)数量和特征选择相应的产品。Anyway,无论选择哪种,最终都会得到一份“蛋白质定性定量表”、“代谢物定性定量表”,后续的关联分析也是从此开始。
二、样本选择
需要结合研究目标和预实验结果,选择合适时间点或表型特征的样本进行分析。更侧重于不同组样本差异尽可能大且能充分反应研究特征。同时,使用同一份样本开展蛋白质组和代谢组研究,以降低样本异质性引入的误差,减少组学间数据无法关联的情况。
三、数据关联分析及可视化方案
在数据挖掘时,大方向上可从两个基调入手:
(1)蛋白质组,代谢组数据整合成一个数据矩阵,充分结合表型数据挖掘与表型特征最相关的关键分子(图1)。

图1 基于整体数据的蛋白质组+代谢组关联分析策略[1]
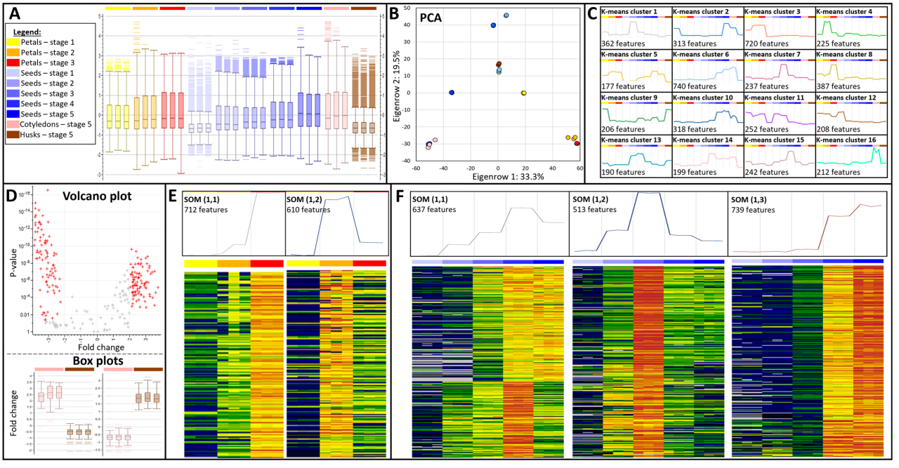
下面这篇文章结合蛋白质组,代谢组探索红花种子发育和花瓣萎焉期间在器官和组织中差异表达的亲脂性蛋白质和代谢物的高度复杂性。文章一开始就整合了两组学数据,通过趋势聚类分析,发现种子外皮主要产生代谢物(99%),而子叶主要产生肽(90%),并阐述了花瓣萎焉和颜色转变,种子生长和成熟的明显分子特征。

图2 蛋白质组,代谢组数据整合趋势分析(折线中每个拐点代表一个时期的样本)
(2)蛋白质组,代谢组先独立分析,获得部分关键物质后再进行关联(图3)在关联时可通过3种策略开展:

图3 基于部分蛋白质组+代谢组关联分析策略
3.1
ROC分析
从灵敏度和特异性上评估目标物质作为biomarker的潜能,使用AUC曲线可视化。曲线与坐标轴围成的矩形面积值是评估指标。当AUC=0.5~0.7,较低准确性。AUC=0.7~0.9,有一定准确性。AUC在0.9以上时有较高准确性。适用于标志物挖掘。筛选可作为临床潜在biomarker的蛋白质和代谢物。
下游可进一步开展验证性研究或机制性研究。对验证性研究,多使用更大规模的验证队列再次验证蛋白质、代谢物作为biomarker的准确性和普适性[2,3];机制性研究侧重于对筛选到的biomarker进行功能注释,阐述其参与的代谢途径。

图4 ROC分析目的及下游分析策略
3.2 功能富集分析
结合KEGG数据库,对差异或目标(如趋势分析,WGCNA等获得)蛋白质、代谢物分别进行功能富集,筛选在两组学中均显著富集的代谢途径,关注途径中蛋白质和代谢物的信息。同时,通过该代谢途径的KEGG Map图提供的调控网络,绘制一个简易的与本研究有关的蛋白质-代谢物上下游调控示意图。
对于功能富集分析,常用的可视化方案为:
① 调控途径简图:直观展示某一条或几条代谢途径中异常表达蛋白质和代谢物的上下游调控关系。可直接落脚到具体代谢途径和关键分子[4];
②通路富集数目柱状图:侧重展示主要富集的代谢途径及途径中的蛋白质和代谢物数目。
③通路显著性柱状图:也是以代谢通路为主,但着重考虑代谢通路的显著性,展示在两组学中均显著富集的通路。

图5 功能富集关联策略及常见下游分析
3.3 相关性分析
通过分析蛋白质和代谢物丰度变化是否具有协同性推测二者间的潜在关联,通俗来说就是“你变我也变”,那么我们之间可能有潜在的调控关系。为增加结论的准确性,在变化关联程度上、关联显著性上都设有阈值要求,常用标准为相关系数绝对值≥0.7且P<0.05。可直接得到 “蛋白质-代谢物”潜在互作关系对。想增加可信度,一方面可设置更严格的阈值,如相关系数绝对值在0.8,0.9以上,P<0.01,另一方面补充湿实验,通过敲除或过表达编码该蛋白的基因,观察下游蛋白质是否表达,相应代谢物变化是否响应。
相关性分析的可视化常用方案为[5,6]:
①相关性网络图:图中线两端的节点代表具有潜在互作关系的蛋白质-代谢物,可通过线段的粗细、颜色、长短等信息反应蛋白质和代谢物的正负相关性以及相关性程度。根据节点拥有的线的数量,推测节点的重要性,线越多越重要,在整个网络中具有核心驱动作用,是关键的目标分子。
②相关性和弦图:相较于网络图的复杂性,和弦图将蛋白质,代谢物聚集展示。便于观察关键分子。
③相关性热图:可通过颜色变化展示具有正,负相关性的蛋白质-代谢物,还可在热图中添加相关系数,比较不同关系对的相关系数。但相比于网络图,和弦图,相关性热图缺失节点连通性信息,难以发现核心驱动蛋白,重点展示成对关系。

图6 相关性分析策略及常见下游分析
四、关联结果验证
4.1 蛋白质结果验证
①抗体验证:也是目前蛋白质验证的金标准,如Western blotting(WB),酶联免疫吸附测定(Elisa)。利用蛋白质-抗体共孵育策略,得到抗原抗体复合物。通过蛋白质是否显色以及显色程度,推测蛋白质的有无和含量。该方案需有与目标蛋白结合的抗体才可进行,对于无抗体的蛋白质验证则推荐下文的质谱验证或基因敲除验证;
②质谱验证:打破抗体限制,利用四级杆质量分析器的选择检测能力,在一级质谱中选择性地检测目标肽段的母离子信息。随后,在collision cell中对母离子进行碎裂;最后利用高分辨、高质量精度分析器在二级质谱中检测所选择的母离子窗口内的所有碎片的信息,实现对复杂样本中的目标蛋白质/肽段准确地特异性分析[6]。
③基因敲除验证:从编码该蛋白质的基因入手,通过敲除或过表达基因,结合质谱查看目标蛋白有无表达和表型变化。
表1 多种蛋白质鉴定方案比较

4.2 代谢组结果验证
① 靶向代谢组验证:如果前期使用靶向代谢组检测,则后续无需验证。若使用非靶代谢组,为排除非靶代谢组假阳性的干扰,在验证阶段则可选择目标代谢物进行靶向验证。该策略需要有目标代谢物的标准品和标准品构建的浓度标准曲线,获得代谢物的绝对定性定量结果。
以上就是“蛋白质组+代谢组”关联分析常用策略,下游延伸分析点及验证方案。今天分享就到这了~有感兴趣的老师尽快联系中科新生命~说不定年前还能拿到数据,着手开始了!
参考文献
[1] Vincent D, Reddy P, Isenegger D. Integrated Proteomics and Metabolomics of Safflower Petal Wilting and Seed Development. Biomolecules. 2024 Mar 28;14(4):414.
[2] Zhang Z, Wang J, Li Y, et al. Proteomics and metabolomics profiling reveal panels of circulating diagnostic biomarkers and molecular subtypes in stable COPD. Respir Res. 2023 Mar 11;24(1):73.
[3] Wozniak JM, Mills RH, Olson J, et al. Mortality Risk Profiling of Staphylococcus aureus Bacteremia by Multi-omic Serum Analysis Reveals Early Predictive and Pathogenic Signatures. Cell. 2020 Sep 3;182(5):1311-1327.e14.
[4] Wan YX, Qi XW, Lian YY, et al. Electroacupuncture facilitates vascular normalization by inhibiting Glyoxalase1 in endothelial cells to attenuate glycolysis and angiogenesis in triple-negative breast cancer. Cancer Lett. 2024 Jun 29;598:217094.
[5] Chen Q, Liang X, Wu T, et al. Integrative analysis of metabolomics and proteomics reveals amino acid metabolism disorder in sepsis. J Transl Med. 2022 Mar 14;20(1):123.
[6] Zhang Z, Wang J, Li Y, et al. Proteomics and metabolomics profiling reveal panels of circulating diagnostic biomarkers and molecular subtypes in stable COPD. Respir Res. 2023 Mar 11;24(1):73.
中科优品推荐
【中科新生命】以蛋白质组、修饰组、代谢及脂质组等质谱服务为核心,并延伸打造微生物、转录组、时空多组学服务,已搭建完整的创新型多组学平台,为您的研究保驾护航!