上海中科新生命生物科技有限公司

18

手机商铺

qrcode
商家活跃:
产品热度:
  • NaN
  • 0.5
  • 1.5
  • 0.5
  • 3.5

上海中科新生命生物科技有限公司

入驻年限:18

  • 联系人:

    杨小姐

  • 所在地区:

    上海 闵行区

  • 业务范围:

    技术服务

  • 经营模式:

    生产厂商 科研机构

在线沟通

公司新闻/正文

Circulation | 揭秘心脏损伤背后的秘密:上科大/同济/复旦团队联合揭示印迹基因PW1的激活可促进心脏纤维化

357 人阅读发布时间:2024-12-30 16:19

新闻图片1 心脏纤维化以心肌细胞外基质(ECM)沉积过多为特征,是心脏病治疗的重要靶点。PW1(父系表达基因3)是一个由父系等位基因表达的印迹基因,从头嘌呤生物合成(DNPB)是核苷酸合成的重要途径。然而,PW1和DNPB在心肌缺血时心肌成纤维细胞产生ECM中的作用尚不清楚。 2024年12月20日,上海科技大学张辉教授联合同济大学唐娟教授和复旦大学附属中心医院刘琛主任医师共同通讯在Circulation(IF=35.5)发表题为“Activation of Imprinted Gene PW1 Promotes Cardiac Fibrosis After Ischemic Injury”的文章,基于RNA-Seq、chip-seq、亚硫酸氢盐测序以及靶向能量代谢多个组学技术,首次揭示母本印记基因Pw1在心脏缺血性损伤后通过调控DNPB促进ECM产生,并在心脏纤维化中发挥关键作用。 新闻图片2    


   研究材料 多种基因敲入小鼠模型:Pw1CreER小鼠,Pw1pCreER/m+;R26-tdTomato小鼠,Pw1p+/mCreER;R26-tdTomato等


   技术路线 步骤1:发现正常成年小鼠中,Pw1只有父源等位基因表达 步骤2:探索心肌梗死后梗死区Pw1等位基因表达 步骤3:探讨Pw1在心肌梗死后心脏修复作用 步骤4:寻找损伤后心脏中Pw1的靶基因 步骤5:探究PW1对心肌成纤维细胞嘌呤生物合成的调控 步骤6:验证DNPB对活化成纤维细胞产生ECM的作用 步骤7:评估Pfas在体内成纤维细胞中的作用


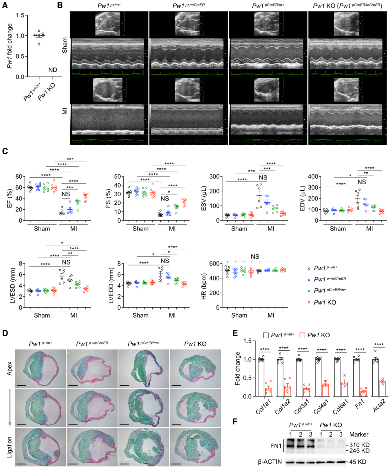
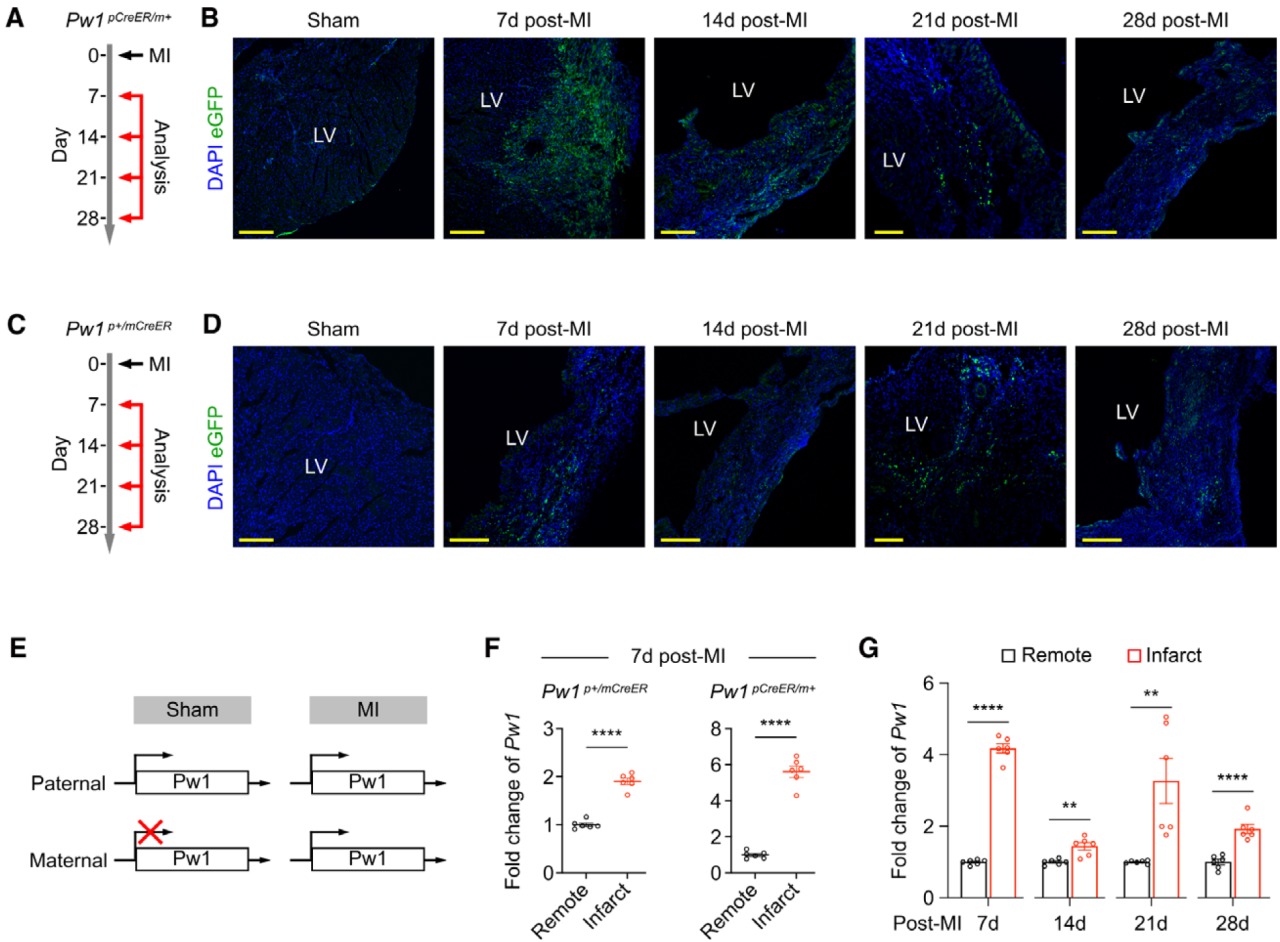
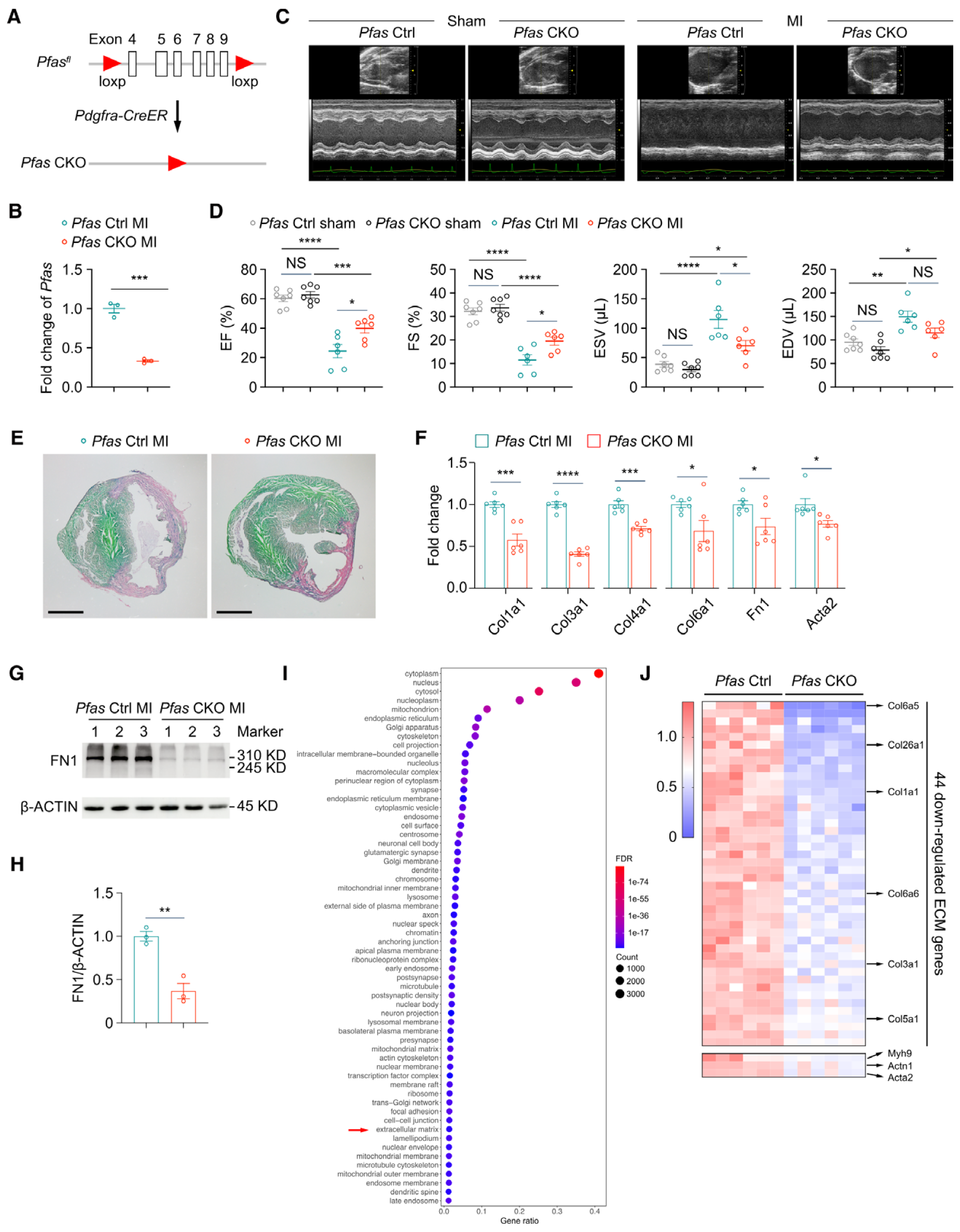
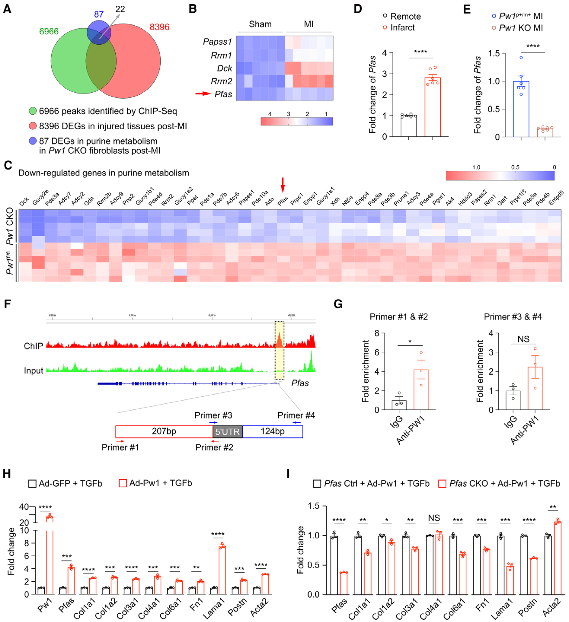
   研究结果 1. 在正常成年小鼠中,Pw1只有父源等位基因表达 构建了内源性Pw1基因敲除小鼠Pw1CreER,并构建Pw1pCreER/m+;R26-tdTomato和Pw1p+/mCreER;R26-tdTomato两种类型小鼠来评估Pw1父源和母源等位基因的表达,发现正常成年小鼠心脏中Pw1父源等位基因活跃。   新闻图片3 图1 Pw1父源等位基因在正常成年小鼠心脏中活跃   2. 心肌梗死后梗死区Pw1印迹缺失 接下来研究心肌梗死心脏中Pw1等位基因表达。qPCR显示梗死区域父源和母源两个Pw1等位基因的mRNA水平均显著高于远端区域。 作者通过亚硫酸氢盐测序进一步表明损伤后心脏成纤维细胞中Pw1从单等位基因表达向双等位基因表达的转变是由于ICR处DNA甲基化的丢失。 新闻图片4 图2 心肌梗死后梗死区Pw1印迹缺失   3. Pw1失活可减少心肌梗死后的心肌纤维化 考虑到Pw1在损伤区域上调,进一步探讨Pw1在心肌梗死后心脏修复作用。与对照组小鼠相比,心肌梗死后28天,Pw1pCreER/m+和Pw1 KO小鼠表现出心功能改善,表明父源等位基因在心肌梗死后的心脏功能中起主要作用。 随后用天狼星红染色进行心脏纤维化分析,与WT对照相比,Pw1pCreER/m+和Pw1 KO小鼠的替代和间质纤维化区域更小;一些ECM基因表达水平在Pw1 KO小鼠中一致下调;编码肌成纤维细胞标记物Acta2在Pw1 KO组中也较低;且Pw1 KO小鼠损伤的左心室中FN1蛋白表达水平降低。这些发现表明,Pw1缺失可增强心肌梗死后的心脏功能,减少心肌纤维化。 新闻图片5 图3 Pw1缺失可改善心肌梗死后的心肌功能并限制心肌纤维化 接下来研究Pw1对成纤维细胞ECM基因调节作用。基于RNA-seq发现细胞组分ECM中富集182个DEGs(Pw1CKO组下调135个,上调47个),表明成纤维细胞中大多数ECM DEGs表达水平因Pw1缺失而降低。 新闻图片6 图4 成纤维细胞中Pw1的失活降低了心肌梗死后许多ECM 基因表达   4. PW1通过转录激活DNPB因子Pfas来指导ECM的产生 进一步研究损伤后心脏中Pw1靶基因。在术后7天对损伤和假手术心脏的左心室进行RNA测序,结果5个嘌呤代谢相关基因(Papss1、Rrm1、Rrm2、Dck和Pfas)在实验组上调,在Pw1 CKO小鼠的成纤维细胞中下调;qPCR证实,Pw1 KO小鼠损伤组织中Pfas表达明显增加,而损伤左心室成纤维细胞中Pfas表达减少。提示Pfas可能是Pw1的下游靶点。 接下来重点研究编码DNPB酶Pfas,ChIP-seq表明,在Pfas基因的第一个外显子区域附近有一个pw1结合峰。表明,Pfas是心脏损伤后PW1直接靶点。且Pw1过表达促进活化成纤维细胞中Pfas和ECM基因表达。另外基于qPCR等也确定成纤维细胞中ECM基因的Pw1调控需要Pfas。以上表明,Pw1通过调节心肌成纤维细胞损伤后的Pfas来指导ECM基因表达。 新闻图片7 图5 PW1通过调节Pfas的表达来指导ECM基因的表达   5. PW1促进活化的心脏成纤维细胞中嘌呤的生物合成 接着作者研究PW1对心肌成纤维细胞嘌呤生物合成的调控。基于靶向能量代谢组学发现参与嘌呤代谢途径的代谢物,包括IMP、AMP、肌苷和腺嘌呤,在pw1过表达组中表达上调。相比之下,在嘧啶代谢途径中,仅在pw1过表达组中发现尿嘧啶表达上调。此外过表达pw1的活化成纤维细胞中的AMP浓度显著升高。这些结果表明,PW1增强了活性物质中嘌呤的生物合成。 新闻图片8 图6  PW1促进活化的心脏成纤维细胞中嘌呤的生物合成   6. DNPB是活化成纤维细胞产生ECM所必需的 接着作者基于两种DNPB抑制剂处理细胞。导致了几个ECM基因的表达水平降低。证明了,DNPB通路是在活化的心肌成纤维细胞中ECM基因的表达所必需的。 新闻图片9 图7 DNPB是活化成纤维细胞产生ECM所必需的   7. 成纤维细胞中Pfas的缺失会限制心脏纤维化,改善心脏功能 最后评估Pfas在体内成纤维细胞中的作用。心肌梗死后28天的超声心动图评估显示Pfas CKO小鼠的心功能指标得到了改善,且替代区和间质纤维化区都较小。 同样进行了RNA-seq分析,表明Pfas的缺失显著影响了心肌梗死后心肌成纤维细胞中纤维化相关基因的表达水平。 新闻图片10 图8  成纤维细胞中Pfas的失活可改善心肌梗死后的心脏功能并限制心肌纤维化


 
总结
本文通过RNA-Seq、chip-seq、亚硫酸氢盐测序以及靶向能量代谢多个组学联合分析,研究表明,心肌梗死降低了母体印迹基因PW1印迹控制区的DNA甲基化,触发心肌成纤维细胞中PW1从单等位基因印迹到双等位基因表达的转换。在活化的心脏成纤维细胞中,PW1表达的增加通过转录激活DNPB因子Pfas促进嘌呤的生物合成并诱导ECM的产生。研究发现DNPB对于活化成纤维细胞的ECM产生至关重要,并且成纤维细胞中Pfas的缺失限制了心脏纤维化并改善了损伤后的心脏功能。总之,该研究表明,Pw1印迹在损伤后被破坏,并揭示了下游靶点PFAS在ECM产生和心脏纤维化中的新作用。靶向PW1/PFAS信号通路是改善心脏损伤后修复的一种有前景的治疗策略。


    中科优品推荐 【中科新生命】深耕质谱行业多年,以蛋白质组、修饰组、代谢及脂质组等服务为核心,并延伸打造微生物、转录组、时空多组学服务,已搭建完整多组学研究解决平台,为您的立体生物研究保驾护航! 新闻图片11
 
 

上一篇

2024,APT科服事业部硬控科研人的超燃瞬间!

下一篇

在蛋白质组+代谢组的关联研究中,如何快速锁定关键蛋白质和代谢物呢?

更多资讯

我的询价