上海中科新生命生物科技有限公司

18

手机商铺

qrcode
商家活跃:
产品热度:
  • NaN
  • 0.5
  • 1.5
  • 0.5
  • 3.5

上海中科新生命生物科技有限公司

入驻年限:18

  • 联系人:

    杨小姐

  • 所在地区:

    上海 闵行区

  • 业务范围:

    技术服务

  • 经营模式:

    生产厂商 科研机构

在线沟通

公司新闻/正文

Adv Sci丨揭秘修复大师PGE2:上交大刘珅揭示PGE2在肌腱修复中的关键作用机制

247 人阅读发布时间:2024-12-26 14:24

新闻图片1 2024年8月29日,上海交通大学刘珅老师在Advanced Science在线发表题为“Myeloid Cells and Sensory Nerves Mediate Peritendinous Adhesion Formation via Prostaglandin E2”的关于肌腱损伤后形成的腱周粘连(PAF)的研究论文。该研究结合单细胞RNA测序分析和前列腺素E2(PGE2)定量分析以及八种条件性基因敲除小鼠,揭示髓系细胞中环氧合酶-2(COX2)的缺失和感觉神经中前列腺素E受体4(EP4)基因的缺失会降低粘连并损害修复后肌腱的生物力学性能,COX2抑制剂Parecoxib降低PGE2含量但会损害修复后肌腱的生物力学性能,揭示PGE2在PAF和肌腱修复中的复杂作用。 新闻图片2    


   研究材料 不同类型模型小鼠


   技术路线 步骤1:单细胞测序发现是EP4参与了PAF; 步骤2:Lysm COX2-/-小鼠模型验证PGE2介导PAF和肌腱修复; 步骤3:Advillin EP4-/-小鼠模型验证PGE2激活感觉神经中的EP4介导PAF和肌腱修复; 步骤4:COX2抑制剂Parecoxib可降低PAF,但会损害修复肌腱的生物力学特性; 步骤5:PGE2治疗改善了修复肌腱的生物力学特性,但增加了PAF。


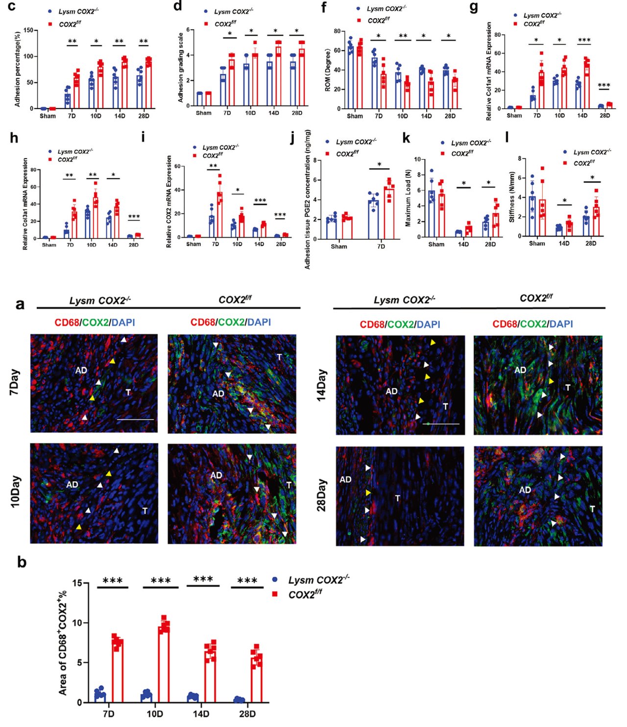
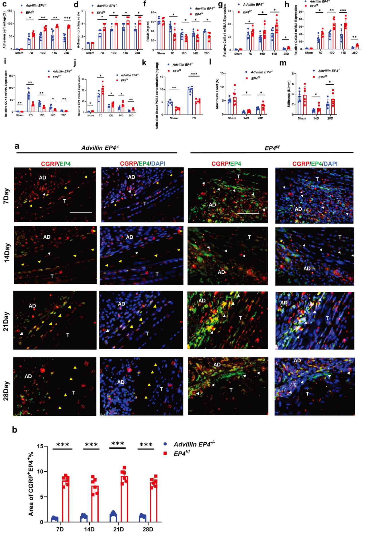
   研究结果 髓系细胞分泌PGE2并激活感觉神经中的EP4,感觉神经参与PAF和肌腱愈合,从而增加肌腱周围粘连。 新闻图片3 图1 研究机理图(髓系细胞衍生的PGE2通过EP4介导感觉神经中的 PAF)   1. 人和小鼠的肌腱粘连组织单细胞RNA测序 人样本的scRNA-seq结果显示显示:COX2主要在髓系细胞(如巨噬细胞、中性粒细胞和肥大细胞)中表达;EP4在髓系细胞(如巨噬细胞、嗜中性粒细胞和肥大细胞)、成纤维细胞和T细胞中表达。这些发现表明,EP4而不是EP1、EP2或EP3参与了人类PAF。 鼠样本的scRNA-seq鉴定出六个主要的细胞簇:巨噬细胞(小鼠肌腱粘附组织中的主要细胞类型)、成纤维细胞、内皮细胞、中性粒细胞、B细胞和T细胞;COX2主要在髓系细胞(如巨噬细胞和嗜中性粒细胞)和成纤维细胞中表达;EP4在巨噬细胞、成纤维细胞和T细胞中表达。这些发现表明,EP4而不是EP1、EP2或EP3参与了小鼠PAF。 新闻图片4 图2 人肌腱粘连组织的scRNA-seq(左)和小鼠肌腱周围粘连组织的scRNA-seq(右)   2. 髓系细胞和成纤维细胞分泌PGE2介导小鼠PAF和肌腱修复 Lysm COX2-/-小鼠在建模后粘附面积有所减少,组织得到修复。肌腱周围粘附组织中COL1A1、COL3A1和COX2的mRNA表达降低;PGE2水平降低;修复肌腱的最大载荷和刚度也降低。 CD68是髓系细胞的标志物,在Lysm COX2-/-小鼠建模后CD68+COX2+面积减少,粘附减少。 这些结果表明,PGE2在小鼠肌腱愈合过程中由髓系细胞和成纤维细胞分泌,肌成纤维细胞中的COX2基因对PGE2的分泌并不重要。PGE2水平的降低可能会降低PAF,并会损害修复肌腱的生物力学特性  新闻图片5 图3 Lysm COX2-/-小鼠中基因和代谢物改变影响PAF和肌腱修复   3. PGE2激活感觉神经中的EP4介导PAF和肌腱修复 Advillin EP4-/-小鼠在建模后肌腱周围粘连较少,粘附面积百分比和粘附分级量表降低; ROM显著增加;COL1A1、COL3A1和EP4的mRNA表达降低,COX2的mRNA表达增加,表明COX2对感觉神经中EP4的缺失有代偿性增加;建模7d内PGE2水平增加;但是建模14天后修复肌腱的最大负荷和刚度降低。降钙素基因相关肽(CGRP)是感觉神经的标志物,Advillin EP4-/-小鼠的CGRP+EP4+面积减少。这些结果表明,PGE2激活感觉神经中的EP4,介导PAF和肌腱修复。坐骨神经中EP4的缺失降低了PAF,损害肌腱的生物力学特性。 新闻图片6 图4 Advillin EP4-/- 小鼠中基因和代谢物改变影响PAF和肌腱修复   4. COX2抑制剂Parecoxib可降低PAF,但会损害修复肌腱的生物力学特性 在建模后第14天,Parecoxib治疗组的粘连较少,ROM增加,COL1A1、COL3A1和PGE2降低,在疗后改善主动运动总和(TAM)。这些实验表明,抑制COX2可以降低PGE2水平和粘附形成,降低了小鼠PAF,损害修复肌腱的生物力学特性。 新闻图片7 图5 Parecoxib对PAF和肌腱修复的影响   5. PGE2治疗改善了修复肌腱的生物力学特性,但增加了PAF 在建模后第14天,PGE2治疗组与空白组对比,粘连较多;ROM降低;COL1A1和COL3A1的mRNA表达增加;修复肌腱的最大负荷和刚度增加。然而, PGE2治疗并没有改善Advillin EP4-/-小鼠修复肌腱的最大负荷或刚度。这些结果表明,PGE2治疗通过激活感觉神经中的EP4改善了修复肌腱的生物力学特性,增加肌腱周围的粘附。 新闻图片8 图6 PGE2加剧了PAF并改善了修复肌腱的生物力学性能


 
总结
该研究利用多条上下通路转基因小鼠验证了PGE2在PAF中的体内功能,并对人和小鼠标本进行scRNA-seq以确定PGE2可能的通路,并研究了PGE2对肌腱修复的影响,最终揭示PGE2在PAF和肌腱修复中的复杂作用。
      中科优品推荐 PGE2物质如此重要,各位老师想检测吗?
【中科新生命】发力,全新推出氧化脂质靶向代谢组产品,靶向140+物质,包含PGs类、HETEs类、EETs类等物质,一对一全标准品开发,结合同位素内标实现精准定量,高性能仪器AB SCIEX QTrap 6500+检测。
 

上一篇

在蛋白质组+代谢组的关联研究中,如何快速锁定关键蛋白质和代谢物呢?

下一篇

国自然常青树!外泌体miRNA—肿瘤选择性转移中的特洛伊木马

更多资讯

我的询价