上海中科新生命生物科技有限公司

18

手机商铺

qrcode
商家活跃:
产品热度:
  • NaN
  • 0.5
  • 1.5
  • 0.5
  • 3.5

上海中科新生命生物科技有限公司

入驻年限:18

  • 联系人:

    杨小姐

  • 所在地区:

    上海 闵行区

  • 业务范围:

    技术服务

  • 经营模式:

    生产厂商 科研机构

在线沟通

公司新闻/正文

Cell | 不吃早餐会加剧代谢疾病风险!浙大王迪团队揭秘小肠生理调节机制,强调早餐重要性!!!

1046 人阅读发布时间:2024-11-20 14:12

新闻图片1 小肠是一个负责营养吸收、激素分泌、参与与共生微生物群互作以及保护宿主免受病原体的侵害的生态系统,小肠双侧营养供应系统主要是指肠道饮食、微生物代谢物(肠内侧)和宿主的全身代谢物(浆膜侧),但目前尚不清楚两侧对小肠生理的贡献差异。 2024年10月来自浙江大学基础医学院王迪团队联合浙江大学爱丁堡大学刘琬璐团队及中国科学院上海药物研究所刘佳团队在Cell发表“A two-front nutrient supply environment fuels small intestinal physiology through differential regulation of nutrient absorption and host defense”的研究,生成一个全面的、高分辨率的小肠双侧营养供应环境图。利用大量营养素的体内追踪和空间代谢组学,可视化肠绒毛内营养吸收的时空动态、细胞型倾向性及区域代谢异质性,提高对小肠独特的营养环境时空调节的理解。 新闻图片2  


 
 研究材料
3种不同喂养方式的小鼠肠组织
1、假手术组(sham):正常自由进食,同时静脉给予生理盐水; 2、肠外营养组(TPN):禁食,同时静脉给予肠外营养液; 3、 禁食组(starvation):禁食,同时静脉给予生理盐水。


 
 研究步骤
步骤1:多组学描绘小肠双侧营养供应系统; 步骤2:肠-浆膜供给系统对营养物质吸收的时空特征; 步骤3:深度空间代谢组揭示绒毛内空间代谢异质性及功能特征; 步骤4:scRNA-seq揭示双侧营养供应系统的表达谱特征; 步骤5:双侧营养供给决定上皮细胞的空间分区功能; 步骤6:营养供给紊乱引发肠道脂质过度吸收,不吃早餐导致系统代谢稳态受损。
   
 研究结果
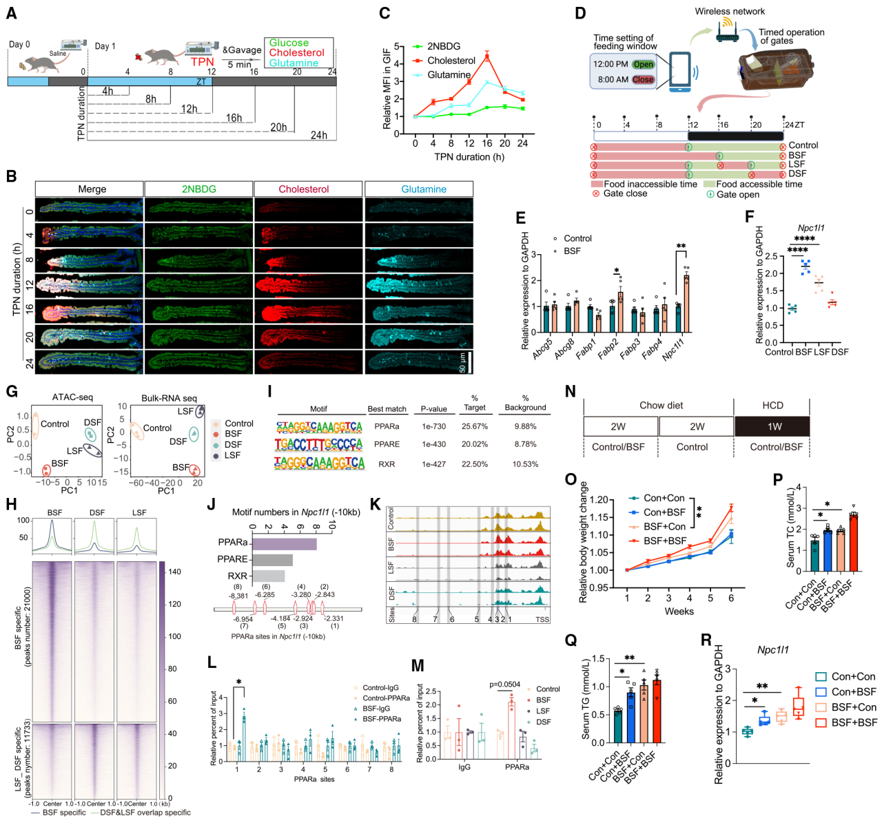
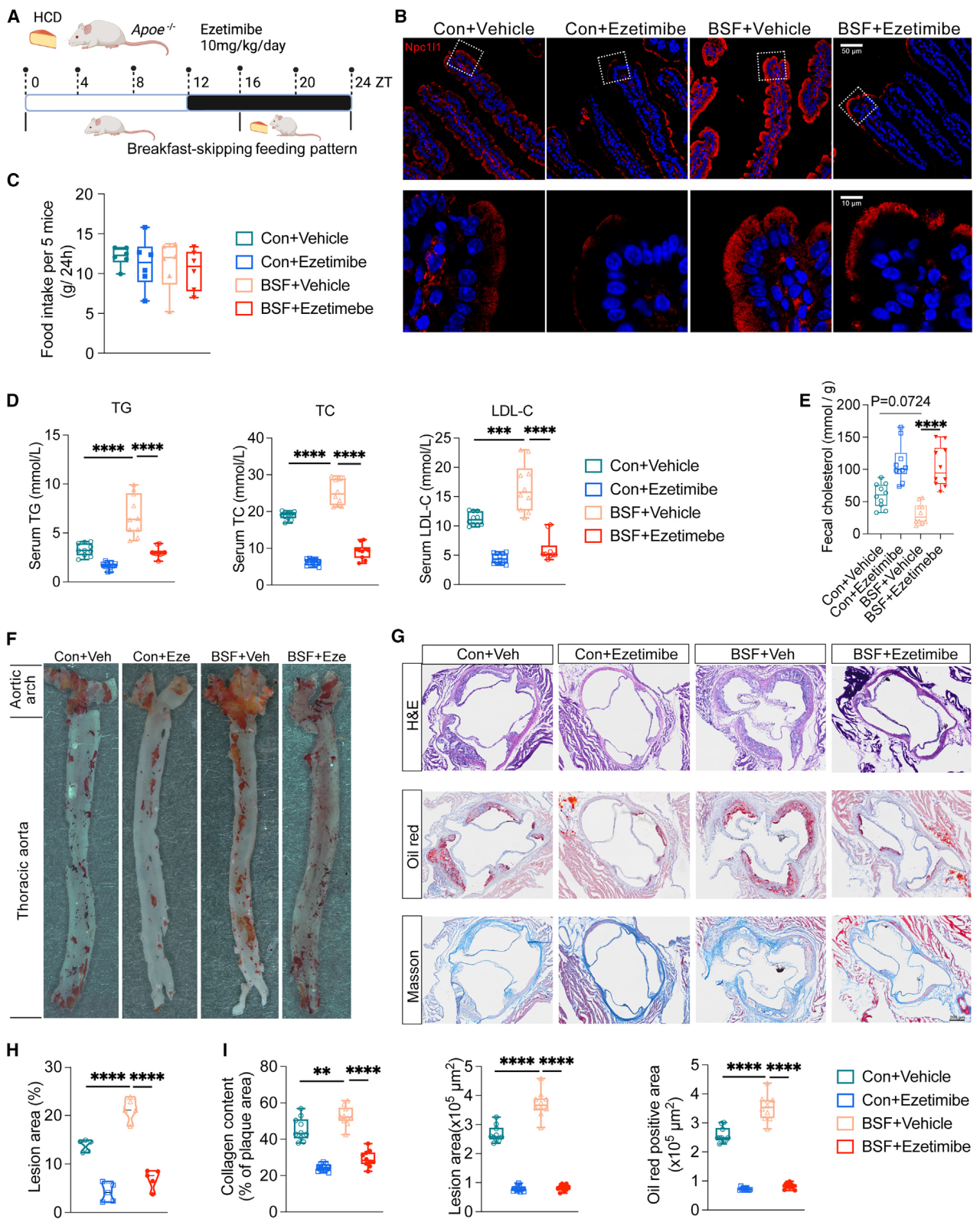
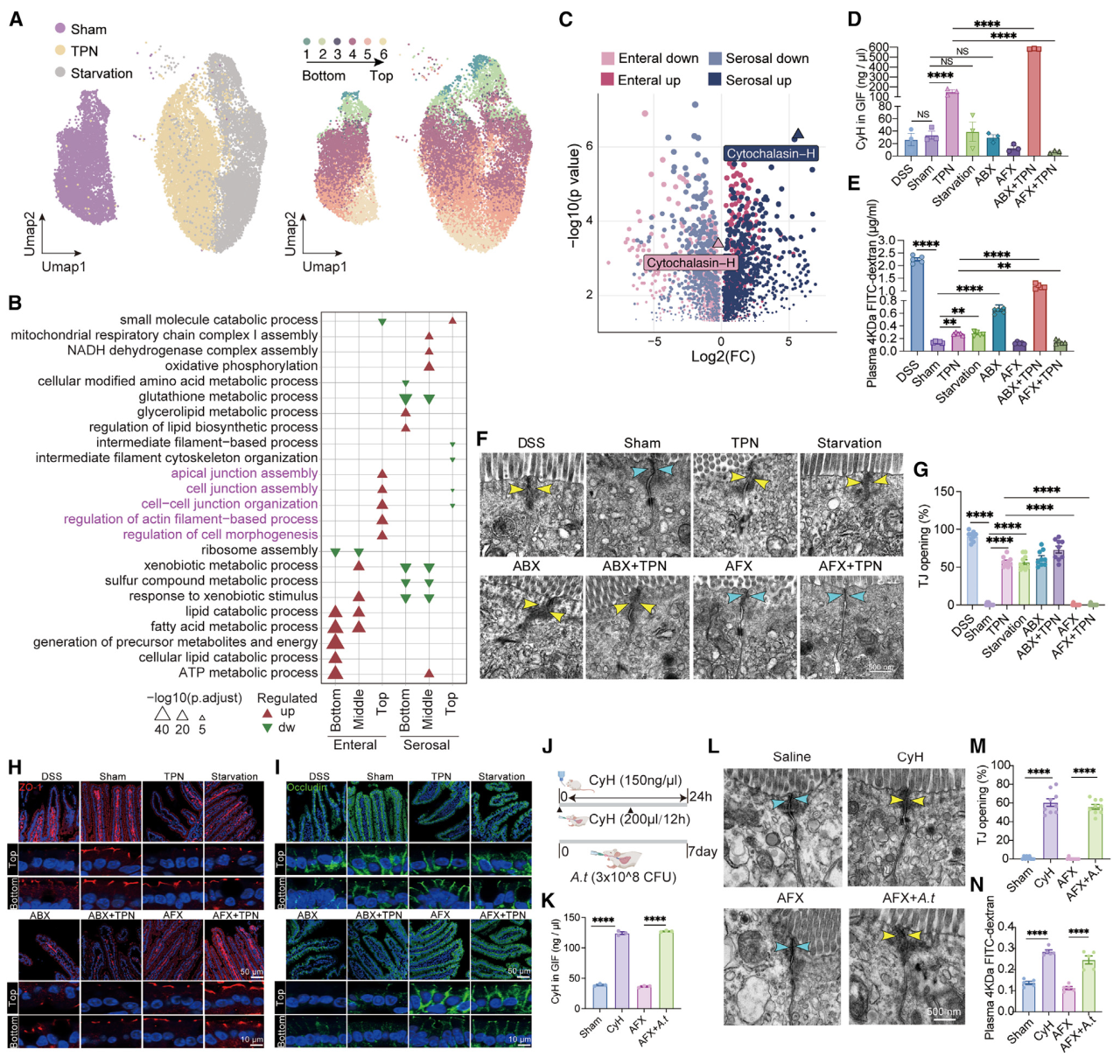
1. 小肠双侧营养供应系统的跨尺度描绘 三种饲养模式小鼠分别抽取肠间质液(GIF)进行代谢组和蛋白质组检测,通过16S和bulk RNA-seq分别表征黏膜相关微生物和空肠组织的肠道转录特征,发现三种饲养模式中总体养分利用率有明显差异,sham组与TPN组比较反映肠内供应侧的优先影响,富集脂质相关GIF代谢物,TPN组与饥饿组比较反映浆膜供应侧的优先影响,诱导更多的碳水化合物和有机酸相关GIF代谢物积累,而且由微生物群产生的,表明微生物群衍生的代谢物对小肠的细胞外空间环境有很大贡献。整合组学数据发现肠内供应侧对脂质吸收和代谢、上皮屏障功能和激素产生具有跨尺度影响。相比之下,浆膜侧似乎对肠道组织结构和细胞适应性的基本支持(如细胞外基质组织和DNA成分)以及免疫调节有更大的影响。总之,小肠双侧营养供给系统在塑造和影响小肠生理的许多方面存在显著的异质性。 新闻图片3 图1 小肠双前端营养供应系统   2. 肠-浆膜供给系统对营养物质的吸收具有时空特征 通过灌胃(肠内侧)或静脉注射(浆膜侧)给小鼠荧光标记的2-NBDG、Cy3 -胆固醇和Cy5 -谷氨酰胺,分别测量血清和GIF样品中荧光信号首次出现的时间和强度。灌胃5分钟后在GIF样品中检测到明显的荧光信号,10min后血清中才出现荧光信号,提示从肠内侧吸收的营养物质通过上皮和固有层进入体循环,小肠绒毛对胆固醇和谷氨酰胺吸收略晚于葡萄糖。2-NBDG的吸收几乎均匀地沿绒毛分布,但胆固醇吸收主要发生在绒毛的尖端,谷氨酰胺主要在杯状细胞和簇状细胞中积累。浆膜侧对这些营养物质的吸收模式相似,但沿着绒毛没有明显的区域或细胞类型特异性。总之,两个营养供给侧在营养吸收模式上有明显差异。 新闻图片4 图2 肠-浆膜供给系统对营养物质吸收的时空特征   3. 深度空间代谢组揭示绒毛内代谢异质性及功能特征 深度空间代谢组(MALDI 2)可在单细胞分辨率下进行代谢物的空间定位和半定量,含有杯状细胞区域标记为代谢物分析点,邻近的非杯状上皮细胞作为对照。在sham组中,杯状细胞谷氨酰胺积累更高,而TPN组显著减少,饥饿组进一步减少。不含谷氨酰胺(Gln-)饮食组小鼠的小肠粘液大大减少。通过组织透明技术和共聚焦三维成像,NC 组的微球被绒毛外的黏液层阻挡,而 Gln-组的微球直接穿过绒毛间隙,与绒毛表面直接接触。反过来又导致肠道黏液层中的细菌数量显著减少。总之,这些发现强调了饮食摄入谷氨酰胺在促进杯状细胞产生粘液的关键作用。 将空肠组织分为四个不同的亚区:隐窝区、固有层区、上皮区和管腔区,两侧营养供给在所有亚区都显著富集脂质代谢相关的代谢物。将深度空间代谢组数据聚成不同代谢特征的7个cluster,cluster1富集两种胆汁酸,牛磺酸胆酸和磺基胆酰甘氨酸,主要分布在绒毛的顶端上皮部分,即脂质吸收的主要部位,但在TPN组和饥饿组相对比例降低。cluster2局限于隐窝,富集多不饱和磷脂,cluster6分布在固有层,富集溶血磷脂,都在TPN和饥饿组相对比例增加。总之,使用MALDI-MSI方法结合组织学染色有效评估组织空间区域代谢特异性。  新闻图片5 图3 深度空间代谢组揭示绒毛内空间代谢异质性及功能特征   4. scRNA-seq揭示双营养供应系统的表达谱特征 对三组小鼠空肠样本进行scRNA-seq,共获得了41,632个高质量细胞,主要为上皮细胞、淋巴细胞、髓细胞、基质细胞和干细胞,三组每种细胞占比差异显著,即不同细胞类型对营养供给状态的反应存在异质性。差异表达基因(DEG)分析表明,与浆膜侧相比,肠内侧的营养物质总体上对多种细胞类型的影响更大,肠上皮细胞受影响最大。定义“肠内评分”和“浆膜评分”反映两侧营养供应的不同效果,发现肠上皮细胞得到最高的肠内评分,表明它们在响应肠内营养供应中起重要作用。相比之下,壁细胞和内皮细胞显示出更高的浆膜评分,可能它们作为脉管系统组成部分的作用,促进了浆膜侧的营养运输。富集结果表明,肠内侧诱导的 DEGs 显著富集于与营养吸收的通路,而浆膜侧DEGs 则为细胞周期的调节提供支持。随后对两侧转运蛋白基因的表达谱分析也揭示了两侧营养供给系统的营养吸收模式存在差异。 新闻图片6 图4 scRNA-seq揭示双侧营养供应系统特征   5. 双向营养供给决定上皮细胞的空间分区功能 研究者在本研究数据中确定六个相似基因分带特征的肠细胞簇,绒毛底部(区1和2),中间(区3和4)到顶部(区5和6)。DEGs分析显示,与屏障功能相关能够响应肠内营养供应,富集在绒毛顶部的肠细胞,但在浆膜供应侧负富集,提示在不同的养分供给条件下,这一高效的营养吸收区也需要对其屏障功能进行动态调节。研究者在TPN治疗24 h后,GIF中CyH的数量和小肠通透性增加。有趣的是,葡聚糖硫酸钠(DSS)对屏障功能的损害大大增加了小肠通透性,而CyH的含量却没有变化,表明TPN诱导的CyH积累可能是肠道屏障损伤的上游事件,而不是结果。 新闻图片7 图5 双向营养供决定上皮细胞的空间分区功能   6. 营养供给紊乱引发肠道脂质过度吸收,不吃早餐导致系统代谢稳态受损 研究人员通过不同时间(0-24小时)的单一肠外营养供给后再口服进食,发现当肠外营养供给16小时后,通过进食供应的肠腔面营养特别是脂质在小肠中的吸收效率显著提高,而这与生活中不吃早餐类似。因此,推测这种16小时空腹后再进食出现的脂质过度吸收可能与早餐进食窗口期的缺失诱发心血管疾病相关。为更好地模拟人群中不吃早餐的进食习惯,研究人员开发一套自动化远程控制的饲养装置,实现对小鼠饮食窗口期的精准控制。结果发现早餐进食窗口的缺失(而非午餐及晚餐)的喂养方式会引起肠细胞中包括胆固醇转运蛋白NPC1L1等脂质吸收基因的表达重编程,导致肠道过度吸收胆固醇,加剧动脉粥样硬化的发展,从而带来心脑血管疾病发生的风险。随后研究人员发现ezetimibe能防止这些病变的发生。 新闻图片8 图6 特定时间窗口缺乏肠内营养物质重塑空间组织吸收功能,扰乱小肠的脂质摄取 新闻图片9 图7 不吃早餐的混乱喂养模式会导致全身代谢稳态的损害


 
 总结
本研究绘制了小肠双侧营养供给系统的高分辨率图谱和营养供给环境的多层调节网络。利用scRNA-seq深度空间代谢组等方法,可视化细胞类型特异性营养物质吸收的时空动态过程及绒毛内特定区域的代谢异质性。本研究还告诉我们,早餐不仅仅是一顿饭,还是我们健康生活的重要组成部分,让我们在早上给一天的工作和学习加满油吧!!!



    中科优品推荐 深度空间代谢组学:
· MALDI 2离子化策略—检测更灵敏、覆盖更全面;
· 离子淌度分离—离子利用更高效、鉴定更准确 新闻图片10
 

上一篇

项目文章Hepatology | 陆军军医大学揭示SLC35C1诱导CEACAM1岩藻糖基化减轻胆汁淤积性肝损伤和炎症

下一篇

Cell | 首次发现!上海交通大学赵立平等团队合作破解人体核心肠道菌群的“跷跷板”竞争密码

更多资讯

我的询价