18 年
手机商铺
公司新闻/正文
309 人阅读发布时间:2024-11-22 09:31

胆汁酸(bile acid,BA)在肝脏中积聚可诱发胆汁淤积性肝损伤,如果不及时治疗,将进展为肝纤维化、肝硬化和肝衰竭。已有研究表明BA可通过刺激趋化因子(如CCL2和CXCL2)的表达来引发炎症反应,引发肝损伤。同时,胆汁酸也可以通过激活JAK/STAT3和P38/MAPK信号触发负反馈回路,抑制过度炎症并减轻胆汁淤积性肝损伤。然而,尚不清楚其他机制是否参与胆汁酸诱导的肝损伤病理。SLC35C1编码核苷酸糖转运蛋白,可促进蛋白质糖基化,在在肝细胞癌和肝内胆管癌中表达升高,但在其他肝脏疾病,尤其是在胆汁淤积肝病中的作用仍是未知。
2024年7月10日,陆军军医大学第一附属医院柴进、陈文生、潘琼和耶鲁大学蔡仕英团队合作在Hepatology(IF=12.9)发表题为“Hepatic GDP-fucose transporter SLC35C1 attenuates cholestatic liver injury and inflammation by inducing CEACAM1 N153 fucosylation”的研究成果,发现阻塞性胆汁淤积患者和小鼠模型中肝脏SLC35C1表达升高,并通过N-糖基化蛋白质组学技术发现敲低SLC35C1显著加剧了胆汁淤积性肝损伤和炎症,并与CEACAM1在N153位点的岩藻糖基化减少有关,表明SLC35C1是胆汁淤积性肝损伤的负调节因子,为胆汁淤积性肝病的治疗提供了新的策略。中科新生命为该研究提供了N-糖基化蛋白质组学检测服务。

研究材料 胆汁淤积患者和胆汁淤积小鼠模型,Slc35c1基因敲除鼠和正常小鼠的肝脏和血浆;原代小鼠肝细胞,人肝细胞PLC/PRF/5-ASBT;
技术路线
1)胆汁淤积患者和胆汁淤积小鼠模型中肝脏SLC35C1表达显著上调; 2)肝脏特异性Slc35c1敲除加重BDL小鼠的胆汁淤积性肝损伤和炎症; 3)肝脏Slc35c1敲除增加Ccl2和Cxcl2表达; 4)肝SLC35C1诱导CEACAM1的 N153位点岩藻糖基化减弱CCL2和CXCL2表达;研究结果 1. 胆汁淤积患者和胆汁淤积小鼠模型中肝脏SLC35C1表达显著上调
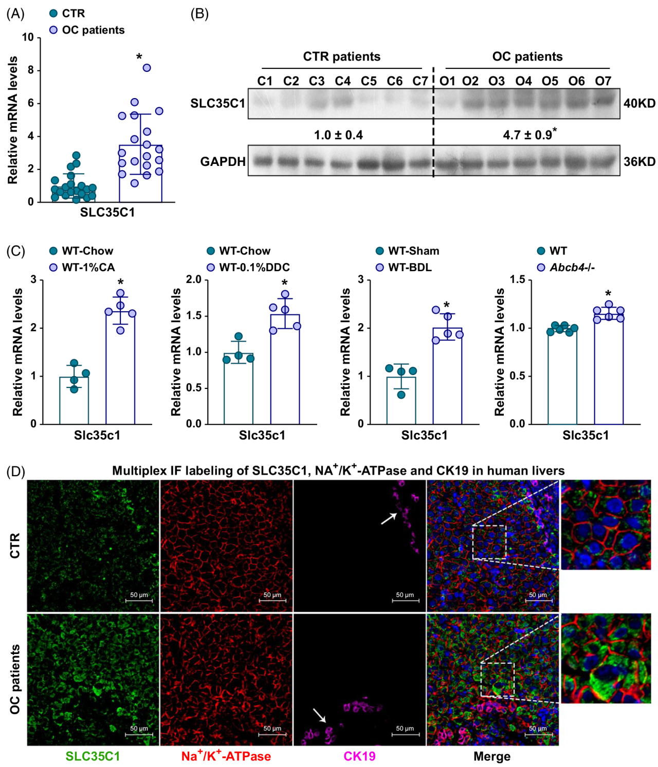
作者首先分析了患有梗阻性胆汁淤积的患者(n=19)和非胆汁淤积性肝病对照(n=20),以及几种小鼠胆汁淤积模型和的健康小鼠的肝脏样品,分析了SLC35C1 mRNA和蛋白表达的水平,发现胆汁淤积患者/小鼠的肝脏中SLC35C1蛋白和mRNA表达升高。此外,与其他类型的肝细胞相比,上调的SLC35C1表达主要在人和小鼠的肝细胞中检测到(图1)。

图1 胆汁淤积患者和小鼠的肝脏SLC35C1表达上调
2. 肝脏特异性Slc35c1敲除加重了BDL小鼠的胆汁淤积性肝损伤和炎症
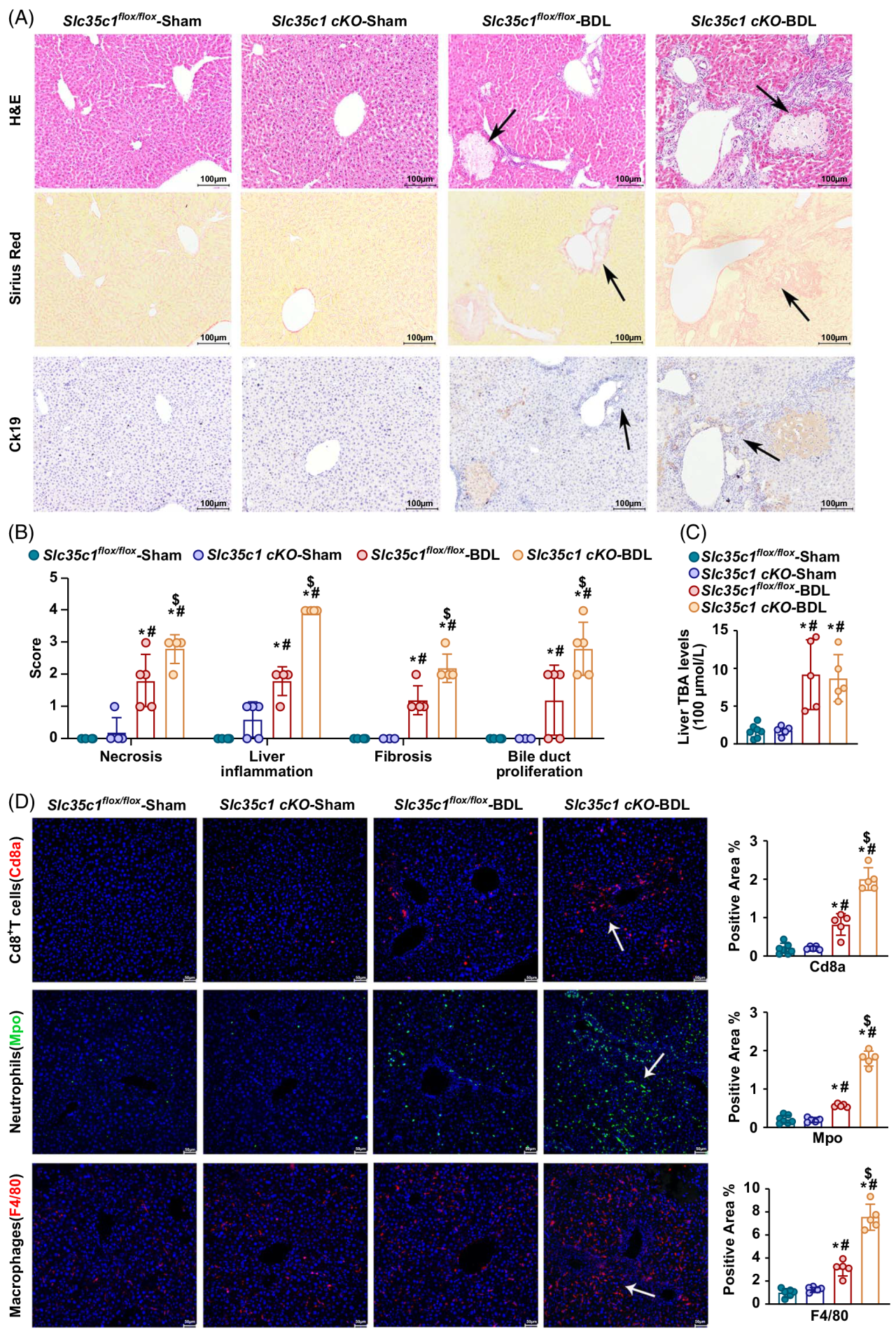
进一步在小鼠肝脏中特异性敲除Slc35c1基因(Slc35c1 cKO),发现显著加剧了胆汁淤积性肝损伤和炎症,与进行了胆管结扎手术(BDL)的对照组小鼠相比,Slc35c1 cKO-BDL 小鼠显示出更严重的肝坏死、炎症、纤维化和胆管增生,同时肝脏中的炎症细胞浸润增加,但没有显著改变小鼠血清和肝脏BAs水平(图2)。

图2 肝脏特异性Slc35c1敲除加重了BDL小鼠的胆汁淤积性肝损伤和炎症
3. 肝脏Slc35c1敲除显著增加胆汁淤积小鼠肝脏和BA处理的原代小鼠肝细胞中Ccl2和Cxcl2表达
为了深入了解Slc35c1 cKO-BDL小鼠肝损伤和炎症恶化的情况,作者检查了小鼠肝脏中参与炎症、纤维化和BA代谢的基因表达水平。结果显示BA代谢相关基因的肝脏mRNA水平没有显著变化。但Slc35c1 cKO-BDL肝脏中检测到的Ccl2和Cxcl2水平显著升高。此外,TCA处理来自Slc35c1 cKO小鼠原代肝细胞,同样发现Ccl2和Cxcl2水平高于WT小鼠,表明SLC35C1抑制BA诱导的胆汁淤积肝细胞中Ccl2和Cxcl2表达(图3)。

图3 Slc35c1敲除增加Ccl2和Cxcl2表达
4. 肝SLC35C1诱导CEACAM1的 N153位点岩藻糖基化减弱下调CCL2和CXCL2表达
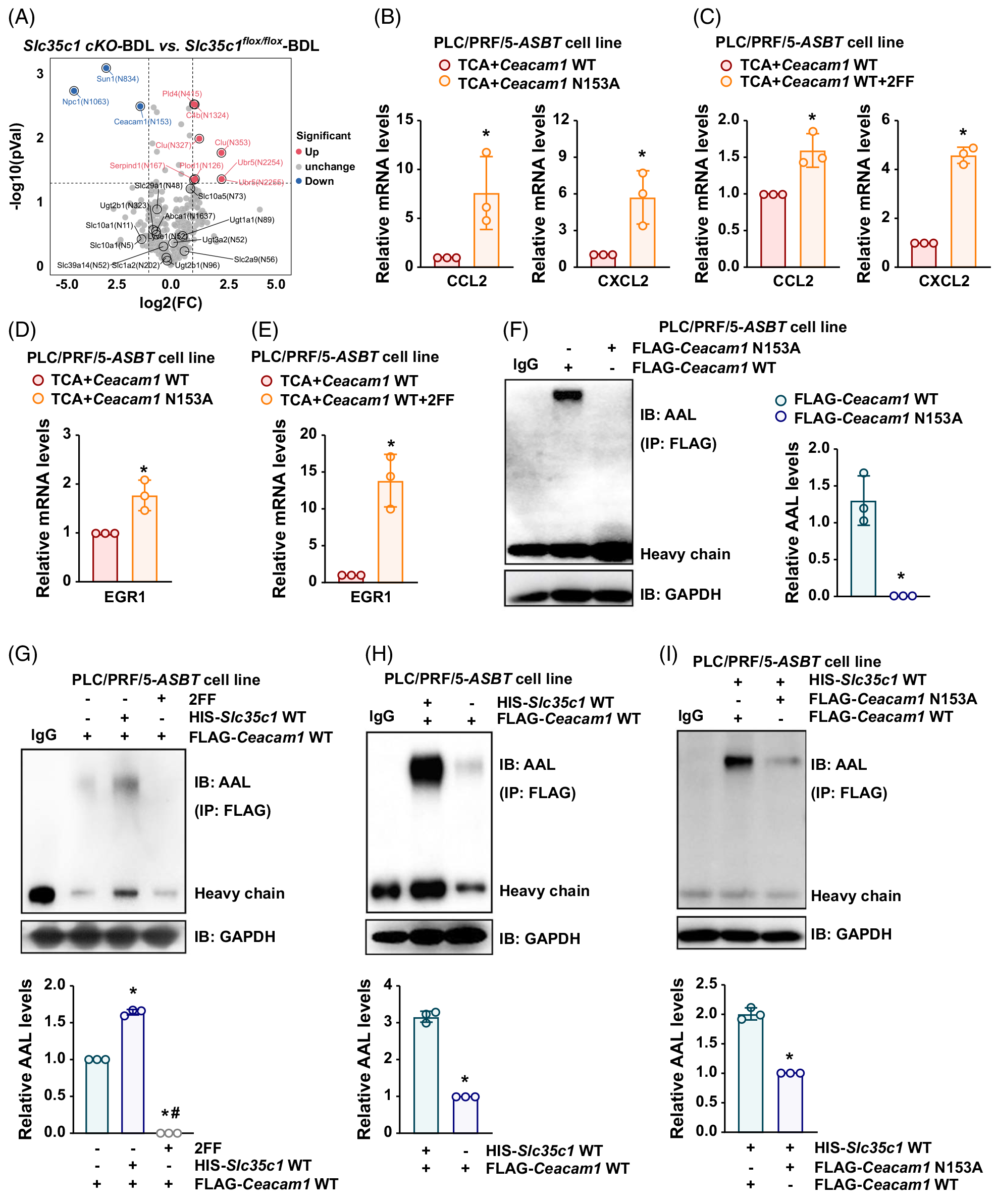
SLC35C1是一种鸟苷二磷酸-岩藻糖转运蛋白,可促进蛋白质糖基化。为了研究SLC35C1如何抑制肝细胞中CCL2和CXCL2表达,作者对Slc35c1 cKO-BDL和BDL-CTR小鼠的肝脏样品进行了糖蛋白质组学分析。结果发现与BDL-CTR肝脏相比,Slc35c1 cKO-BDL肝脏中CEACAM1(N153)蛋白中的N-糖基化水平显著降低。因为有研究表明CEACAM1在肝脏中起着抑制炎症反应的作用,且CEACAM1在原代小鼠肝细胞中表达,作者测定了OC患者和胆汁淤积小鼠模型的肝CEACAM1表达,发现OC患者和胆汁淤积小鼠的肝CEACAM1 mRNA和蛋白质表达水平显著降低。而与CTR患者相比,OC患者肝组织中CEACAM1的岩藻糖基化显著增加,且肝脏Slc35c1基因敲除不会影响小鼠肝脏CEACAM1 mRNA和蛋白质表达水平。这些数据表明SLC35C1可能介导CEACAM1的N153岩藻糖基化以调节胆汁淤积症中的肝脏炎症。进一步,作者构建了表达 CEACAM1-WT 和突变体CEACAM1-N153A的质粒转染细胞,验证了SLC35C1促进了CEACAM1在N153位点的岩藻糖基化,抑制肝细胞中CCL2和CXCL2表达(图4)。

图4 肝SLC35C1诱导CEACAM1的 N153位点岩藻糖基化减弱下调CCL2和CXCL2表达
5. BAs显著刺激SLC35C1在人和小鼠肝细胞中的表达
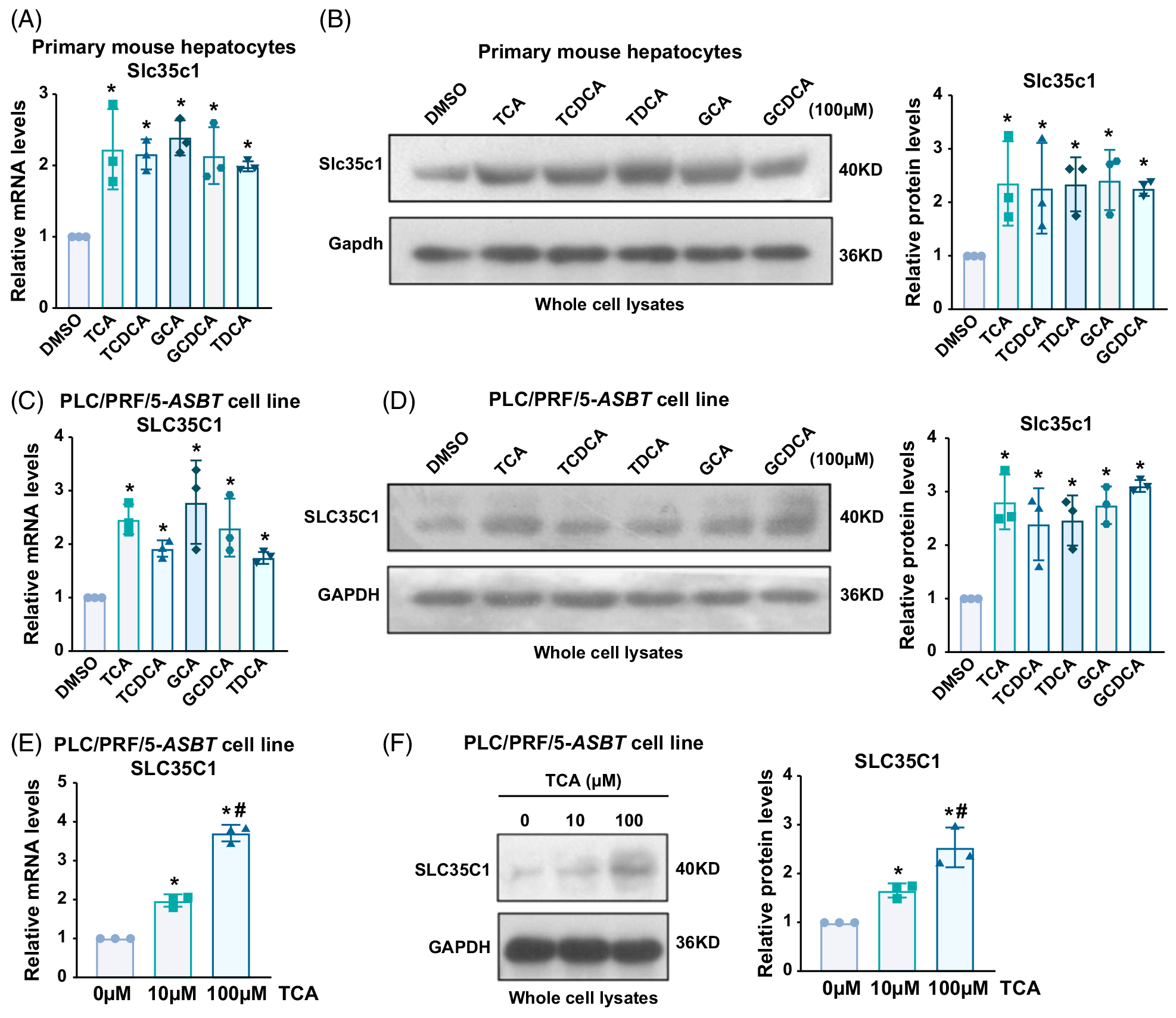
为了进一步揭示胆汁淤积过程中SLC35C1表达的调控机制,作者测试了BAs是否可以刺激肝细胞中SLC35C1的表达,发现用BAs(包括 TCA、牛磺酸鹅去氧胆酸、糖胆酸、糖去氧胆酸和牛磺脱氧胆酸)处理显著增加了人和小鼠肝细胞中Slc35c1 mRNA和蛋白质的表达。这些数据表明BAs有效刺激肝细胞中的SLC35C1表达(图5)。

图5 BAs显著刺激原代小鼠肝细胞和PLC/PRF/5-ASBT细胞中SLC35C1表达
6. 转录因子STAT3与SLC35C1启动子结合直接诱导肝脏中SLC35C1表达
为了研究BAs如何刺激胆汁淤积肝细胞中的SLC35C1表达,作者对人SLC35C1启动子区域进行分析,并使用JASPAR鉴定了4 个推测的STAT3反应元件。为了探索活化的STAT3是否可以调节SLC35C1表达,在存在或不存在APTSTAT3-9R(STAT3抑制剂)的情况下,用BA刺激细胞,发现STAT3抑制剂处理降低了BA增强的SLC35C1蛋白表达。结果表明激活STAT3刺激胆汁淤积肝细胞中的SLC35C1表达(图6)。

图6 转录因子STAT3与SLC35C1启动子结合直接诱导肝脏中SLC35C1表达
总结 在本研究中,作者检测了肝脏SLC35C1在胆汁淤积中的表达和功能,发现胆汁酸在肝脏中的积累通过上调SLC35C1表达,促进粘附蛋白CEACAM1的岩藻糖基化(利用了糖基化蛋白质组学技术),从而抑制趋化因子CCL2和CXCL2的表达,减少炎症反应,有效减轻胆汁淤积引起的肝损伤。这一发现为治疗胆汁淤积提供了新的策略,即通过调控SLC35C1的表达来减轻肝损伤(图7)。

图7 SLC35C1诱导CEACAM1岩藻糖基化减轻胆汁淤积性肝损伤和炎症
参考文献
Zhang L, Xie P, Li M, Zhang X, Fei S, Zhao N, Li L, Xie Q, Xu Z, Tang W, Zhu G, Zhu Z, Xu Z, Li J, Zhang C, Boyer JL, Chen W, Cai SY, Pan Q, Chai J. Hepatic GDP-fucose transporter SLC35C1 attenuates cholestatic liver injury and inflammation by inducing CEACAM1 N153 fucosylation. Hepatology. 2024 Jul 10. doi: 10.1097/HEP.0000000000001003. Epub ahead of print. PMID: 38985995.
中科优品推荐
【中科新生命】开发了N-糖基化位点和完整N糖肽定性定量检测产品,满足不同研究者的科研需求!欢迎各位老师了解咨询。