上海中科新生命生物科技有限公司

18

手机商铺

qrcode
商家活跃:
产品热度:
  • NaN
  • 0.5
  • 1.5
  • 0.5
  • 3.5

上海中科新生命生物科技有限公司

入驻年限:18

  • 联系人:

    杨小姐

  • 所在地区:

    上海 闵行区

  • 业务范围:

    技术服务

  • 经营模式:

    生产厂商 科研机构

在线沟通

公司新闻/正文

Cell | 首次发现!上海交通大学赵立平等团队合作破解人体核心肠道菌群的“跷跷板”竞争密码

445 人阅读发布时间:2024-11-19 11:12

新闻图片1 肠道微生物被誉为人类的“第二基因组”,同时也是人体内的一个“隐形”器官,从营养代谢到免疫功能和行为的各个方面,影响着宿主健康。随着高通量测序技术的发展,肠道微生物的组成和功能得到了很好的表征,然而传统的基于分类学和以基因为中心的方法,通常侧重于单一特征的差异分析,而忽略了微生物之间的复杂相互作用,在不同研究之间往往会产生不一致的结果。例如,像乳杆菌或厚壁菌门等分类群,在不同研究中与肥胖或糖尿病等疾病之间的相关性大相径庭。因此,需要建立新的方法来可靠地识别关键的微生物组成员作为维持健康和管理疾病的生物标志物。 10月7号,来自上海交通大学微生物代谢国家重点实验室的赵立平教授、张晨虹研究员,上海交通大学附属上海市第一人民医院的彭永德教授、启东市人民医院施羽主任组成的科研团队在《Cell》上发表名为“A core microbiome signature as an indicator of health”的研究文章,从系统生物学视角出发,通过分析来自饮食干预的2型糖尿病患者和26项涉及15种疾病的病例对照研究的宏基因组数据,发现了一组在饮食干预和疾病状态下维持稳定关系的肠道细菌。这些细菌形成了一个“竞争性群落”(TCGs)的核心结构,为个性化定量评估菌群失调和肠道健康,提供了全新的视角。 新闻图片2  
   
 研究结果
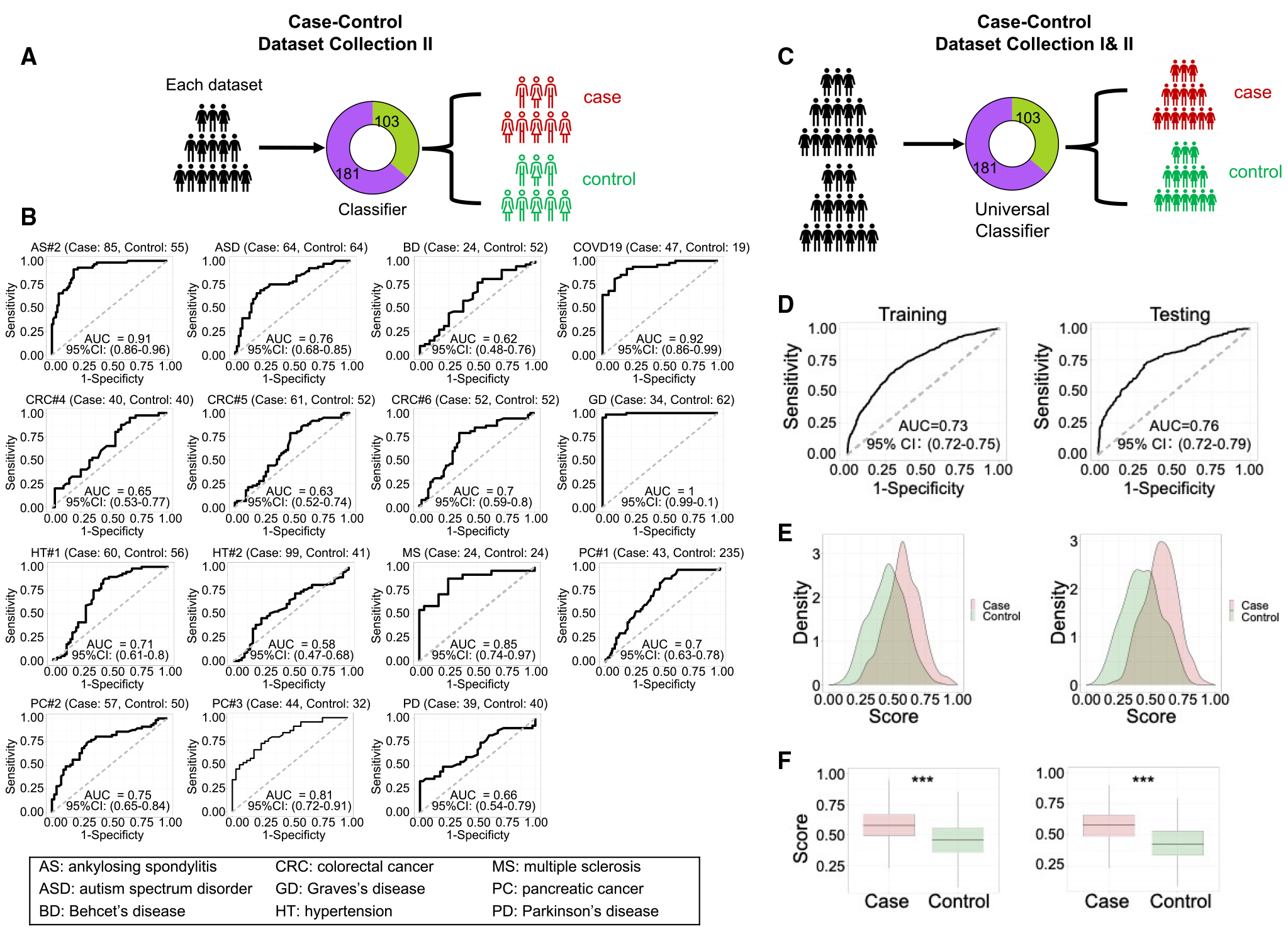
1. 通过饮食干预发现相互竞争的肠道微生物群落 首先,研究团队在2型糖尿病患者中设立了一项高纤维干预试验(QD),通过3个月的饮食干预和1年的随访,研究2型糖尿病患者肠道微生物群对饮食改变的响应。通过鸟枪法宏基因组学(shotgun metagenomics)构建了高质量宏基因组组装基因(HQMAGs)共丰度网络。在QD试验中,研究人员发现了两个竞争性菌群(Two Competing Guilds,TCGs):专注于纤维发酵和丁,酸产生的基础菌群(C1A)和表现出致病性和抗生素耐药性的有害菌群(C1B)。随后,研究人员将QD试验中发现的TCGs与来自15种不同疾病的26个病例对照研究数据(CCDC-I)中的TCGs进行整合,并使用随机森林模型在多个疾病(CCDC-I,CCDC-I&II)中区分病例、对照,并预测免疫疗法的结局(TDC)。最后,研究人员确定了TCGs的核心基因组集合(CC-TCG),该集合可以作为整体健康指标,并可能成为健康增强的潜在共同靶点。 新闻图片3 图1 QD试验研究方案和数据集 QD试验中,高纤维饮食组的肠道菌群结构发生了可逆的改变,这表明群落结构具有较高的弹性,与宿主的代谢表型(如HbA1c水平)也发生了相应的变化。 新闻图片4 图2 高高纤维饮食诱导的肠道微生物群可逆改变与T2D患者代谢表型的相应变化相关 在高纤维饮食干预期间,肠道菌群发生了显著变化,但研究团队仍然从113,526个可能的基因组对中发现了635个稳定相关的基因组对,并通过连通分量聚类分析将这些稳定相关的基因组对分成17个Cluster。通过加权相关网络分析(WGCNA)进一步将C1划分为一组“相互竞争的群落”(TCGs):C1A和C1B,而这两个子簇是一个与主要结果HbA1c显著相关的簇,从而成为后续分析的重点。 新闻图片5 图3 高纤维干预显著扰动了肠道微生物结构,但其中仍存在与HbA1c水平相关的稳定竞争性菌群(QD-TCG) 线性混合效应模型确定了QD-TCG与宿主生物临床参数之间的存在显著关联(42/43,p<0.05),随后发现QD-TCG可以作为生物标志物区分2型糖尿病患者(T2D)与健康人,以此为基础建立了随机森林分类器来区分病例和对照(AUC=0.7)。在随后的10多个独立的病例和对照宏基因组数据集(CCDC-I)进行了进一步验证,整体AUC在0.68-0.98之间。说明QD-TCG可能代表人类肠道微生物组的内在模式,与疾病类型无关。 新闻图片6 图4 QD-TCG预测QD试验中T2D患者的代谢健康结果,并区分CCDC-I中的病例和对照组   2. 不同疾病干扰下存在相似的竞争性菌群(TCGs) 为了探索在疾病引起的干扰背景下是否也能识别TCG,研究团队针对来自CCDC-I中每种疾病识别了疾病特异的TCGs,并用于区分其他疾病中的病例和对照,均表现出中等至优秀的诊断能力。 新闻图片7 图5 形成TCG的基因组从特定于一种疾病的数据集中确定,在对CCDC-I内不同疾病的独立数据集中的对照病例进行分类方面显示出显著的有效性   3. 集成的TCG在区分病例和对照方面表现出更高的性能 接下来,作者将QD-TCG和来源于CCDC-I中的七种疾病产生的TCG进行了整合,确定了一组包含788个非冗余HQMAG,称为combined TCG(C-TCG),并在C-TCG中确定了与分类性能最相关的284个HQMAG作为核心基因组预测因子,构建了combined core set of the TCGs(CC-TCG)。基于CC-TCG构建的随机森林分类器在病例和对照分类方面表现出优于基于C-TCG、QD-TCG和CCDC-I的单个TCG的分类器,表明CC-TCG中的284个HQMAG构成了一组与人类健康高度相关的核心基因组预测因子,随后在包含10种不同疾病的15个独立的宏基因组数据集(CCDC-II)中进行了验证。 新闻图片8 图6 CCDC-TCGs有效区分CCDC-II中更广泛疾病的病例和对照,在此基础之上建立通用模型能够对CCDC-I&II中不同疾病的病例和对照进行分类   4. CC-TCG在独立治疗数据集中预测免疫治疗反应 先前研究已将肠道菌群与各种疾病的生物疗法疗效联系起来。因此,研究团队评价了CC-TCG的治疗前变化预测免疫治疗成功的可能性,包含炎症性肠病(IBD)、类风湿性关节炎(RA)、晚期黑色素瘤和B细胞淋巴瘤在内的四种疾病相关的11个治疗前宏基因组数据集(TDC),发现CC-TCG可以预测TDC中不同疾病和疗法治疗结果的响应情况。 新闻图片9 图7 CC-TCGs在独立的数据集中预测治疗结果   5. TCGs亚组中健康相关的功能基因组存在差异 Pearson相关性分析表明,C1A和C1B内的KEGG Ortholog(KO)非靶向功能注释谱具有很强的相关性(r=0.89±0.071,r=0.96±0.023),而二者之间的相关性较低(r=0.76±0.093)。PCA和聚类分析,进一步说明了不同TCG的C1A和C1B之间的明显区别。 新闻图片10 图8 不同TCGs之间的竞争菌群的功能一致性 进一步分析发现,在QD-TCG中,两个不同竞争菌群C1A和C1B在遗传能力上存在显着差异:C1A拥有更高利用复杂植物多糖的能力,特别是在丁,酸生产方面表现突出,这可能与它富含阿拉伯木聚糖和纤维素的CAZy基因以及更高的but基因拷贝数有关;另外C1A具有更少的毒力因子基因(VF)和抗生素抗性基因(ARG),这暗示它可能对宿主有益。而C1B含有大量的VF和ARG基因,可能对宿主有潜在的负面影响。此外,这种功能遗传差异在其他TCG中也得到了验证,表明C1A和C1B之间的差异可能是普遍现象。


 
小结
本文通过分析来自不同疾病的微生物组数据,发现了与健康相关的核心细菌群落结构——竞争性群落(TCGs)。TCGs由两个相互竞争的群落组成:基础群落(C1A)负责纤维发酵和丁,酸产生,对宿主健康有益;有害群落(C1B)有致病性和抗生素耐药性,可能对宿主健康有害。TCGs的成员在不同环境和疾病状态下表现出稳定的相互作用,这表明它们是健康相关群落的“核心成员”。基于TCGs构建的机器学习模型可以区分不同疾病的病例和对照,并预测免疫治疗的疗效。TCGs的发现揭示了肠道微生物组与健康和疾病之间的复杂联系,为理解这些关系提供了新的视角。

    中科优品推荐 【中科新生命】深耕组学20年,可实现多样本与多组学交叉设计,配合临床多组学纵向大队列研究方案,为您提供从样本到组学到整合分析的全流程服务。 新闻图片11
 
 

上一篇

Cell | 不吃早餐会加剧代谢疾病风险!浙大王迪团队揭秘小肠生理调节机制,强调早餐重要性!!!

下一篇

Nat Aging | 女性比男性老得更快!万人队列,跨越25年随访,揭示女性生理年龄与衰老的关系为何比男性更紧密

更多资讯

我的询价