上海中科新生命生物科技有限公司

18

手机商铺

qrcode
商家活跃:
产品热度:
  • NaN
  • 0.5
  • 1.5
  • 0.5
  • 3.5

上海中科新生命生物科技有限公司

入驻年限:18

  • 联系人:

    杨小姐

  • 所在地区:

    上海 闵行区

  • 业务范围:

    技术服务

  • 经营模式:

    生产厂商 科研机构

在线沟通

公司新闻/正文

Nat Microbiol | 太空出差后,宇航员体内微生物有何变化?纵向队列多组学解锁星际穿越的健康密码

505 人阅读发布时间:2024-11-04 14:44

新闻图片1 载人飞船发射成功,如何探索宇航员体内发生的分子变化? 2024年10月30日,我国神舟十九号载人飞船发射取得圆满成功。随着中国神舟十九号载人飞船的成功发射,我们不仅见证了中国航天史上的又一里程碑,也为太空探索和科学研究开辟了新天地。除了技术的突破外,宇航员在失重情况下的身体里面的改变也是大家十分关心的,万一有一天,我们都能上天了呢?在太空探索任务中,宇航员的健康状况是最重要的关注点之一。如何从生物分子的层面来了解宇航员在飞行过程受到的影响呢?今天我们就给大家分享一篇特别的研究,研究对象为四名宇航员(2男2女),利用宏基因组、代谢组以及单核免疫细胞等多组学来探究宇航员在飞行期间的微观变化。  2024年6月11日, Nature Microbiology上发表了一篇名为“Longitudinal multi-omics analysis of host microbiome architecture and immune responses during short-term spaceflight”的研究[1],通过纵向队列多组学的手段探索了短期太空飞行期间宇航员的微生物组和免疫反应的变化。为我们提供了深入了解宇航员在太空中微生物组变化的宝贵数据,有助于开发监测宇航员健康状况的生物标志物,以及制定相应的健康维护和干预措施。 新闻图片2 这项研究通过对四名宇航员(2男2女)进行为期六个月的纵向研究,通过配对的宏基因组、代谢组以及单核免疫细胞解析了宇航员在为期三天的太空飞行前、中、后(八个时间点)的微生物组和免疫反应的变化。该研究的重点在于探索神生物分子的表达和丰度变化,以及这些变化与宇航员免疫状态的关系,将其作为太空飞行影响的因素。该研究提供了一种标准化的方法,用于监测太空飞行期间微生物暴露组的变化,并全面描述了在短期太空飞行中人体的微生物群结构变化。  


 
 实验材料
环境样本(来自飞船)、皮肤样本(8个部位)、鼻腔和口腔拭子,外周血单核细胞


 
实验方法
宏基因组,非靶代谢组,单细胞核转录组  
 
 研究结果
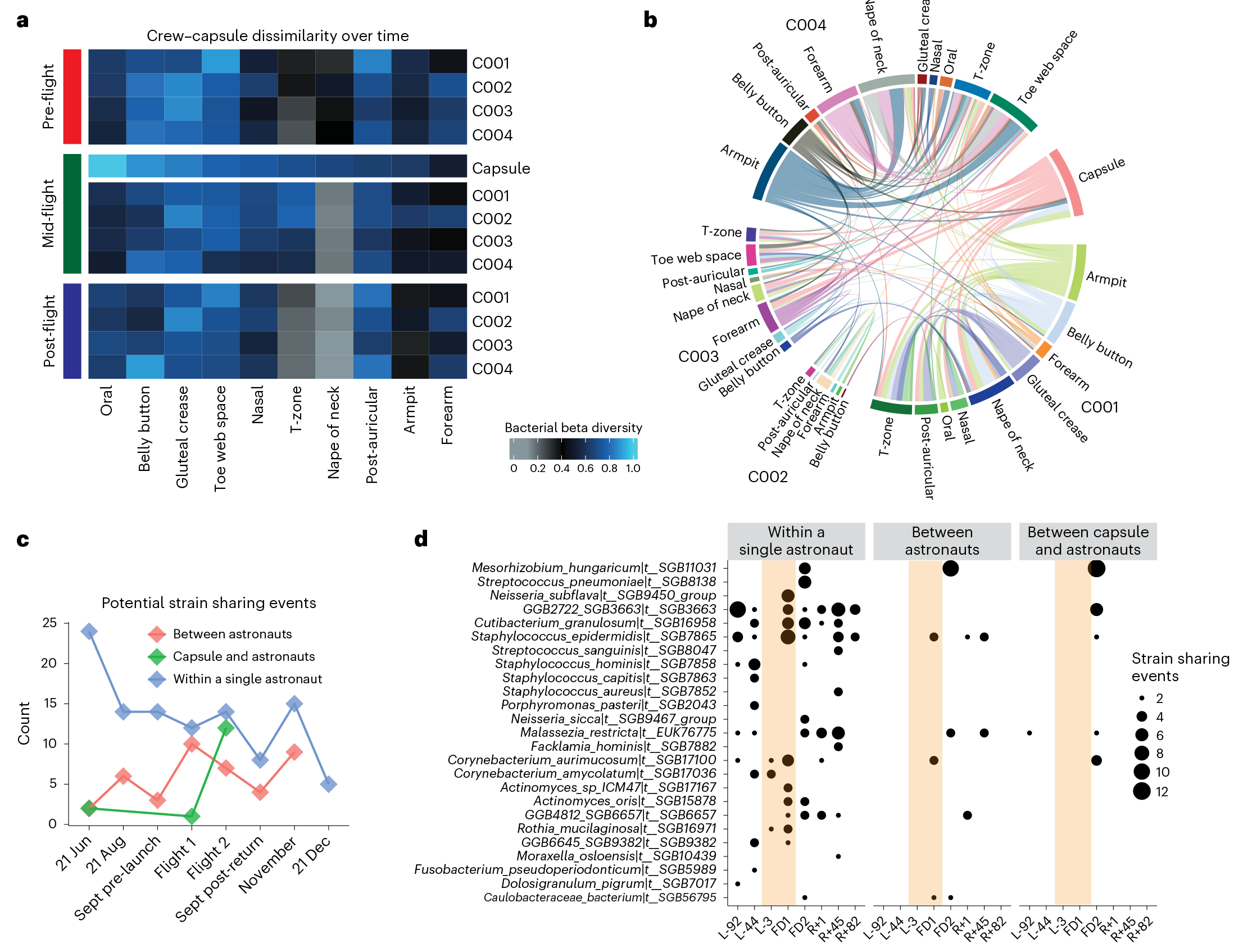
1. 在短期太空飞行中人类微生物组发生的变化 在为期六个月的研究期间,宇航员们在飞行前、飞行中和飞行后的八个不同时间点收集了样本。研究发现,大多数微生物组的变化是短暂的,例如皮肤部位的病毒在飞行期间会显著增加。然而口腔微生物组呈现出更长期的变化,包括与免疫细胞基因表达相关的牙菌斑相关细菌(例如梭杆菌门)的增加。 新闻图片3 图1 数据收集和分析方法概述   2. 飞行期间和飞行后的细菌和病毒变化 通过分析细菌和病毒在飞行期间的变化,研究者们发现了基因表达和DNA丰度之间的不一致性。口腔微生物组在飞行期间显示出与牙科疾病相关的细菌的宏基因组变化。此外,还观察在所有八个皮肤部位内,有933个宏基因组类群在飞行期间短暂增加。皮肤微生物组的持久变化主要是在宏基因组层面,而非转录组层面。   3. 太空飞行的核心功能微生物 研究者们通过分析360万个非冗余基因的变化,探索了短暂增加/减少的基因及其功能。结果发现在太空飞行期间,特别是在皮肤暴露区域,氨基酸运输和代谢的基因变化显著;且与抗生素抗性、噬菌体活性和毒素-抗毒素系统相关的基因显著富集。这些基因也与飞行前后的人免疫系统响应相关。将微生物组结果与宿主免疫单核细胞转录组数据整合,以识别飞行相关微生物特征与免疫细胞亚群基因表达之间的潜在关系。发现口腔微生物组的细菌种类与所有免疫细胞类型的基因表达存在多个关联,口腔微生物群中一些细菌的基因表达与免疫细胞(如CD4+ T细胞和CD8+ T细胞)的表达呈正相关。且发现一些病毒的基因表达也与免疫细胞表达相关,尤其是在皮肤微生物组中。   4. 飞行器内与宇航员之间的微生物相似性 通过比较飞行中宇航员的微生物组与飞行器内微生物组的数据,发现在飞行结束后,飞行器内与宇航员之间的微生物组呈现出广泛的相似性,这可能与处于同一密闭空间有关。此外,还观察到了飞行器与宇航员之间可能的微生物组共享事件。在飞行期间,环境中病毒的多样性和丰度显著增加,宇航员的皮肤和口腔微生物群进行频繁的交换,飞行器内不同位置的微生物群落组成各异,其主要来源是宇航员的口腔与皮肤,在飞行器内通过空气传播。 新闻图片4 图2 微生物在飞行器和宇航员中的传播

 
研究结论
该研究通过纵向队列多组学手段,研究了短期太空飞行过程对人体微生物组和免疫反应的影响,该研究为未来的太空任务提供了重要的数据和信息,为长期太空任务的健康管理提供科学依据。有助于指导未来太空任务中的微生物组监测、潜在的微生物组调节策略,模拟和预测长期太空飞行对人体健康的影响。

      和我们一起探索生命的奥秘 【中科新生命】作为多组学研究的前沿推动者,继“疾病分子分型解决方案”、“肠-靶轴多组学解决方案”后,再次推出“纵向队列多组学解决方案”,根据研究背景个性化定制方案,包括“研究方案设计-多组学全面检测-纵向多组学联合生信分析”的一站式服务。  01  方案简介 纵向队列多组学(Longitudinal multi-omics),纵向队列研究 + 多组学联合分析,通过跨时间尺度的信息和样本收集,整合多组学分析技术,获得生物样本的多组学分子随时间变化的多维度信息,并通过机器学习模型进行分类器的建立与多组学分子标志物的筛选,开发新型临床检测技术和预测模型等。
  02 中科新生命纵向队列方案特色 新闻图片5  03  纵向队列多组学适用研究领域 新闻图片6  04  纵向队列多组学花样生信定制分析方案 新闻图片7
      感兴趣的老师童鞋们欢迎咨询!


  参考文献 [1] Tierney, B.T., Kim, J., Overbey, E.G. et al. Longitudinal multi-omics analysis of host microbiome architecture and immune responses during short-term spaceflight. Nat Microbiol 9, 1661–1675 (2024).           中科优品推荐 【中科新生命】针对纵向队列研究,特提供高端定制方案,完善的多组学服务,以及多组学算法的挖掘,提供一站式针对临床医学的研究解决方案

上一篇

项目文章 | 突破植物研究瓶颈!一文看杭师大团队如何利用空间代谢+单细胞解码红豆杉,实现佳作连连!

下一篇

项目文章 | Cell子刊/Gut Microbes等顶刊频发:小分子高通量靶向代谢组开启精准代谢研究新纪元

更多资讯

我的询价