上海中科新生命生物科技有限公司

18

手机商铺

qrcode
商家活跃:
产品热度:
  • NaN
  • 0.5
  • 1.5
  • 0.5
  • 3.5

上海中科新生命生物科技有限公司

入驻年限:18

  • 联系人:

    杨小姐

  • 所在地区:

    上海 闵行区

  • 业务范围:

    技术服务

  • 经营模式:

    生产厂商 科研机构

在线沟通

公司新闻/正文

项目文章 | 突破植物研究瓶颈!一文看杭师大团队如何利用空间代谢+单细胞解码红豆杉,实现佳作连连!

213 人阅读发布时间:2024-11-05 15:47

新闻图片1 植物领域如何实现高分文章连发,突破以往研究瓶颈,实现华丽的转身呢?不妨来试试中科新生命的深度空间代谢组,小编今天给大家介绍的四篇深度空间代谢组的文章均来自杭州师范大学生命与环境科学学院王慧中教授团队沈晨佳副教授课题组。赶快跟小编一起看下小小的红豆杉叶片在深度空间代谢组的助力下,如何拨云见日,横看成岭侧成峰。 红豆杉(Taxus wallichiana var. mairei, T. mairei)是一种著名的裸子植物,广泛分布在华南地区,具有独特的药用价值。其合成的紫杉醇是一种高效的抗癌药物,近几十年来,随着市场对紫杉醇需求的增加,森林破坏严重影响了野生红豆杉资源,目前的研究对红豆杉紫杉醇成分的空间分布及合成调控机制研究却知之甚少,急需新的技术加持,揭秘真相。
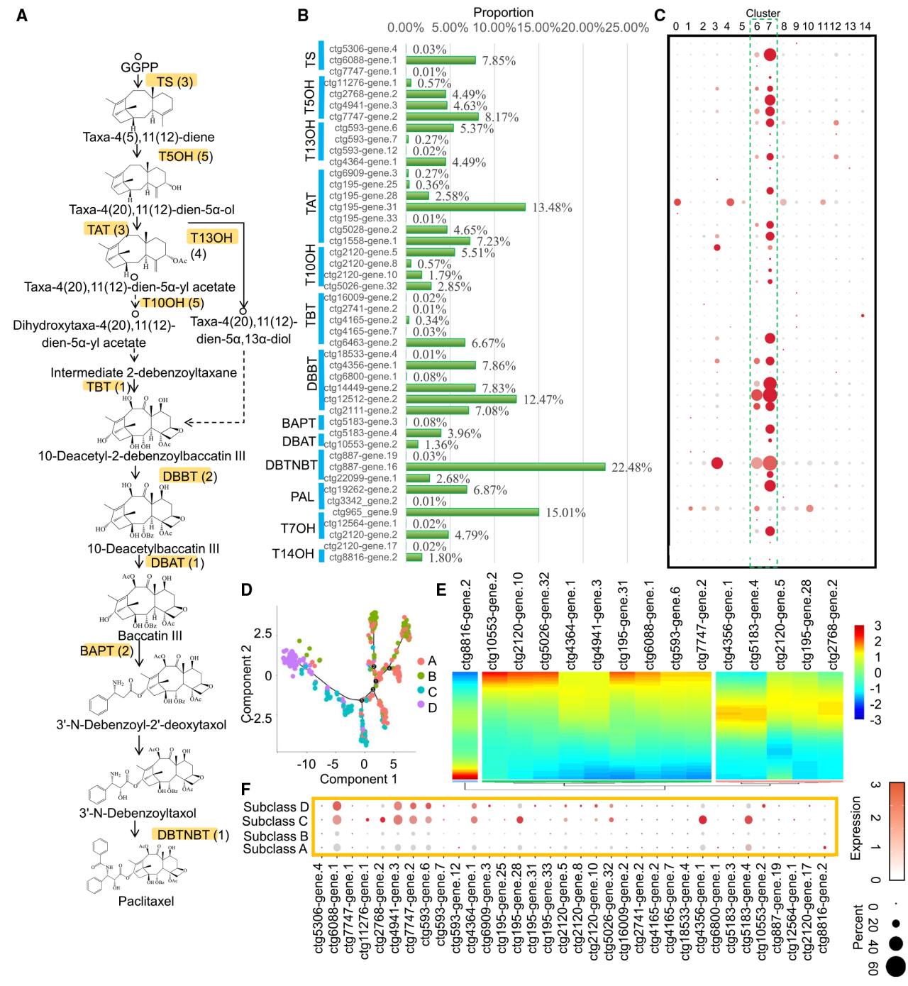
  文章1 ARTICLE1   新闻图片2 发表期刊Plant Communications 影响因子:9.4 发表时间:2023 研究组学深度空间代谢组、单细胞转录组 研究材料:红豆杉叶片 新闻图片3 图1 深度空间代谢组可视化叶片中紫杉醇空间分布特征 新闻图片4 图2 紫杉醇生物合成的细胞特异性 本研究建立了第一个红豆杉叶片代谢单细胞图谱,揭示了几种次生代谢途径的时空表达模式;同时揭示红豆杉叶片细胞调控表达特异性,如大多数紫杉醇生物合成基因主要在叶肉细胞中表达;酚酸和黄酮类生物合成基因在叶表皮细胞(包括气孔复合体和保护细胞)中高表达;萜类和类固醇生物合成基因在叶肉细胞中特异表达;此外,还发现许多参与次级代谢物生物合成的新型和细胞特异性转录因子,包括MYB17、WRKY12、WRKY31、ERF13、GT_2和bHLH46,影响紫杉醇合成调控。总之,这篇研究在单细胞分辨率上建立了红豆杉叶片主要细胞类型的转录特征,为研究细胞类型特异性调控次生代谢的基本原理提供了宝贵的资源。


    文章2 ARTICLE2 新闻图片5 发表期刊The Plant Journal 影响因子:6.2 发表时间:2023 研究组学深度空间代谢组、单细胞转录组 研究材料:红豆杉茎 新闻图片6 图3 深度空间代谢组可视化茎中紫杉醇空间分布特征 新闻图片7 图4 紫杉醇生物合成的细胞类型特异性 本研究在单细胞水平上生成了紫杉醇茎的代谢谱。大多数已知的紫杉醇生物合成相关基因主要表达于表皮、内胚层和木质部薄壁细胞中,这也导致紫杉醇类植物在茎中的分布不均匀;筛选参与紫杉醇生物合成的细胞特异性TF和潜在的次级代谢物转运体,将有助于更好地了解紫杉醇生物合成和转运的调控网络。本研究为药用植物次生代谢调控提供了新的思路。


    文章3 ARTICLE3   新闻图片8 发表期刊Industrial Crops & Products 影响因子:5.6 发表时间:2024 研究组学深度空间代谢组(数据源于文章一)、单细胞转录组、单细胞ATAC测序 研究材料:红豆杉叶片 新闻图片9 图5 深度空间代谢组可视化红豆杉叶中酚酸和类黄酮空间分布特征 新闻图片10 图6 类黄酮代谢的细胞类型特异性 本研究综合深度空间代谢组、scRNA-seq和scATAC-seq揭示酚酸和类黄酮生物合成的细胞类型特异性调控。深度空间代谢组展示酚酸和类黄酮在叶片空间分布特征,通过scRNA-seq在叶表皮细胞中鉴定4个酚酸和类黄酮生物合成相关基因,通过scATAC揭示表皮细胞中,4个酚酸和类黄酮生物合成相关基因的细胞特异性开放染色质区域富集情况,进一步确定细胞中可能参与酚酸和类黄酮的生物合成的转录因子。本研究为研究红豆杉叶片中酚酸和类黄酮生物合成的细胞类型特异性调控提供了有价值的信息。


    文章4 ARTICLE4   新闻图片11 发表期刊Acs Omega 影响因子:3.7 发表时间:2024 研究组学深度空间代谢组 研究材料:红豆杉叶片 新闻图片12 图7 深度空间代谢组可视化叶肉细胞主要代谢物的质谱成像 新闻图片13 图8 深度空间代谢组可视化上表皮细胞紫杉醇空间分布特征 新闻图片14 图9 深度空间代谢组可视化表皮/束鞘细胞细胞主要代谢物的质谱成像 新闻图片15 图10 深度空间代谢组可视化红豆杉叶片分布相对均匀的物质
  本研究利用timsTOF fleX MALDI-2高清质谱成像技术揭示红豆杉叶片中有效成分的积累规律。共计获得3084个离子特征,主要分离在叶肉细胞、上表皮、下表皮和维管束细胞四个典型的叶组织中。通过影像学分析,鉴定叶片组织几种具有特异性积累活性成分及在叶片的相对积累水平,为研究化合物生物合成的调控机制提供理论支持。综上,本研究为红豆杉的保护性利用提供了基础资料。
  看完连发的四篇深度空间代谢组的文章,小编不禁感叹小小叶片在深度空间代谢组这个新技术的加持下,使得红豆杉叶片主要代谢物空间分布一览无余。目前我们已经积累了丰富的动物、植物各个组织的项目经验,实现组织切片5μm分辨率下的高清成像,各种分辨率可自由选择(5μm、10μm、20μm、50μm),可为您提供深度空间代谢组及单细胞、空间转录组等时空多组学一站式服务。那么赶快来中科新生命新一代高清质谱成像——tims TOF fleX MALDI-2高深研究吧。
 
  中科优品推荐 深度空间代谢组学:
· MALDI 2离子化策略—检测更灵敏、覆盖更全面;
· 离子淌度分离—离子利用更高效、鉴定更准确 新闻图片16
 

上一篇

国自然热捧!乳酸化机制大起底2——乳酸化调控蛋白稳定性

下一篇

Nat Microbiol | 太空出差后,宇航员体内微生物有何变化?纵向队列多组学解锁星际穿越的健康密码

更多资讯

我的询价