18 年
手机商铺
公司新闻/正文
235 人阅读发布时间:2024-11-04 09:59
中科新生命的小分子物质高通量靶向代谢组产品在科研领域硕果累累,助力科研学者发表多篇优秀文章,彰显了其在推动科学研究方面的重要作用。这些研究涵盖了肿瘤与癌症、消化系统类疾病、代谢性疾病、心血管疾病、免疫疾病等多个关键领域,这些研究成果不仅丰富了我们对不同疾病的认识,也为未来的医学研究和临床实践提供了宝贵的经验和启示,有望开启精准代谢研究的新纪元。
在此,小编选取5篇经典项目文章与您分享,希望能为您2024年的科学研究提供新思路。
01 心脏修复
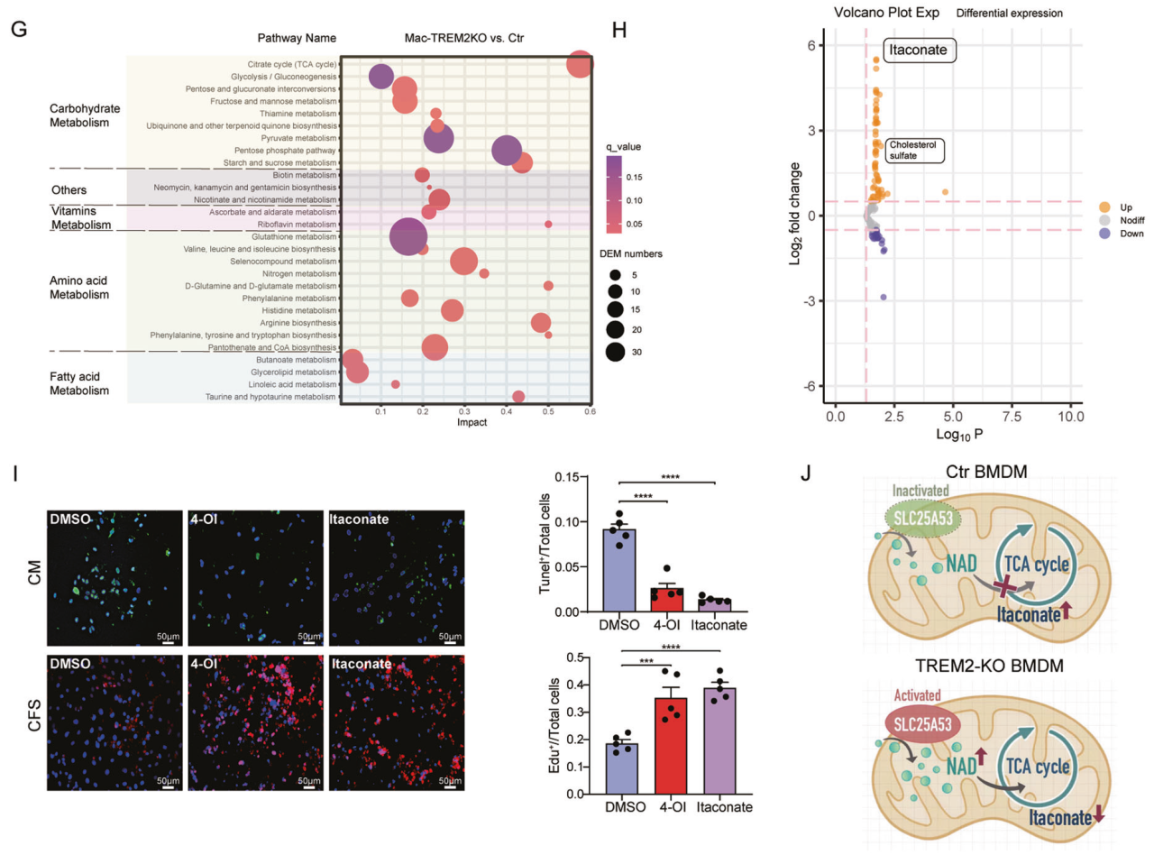
文章标题:TREM2 macrophage promotes cardiac repair in myocardial infarction by reprogramming metabolism via SLC25A53
发布期刊:Cell Death and Differentiation
影响因子:13.7

研究简介:将骨髓源性巨噬细胞与凋亡的大鼠心肌细胞共细胞培养,然后对骨髓源性巨噬细胞的线粒体进行高通量靶向代谢组学分析。证实髓系细胞触发受体2(TREM2)阳性的巨噬细胞胞葬作用显著,且发生胞葬作用之后,TREM2通过SYK-SMAD4通路抑制SLC25A53表达,从而影响线粒体摄取NAD+,使TCA循环中断,衣康酸产生增多,并通过衣康酸发挥抑制心肌细胞凋亡及促进成纤维细胞增殖的作用。表明巨噬细胞的TREM2蛋白通过胞葬调节线粒体SLC25A53转运NAD+,促进免疫代谢产物衣康酸生成,从而发挥促进心脏修复的作用。

02 阿尔茨海默症
文章标题:Gut microbiota-driven metabolic alterations reveal gut–brain communication in Alzheimer’s disease model mice
发布期刊:Gut Microbes
影响因子:12.2

研究简介:该研究综合16S和高通量靶向代谢组技术,发现相较于WT小鼠,阿尔茨海默症(AD)小鼠的肠道驱动菌发生了明显改变,且菌群网络密度显著升高;AD小鼠的胆汁酸类(如脱氧胆酸和异脱氧胆酸)和不饱和脂肪酸类(如11Z二十碳烯酸和棕榈油酸)代谢物的水平显著区别于WT小鼠。使用浅层神经网络模型分析了肠道菌群对粪便、血清和大脑皮层代谢物水平的贡献,发现肠道驱动菌与AD小鼠外周-中枢的差异代谢物水平密切相关。通过中介效应模型发现,AD小鼠的肠道驱动菌(丹毒梭菌)通过粪便中的脱氧胆酸介导AD的发生,AD小鼠富集的杜氏杆菌可通过皮层中的棕榈油酸影响AD的发生。揭示了肠道菌群在病理压力下的“脑-肠轴”作用机制。


03 糖尿病足
文章标题:Targeting phenylpyruvate restrains excessive NLRP3 inflammasome activation and pathological inflammation in diabetic wound healing
发布期刊:Cell Reports Medicine
影响因子:14.3

研究简介:该研究通过高通量靶向代谢组技术,发现C9H8O3在糖尿病足溃疡(DFU)中积累,增加了促炎巨噬细胞的数量,促进了促炎巨噬细胞的持续极化,显著增加了伤口中的NLRP3表达水平,并诱导炎症因子水平升高。C9H8O3通过CD36进入巨噬细胞,结合并抑制PPT1蛋白的酶活性,导致NLRP3蛋白棕榈酰化增加,增强NLRP3蛋白的稳定性,减少溶酶体的降解,促进NLRP3炎性小体的活化和炎症因子的释放,最终引发促炎巨噬细胞表型。该研究为糖尿病伤口过度炎症治疗提出了一种新的策略,为疾病临床治疗提供了新的思路。

04 结直肠癌
文章标题:Non-canonical role of UCKL1 on ferroptosis defence in colorectal cancer
发布期刊:Ebiomedicine
影响因子:11.1

研究简介:该研究综合RNA测序和高通量靶向代谢组技术,发现UCKL1被鉴定可抑制结直肠癌(CRC)中的铁死亡。UCKL1在CRC中高度表达,调节结直肠癌细胞的增殖和迁移。UCKL1的下调导致肿瘤脂质过氧化增强。有趣的是,UCKL1还原介导的铁死亡与其催化尿苷单磷酸(UMP) 和胞苷单磷酸(CMP) 合成的作用无关。相反,UCKL1稳定了Nrf2,进而促进了SLC7A11(铁死亡的经典抑制因子)的表达。此外,UCKL1的下调使CRC细胞在体外和体内对GPX4抑制剂敏感。表明,UCKL1在CRC细胞中通过UCKL1-Nrf2-SLC7A11轴在抑制铁死亡方面发挥着非典型作用。通过消除UCKL1和应用GPX4 抑制剂来靶向铁死亡的组合策略可能成为治疗CRC的新有效方法。

05 抑郁症
文章标题:Biogeography of the large intestinal mucosal and luminal microbiome in cynomolgus macaques with depressive-like behavior
发布期刊:Molecular Psychiatry
影响因子:15.9

研究简介:该研究综合16S和高通量靶向代谢组技术,16S核糖体RNA基因测序分析盲肠、升结肠、横结肠和降结肠成对粘膜和肠腔样本的微生物组成。通过靶向代谢组学分析了肠腔样品中参与碳水化合物或能量代谢的34种代谢物水平。与对照组相比,慢性不可预知温和应激(CUMS)食蟹猴表现出明显的抑郁样行为。我们发现两组之间的粘膜和肠腔微生物组成存在差异,其特征是门水平的厚壁菌门和拟杆菌门,以及科水平的Prevotellaceae和Lachnospiraceae。大多数差异微生物与抑郁样行为相关。此外,研究发现两组粘膜有27个显著差异的微生物群落,在管腔中有一种,主要参与碳水化合物和能量代谢。其中有9种代谢物在CUMS食蟹猴中被耗尽。表明具有抑郁样行为的CUMS食蟹猴与粘膜和肠腔内共变菌群、碳水化合物和能量代谢的显著改变相关。

中科优品推荐
【中科新生命】小分子高通量靶向代谢组产品在多个科研领域为客户带来了众多高分文章。如今,中科新生命再度发力,全新推出H800 医学高通量靶向代谢组产品,显著拓展了小分子代谢物的研究范畴。疾病相关物质数量最多,种类最广,KEGG注释最高、覆盖300+明星代谢途径。全标品开发,检测结果无需验证,可直接发文。
H800重磅上线!特举办体验官招募活动,我们承诺,若不达标,免费体验!限时好价咨询。