18 年
手机商铺
公司新闻/正文
434 人阅读发布时间:2024-09-10 16:45

胸腺对建立适应性免疫至关重要,随着年龄的增长,胸腺的功能会下降,导致免疫反应性受损,同时胸腺对急性损伤也非常敏感,其再生能力会随着年龄的增长而下降。然而,人们对胸腺退化和损伤后再生的机制仍是未解之谜。
2024年8月7日Jarrod Dudakov团队在Nature Immunology上发表了题为“Age-related epithelial defects limit thymic function and regeneration”的研究论文,对非造血基质细胞中与年龄相关的变化进行了深入分析,发现了一种与组织退化相关独特的胸腺上皮细胞(TEC),定义了与免疫和衰老相关的胸腺退化的关键特征。

研究材料
单细胞转录:2 个月龄和18 个月龄的雌性小鼠胸腺的非造血基质细胞;从接受亚致死全身辐射(TBI) 后第 1、4 和 7 天小鼠胸腺样本中分选的CD45−细胞;
空间转录组:2个月和18个月小鼠的胸腺。
技术路线
结果1:年龄增长过程中的基质细胞变化;
结果2:年龄相关的胸腺上皮细胞(aaTECs)会形成高密度的上皮细胞团簇;
结果3:aaTECs来源于表达FOXN1的上皮细胞;
结果4:aaTEC形成以及与EMT相关的微环境;
结果5:aaTECs抑制了老年小鼠急性损伤后的胸腺修复;
结果6:aaTECs在基线和修复过程中吸收生长信号;
结果7:FOXN1活性的降低有利于aaTEC分化。
研究结果
1. 年龄增长过程中的基质细胞变化
比较2、6、9、12 和19个月大的小鼠胸腺。通过流式对主要结构细胞谱系(TECs、ECs和FBs)进行定量分析,发现内皮细胞(ECs)和成纤维细胞(FBs)几乎没有变化,但TECs数量显著减少,尤其是髓质TECs(mTECs)比皮质TECs(cTECs)减少得更为严重。

图1 胸腺衰老的基质细胞特征
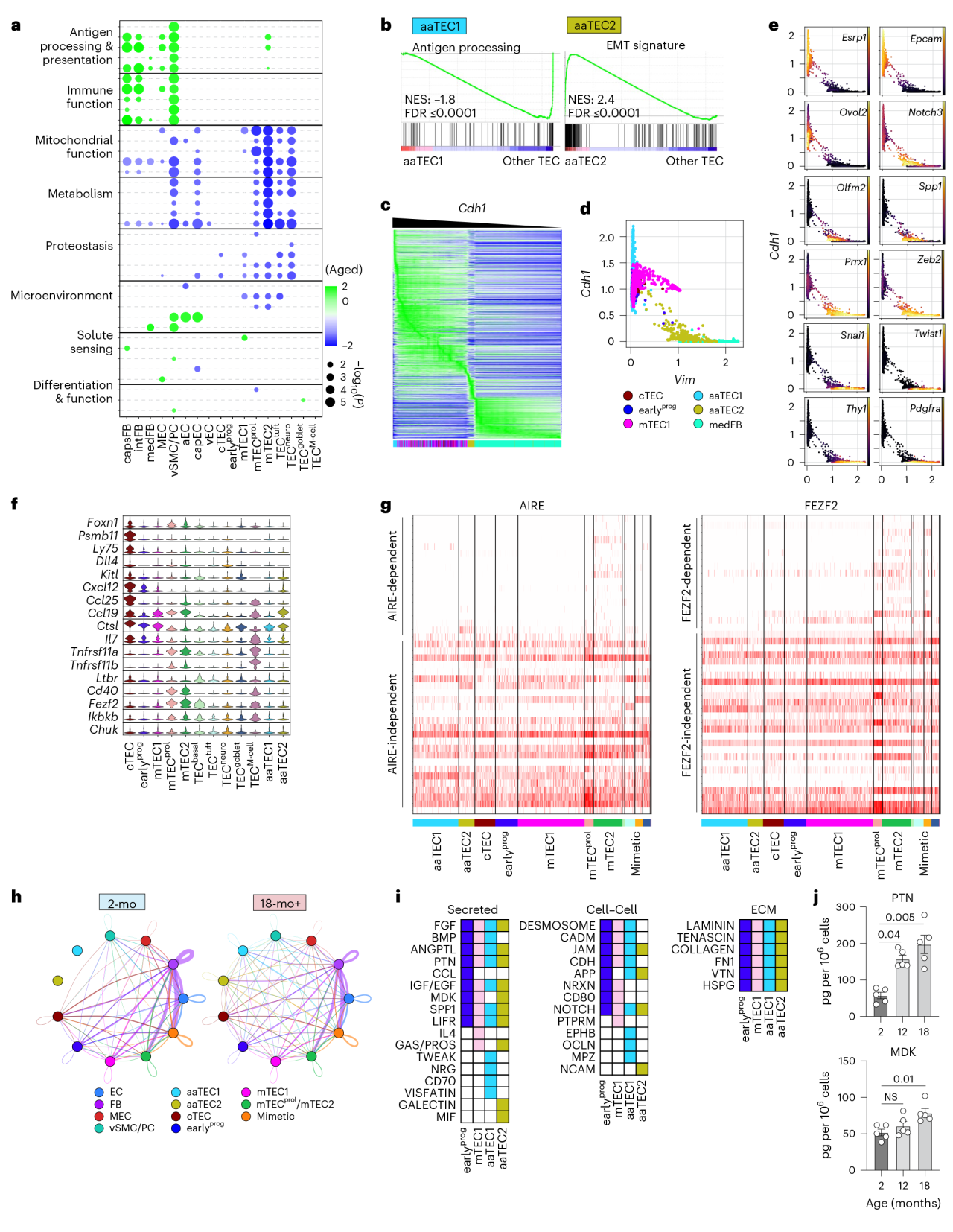
为研究与年龄相关的胸腺退化过程中的基质细胞变化,研究团队对2个月和18个月的雌性小鼠胸腺的非造血基质细胞进行了单细胞测序,在TEC谱系中发现两种与年龄相关的特异性上皮细胞类型(aaTEC1和aaTEC2),仅在18个月大的小鼠中出现。通过流式进一步分析基质细胞,发现了一种随着年龄增长逐渐出现并扩展的Ly51/UEA1双阴性(DN)-TECs群体,它们与aaTEC1特征相似。总的来说,胸腺退化过程中出现两种独特的上皮细胞类型可能在胸腺功能衰退中发挥重要作用。

图2 随着年龄的增长出现非典型上皮细胞群
2. 年龄相关的胸腺上皮细胞(aaTECs)会形成高密度的上皮细胞团簇
为了研究退化胸腺中的上皮结构,研究团队构建了Foxn1Cre×Rosa26nTnG(Foxn1nTnG)报告小鼠,除激活了 Foxn1(TEC主要转录因子)的细胞(绿色荧光蛋白GFP)外所有细胞都表达核定位的tdTomato报告基因,对年轻和老年小鼠的整个透明胸腺叶进行光片成像,发现老年小鼠胸腺中出现了高密度GFP+TEC(HD-TEC)簇,这些簇与髓质相关并形成带状结构。

图3 验证 aaTEC 识别和成像
通过空间转录组学比较2 个月到 18 个月小鼠的胸腺,发现aaTEC1和aaTEC2的标志基因仅在退化的胸腺中形成簇状结构,与HD-TEC簇在髓质中的分布相似。为进一步确定HD-TEC 结构是否由 aaTEC 组成,比较aaTEC和其他TEC角蛋白表达情况,发现HD-TEC区域中的大多数GFP+ TECs为KRT5+,且aaTEC1标志物claudin-3能够清晰划定这些区域。这些数据表明,DN-TECs、HD-TECs和aaTECs是相同的细胞群体。

图4 与年龄相关的 TEC 形成明显的高密度髓周标志
3. aaTECs来源于表达FOXN1的上皮细胞
为确定aaTECs 和 TECs 之间的谱系关系。通过流式细胞术分析Foxn1nTnG小鼠,发现随着年龄增长,出现了两类GFP+ TEC衍生群体:EpCAM+且缺乏典型cTEC或mTEC标志的DN-TEC/aaTEC1,以及EpCAM−的aaTEC2。进一步分析显示,claudin-3在EpCAM+UEA1−细胞中表达,而podoplanin则标记EpCAM−的aaTEC2。单细胞RNA测序分析进一步验证上述结果,通过RNA速率分析确定TEC亚群之间的谱系关系,mTEC1和earlyprog细胞发展为aaTEC1,aaTEC2则来源于earlyprog和aaTEC1。这些数据表明,aaTECs可能代表了终末分化的亚群或停滞的前体细胞分化阶段。结合空间转录组结果分析发现,aaTEC区域并不包含胸腺细胞,不支持T细胞的发育。

图5 年龄相关的TECs细胞
4. aaTEC形成与EMT相关的微环境
进一步研究胸腺退化的原因与aaTECs的关系。cTEC是参与早期胸腺细胞发育的关键细胞亚群,但由于单细胞技术局限并未观察到cTEC相关基因随年龄而变化。通过基因集合富集分析(GSEA)和网络富集分析发现,线粒体功能和代谢相关的通路内基因普遍减少,而成纤维细胞中与免疫功能相关的基因上调。GSEA显示aaTEC1的抗原呈递能力降低,而aaTEC2表现出部分上皮-间质转化(pEMT)特征。
细胞通讯分析发现随着年龄的增长aaTECs的出现导致老年小鼠信号传递发生显著变化,EMT相关因子在基质细胞群体中富集。考虑到 EMT、纤维化和衰老之间的联系,以及随着年龄增长 TRA 表达丧失,推测aaTECs在退化的胸腺中形成了独特的非功能性微环境,这可能进一步削弱胸腺功能的原因。

图6 aaTEC形成和EMT微环境
5. aaTECs抑制了老年小鼠急性损伤后的胸腺修复
胸腺具有很强的修复能力,然而随着年龄的增长这种能力逐渐削弱,在接受亚致死全身辐射(TBI)处理后,年轻小鼠在28天内胸腺细胞功能完全恢复,而老年小鼠延迟到42天。高分辨成像分析发现,在衰老小鼠受损后的胸腺修复过程中出现明显高密度aaTEC细胞群,表明aaTEC与衰老胸腺修复能力受损相关。通过单细胞测序分析发现,在衰老个体中,aaTEC1和aaTEC2则成为修复过程中的主要分化产物。这些结果表明,随着年龄增加,aaTECs的出现抑制了正常的胸腺上皮细胞再生过程,从而导致修复能力的降低。

图7 衰老会对胸腺再生产生负面影响
6. aaTECs 在基线和修复过程中吸收生长信号
急性损伤后,已有结果证明上皮生长因子如BMP4和KGF对胸腺修复至关重要。研究发现,Fgf7和Bmp4等内源性再生因子在损伤后显著上调,但老年小鼠的基质中这些再生程序上调较少甚至没有上调。在老年小鼠损伤后cTECs中Foxn1表达增加,这表明随着年龄的增长,TEC主要生长信号(FGF和BMP信号)更多地作用于aaTECs。

图8 老年胸腺功能损伤与 aaTEC 干扰生长因子信号有关
7. FOXN1活性的降低有利于aaTEC分化
FOXN1是胸腺上皮细胞的关键调控因子,对TEC分化和功能至关重要。FOXN1蛋白在cTEC和mTEC中表达明显,但在aaTEC1和aaTEC2中几乎不表达。通过分析预测,Foxn1表达与aaTECs的分化相关,Foxn1降低会促进向aaTECs分化,而激活Foxn1则促使向正常TEC分化。

图9 随着年龄的增长,FOXN1的缺失会加速 aaTEC 的出现
总结
胸腺是T细胞分化和成熟的场所,其功能随着年龄的增长而衰退。研究使用单细胞和空间转录组学、谱系追踪和先进的成像技术,研究了年龄增长对胸腺功能和再生能力的影响。随着年龄增长,TECs出现异常状态,形成高密度的上皮细胞团,这些团块缺乏胸腺细胞,且随着年龄增长而恶化。这些异常的TECs(aaTECs)与组织退化相关,可能通过干扰正常的TEC再生信号,削弱胸腺的再生能力。研究结果揭示了老年胸腺功能下降的新机制,并为开发改善老年人胸腺功能和T细胞再生的疗法提供了潜在靶点。参考文献
Kousa AI, Jahn L, Zhao K, et al. Age-related epithelial defects limit thymic function and regeneration. Nat Immunol. 2024;25(9):1593-1606.
中科优品推荐
【中科新生命】布局先进的10x Genomics、Visium CytAssist、MALDI 2、Astral等国际的时空多组学平台,提供单细胞空间多组学联合的一站式解决方案,包含单细胞测序类、单细胞蛋白组、空间转录组、空间蛋白组、深度空间代谢组、全息空间多组学以及常规转录、蛋白、代谢组检测,积累了丰富的项目经验,助力发表多篇高分文章,快来联系我们展开时空多组学联合实验吧!!!
