18 年
手机商铺
公司新闻/正文
628 人阅读发布时间:2024-09-11 16:31

2024年7月,佛山市第一人民医院邓裕华副研究员团队在Gut (IF=23)发表了题为“Association of breast milk-derived arachidonic acidinduced infant gut dysbiosis with the onset of atopic dermatitis”的研究论文,该研究发现高浓度的花生四烯酸(AA)会诱导婴儿的肠道失调。在患有特应性皮炎(AD)的婴儿中,高AA浓度下大肠杆菌的丰度与一些微生物途径呈正相关。这些发现与动物研究的结果一致。此外,AA破坏了CD4/CD8细胞的比例,增加了皮肤损伤面积,提高了外周Th2细胞的比例,还促进了卵清蛋白免疫刺激后喂食AA的BALB/c小鼠的IgE分泌和前列腺素和白三烯的生物合成。此外,AA显著增加了与TNF-α和INF-γ共刺激的HaCaT细胞中IL-4的分泌。中科新生命为该研究提供了非靶向代谢组plus产品服务。

研究材料
250对母婴的粪便及母体乳汁模型小鼠
技术路线 步骤1:宏基因和代谢组学检测分析发现影响AD进展的关键菌群和物质;
步骤2:模型小鼠转录测序等实验表明AA会加重皮肤炎症;
步骤3:粪菌移植后给药的模型小鼠证明AA不会导致肠道炎症,但会诱导与AD相关的肠道生态失调。
研究结果
1. 宏基因组数据概述
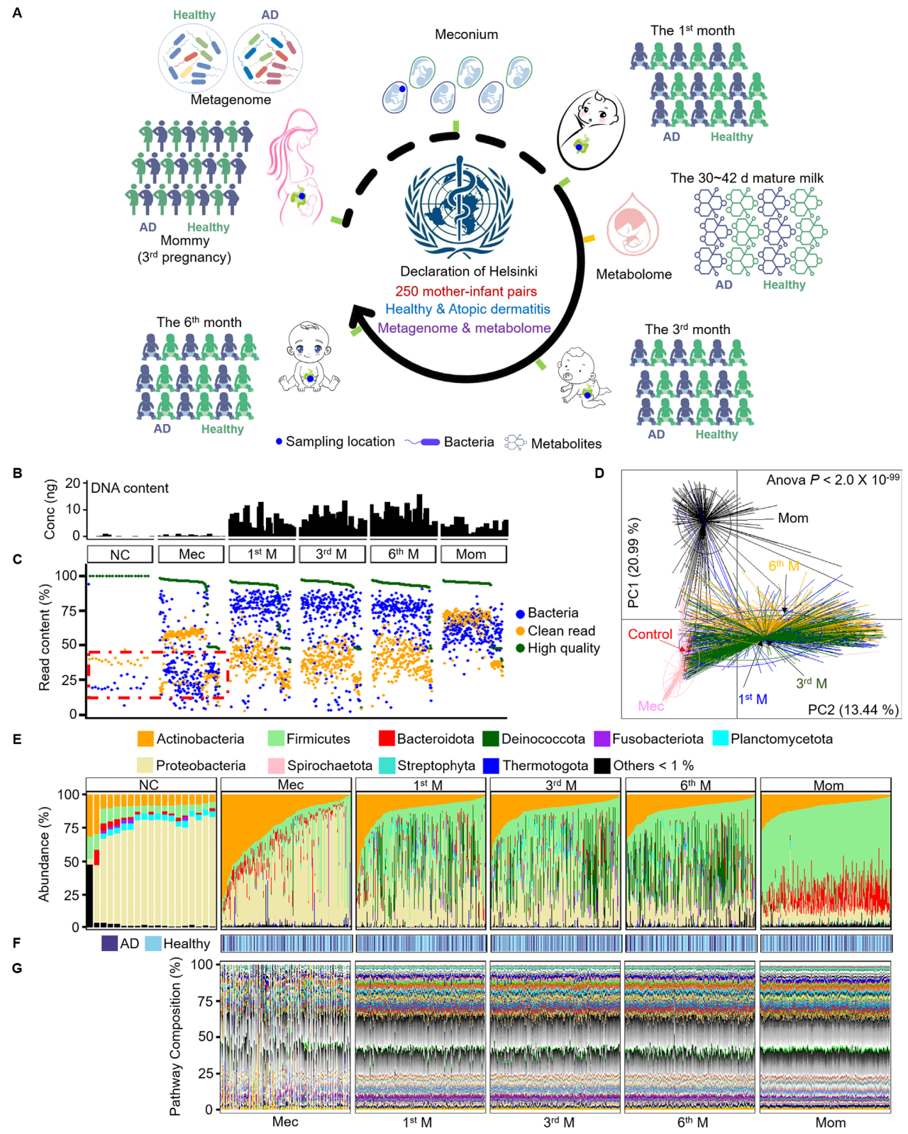
招募了 250 对母婴,收集了 978 份从出生到 6 个月大的婴儿的纵向粪便样本,以及 243 份孕3期母体粪便样本用于宏基因组学测序,同时,对产后30-42天的239 个相应的母乳样本进行了非靶代谢组学检测(图1A)。Mec(胎便)DNA浓度和菌群与NC相同,但与1月大婴儿、3月大婴儿、6月大婴儿和母亲粪便样本相比存在显著差异(图1B-C),主成分分析(PCA)揭示了样本之间的显著差异(图1D)。变形菌门、厚壁菌门和放线菌门是主要的门,它们在Mec中与其分组样本存在显著差异(图1E-G)。

图1 宏基因数据概述
2. 母乳及其代谢产物表明肠道微生物组与AD之间存在关系
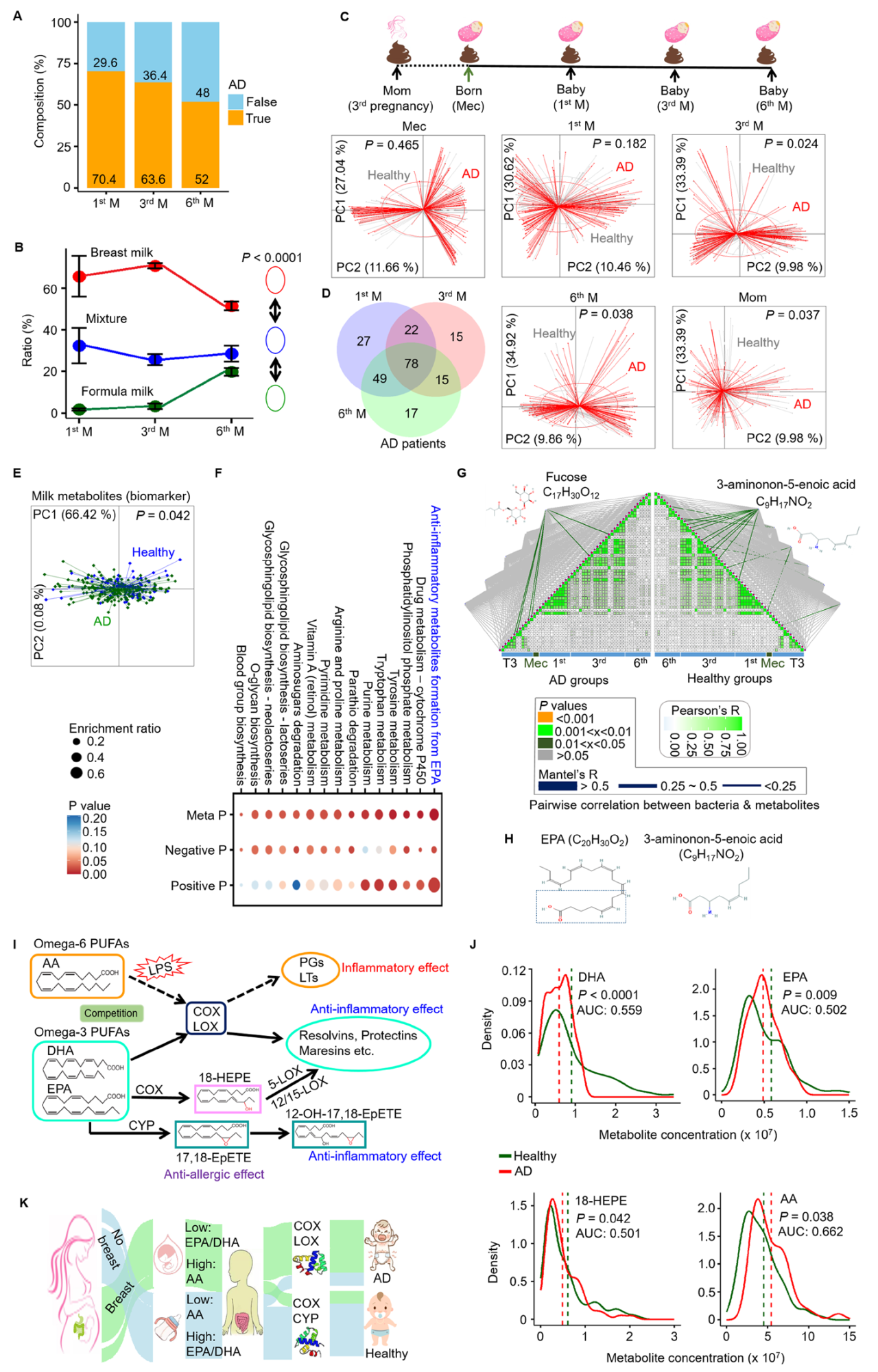
临床统计分析显示,从第3个月开始,减少母乳喂养并增加配方奶粉喂养方式可能降低婴儿AD发病率(图2A-B)。所有观察期内的婴儿,有78名婴儿(约31.2%)被诊断为AD,27名婴儿(约10.8%)没有AD(图2D),PCA结果表明,婴儿肠道微生物群从第3个月开始出现紊乱(图2C)。母乳非靶代谢检测发现了78种不同的代谢物(图2E),其中几种来自EPA,参与抗炎过程(图2F),与肠道微生物群呈正相关(图2G)。3-氨基壬-5-烯酸的分子结构与EPA相似(图2H),也可能具有抗炎作用。因此,作者提出母乳来源的代谢物会影响肠道微生物组成。EPA和二十二碳六烯酸(DHA)被环氧化酶(COX)和脂氧合酶(LOX)代谢,产生具有抗过敏和抗炎作用的底物(图2I)。我们发现AD组的AA浓度高于健康组。相反,AD组的EPA和DHA及其常见衍生物18-羟基二十碳五烯酸的水平较低,此外,AA的含量大约是EPA或DHA的15倍(图2J)。基于这些发现,作者推测AA(一种来自母乳的代谢产物)与婴儿AD发病率有关(图2K)。

图2 母乳来源的代谢物影响了与疾病状态相关的肠道微生物组
3. AA影响婴儿的肠道微生物组
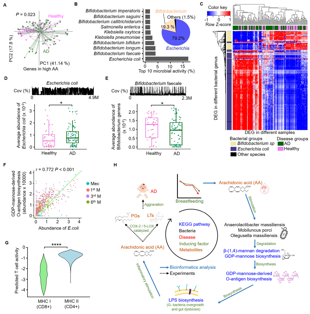
PCA图表明,从第1个月开始,只有AA而不是EPA显著影响了微生物功能途径(图3A),在AA作用下,健康组和AD组之间的氨基酸和脂肪酸代谢发生了变化(图3B),功能分析显示β-(1,4)-甘露聚糖降解途径最为活跃(图3C),并且四种细菌,即Anaerolactibacter massiliensis, Mobiluncus porci, Olegusella massiliensis和Escherichia coli与该途径呈正相关(图3D-E),这四个菌的丰度,特别是Escherichia coli的丰度,在AD组中明显更高(图3F)。证明了母乳中的AA在婴儿期肠道微生物失衡中起着重要作用。

图3 高浓度的AA影响肠道微生物组及其功能途径
4. 甘露糖代谢促进脂多糖生物合成并诱导肠道生态失调
为了确定AD婴儿的肠道生态失调是否与甘露糖相关代谢有关,我们首先分析了微生物组中的差异基因,以确定活跃的微生物群(图4A)。结果如前所述,活性细菌分为两个主要属:Escherichia和Bifidobacterium,Escherichia在AD组的肠道微生物群落中比Bifidobacterium更具活性(图4B-C),Escherichia的丰度在AA浓度高的AD组中也高,但Bifidobacterium的丰度相反(图4D-E),此外,β-(1,4)-甘露聚糖降解途径也与Escherichia的丰度呈正相关(图4F)。这种生态失调可能会引发与CD4+T细胞激活相关的皮肤炎症(图4G)。炎症介质的增加可能导致AD的进展(图4H)。

图4 微生物基因的差异表达反映了与AD免疫状态相关的细菌活性
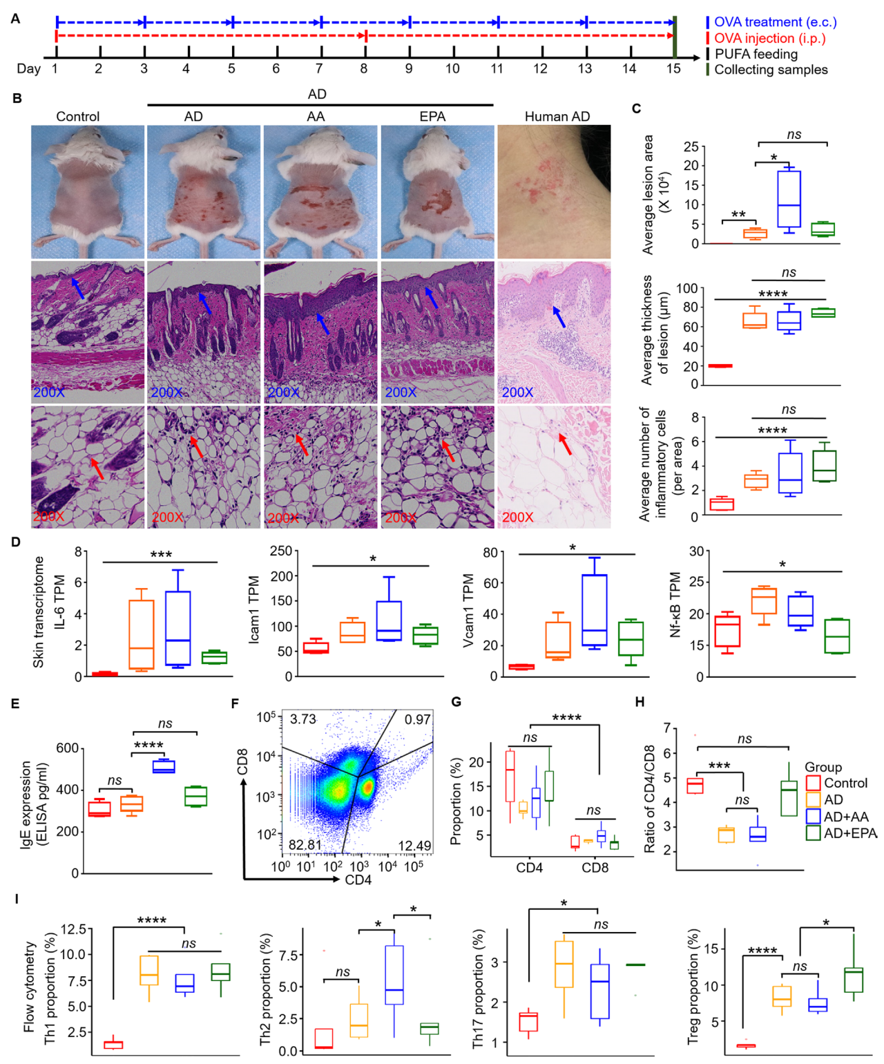
5. AA加重皮肤炎症
随后进行PUFA的胃内给药,模型小鼠与患有AD的人临床表型相似(图5A-B),AA(而非EPA)显著增加了皮肤病变的面积,但AA和EPA给药的小鼠在皮肤角质层厚度或脂肪层炎症细胞浸润方面没有显著差异(图5C)。皮肤转录组分析显示,AA诱导了几种炎症相关基因的表达,包括白细胞介素-6(IL-6)、细胞间粘附分子1(Icam1)、血管细胞粘附分子1和核因子κB(Nf-κB)(图5D),此外,ELISA结果表明,AA可以同时促进IgE分泌(图5E)。CD4+T细胞是炎症状态下的主要免疫细胞(图5F-G),这与我们的生物信息学预测一致(图4G)。进一步的分析表明,炎症破坏了CD4/CD8细胞比率(图5H),此外AA增加了Th2细胞的比例并增强了IL-4的表达,EPA促进了调节性T(Treg)细胞的增殖和IL-10的上调(图5I)。这些发现表明,AA可以缓解炎症,而EPA可能通过IL-10的作用缓解这一过程。

图5 花生四烯酸加剧了小鼠AD样皮肤炎症
6. AA不会导致肠道炎症,但会诱导与AD相关的肠道生态失调
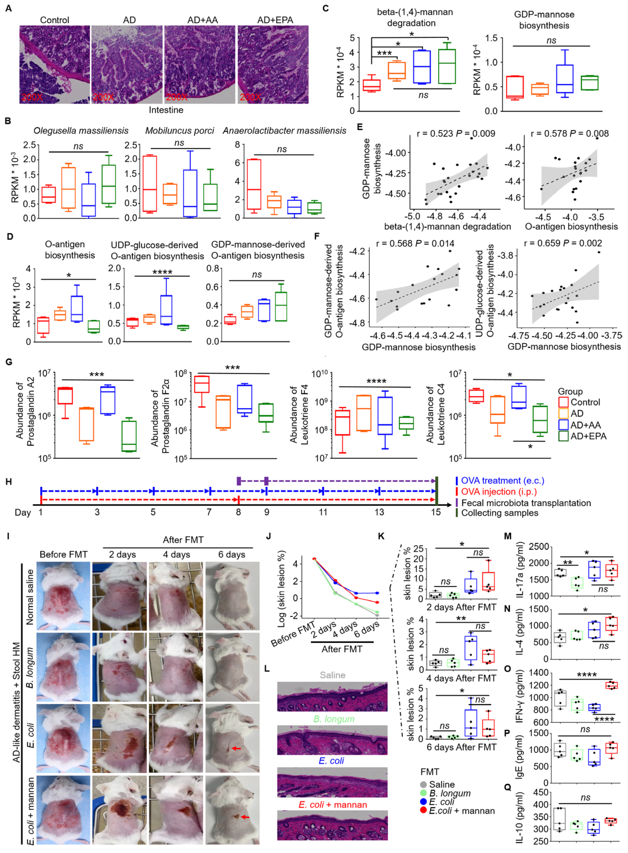
与对照组相比,AD组肠组织的HE染色显示没有炎症浸润的证据,详细的比较表明,AA和EPA都不影响各种甘露聚糖相关细菌或相关功能途径的丰度(图6A-C)。然而,AA(而非EPA)影响了O-抗原的生物合成(图6D)。甘露糖代谢和O-抗原生物合成途径之间有强正相关(图6E-F)。此外,AD组血清代谢物的变化和Cox2、Alox8和Alox12的激活可能导致用AA治疗的AD组肠道代谢物中2-series PGs 和 4-series LTs的增加(图6G)。为了明确肠道生态失调与AD之间的联系,作者使用AD小鼠模型进行了粪便微生物群移植(图6H)。结果显示,微生物群可以有效促进皮肤伤口愈合(图6I),Bifidobacterium longum给药不会显著加重小鼠的皮肤损伤(图6I-K),但会显著降低血清IL-17a的水平(图6M)。当Escherichia coli给药不仅增加了皮肤病变的面积,还延长了伤口修复时间(图6I-K),并促进了血清IL-4的表达(图6N)。此外,当大肠杆菌和甘露聚糖同时给药时,发现血清中的促炎因子IFN-γ显著增加(图6O),IgE和IL-10水平以及皮肤病变厚度没有显著差异(图6P-L)。这可能与缺乏PUFA给药有关,这与我们早期的结果形成鲜明对比(图5E,I)。综上所述,AA可能导致肠道生态失调,加剧AD的进展。

图6 花生四烯酸对小鼠肠道微生物群的影响
总结
婴儿期AD的病因可能与母乳中AA含量的变化有关。这项队列研究首次阐明了母乳来源的AA与婴儿早期AD病因之间的潜在关系,有助于制定合理的喂养方式,有利于AD的早期预防。
中科优品推荐
【中科新生命】专业成熟的临床队列研究技术团队、项目丰富的临床数据处理生信人员、行业稳健的质谱检测平台、跨队列宏基因组生物样本库。为您深入解析多种队设计中肠道微生物群-靶器官互作机制研究提供有力保障!
