18 年
手机商铺
公司新闻/正文
332 人阅读发布时间:2024-09-10 10:56

在脑膜瘤临床经验中,手术切除肿瘤及硬脑膜边缘和放射治疗是目前常用的治疗手段。然而,临床上不同患者对于治疗的响应效果仍存在差异。基于临床试验的回顾性数据分析,可通过分子分型,预测并定义治疗响应的分子生物标志物。
今年8月21日,加拿大多伦多大学Farshad Nassiri和Gelareh Zadeh团队在Nature Medicine(IF 58.7)杂志在线发表了题为“Molecular classification to refine surgical and radiotherapeutic decision-making in meningioma” 的研究论文。通过对2824个脑膜瘤的数据进行回顾,结合治疗后肿瘤进展、复发、以及生存期相关数据,利用DNA甲基化和RNA-seq,构建RTOG-0539的预测模型。作者开发了一种分子模型用于预测放射治疗的响应效果,且该模型效果优于标准分类模型。这项研究强调了分子分型在改进手术和放疗决策方面的潜力。

队列类型:来自12个机构的2824例回顾性脑膜瘤病例。
样本类型:临床手术得到的脑膜瘤肿瘤组织。
技术路线
步骤1:临床队列和分子数据的统计;
步骤2:手术切除范围对分子水平的影响;
步骤3:切除硬脑膜边缘对治疗的影响;
步骤4:对放疗耐药队列进行分子分型;
步骤5:脑膜瘤中放疗预后生物标志物的发现。
研究结果
1. 临床队列和分子数据的统计
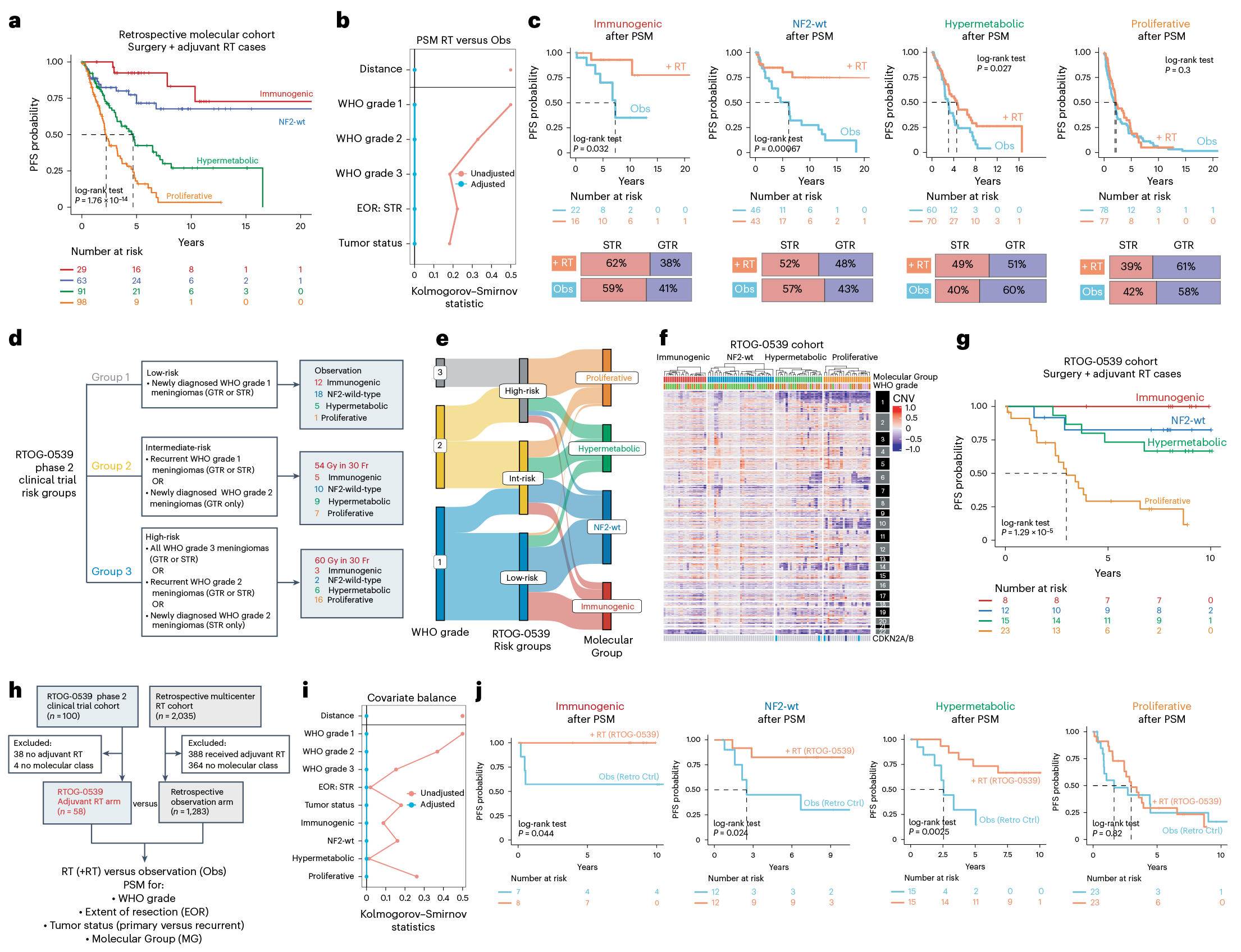
作者总共收集了2824个回顾性脑膜瘤个体,其中来自10个机构的1686个肿瘤有分子和临床结果数据,该队列的子集分别用于手术切除范围(EOR)、硬脑膜边缘Simpson分级和放疗(RT)的具体分析,来自NRG Oncology RTOG-0539 2期临床试验的100例前瞻性收集的脑膜瘤队列,用于验证回顾性放疗分析结果,以及挖掘生物标志物和预测模型(图1a,b)。将所有脑膜瘤的DNA甲基化数据依据DKFZ标准进行分类,得到分子诊断结果(图1c,d)。总体而言,与免疫原性脑膜瘤和NF2野生型 (NF2-wt) 脑膜瘤相比,高代谢性和增殖性脑膜瘤具有更高的拷贝数变异 (CNV)。与之前的工作一致,无进展生存期(PFS)和总生存期(OS)分别从免疫原性脑膜瘤、NF2-wt、高代谢性脑膜瘤到增殖性脑膜瘤逐步下降(图1f, h)。

图1 根据分子分型和EOR的影响对脑膜瘤队列进行分层
2. 手术切除对分子分型的影响
手术切除范围(EOR)对脑膜瘤的治疗和预后很重要,但其在分子分型方面的优势尚不清楚。为了更详细地检查EOR和分子分型之间的关系,同时进一步控制全切除(GTR)组和次全切除(STR)组之间基线协变量差异,对年龄、性别、WHO分级、原发性/复发性肿瘤状态、是否接受辅助放疗、肿瘤位置和分子分组进行倾向性评分(PSM)。PSM 后,STR仍与较差的 PFS 显着相关(图2a-f)。

图2 倾向评分(PSM)与脑膜瘤手术切除程度(EPR)的匹配分析
3. 切除硬脑膜边缘对治疗的影响
临床经验认为,脑膜瘤手术中,切除硬脑膜边缘可以进一步降低复发风险。为了首先确定任何类型的硬脑膜切缘治疗的影响,接受Simpson1级或Simpson2级切除的脑膜瘤被归为一组。完全切除硬脑膜边缘的PFS被显著提高。相反,在接受硬脑膜治疗的脑膜瘤中,接受完全硬脑膜边缘切除术的肿瘤(Simpson1级)与单独接受热凝治疗的硬脑膜边缘肿瘤(Simpson2级)之间没有显着的PFS差异。PSM后,与接受Simpson1/2级切除的脑膜瘤相比,接受Simpson3级切除的脑膜瘤的复发时间仍显着缩短。这些研究结果表明,除了完整的肿瘤切除之外,治疗硬脑膜边缘还有明显的附加益处(图2)。

图2 倾向评分(PSM)与脑膜瘤手术切除程度(EPR)的匹配分析
4. 定义放疗耐药脑膜瘤分组特征
辅助放疗是目前除脑膜瘤手术外的辅助标准护理治疗,然而,脑膜瘤患者对放疗的响应差异很大,作者检查了回顾性队列中的所有脑膜瘤,发现总体结果中的部分异质性可以通过分子分型区分。当根据EOR(GTR 与STR)和接受辅助放疗对回顾性队列进行分层时,对于免疫原性脑膜瘤,辅助放疗显着延长STR后的PFS,对于NF2-wt脑膜瘤则适度延长。对于高代谢脑膜瘤,观察到PFS略有改善(图3k)。总之,无论在何种治疗模式下,同时接受GTR和辅助放疗的增殖性脑膜瘤普遍具有较短的PFS。

图3 循环细胞因子和微生物组之间的系统联系
通过PSM来控制回顾性队列中RT组和观察组(Obs)之间的协变量(图4b、c)。在此之后,将匹配的病例分层到各个分子组中,在分子定义的免疫原性脑膜瘤、NF2-wt和高代谢脑膜瘤中,辅助放疗与显着延长的PFS相关,但在增殖性脑膜瘤中则不相关(图4c)。为了使用NRG Oncology RTOG-0539队列验证这些发现,对这些脑膜瘤样本进行DNA甲基化检测(n=95)和RNA-seq(n=100)分析,并将它们分层为四个亚组。接受手术和辅助放疗的前瞻性RTOG-0539队列中脑膜瘤的结果与回顾性脑膜瘤队列相似,特别是高代谢和增殖性脑膜瘤几乎占试验中所有进展性肿瘤(图4g)。PSM之后,与单独观察相比,在免疫原性脑膜瘤、NF2-wt脑膜瘤和高代谢脑膜瘤中,辅助RT仍然与延长PFS显着相关,但在增殖性脑膜瘤中则不然(图4j),这证实了增殖性脑膜瘤可能在很大程度上具有RT抵抗性。

图4 使用分子分型预测脑膜瘤术后对辅助放疗的响应
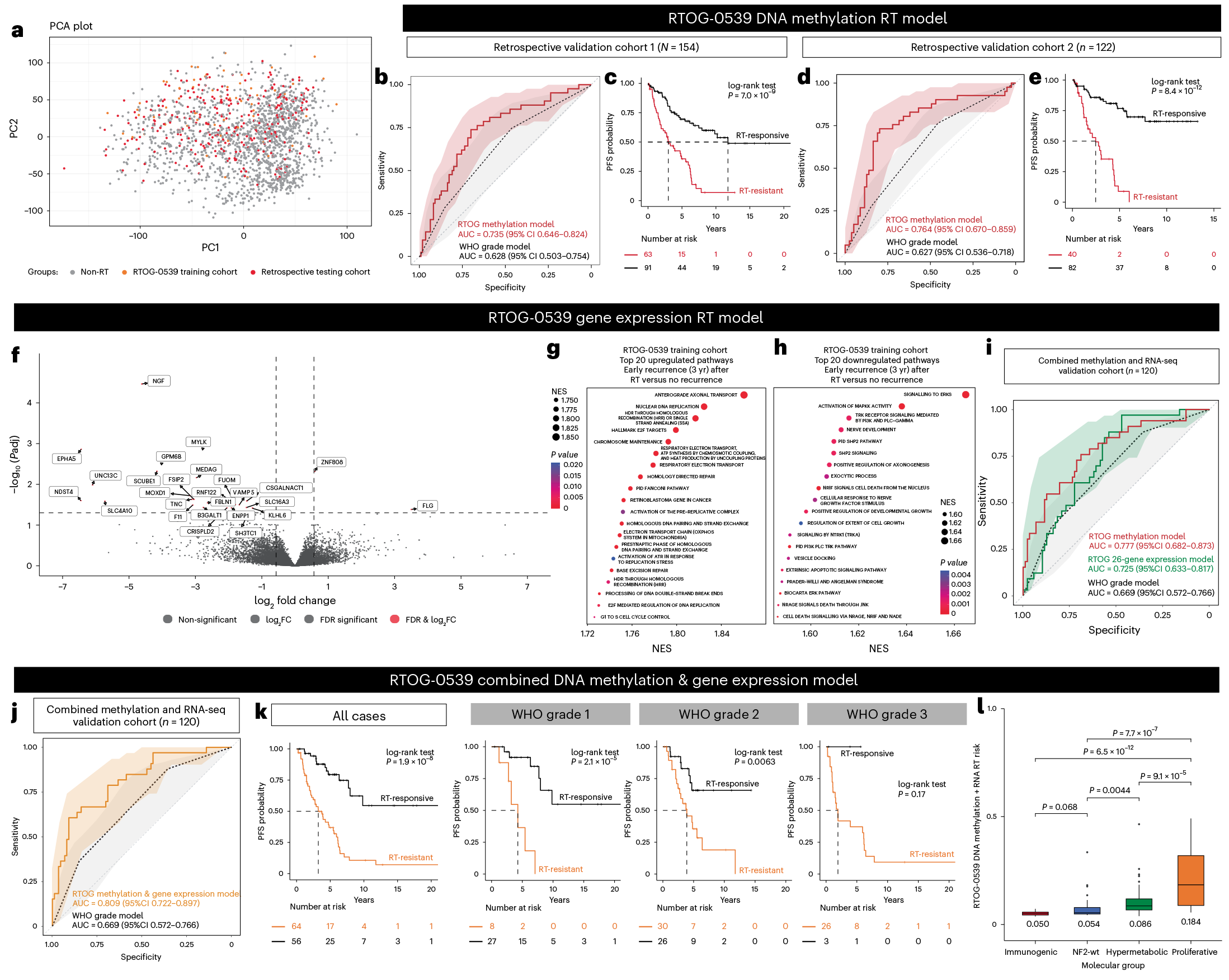
5. RTOG-0539脑膜瘤中的放疗生物标志物发现
使用探针训练基于DNA甲基化的放疗响应模型,这些脑膜瘤在放疗后三年内存在复发和未复发。该模型在两个独立的验证队列中进行了测试。该DNA甲基化模型与单独使用标准WHO等级训练的模型相比,能更准确地预测放疗后3年PFS。此外,该模型能够将放疗治疗的脑膜瘤分层为“放疗抵抗”组和“放疗响应”组。针对脑膜瘤放疗治疗的DNA甲基化模型已公开:https://www.meningiomaconsortium.com/models/。
接下来,使用RTOG-0539临床试验中类似的RT治疗脑膜瘤来训练基于基因表达的放疗反应模型。差异RNA-seq分析发现了RT后进展的脑膜瘤病例与保持稳定的脑膜瘤病例之间有26个差异表达基因,使用这26个基因构建RT响应的基因表达模型。这些RT耐药性脑膜瘤中的基因表达模式显示细胞周期和DNA修复途径上调,同时细胞死亡/凋亡途径下调。 当将来自RTOG-0539脑膜瘤的预测性DNA甲基化和RNA-seq特征结合起来时,模型性能比单独使用任一模型的性能进一步提高。这种组合的分子预测因子可以类似地识别每个WHO级别内的放疗耐药脑膜瘤,使用该模型生成的中位风险评分在增殖性脑膜瘤中也显着高于所有其他分子组的脑膜瘤。

图5 使用RTOG-0539临床试验脑膜瘤发现放疗生物标志物
小结
本研究采用DNA甲基化和RNA-seq对脑膜瘤队列样本进行分子分型模型构建,并配合临床上影响预后的多种因素,对脑膜瘤的放疗响应效果进行分析。通过结合多种统计学分析方法,探究临床手术切除范围以及硬脑膜边缘切除对生存期的各项影响,最终构建能够区分放疗响应效果的分子标志物。
中科优品推荐
【中科新生命】开发肿瘤分子分型解决方案,并提供基因组学、DNA甲基化、转录组学、蛋白质组学、代谢组学、磷酸化组学等相关检测,并可进行多组学联合分析,以及完整的分子分型解决方案,为您的研究精准定位,保驾护航!欢迎感兴趣的老师前来咨询。

