18 年
手机商铺
公司新闻/正文
399 人阅读发布时间:2024-08-14 17:13

2024年5月,首都医科大学附属北京佑安医院张彤教授和张玉林教授课题组在Annals of Neurology(IF 8.1)杂志上发表了题为“Dysregulation of Gut Microbiota-Derived Neuromodulatory Amino Acid Metabolism in Human Immunodeficiency VirusAssociated Neurocognitive Disorder: An Integrative Metagenomic and Metabolomic Analysis”的研究论文,该研究综合宏基因组和代谢组技术,为了解肠道与微生物脑轴在 HAND(HIV相关的神经认知障碍)发病机制中错综复杂的相互作用提供了新的视角,凸显了开发专门针对肠道微生物群的新型治疗策略的潜力。中科新生命为该研究提供了H650医学高通量靶向代谢组产品服务。

研究材料
HAND(30个人)、HIV-非HAND(27个人)和HC(健康对照组,27个人)中获取粪便和血浆样本
技术路线
步骤2:3个队列人群的代谢组检测和分析;
步骤3:宏基因、代谢和表型的相关性分析。
研究结果
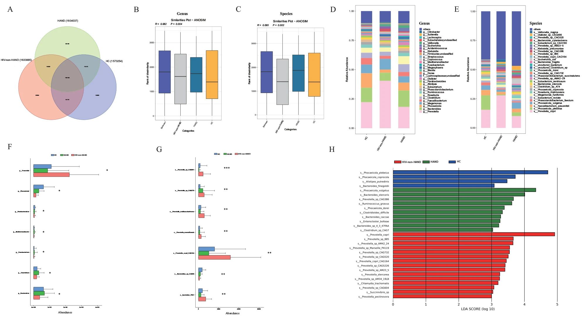
1. HAND改变PLWH中肠道微生物群组成为了研究肠道微生物的变化,对粪便样本进行了宏基因组测序。属和种水平的ANOSIM分析显示了3组肠道微生物群组成有显著差异,在艾滋病毒感染者(PLWH)的肠道微生物群中, Prevotella的相对丰度增加, Bacteroides的相对丰度降低。相比之下,HAND 患者的 Prevotella 和 Megamonas 大量减少,Bacteroides 和 Phocaeicola 增加。

图1 HAND患者肠道微生物群组成的变化
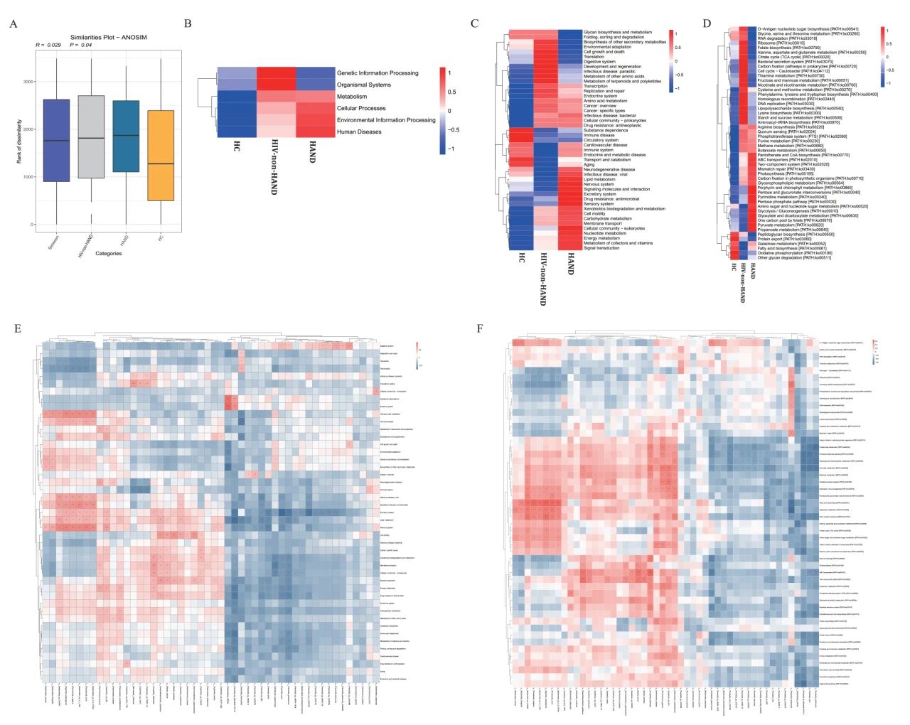
2. HAND患者中神经认知相关的差异代谢途径
3组间KO存在显著差异。levelA:HAND患者在人类疾病、代谢和细胞过程中有较高的富集,levelB:HAND患者在与病毒感染和神经退行性疾病相关的人类疾病中有较高的富集。HIV-非HAND患者中观察到代谢途径与HAND患者相反,这些变化包括次生代谢物代谢、萜类代谢、聚酮代谢、细胞生长和死亡以及氨基酸代谢等。作者的研究结果表明,Prevotella与神经系统呈负相关,特别是在神经退行性疾病和几种代谢途径,如脂质代谢、核苷酸代谢和氨基酸代谢。相反,Ruminococcus_gnavus, Phocaeicola_vulgatus, Bacteroides_sp_CAG98和Enterocloster_bolteae与这些途径呈正相关。

图2 HAND患者肠道微生物群的功能特征
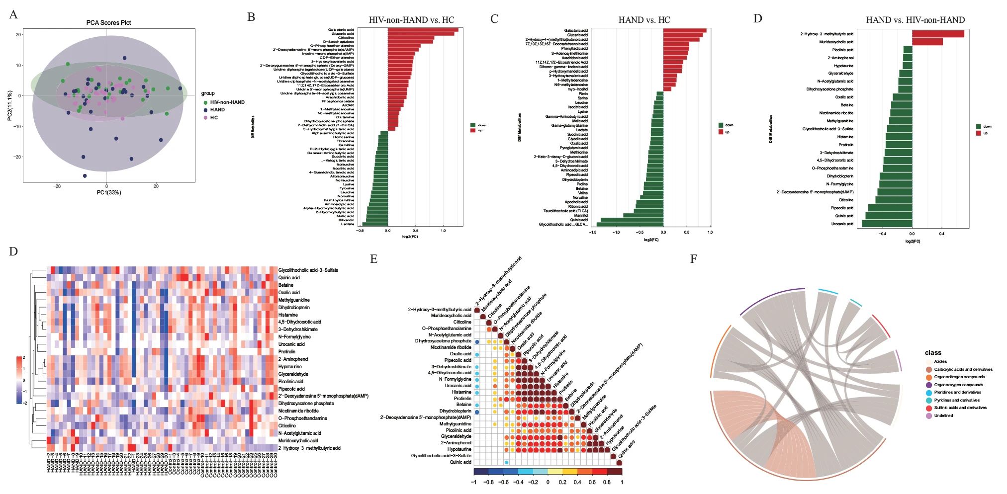
3. HAND患者中神经调节代谢产物下调
为了研究代谢物的变化,对血浆样本进行了高通量靶标检测。与健康人相比,4种氨基酸在HAND患者和HIV-非HAND患者中显著下调,此外,参与三羧酸循环的几种代谢物含量也降低。HAND患者和HIV-非HAND患者相比,保护神经系统的物质含量降低。与HIV-非HAND患者相比,保护神经系统的代谢物和神经递质在HAND患者中表达下调,氨基酸和核苷酸代谢之间的呈正相关性,表明氨基酸和核苷酸存在协同作用。此外,和弦图显示了不同类别代谢物之间的相关性,突出了羧酸及其衍生物类别内部以及其他代谢物类别之间的内部相关性。

图3 血浆代谢组学分析揭示了HAND患者肠道微生物群衍生代谢物的失调
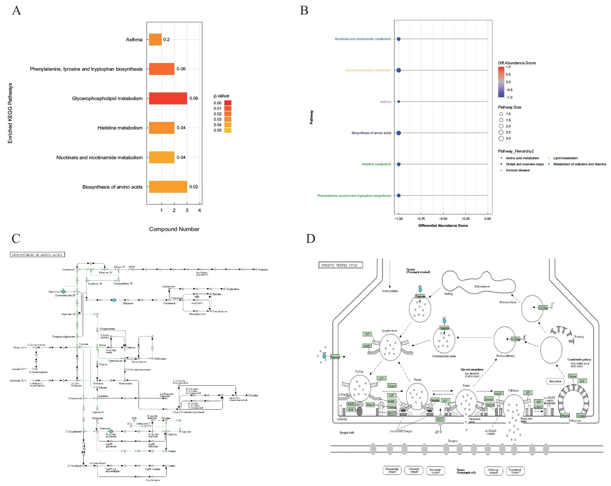
4. HAND患者中氨基酸代谢途径失调
HAND患者和HIV-非HAND患者之间的差异代谢物各组主要富含苯丙氨酸、酪氨酸和色氨酸生物合成、甘油磷脂代谢、组氨酸代谢、烟酸和烟酰胺代谢以及氨基酸生物合成。此外,差异丰度评分和详细的通路图都显示上述途径的差异通路下调,氨基酸通路和突触囊泡循环中物质下调。

图4 差异代谢物的KEGG途径
5. 神经调节代谢产物与肠道细菌组成相关性较高,并且多种氨基酸失调导致认知障碍
GABA是一种重要的涉及神经系统疾病的神经递质。在HAND患者和HIV-非HAND患者中GABA与Bacteroides_uniformis、Bacteroides_caccae、Phocaeicola_dorei和 Phocaeicola_vulgatus呈正相关,与Prevotella物种呈负相关。此外,γ-谷氨酰丙氨酸与Clostridium_sp_AT4显著相关,与Prevotella_sp_CAG5226 及Prevotellamassilia_timonensis呈负相关。几种代谢物(赖氨酸、丙氨酸、甘氨酸、肌氨酸、丝氨酸和神经递质)与认知障碍,特别是记忆缺陷呈正相关。

图5 代谢物与肠道微生物群的相关性分析和代谢物与认知障碍之间的相关性分析
总结
中科优品推荐
【中科新生命】建立了完整的代谢组学服务平台,包括空间代谢组学、非靶向代谢组学、靶向/高通量靶向代谢组学、代谢流,帮助老师从代谢物角度系统地解析数据,挖掘关键生物学信息。欢迎感兴趣的老师前来咨询。