18 年
手机商铺
公司新闻/正文
1113 人阅读发布时间:2024-08-13 13:49

大家好!今天小编要和大家分享的这篇文章是由Katalin Susztak博士领衔的研究团队2024年7月发表在Nature Genetics (IF 31.7)杂志上的一项突破性研究,标题为《Single-cell multi-omic and spatial profiling of human kidneys implicates the fibrotic microenvironment in kidney disease progression》。研究者通过单细胞多组学技术和空间转录组分析,深入探讨了人类肾脏的分子和细胞组成,特别是在肾脏疾病进展中纤维化微环境(FME)的作用,为我们理解肾脏疾病提供了全新的视角。这项研究不仅在科学界引起了轰动,也为未来的肾脏病治疗提供了新的方向。以下是对该研究的深度解读。

技术方法和研究设计
单细胞RNA测序 (scRNA-seq) 和单核RNA测序 (snRNA-seq):47个人类肾脏样本
单核ATAC测序 (snATAC-seq):18个人类肾脏样本
空间转录组 (spRNA-seq):
1.Visium平台:14个人类肾脏样本:3个健康样本和11个疾病样本(7个糖尿病肾病DKD和4个高血压肾病HKD)
2.CosMx平台:2个人类肾脏样本:1个健康样本和1个糖尿病肾病DKD样本
总体样本分布:
1.健康对照组 (n=36): 由估计肾小球滤过率(eGFR)大于60 ml/min/1.73 m²和纤维化评分小于10%的个体组成
2.CKD患者组 (n=45): 由eGFR小于60 ml/min/1.73 m²或肾脏纤维化评分大于10%的个体组成,包括:20个糖尿病肾病DKD患者和25个高血压引起的CKD患者
主要结果展示
结果1:综合集成的多模态人类肾脏单细胞图谱;
结果2:空间分辨的人类肾脏图谱;
结果3:人类肾脏基质细胞的异质性和它们在肾脏纤维化中的作用;
结果4:揭示了人类肾脏中纤维化微环境(FME)的细胞组成和空间分布;
结果5:深入探讨了肾脏纤维化中受损近曲小管细胞(iPT)的特性和异质性;
结果6:FME基因签名预测肾脏疾病预后。
研究结果
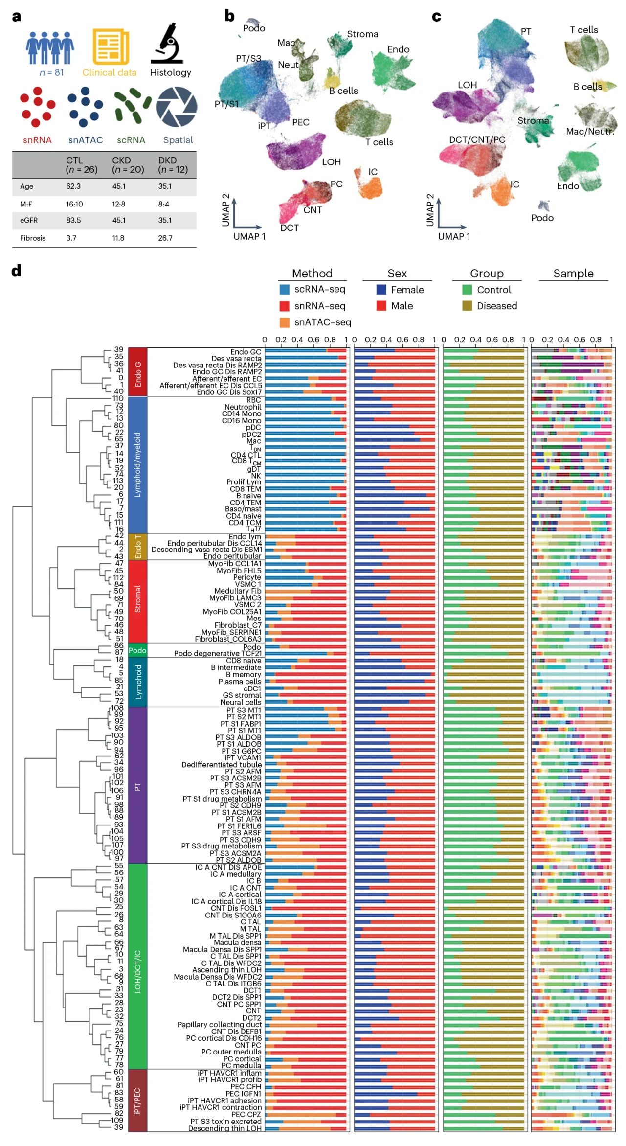
1. 综合集成的多模态人类肾脏单细胞图谱通过结合scRNA-seq、snRNA-seq和snATAC-seq数据,研究者们能够详细地映射出338,565个细胞/核的类型,并在组织中定位它们。UMAP(Uniform Manifold Approximation and Projection)图展示了不同细胞类型的分布,包括肾小球、免疫、小管和纤维化细胞环境。此外,研究者们还整合了来自KPMP的数据集,进一步验证了细胞类型注释的一致性。这项工作不仅揭示了健康和疾病状态下的细胞异质性,还为理解肾脏的分子和细胞组成提供了宝贵的资源。

图1 人类肾脏单细胞图谱
2. 空间分辨的人类肾脏图谱
这些数据是通过两种不同的平台Visium和CosMx获得的。Visium平台采用基于斑点的方法,每个斑点大约55微米,能够检测超过18000个基因。这种方法虽然不是真正的单细胞分辨率,但通过将Cell2Location和CellTrek工具的计算得分应用于这些组织切片,研究人员能够在组织的不同区域中推断出不同细胞类型的存在。而CosMx平台则提供了真正的单细胞分辨率数据,通过成像技术可以识别1000个基因。这种方法使得研究人员更精确地了解每种细胞类型的特定基因表达模式。这些数据不仅揭示了肾脏细胞类型的空间分布,还通过H&E染色组织的组织学验证,确认了这些细胞类型在健康和疾病状态下的精确位置。这些发现不仅加深了我们对健康肾脏细胞组成和组织的理解,而且为理解肾脏疾病状态下的细胞变化提供了新的线索。

图2 人类肾脏的空间分辨图谱
3. 人类肾脏基质细胞的异质性和它们在肾脏纤维化中的作用
通过综合分析snRNA-seq/scRNA-seq和snATAC-seq数据,研究人员发现肌成纤维细胞在疾病样本中的比例高于健康样本,并且它们在组织中具有较高的细胞外基质(ECM)基因表达得分。图示展示了不同基质细胞类型,包括成纤维细胞、肌成纤维细胞、血管平滑肌细胞/周细胞,以及它们表达的特定标记基因的空间位置分布。此外,热图显示了这些细胞类型在健康和疾病状态下的ECM得分差异,突出了肌成纤维细胞在肾脏纤维化中的中心作用。这些发现揭示了肾脏疾病进展中基质细胞的复杂性,并可能为治疗干预提供新的靶点。

图3 人类肾脏基质细胞图谱
4. 揭示人类肾脏中纤维化微环境(FME)的细胞组成和空间分布
通过非负矩阵分解(NMF)分析,研究人员确定了肾脏中的四种主要微环境:肾小球(TME)、小管(GME)、纤维化(FME)和免疫(IME)区域。这些区域在组织切片上的空间分布与它们的基因表达模式一致。值得注意的是,FME与ECM基因表达强烈相关,并与病理学家评估的纤维化程度呈正相关。此外,FME中特定的免疫微环境由树突细胞、浆细胞和B细胞、T细胞组成,其组织结构类似于早期的三级淋巴结构。通过原位质谱(IMC)成像和细胞间通信分析,研究人员进一步确认了这些细胞类型的存在,并揭示了FME中细胞间相互作用的复杂网络,特别是iPT细胞与基质细胞之间的相互作用。

图4 人类肾脏纤维化微环境(FME)
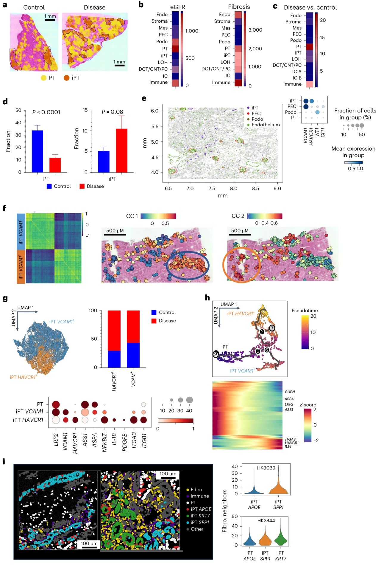
5. 深入探讨肾脏纤维化中受损近曲小管细胞(iPT)的特性和异质性
研究显示,iPT细胞在疾病状态下表现出明显的增多,并且可以根据它们的基因表达模式被细分为不同的亚型。通过CosMx单细胞水平的空间转录组数据,研究人员识别了表达特定标记基因如HAVCR1和VCAM1的iPT细胞亚群,并发现这些细胞在健康和疾病肾脏样本中的分布差异。此外,利用Monocle软件进行的伪时间分析揭示了从正常近曲小管细胞(PT)到两种iPT亚型(iPT_VCAM1+和iPT_HAVCR1+)的连续分化路径。这项分析不仅增进了我们对肾脏疾病中细胞损伤和修复过程的理解,而且为未来的治疗策略提供了潜在的分子标记。

图5 肾脏纤维化中的受损近曲小管细胞
6. FME基因签名预测肾脏疾病预后
通过聚类分析,研究人员能够区分出不同严重程度的肾脏疾病样本。Kaplan-Meier生存曲线分析显示,具有高FME基因签名负荷的样本组有更高的风险进展到终末期肾病或显著的肾功能下降,证实了FME基因签名作为肾脏疾病预后生物标志物的潜力。

图6 FME基因签名对人类肾脏疾病预后的预测能力
小编小结
本研究利用单细胞多组学和空间转录组技术,对81个人类肾脏样本进行了深入分析,揭示了肾脏疾病中的细胞异质性和微环境变化。研究发现了与疾病进展相关的FME,并识别出FME的基因签名,该签名能有效预测肾脏疾病的发展和预后。此外,研究还提供了一个详尽的肾脏细胞图谱,有助于理解肾脏健康的分子基础,并为诊断和治疗肾脏疾病提供了新的生物标志物和潜在靶点。
中科优品推荐
【中科新生命】布局先进的10x Genomics、Visium CytAssist、MALDI 2、Astral等国际的时空多组学平台,提供单细胞空间多组学联合的一站式解决方案,包含单细胞测序类、单细胞蛋白组、空间转录组、空间蛋白组、深度空间代谢组、全息空间多组学以及常规转录、蛋白、代谢组检测,积累了丰富的项目经验,助力发表多篇高分文章,快来联系我们展开时空多组学联合实验吧!!!