18 年
手机商铺
公司新闻/正文
353 人阅读发布时间:2024-07-03 11:56

叶和花组织退化是植物的常见特征。在大麦(Hordeum vulgare L.)等谷类作物中,花前尖端退化(pre-anthesis tip degeneration,PTD)始于花序分生组织穹顶的生长停滞,随后是花原基和中轴的基部退化。由于其数量性质和环境敏感性,花序PTD构成了影响最终穗粒数的复杂、多层性状。
为了阐明穗状花序PTD的分子基础,来自德国莱布尼茨植物遗传学与作物研究所的 Sandip Kale、Götz Hensel、Thorsten Schnurbusch等学者在the Plant Cell上发表题目为"Multilayered regulation of developmentally programmed pre-anthesis tip degeneration of the barley inflorescence"的文章。采用空间代谢组学、转录组学、遗传学等方法揭示了大麦花序预开花尖端退化的分子机制,发现调控衰老、自免疫/防御和光调节的复杂多层过程与最终穗粒数有关,并鉴定了一个关键转录因子HvGT1,其基因编辑突变体可延迟退化并增加穗粒数,为提高大麦产量提供了可能策略。

研究材料
二棱大麦 Bowman
T2Hvgt1 基因敲除二棱大麦 Golden Promise
六菱大麦 Morex
步骤3:验证转录因子HvGT1,发现它是调控大麦PTD的重要因子;
步骤4:构建HvGT1基因的敲除突变体,与野生型大麦比对在PTD方面的差异。
研究结果
为了研究大麦穗状花序PTD的连续事件及其分子机制,在可控条件下种植了二棱大麦“Bowman”,并使用Waddington量表和“小穗中止”方法跟踪其早期穗状发育。结果显示,穗状花序发育具有稳健且可重复的模式,其中小穗顶端和注定死亡的小穗命运在明显迹象前已确定。PI-FDA染色揭示了从花序穹顶开始的细胞死亡过程,通常在花药受影响前发生。这些观察表明,大麦主穗的早期穗状发育和PTD受严格发育控制。

图1 大麦穗状PTD的发育过程
2. 不同梯度的生长调节剂区分顶端小穗的命运
先前研究发现,生长素、细胞分裂素和赤霉素在大麦花序小穗中积累模式各异。我们假设这些植物激素模式影响顶端小穗/花序发育和死亡。在四个发育阶段内,顶端ABA水平显著升高,与花序穹顶停滞及死亡进展吻合,且ABA生物合成基因HvNCED1表达增强。相反,生长素和细胞分裂素主要积聚在穗状花序的中央和基部,促进生长。赤霉酸前体则在花序小穗伸长和小穗分化阶段高表达。这些植物激素模式表明,它们在不同部位的作用各异,其中ABA及其代谢物与PTD高度相关。

图2 植物激素对大麦穗状花序PTD的影响
3. 垂死花序小穗顶端的初级代谢物空间分布
代谢和能量稳态对植物细胞生长、活力和死亡有深远影响。推测垂死的顶端小穗代谢发生变化,并借助MALDI的质谱成像技术,在二棱大麦Bowman侧小穗中检测到糖和氨基酸的空间分布差异。在垂死的顶端小穗中,糖和Gln信号较弱,而Asn在特定阶段显著增强。通过分析,定量了可溶性糖、氨基酸及糖酵解和三羧酸循环中间体的含量。蔗糖作为重要代谢物,在未死亡部分增加,但在垂死顶端小穗中中止。在氨基酸方面,芳香族氨基酸和支链氨基酸在小穗顶端死亡阶段积累,而中心代谢物Gln在顶端含量较低,可能影响顶端小穗生长。这些结果表明,花序顶端部分经历了代谢重编程,与未死亡部分有所区别,从而影响穗状花序的PTD。

图3 垂死花序小穗顶端部分的初级代谢物对比图
4. 时空转录组揭示退化区域与存活区域发展的分子特征
为了理解大麦穗状花序顶端部分死亡的转录重编程,我们在W5.0至W7.5阶段进行了转录组深度测序。转录组数据揭示了47220个转录本在发育阶段内和之间受到差异调控。顶端与中央部分之间的差异表达转录本(DETs)数量远高于中央与基底部分,显示它们相反的发育趋势。这些DETs涉及多种生物过程,包括细胞周期、花发育、胚胎后形态发生等,为穗状PTD和小穗生长/分化机制提供了见解。基于熵的方法鉴定了位置特异性转录本,并发现不同发育阶段和位置的基因富集与细胞周期、花器官发育、光合作用等过程相关。尤其是顶端部分在W5.0时表达与正常分生组织发育相关的基因,但在W6.5和W7.5时,与衰老、ABA生物合成/信号传导和防御反应相关的基因表达增加。叶绿素分解代谢相关基因也在顶端死亡组织中富集,并通过MALDI-MSI原位可视化得到确认。这些发现揭示了顶端部分在穗状花序中的特定代谢重编程,与其死亡命运密切相关。

图4 位置特异性的转录组学可识别区分活小穗和退化小穗
5. 大麦穗状PTD相关的转录因子
TF作为主要转录调节因子来严格调节和协调植物细胞死亡相关过程。在大麦穗状花序PTD的研究中,分析了花穗顶端表达PTD候选基因中的TF基因,其中MYB TF家族占比最大,其次是bZIPs、NACs等。W6.5大麦的顶端基因启动子中NAC结合顺式基序高度富集,表明NAC TF在顶端变性中的重要性。W7.5大麦顶端基因中富集了MYB和ABA反应性元件,揭示了光和ABA的调节作用。TF基因表达结果显示,叶片衰老相关的NAC和ERF基因以及HvGT1等关键基因在顶端表达。WGCNA分析揭示HvS40-like为PTD相关基因网络的枢纽,与NAC和HvGT1等靶标相互作用,参与细胞分解代谢、衰老等过程。

图5 大麦穗状花序PTD相关的转录因子展示
6. HvGT1抑制顶端小穗生长
HvGT1是大麦花序顶端组织中高度表达的TF基因之一,与GT1样蛋白密切相关,可抑制花序的生长发育。通过CRISPR/Cas9编辑的Hvgt1敲除突变体在穗状花序PTD期间表现出延迟死亡,顶端小穗存活时间更长,花器官分化明显,最终导致小穗数量增加。然而,这些额外的小穗多为空壳,未显著增加最终粒数。Hvgt1突变体还显示分蘖增多,表明HvGT1在大麦穗状花序PTD中起关键作用,其缺失可延缓穗头死亡,提高小穗存活率,不影响最终籽粒产量。

图6 大麦GRASSY TILLERS1(GT1)抑制顶端小穗生长
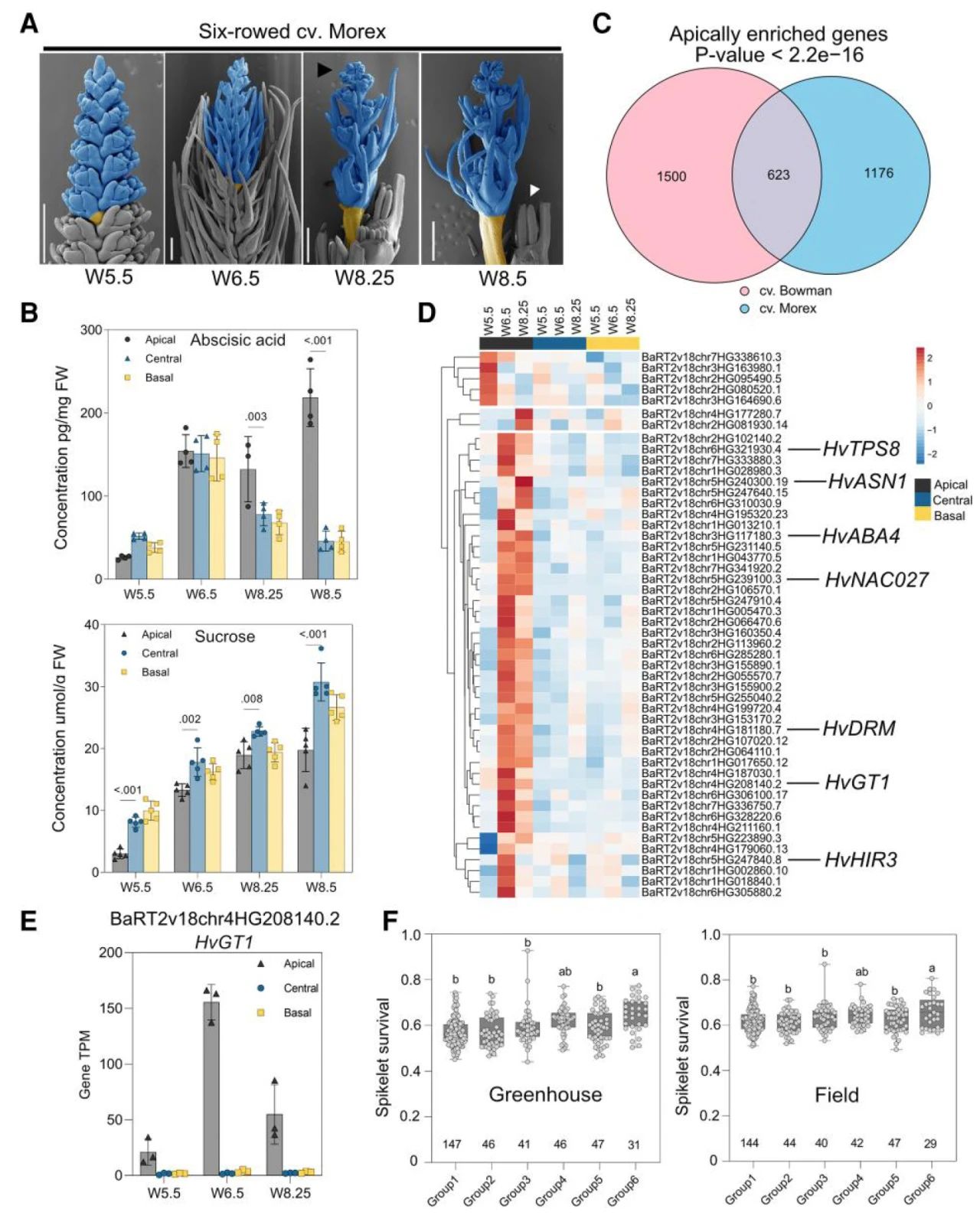
7. 六棱大麦花序PTD分子变化
六棱大麦的每个花序节都有三个可育小穗,而二棱大麦的侧小穗不育。研究了导致六棱大麦Morex花序顶部PTD的机制。Morex在控制生长条件下显示稳定的花序发育模式,W8.25左右开始穗状花序穹顶塌陷,显示PTD。ABA水平在死亡起始阶段增加,表明与PTD的关联。RNA-seq分析显示,六棱和二棱大麦在PTD期间有相似的转录重编程,包括光信号传导、衰老和细胞死亡等过程。HvGT1是顶端部分高度表达的基因,其敲除可提高侧小穗存活率。通过候选基因关联研究,我们发现HvGT1上游的SNP与侧小穗存活率显著相关,表明自然的HvGT1基因组变异可能影响大麦花序侧小穗存活的表型差异。

图7 六棱大麦穗状花序PTD分子机制
小结
大麦中的穗状花序 PTD 是一种复杂的数量性状,可能涉及多个调节层,包括器官衰老/细胞死亡的典型分子过程。尽管在本研究中发现了几种分子调节因子,但关于确定受影响小穗原基的精确时间、起始和标记(即死亡区范围)的信号的基本问题仍然存在。然而,本文确定的候选因子可以作为利用其天然等位基因变异的极好资源,而通过基因编辑进行功能验证和操作可能会提升大麦和其他相关谷物的谷物产量潜力。
中科优品推荐
【中科新生命】提供深度空间代谢组学技术服务,全国基于tims TOF fleX MALDI 2平台开发的质谱成像服务。深度空间代谢组可覆盖多种类型的代谢物检出,为多组学研究提供高覆盖信息;配备商业化质谱成像软硬件,为质谱成像提供一站式解决方案。植物领域目前积攒根、茎、叶、花、果实、种子等大量成像经验,已助力客户发表多篇高分文章。提供氨基酸靶向空间代谢组、空间转录组、植物代谢组、植物激素等相关组学服务和多组学关联分析,助力客户发表高质量文章。