18 年
手机商铺
公司新闻/正文
868 人阅读发布时间:2024-07-04 09:55

01 无需探针
相较于Pulldown、ABPP等技术,Lip-MS无需合成探针,解决了小分子难以标记或者标记后影响活性的问题,省时、省力、省钱;
02 可确定结合序列
Lip-MS技术可以直接确定小分子与靶蛋白结合的肽段序列,这是其它技术不能实现的;
03 假阳性率低
在Paola Picotti课题组2018年的Cell文章中,作者将发现的相互作用与在线数据库BRENDA对比,证明Lip-MS技术能够准确地识别已报道的蛋白-内源性代谢物相互作用,假阳性率低于6%。
技术流程
在非变性条件下提取蛋白,以保留蛋白活性和空间结构。先使用蛋白酶K对蛋白-小分子复合物进行有限的蛋白酶切。蛋白与小分子结合后,蛋白构象发生变化,会暴露出不同的广谱性蛋白酶酶切位点,产生不同的蛋白酶切片段。蛋白酶K酶切后再将蛋白样品变性,用胰酶进行二次酶切,通过质谱检测识别和鉴定差异肽段,基于差异肽段所处位置预测蛋白质与小分子的相互作用区域。

Trends Biochem Sci. 2020 Oct;45(10):919-920.
应用实例
目前,Lip-MS技术正以其独特的优势越来越受到高水平文章的青睐,在此分享6篇Lip-MS经典案例以供参考:
案例1
杜鹃素靶向激活去泛素化酶UCHL3促进DNA修复
文献标题:Farrerol directly activates the deubiqutinase UCHL3 to promote DNA repair and reprogramming when mediated by somatic cell nuclear transfer
发表日期:2023年4月
发表期刊:Nature Communications(IF=14.7)
主要内容:杜鹃素(Farrerol)是杜鹃花(Rhododendron dauricum L.)的一种生物活性成分,作为天然黄烷酮,具有抗氧化、抗炎、抗肿瘤、神经保护和肝保护等多种作用。该研究通过Lip-MS发现去泛素化酶UCHL3是杜鹃素的直接靶点,机制上,杜鹃素与UCHL3直接结合并激活其去泛素化酶活,促进 RAD51去泛素化,从而改善同源重组修复。

案例2
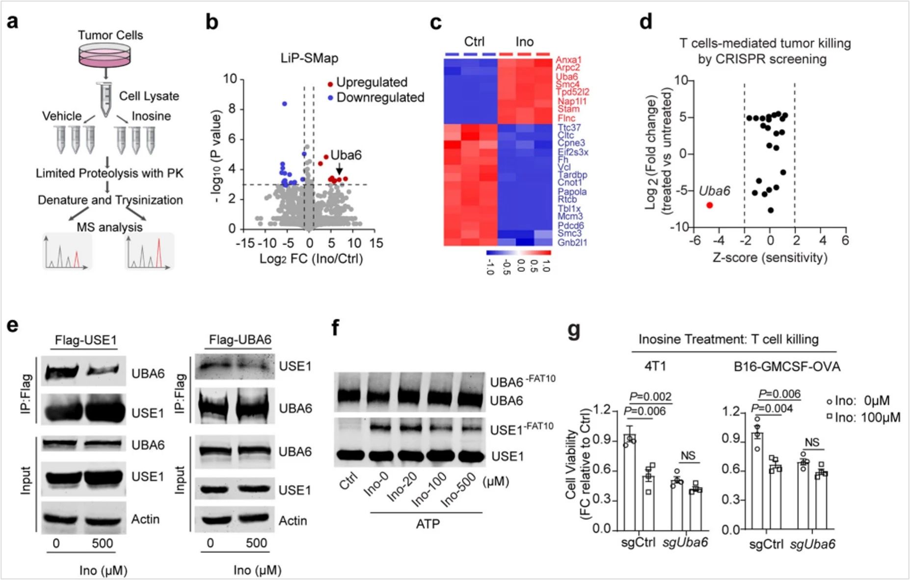
肌苷靶向泛素活化酶UBA6改善肿瘤免疫治疗反应
文献标题:Inhibition of UBA6 by inosine augments tumour immunogenicity and responses
发表日期:2022年9月
发表期刊:Nature Communications(IF=14.7)
主要内容:肌苷(Inosine)是人体内源的一种代谢产物,也广泛存在于多种中药,例如冬虫夏草、半夏等。以往研究显示肌酐可通过增强T淋巴细胞功能和代谢促进机体免疫反应。该研究通过Lip-MS发现肌苷(Inosine)及其衍生物异丙肌苷可通过抑制泛素激活酶UBA6活性增加肿瘤细胞的免疫原性,进而可以改善肿瘤免疫治疗反应。

案例3
灯盏乙素靶向PDK2-PDC轴调控线粒体有氧代谢
文献标题:Scutellarin Rescued Mitochondrial Damage through Ameliorating Mitochondrial Glucose Oxidation via the Pdk-Pdc Axis
发表日期:2023年9月
发表期刊:Advanced Science(IF=14.4)
主要内容:灯盏乙素(Scutellarin)是源于灯盏花(Erigeron breviscapus)的一种黄酮类化合物,已被证明在治疗脑血管疾病方面具有广泛的药理活性和临床效果。该研究通过Lip-MS发现灯盏乙素直接靶向丙酮酸脱氢酶激酶PDK2,抑制其酶活,从而调节PDK-PDC介导的丙酮酸代谢,调控线粒体有氧代谢,挽救受损的线粒体,发挥神经细胞保护的作用。

案例4
小分子NU2058通过靶向RanBP3抑制结直肠癌生长
文献标题:Blockade of nuclear β-catenin signaling via direct targeting of RanBP3 with NU2058 induces cell senescence to suppress colorectal tumorigenesis
发表日期:2022年10月
发表期刊:Advanced Science(IF=14.4)
主要内容:大多数结直肠癌患者表现出Wnt/β-catenin通路过度激活。该研究基于多株不同β-catenin表达的细胞系筛选出可以抑制结直肠癌细胞增殖的药物NU2058,并通过Lip-MS发现NU2058的直接靶点RanBP3。机制上,NU2058增加RanBP3和β-catenin 的互作,促进了β-catenin的核输出,从而抑制c-Myc和cyclin D1的转录,抑制结直肠癌生长。

案例5
贯叶金丝桃素靶向Dlat介导脂肪组织产热激活
文献标题:The phytochemical hyperforin triggers thermogenesis in adipose tissue via a Dlat-AMPK signaling axis to curb obesity
发表日期:2021年3月
发表期刊:Cell Metabolism(IF=27.7)
主要内容:刺激脂肪组织产热是治疗肥胖症的一种有前途的途径。该研究发现中药材贯叶连翘中的提取化合物—贯叶金丝桃素(Hyperforin)通过促进脂肪组织产热有效减重并改善代谢,进一步通过Lip-MS方法确定二氢硫辛酰胺 S-乙酰转移酶(Dlat)为HPF的直接靶标,对HPF介导的脂肪细胞产热有至关重要。

案例6
L-精氨酸调节T细胞代谢提高生存和抗肿瘤活性
文献标题:L-Arginine Modulates T Cell Metabolism and Enhances Survival and Anti-tumor Activity
发表日期:2016年10月
发表期刊:Cell(IF=45.5)
主要内容:代谢活动与T细胞的命运和功能密切相关。作者首先通过代谢组和蛋白质组发现精氨酸代谢变化导致细胞内精氨酸浓度下降。进一步利用Lip-MS鉴定了3种在L-精氨酸的靶蛋白(BAZ1B,PSIP1和TSN),它们均为转录因子,介导L-精氨酸对T细胞存活的影响,用cas9敲除后显著降低L-精氨酸对T细胞存活的有益影响。

总结
活性单体是新药创制的重要源泉,其研究的重点、难点在于寻找其直接作用的靶点。探针法是直接作用靶点鉴定的主要方法之一,该方法将药物制作成探针并固定在载体上,然后钓取与其结合的蛋白并进行鉴定。但是,探针法受到化学合成实验条件以及药物结构性质等方面的限制,其适用范围有限。一些新的化学蛋白质组方法,如有限酶切法(Lip-MS),可通过分析蛋白的酶切状态,是否因被药物结合而发生改变,实现对结合蛋白的大规模鉴定。这类方法无需将药物制备成探针,而且还可能提供结合区域序列的精细信息。

中科Lip-MS项目经验
中科新生命在Lip-MS实验上有着丰富的项目经验,目前与各大中医药院所有着广泛的合作,已开展Lip-MS服务3年。
小分子类型涵盖中药单体、天然产物、合成药物、内源性代谢物等。
样本类型:细胞、细菌、真菌、组织、蛋白裂解液。

中科优品推荐
【中科新生命】(APTBIO)有着近20年的质谱分析及多组学研究服务经验,已建立专属的中药化学成分分析平台、多组学研究分析平台。APTBIO自推出中药相关技术服务以来,已完成了超四百种中药复方的成分分析检测,涵盖超七百余种中药材的多种剂型(提取液、粉未、散剂、片剂、膏剂、丸剂、贴剂、冻干粉、胶囊、配方颗粒、注射剂等),以及不同类型的含药生物体浓样本(血、乳汁、肠液、脑脊液等)、含药生物组织样本(心、肝、脾、肺、肾、脑、肠、胰腺等)。我们将成分解析与多组学分析进行有机整合,提供中药研究3大解决方案:中药药效机理与活性物质发现解决方案、活性单体机理与药靶鉴定解决方案、质量与工艺研究解决方案,服务项目成果发表于:Science、Acta Pharmaceutica Sinica B、Gut、Pharmacol Res、Hepatology、Phytomedicine、Biomed Pharmacother、Biomedicine & Pharmacotherapy、Journal of Ethnopharmacology等学术杂志,以及被用于中药大品种二次开发、中药经方开发、院内制剂开发、中药保健品开发、中药创新药开发、中兽药开发等。