18 年
手机商铺
公司新闻/正文
649 人阅读发布时间:2024-07-03 11:37

肠上皮细胞群的适当分化和重组在损伤后粘膜再生中起着至关重要的作用。标签保留细胞(LRCs)可以在黏膜损伤后补充肠干细胞(ISCs)促进上皮再生。另一方面,LRC 也被认为是肠内分泌细胞(EEC)的前体细胞,过量的EEC是IBD黏膜受损区域的典型特征。但决定 LRC-EEC 分化的因素以及干预 LRC-EEC 分化对 IBD 的影响仍不清楚。
2024年5月31日,复旦大学药学院沈晓燕、陈道峰团队(复旦大学药学院博士后鲍维廉、博士生吕家任、冯桂泽为本文的共同第一作者)在APSB(IF=14.7)发表题为“Aloe emodin promotes mucosal healing by modifying the differentiation fate of enteroendocrine cells via regulating cellular free fatty acid sensitivity”的文章,发现一种来自大黄的游离蒽醌——芦荟大黄素可以促进IBD模型黏膜愈合。研究表明,芦荟大黄素能有效干扰 EECs的分化,并保留更多LRCs,从而促进粘膜愈合。从机制上来说,芦荟大黄素可作为游离脂肪酸受体1(FFAR1)的拮抗剂,抑制FFAR1介导的Gβγ/AKT通路,促进叉头盒蛋白O1(FOXO1)转位至细胞核,最终干预EECs的分化。这项研究揭示了游离脂肪酸可及性对EEC分化的影响,并提出了一种通过调节FFAR1/ FOXO1信号通路促进IBD粘膜愈合的策略。中科新生命为该研究提供了转录组学服务。

研究材料
CD患者结肠病变切除标本、芦荟大黄素、C57BL/6小鼠、结肠炎小鼠结肠上皮细胞
步骤1:活性成分筛选;
步骤2:建立人结肠腺癌Caco-2细胞和结肠类器官模型,研究芦荟大黄素的作用;
步骤3:研究芦荟大黄素对早期EECs前体细胞分化的影响;
步骤4:表征芦荟大黄素促进粘膜修复需要SOX9介导LRC分化抑制;
步骤5:探讨芦荟大黄素诱导SOX9表达上调的可能信号通路;
步骤6:研究芦荟大黄素对FOXO1的调控方式;
步骤7:药物靶标鉴定。
研究结果
1. 大黄中抗小鼠结肠炎活性成分的筛选
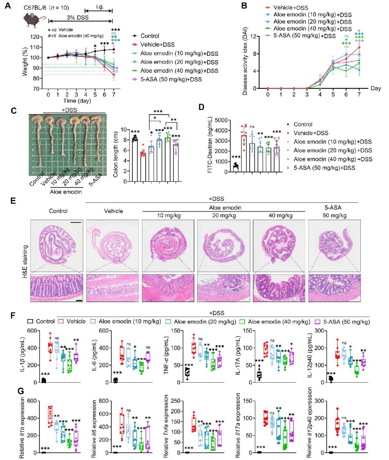
根据大黄中检测到的化学成分的含量,研究人员选择了5种游离蒽醌(大黄素、芦荟大黄素、大黄酚、大黄酸和大黄素甲醚)、4种二苯乙、烯类似物(白皮杉醇、土大黄苷、丹叶大黄素和去氧丹叶大黄素)和大黄中最有效的致泻成分番泻苷A,采用DSS诱导的结肠炎模型进行药效筛选,发现芦荟大黄素等部分化合物可有效抑制结肠炎小鼠体重减轻,缓解结肠缩短,抑制促炎细胞因子表达,特别是在芦荟大黄素组中观察到炎症细胞因子最显著的减少(图1)。研究人员通过监测小鼠体重变化、疾病活动指数(DAI)、结肠长度等指标,筛选出芦荟大黄素进行后续研究。

图1 大黄中抗小鼠结肠炎活性成分的筛选
2. 芦荟大黄素减轻小鼠结肠炎的炎症反应
药效学实验表明,在DSS诱导小鼠结肠炎发病后,芦荟大黄素可促进体重恢复,缓解结肠缩短,改善肠道屏障完整性,缓解炎症细胞浸润和隐窝结构丧失。此外,芦荟大黄素组小鼠血清和组织中促炎细胞因子水平显著降低。总体而言,芦荟大黄素对DSS模型具有剂量依赖性治疗效果,且疗效优于5-氨基水杨酸(5-ASA)。此外,研究人员还评价了芦荟大黄素在TNBS诱导的结肠炎模型中的药效学作用,同样具备显著的缓解作用,并且可显著减轻TNBS引起的炎性细胞浸润和结肠斑块肥大(图2)。

图2 芦荟大黄素改善小鼠结肠炎的炎症反应
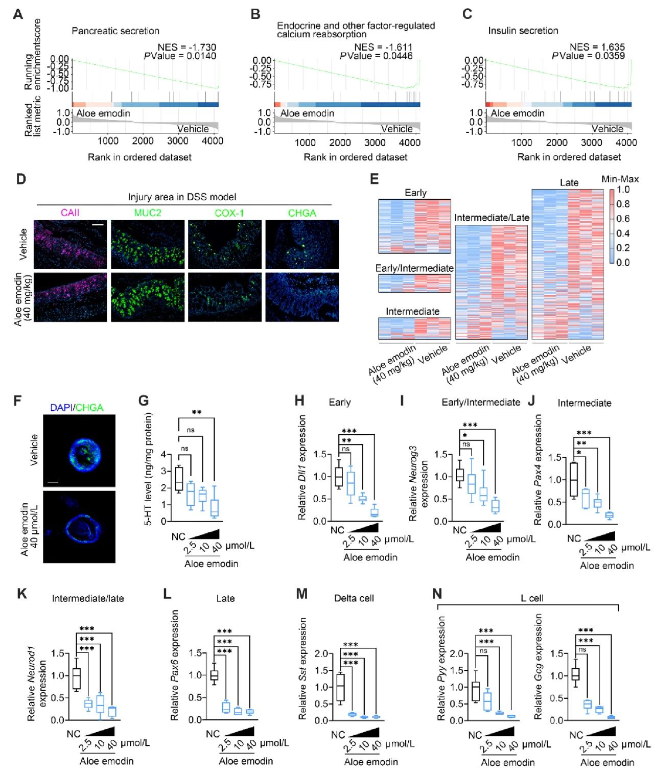
3. 芦荟大黄素对早期EECs前体细胞分化的影响
研究人员取芦荟大黄素处理组和对照组的结肠组织进行了RNA-seq检测,GSEA分析显示,与处理组相比,对照组胰腺分泌、内分泌和其他因子调节的钙重吸收和胰岛素分泌基因集富集,表明芦荟大黄素在体内下调肠道分泌细胞相关功能。接下来,研究人员在选定区域进行免疫荧光染色分析,结果表明,芦荟大黄素可显著抑制EECs的数量(CHGA+),而对吸收细胞(CAII+)、杯状细胞(MUC2+)和簇状(COX1+)细胞的数量无明显影响,与GSEA分析结果一致。通过检测EECs转录调节因子在不同阶段的表达,发现芦荟大黄素可能从早期就抑制EECs成熟。此外,CHGA染色和结肠类器官的5-HT水平也表明芦荟大黄素抑制了上皮细胞谱系向肠内分泌细胞的分化。此外,芦荟大黄素在所有时期都抑制了EECs标记物的表达(图3)。这些数据表明,芦荟大黄素干扰了前体细胞向早期EECs的分化。

图3 芦荟大黄素对早期EECs前体细胞分化的影响
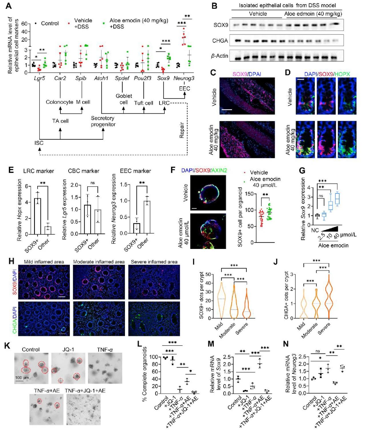
4. 芦荟大黄素促进粘膜修复需要SOX9介导的抑制LRC分化
为了明确芦荟大黄素如何影响上皮细胞分化,研究人员通过免疫磁珠分选获得小鼠纯化的结肠上皮细胞,检测不同来源的ISCs分化为上皮细胞的标记基因表达,发现Sox9和Lgr5在结肠炎中的表达显著降低,并被芦荟大黄素治疗挽救,这与Neurog3的表达趋势完全相反。并且芦荟大黄素还上调了分选上皮细胞中SOX9蛋白水平,下调了CHGA蛋白水平。免疫荧光染色显示芦荟大黄素上调损伤区域SOX9细胞的数量,且SOX9细胞数量与CHGA细胞数量均呈显著负相关。这些数据表明由芦荟大黄素引起增加的SOX9细胞是LRC,来自培养的小鼠结肠类器官的数据也表明,芦荟大黄素上调了SOX9 LRC的数量和SOX9的表达。研究人员还分析了活动性克罗恩病患者的转录组谱发现,与非发炎区域相比,发炎区域活检样本中的SOX9表达显著降低,NEUROG3表达显著增加,临床样本染色显示,随着炎症的增加,克罗恩病患者结肠隐窝中的SOX9 LRCs显著减少,而NEUROG3 EECs显著增加。这些数据表明炎症中SOX9表达水平下调可能会导致LRC向EEC过度分化的趋势。研究人员采用TNF-α处理类器官以模拟结肠炎症并观察类器官的凋亡,发现芦荟大黄素显著抑制TNF-α诱导的类器官凋亡(图4),这些数据证实SOX9介导的LRC分化阻滞是芦荟大黄素促进黏膜修复所必需的。

图4 芦荟大黄素促进粘膜修复需要SOX9介导的抑制LRC分化
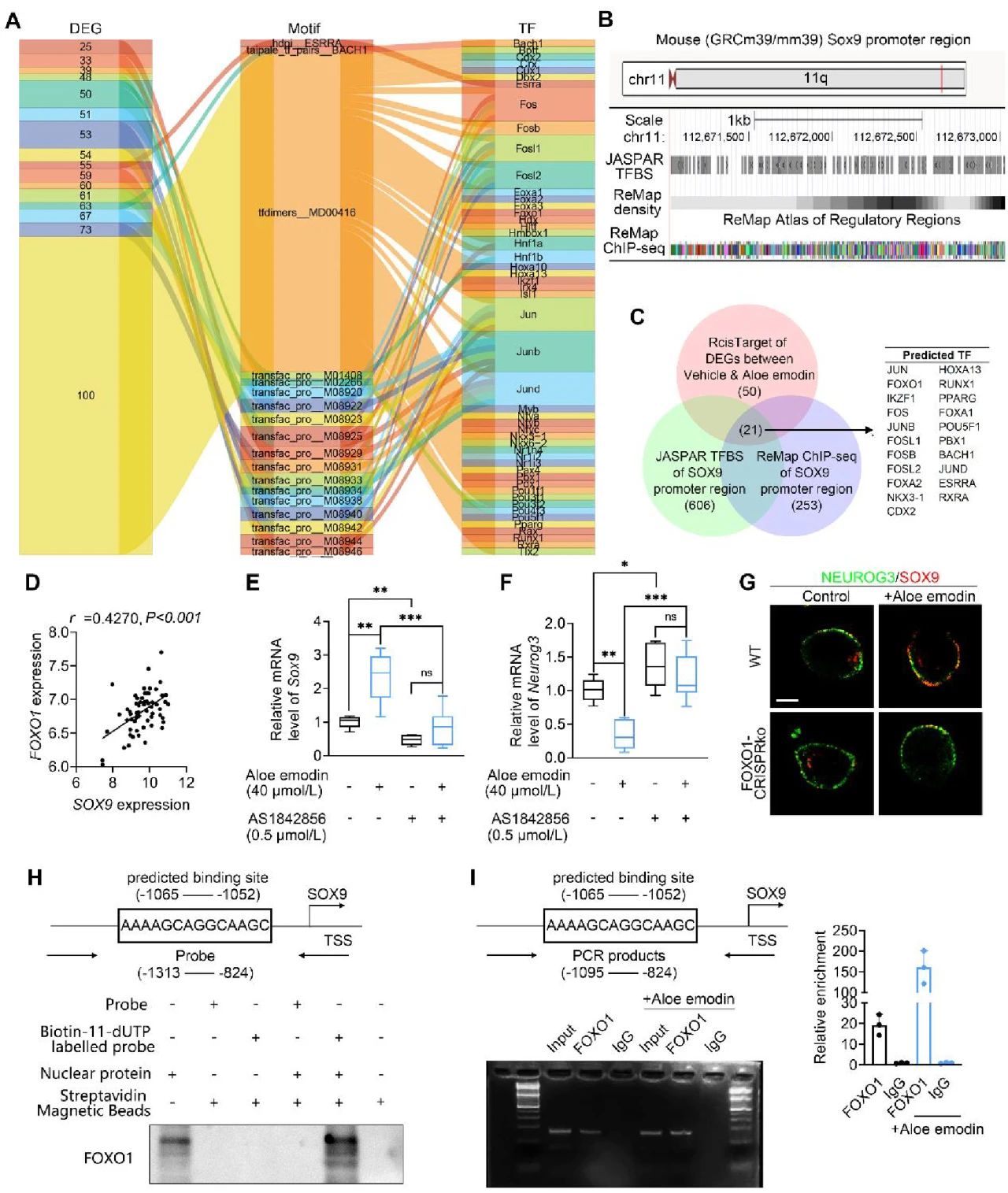
5. FOXO1是芦荟大黄素上调SOX9表达的关键转录因子
研究人员进一步探讨了芦荟大黄素诱导SOX9表达上调的可能信号通路,利用RcisTarget算法鉴定了芦荟大黄素和对照组处理的小鼠结肠中差异基因映射的转录因子。进一步通过JASPAR TFBS和ReMap CHIP-seq数据库,确定了可能与SOX9基因启动子上游2000bp序列结合的转录因子。结合这些分析的预测,21个TF可能被芦荟大黄素最终上调SOX9的表达所调控。接下来,在CD环境中,FOXO1、FOS、JunB、FOXA1、Pou5f1和RXRA等6个转录因子与SOX9的表达显著相关。结合一系列数据,研究人员确定FOXO1是最有可能通过芦荟大黄素调节SOX9上调的转录因子,FOXO1的抑制剂(AS1842856)阻断了芦荟大黄素对SOX9和NEUROG3表达的调节。研究人员利用Jaspar数据库对FOXO1与SOX9上游2000个碱基基因序列的结合进行了预测,结果表明FOXO1可以与SOX9上游的多个序列结合,DNA pulldown和CHIP-qPCR实验均表明FOXO1能够与FOXO1上游的预测序列结合,并可被芦荟大黄素增强(图5)。总的来说,FOXO1确定为芦荟大黄素上调 SOX9 表达的关键转录因子。

图5 FOXO1是芦荟大黄素上调SOX9表达的关键转录因子
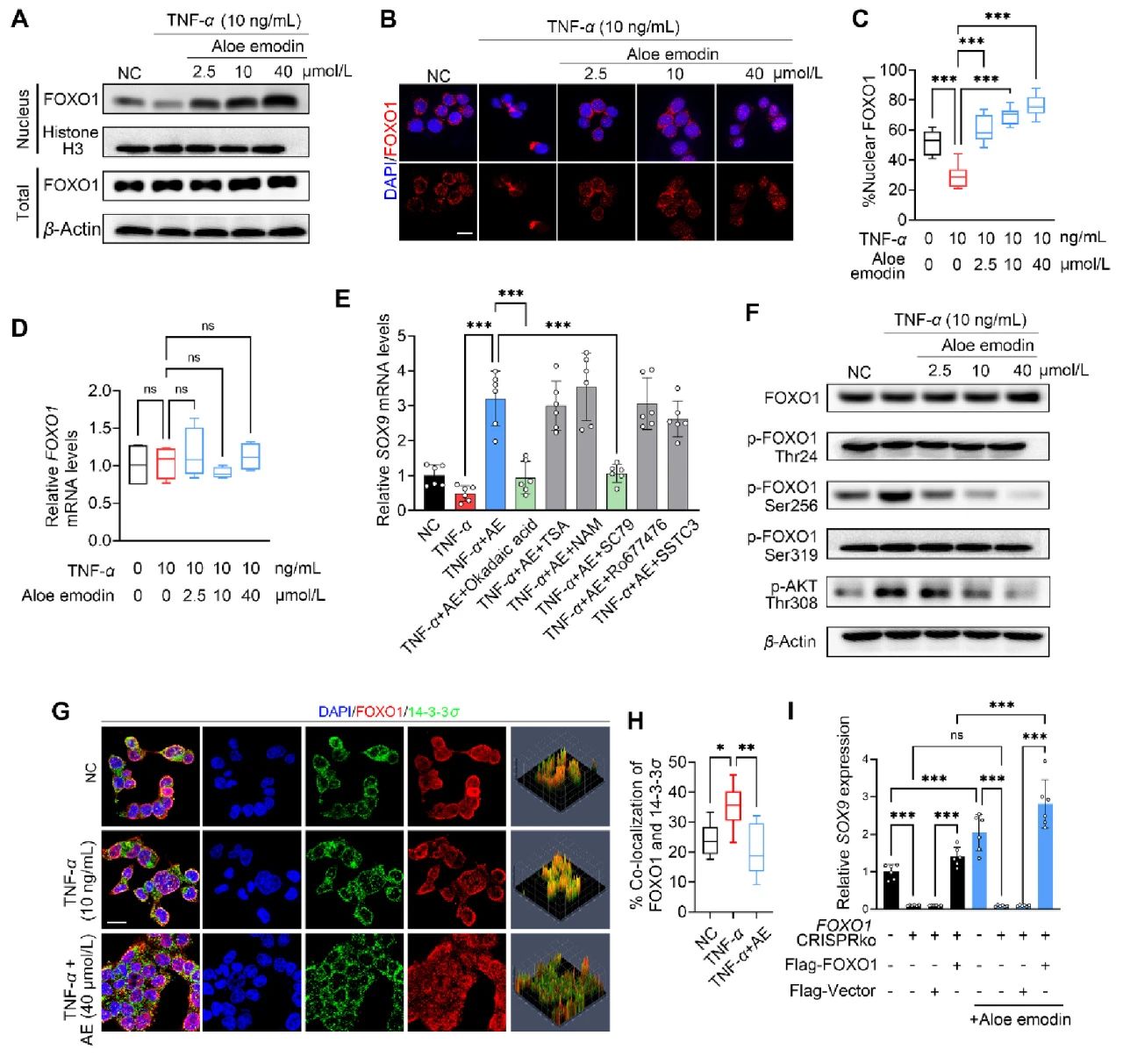
6. 芦荟大黄素通过抑制FOXO1的磷酸化促进FOXO1核转位
FOXO1的活性与其表达丰度、翻译后修饰(主要包括磷酸化和乙酰化)、核质穿梭和亚细胞定位有关。研究人员通过WB和免疫荧光染色显示,芦荟大黄素上调了FOXO1的核易位,却不影响FOXO1的蛋白质和mRNA丰度。进一步的研究表明,蛋白磷酸酶抑制剂而不是组蛋白脱乙酰酶抑制剂或sirtuin抑制剂阻断了芦荟大黄素对SOX9表达的上调,这表明芦荟大黄素上调SOX9的表达是通过影响磷酸化修饰而非乙酰化,而AKT、ERK1/2和CK1α诱导 FOXO1的磷酸化和核输出。芦荟大黄素通过影响AKT活性上调SOX9表达,AKT 在三个不同的位点(Thr24、Ser256、Ser319)上直接磷酸化 FOXO1,导致其通过核输出进行转录失活,此外还发现芦荟大黄素剂量依赖性地降低AKT诱导的FOXO1磷酸化(Ser256)。免疫荧光图像和免疫共沉淀显示芦荟大黄素削弱了FOXO1和14-3-3σ的相互作用。此外,FOXO1-CRISPRko Caco-2细胞上FOXO1标志的过表达挽救了芦荟大黄素诱导的SOX9高表达(图6)。综上所述,芦荟大黄素可抑制AKT诱导的FOXO1的磷酸化,促进FOXO1进入细胞核,从而上调SOX9的转录。

图6 芦荟大黄素通过抑制FOXO1的磷酸化促进FOXO1核转位
7. 芦荟大黄素靶向FAR1抑制Gβγ/AKT/p-FOXO1信号通路
根据SuperPred网站结果,结合SYBYL-X软件对接评分(>5.0),研究人员获得了芦荟大黄素5个高可能性分子靶点,其中FFAR1与SOX9和NEUROG3的平衡显著相关。芦荟大黄素能够与FFAR1的特定氨基酸残基结合,并嵌入其蛋白口袋中。DARTS实验显示芦荟大黄素增强了FFAR1对蛋白酶的抵抗力,CETSA实验表明芦荟大黄素提高了FFAR1的热稳定性。亚油酸是FFAR的内源性配体,可以解释芦荟大黄素导致KEGG富集亚油酸途径改变的原因。接下来,研究人员用亚油酸和TAK-875(FFAR1的选择性激动剂)来证实芦荟大黄素对FFAR1的作用。芦荟大黄素对FFAR1的调节作用影响了SOX9和NEUROG3的表达,以及FOXO1的磷酸化和核内转移。亚麻酸和TAK-875作为FFAR1的激动剂,其效应与芦荟大黄素相反,但只有TAK-875能够逆转芦荟大黄素的效果。体内实验同样表明,TAK-875消除了芦荟大黄素对结肠炎的缓解作用,并逆转了芦荟大黄素对上皮细胞进行分选时SOX9/NEUROG3的调节。据报道,Gβγ亚基在FFAR1信号传导中起关键作用,特别是Gβ2亚基(图7)。总的来说,芦荟大黄素通过靶向FFAR1受体,调节与其相关的信号传导途径,可能对IBD等肠道炎症性疾病有治疗潜力。

图7 芦荟大黄素靶向FFAR1抑制G-βγ/AKT/p-FOXO1信号通路
小结
中科优品推荐
【中科新生命】(APTBIO)有着近20年的质谱分析及多组学研究服务经验,已建立专属的中药化学成分分析平台、多组学研究分析平台。APTBIO自推出中药相关技术服务以来,已完成了超四百种中药复方的成分分析检测,涵盖超七百余种中药材的多种剂型(提取液、粉末、散剂、片剂、膏剂、丸剂、贴剂、冻干粉、胶囊、配方颗粒、注射剂等),以及不同类型的含药生物体液样本(血、乳汁、肠液、脑脊液等)、含药生物组织样本(心、肝、脾、肺、肾、脑、肠、胰腺等)。我们将成分解析与多组学分析进行有机整合,提供中药研究3大解决方案:中药药效机理与活性物质发现解决方案、活性单体机理与药靶鉴定解决方案、质量与工艺研究解决方案。服务项目成果发表于:Science、Acta Pharmaceutica Sinica B、Gut、Pharmacol Res、Hepatology、Phytomedicine、 Biomed Pharmacother、Biomedicine & Pharmacotherapy、Journal of Ethnopharmacology等学术杂志,以及被用于中药大品种二次开发、中药经方开发、院内制剂开发、中药保健品开发、中药创新药开发、中兽药开发等。