18 年
手机商铺
公司新闻/正文
332 人阅读发布时间:2024-03-29 10:04

全球每年有约18.5万人死于上皮性卵巢癌,其中高级别浆液性卵巢癌 (HGSOC)占死亡人数的 60%。HGSOC的标准治疗包括手术减瘤联合辅助或新辅助化疗,然而约10~20%的HGSOC患者对初始化疗无反应,即使对初始化疗有反应的肿瘤,大多数会产生耐药并在六个月内复发。目前尚无办法在治疗前区分化疗难治性和敏感性HGSOCs。
2023年8月,美国弗雷德-哈钦森癌症中心Amanda G. Paulovich团队在于国际顶刊《Cell》重磅发布研究成果“Proteogenomic analysis of chemo-refractory high-grade serous ovarian cancer”。该团队表征了来自三个队列、包括两种样本类型(FFPE和冷冻组织)、共计242例HGSOC的多组学(WGS、转录组、蛋白组和磷酸化修饰蛋白组)景观。鉴定出一个由64个蛋白组成的模块,该模块可预测初始化疗难治性的HGSOC亚群,并在两个独立队列中得到验证。此外,该团队基于难治性和敏感性HGSOCs肿瘤之间差异表达蛋白中显着富集的前150条通路将HGSOCs患者划分为五个亚型,为化疗难治型HGSOC的机制研究和临床治疗提供了理论和数据参考。

步骤1:针对所有样本的多组学鉴定结果概述;
步骤2:与难治性HGSOCs相关的蛋白基因组结果分析;
步骤3:筛选可预测难治性HGSOCs的标志物;
步骤4:基于蛋白组通路评分对HGSOCs进行分子分型;
步骤5:探讨亚型的免疫浸润差异及潜在治疗靶点。
1. 队列设计及多组学监测概述
作者对三个HGSOC患者队列治疗前活检进行了多组学分析:FFPE发现队列(n=158)、FFPE验证队列(n=20)和冷冻验证队列(n=64)。活检样本是在初次减瘤手术时(化疗前)收集的,并根据对辅助化疗的反应分为了难治性和敏感性HGSOCs。FFPE发现队列通过LC-MS/MS在敏感组或难治组的>50%的样本中观察到8,800个蛋白质和2,648个磷酸化位点,并被纳入下游分析;FFPE验证队列在敏感组或难治组的>50%的样本中观察到了8,237个蛋白质和3,080个磷酸化位点,并被纳入下游分析;冷冻验证队列则在>50%的样本中观察到了8,272个蛋白质和17,448个磷酸化位点,并被纳入下游分析。

图1 队列设计及样本的多组学检测情况
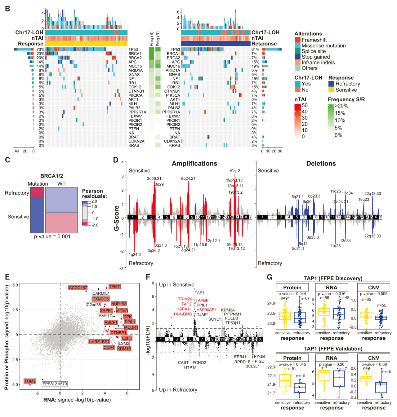
2. 与化疗难治性相关的基因突变、CNV、转录本和蛋白
在已知的抑癌基因中,DNA损伤反应基因TP53、BRCA1/2和CDK12的突变是最常见的。其中BRCA1/2突变在敏感型肿瘤中更频繁。此外,敏感和难治性肿瘤基因组都非常不稳定,具有相似的非整倍体和多倍体水平,以及相似频率的增益/损失模式。
在FFPE样本发现队列中,使用线性回归模型筛选出与治疗反应相关的22个RNA、4个蛋白和1个磷酸化位点。结合CNV、RNA和蛋白质数据(FFPE发现队列)进行综合分析,并使用独立验证队列证实了发现:53个基因在在敏感的HGSOC中具有一致差异的CNV/RNA/蛋白质测量值,其中包含Chr6 上的一个小区域中的七个基因(RIM26、HLA-DMB、TAP1、TAP2、TAPBP、HSP90AB1和HSPA1L)。

图2 与化疗难治性相关的基因突变、CNV、转录本和蛋白
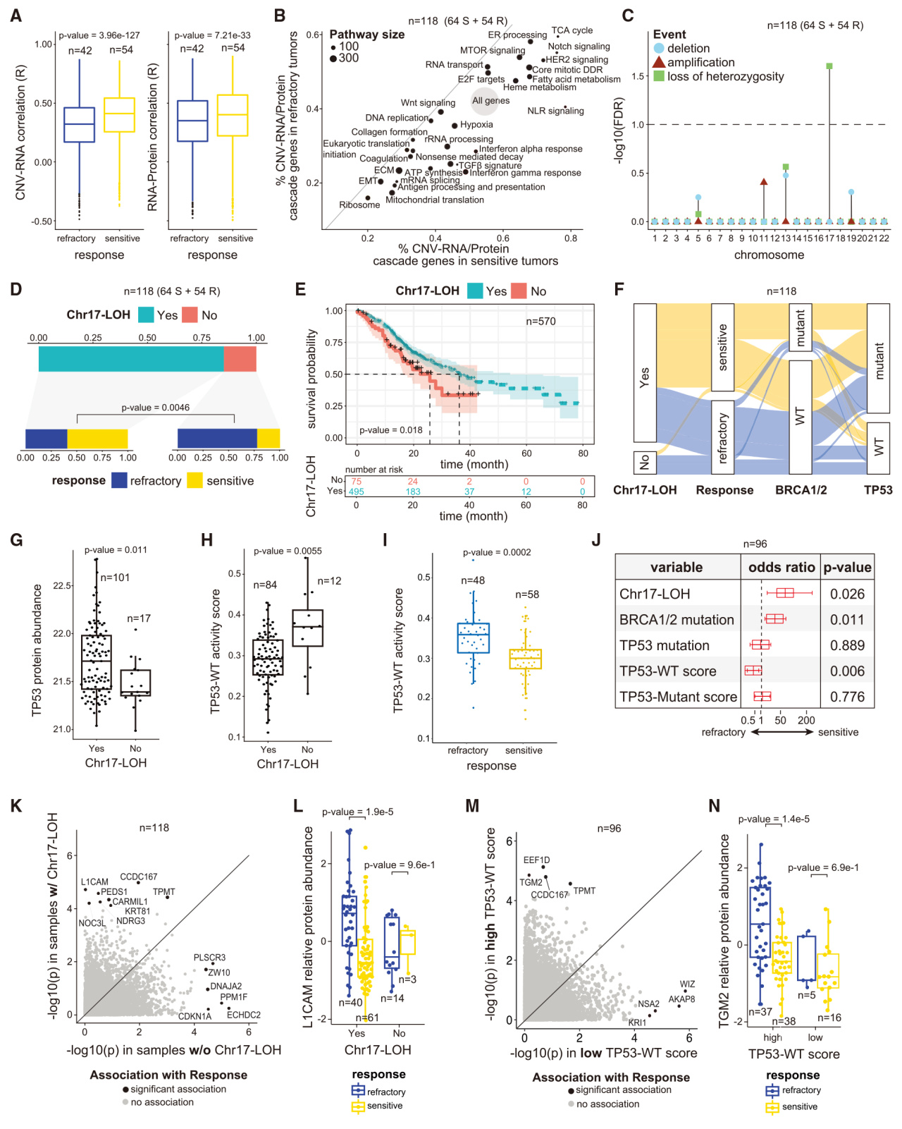
3. CNV-RNA-蛋白间的顺式调节、Chr17-LOH、TP53特征与化疗的敏感性有关
敏感性肿瘤中的CNV-RNA和RNA-蛋白相关性显著高于难治性肿瘤。同样,敏感性肿瘤中的CNV-RNA-蛋白质级联基因(CNV与其自身RNA和蛋白质水平显著相关的基因)显著高于难治性肿瘤。其中代谢途径具有较高的级联基因百分比,而核糖体和翻译途径的级联基因百分比相对较低。
17号染色体的杂合性丢失(Chr17-LOH)是所有LOH中最常见的,且只有Chr17-LOH与化疗敏感性相关。这些结果在一个独立的MSK-IMPACT队列中同样被观察到,富含Chr17-LOH的肿瘤具有显着更高的总生存期。Chr17含有包括TP53在内的多个抑癌基因。肿瘤中TP53的双等位基因失活通常通过伴有LOH的错义突变发生。该研究发现,TP53的突变与Chr17-LOH显着相关。此外,在Chr17-LOH病例中,p53 水平升高,该结果与Chr17-LOH肿瘤中TP53突变富集的结果一致。
使用多变量回归模型发现,Chr17-LOH、BRCA1/2突变和WT TP53活性丧失可以作为治疗反应的独立预测因子。基于上述预测因子,作者鉴定到与治疗难度相关的其它标志物蛋白。其中L1CAM是肿瘤细胞侵袭和运动的关键驱动因素,与TP53突变密切相关,具有Chr17-LOH的肿瘤中与难治性呈正相关;一种由WT p53诱导的蛋白CDKN1A与无 Chr17-LOH 的肿瘤的难治性相关;一个已知的TP53靶标TGM2与高p53活性肿瘤的难治性相关。

图3 治疗反应与CNV-RNA-蛋白质的顺式调节、Chr17-LOH和TP53特征之间的关联
4. 蛋白基因组结果可成功预测难治性肿瘤
同源重组缺陷(HRD)与化疗敏感性相关。本实验结果显示,相比于难治性肿瘤,HRD评分在敏感性肿瘤中较高。研究团队接下来整合了FFPE发现队列的蛋白组数据和HGSOC相关历史研究数据,筛选到了64种蛋白,然后使用ElasticNet、随机森林和XGBoost算法构建了一个基于 64 种蛋白质的集成预测模型。使用FFPE发现队列蛋白组数据通过5倍交叉验证成功评估了预测模型的性能,接下来在FFPE验证队列和冷冻验证队列评估了预测模型的性能。研究团队使用靶向多反应监测质谱(MRM-MS)量化了模型中代表22种蛋白质的70种肽,证明了开发用于预测的多重MRM检测的可行性。

图4 基于蛋白质基因组学的预测模型
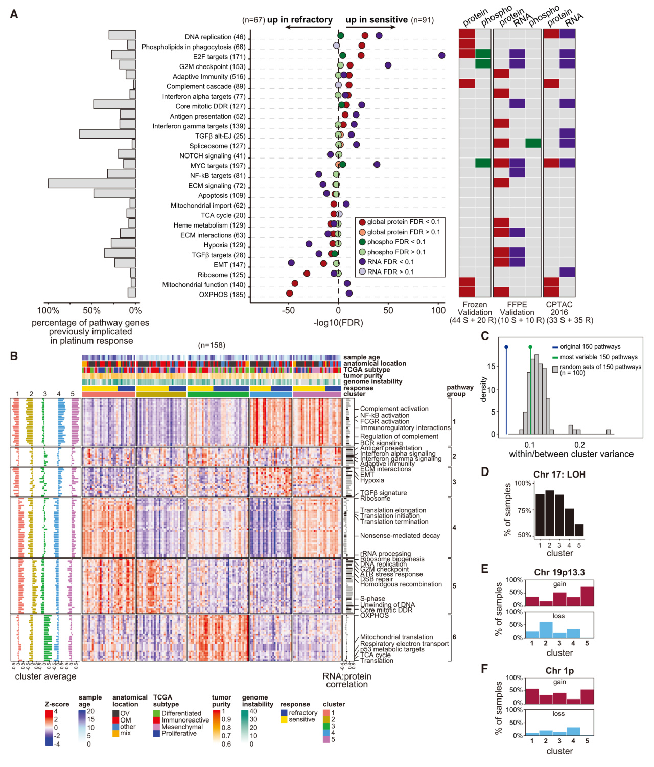
5. 基于蛋白组通路评分对HGSOCs进行分子分型
作者基于多组学结果整理了与敏感性/难治性相关的通路。E2F靶点、G2M检查点和DNA复制等的所有组学结果在敏感性肿瘤中均升高。相反,缺氧、转化生长因子β和上皮-间充质转化等的所有组学结果在在难治性肿瘤中均升高。
使用化疗敏感和化疗难治性肿瘤之间差异表达蛋白中显着富集的前150条通路进行共识聚类分析。使用基于单样本基因集富集分析(ssGSEA)的150条通路的蛋白通路评分,所有样本被分为五个簇。簇 1与翻译和rRNA加工通路的较高表达相关;簇1和2显示出高的细胞周期相关通路;簇3显示代谢通路表达较高;簇4显示缺氧、EMT和TGF-β通路上调;簇4和簇5的免疫通路评分较高。
此外还观察到簇1-簇3相比于簇4和簇5有更频繁的 Chr17-LOH;染色体19p13.3的一个区域在簇2中比其他簇的缺失更频繁;而大面积的染色体1p在簇4肿瘤中比其他簇的缺失更频繁。

图5 通路富集分析显示了与难治性相关的各种过程,并揭示了分子亚型
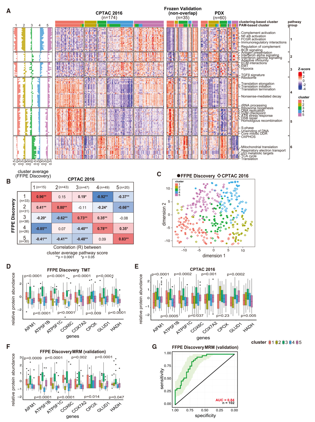
6. 使用独立队列验证蛋白组的分子分型结果
基于蛋白组分成的五个簇在两个独立队列(冷冻验证队列和CPTAC-2016)和一个PDX模型组中成功得到验证。团队还开发了一种基于MRM的测定法来量化8种蛋白的肽段,并在FFPE发现队列和CPTAC-2016队列中证实这些蛋白在簇3中高表达。用MRM 数据中这8种蛋白的平均丰度作为分类器,针对簇3的识别获得了0.84的ROC-AUC。

图6 独立队列验证蛋白质组分子分型结果
7. 免疫浸润分析
为了表征肿瘤微环境,研究团队使用两种反卷积方法分析了FFPE发现队列蛋白质组学和转录组谱。主要细胞类型的比例在5个肿瘤簇中显示出较大的差异:簇1中上皮细胞比例最高;簇2和簇4中基质细胞比例增加;簇5中发现了高免疫浸润。冷冻验证队列显示出类似的趋势。
CD8+ T细胞浸润可预测多种癌症对免疫疗法的反应,因此作者接下来评估了簇5中的抗PD1反应特征。结果表明,相比于敏感性肿瘤,在簇5的难治性肿瘤中观察到更高的抗PD1反应特征。

图7 HGSOCs的肿瘤微环境景观
8. TGF-β、MMP特征与聚类和治疗响应的关联
在难治性HGSOCs过表达的通路中,TGF-β信号通路因其在癌症发展中的作用而受到关注并作为治疗靶点。TGF-β和alt-EJ基因表达特征在肿瘤类型中呈负相关,且对于TGF-β低和alt-EJ基因表达高(即高“βAlt评分”)的肿瘤,临床结果更好。本研究中,在四个独立队列均发现TGF-β和alt-EJ基因特征在RNA和蛋白质组水平上都存在类似的负相关。还观察到TGF-β、alt-EJ 和βAlt评分在不同簇的肿瘤中有显着差异:簇4和簇5的TGF-β评分较高,而簇1和簇2的alt-EJ评分较高。
TGF-β、蛋白水解活性和基质金属蛋白酶(MMP)表达水平之间的双向调节与迁移、侵袭和EMT 增加有关。作者接着评估了本队列中MMP活性与TGF-β之间的相关性。数据显示簇4和簇5的MMP活性和蛋白丰度均增加。此外,在簇4中观察到难治性肿瘤的TGF-β评分升高,EMT通路评分更高,以及富含ECM相关蛋白的丰度出现上调趋势。总的来说,这些观察结果表明,MMP和TGF-β在簇4难治性样本中的活性可能增加,从而激发了这些肿瘤可能对靶向TGF-β活性的治疗剂有反应的假设。

图8 TGF-β、MMP特征与聚类和治疗响应的关联
小结
在这项研究中,研究人员对242例化疗难治性和敏感性HGSOCs肿瘤样本进行了包括WGS、转录组、蛋白组和磷酸化修饰蛋白组的多组学分析,构建了一个可预测难治性HGSOCs的蛋白模块。研究人员发现缺乏Ch17-LOH与化疗难治性之间存在明显关联。基于蛋白通路评分,研究人员确定了5个HGSOC亚型,并在两个独立的患者队列和PDX模型中得到了验证。这些亚型可能代表了不同的耐药机制,并牵涉到可能的治疗漏洞。