18 年
手机商铺
公司新闻/正文
732 人阅读发布时间:2024-04-01 09:34


研究材料
模型小鼠
人粪便,外周血,肿瘤组织
HEK293T细胞,MC38细胞
研究步骤
步骤1:挑选了73种肠道微生物代谢产物的小分子,然后测试这些代谢物对CD8阳性T细胞功能的影响;
步骤2:通过利用钙离子荧光染料检测CD8+ T细胞内钙离子流动情况;
步骤3:通过阻断钙泵(细胞膜上的PMCA、内质网上的SERCAs和线粒体上的MCU),研究究竟是因为钙离子从细胞质外流到细胞外了,还是从细胞质内流到细胞器中了;
步骤4:通过构建结直肠癌小鼠模型,发现DCA可通过抑制CD8+ T细胞的抗肿瘤免疫反应来促进小鼠肿瘤的生长;
步骤5:临床病人研究,最终筛选出了两个在粪便中富集,且与CA分解有关的菌株;
步骤6:通过构建抗生素预处理小鼠模型,发现C. scindens菌株是关键菌株;
步骤7:通过使用胆汁酸螯合剂,以及靶向C. scindens的噬菌体,阻止小鼠结直肠癌的进展,并改善CD8+ T细胞的抗肿瘤功能。
1. DCA抑制CD8+ T细胞的效应功能
用73种细菌代谢产物处理CD8+ T细胞24小时。发现DCA大大减少CD8+ T细胞的细胞毒性和CD8+ T细胞中IFN-γ+细胞比例的倍数变化(图 1A-C)。此外,DCA对GzmB+, IFN-γ+, TNF-α+表达的抑制作呈剂量依赖性,从150 mM DCA开始变得明显(图1D-F)。所以DCA可以抑制CD8+ T 细的活化。

图1 DCA抑制CD8+ T细胞的效应功能
2. DCA通过抑制Ca2+-NFAT2信号传导抑制CD8+ T细胞效应功能
CD8+ T细胞的活化涉及到钙离子信号通路,因此,研究人员想知道DCA是否是通过影响钙离子信号通路通路来抑制CD8阳性T细胞的效应功能。CD8+ T细胞的实时荧光强度数据显示,DCA抑制胞质Ca2+ 积累(图2A-B)。DCA处理后的CD3 / CD28抗体活化的CD8+ T细胞抑制了NFAT2的入核以及转录活性(图2C-D)。DCA通过抑制Ca2+-NFAT2信号传导抑制CD8+ T细胞效应功能(图2E-2G)。

图2 DCA通过抑制Ca2+-NFAT2信号转导抑制CD8+ T细胞效应功能
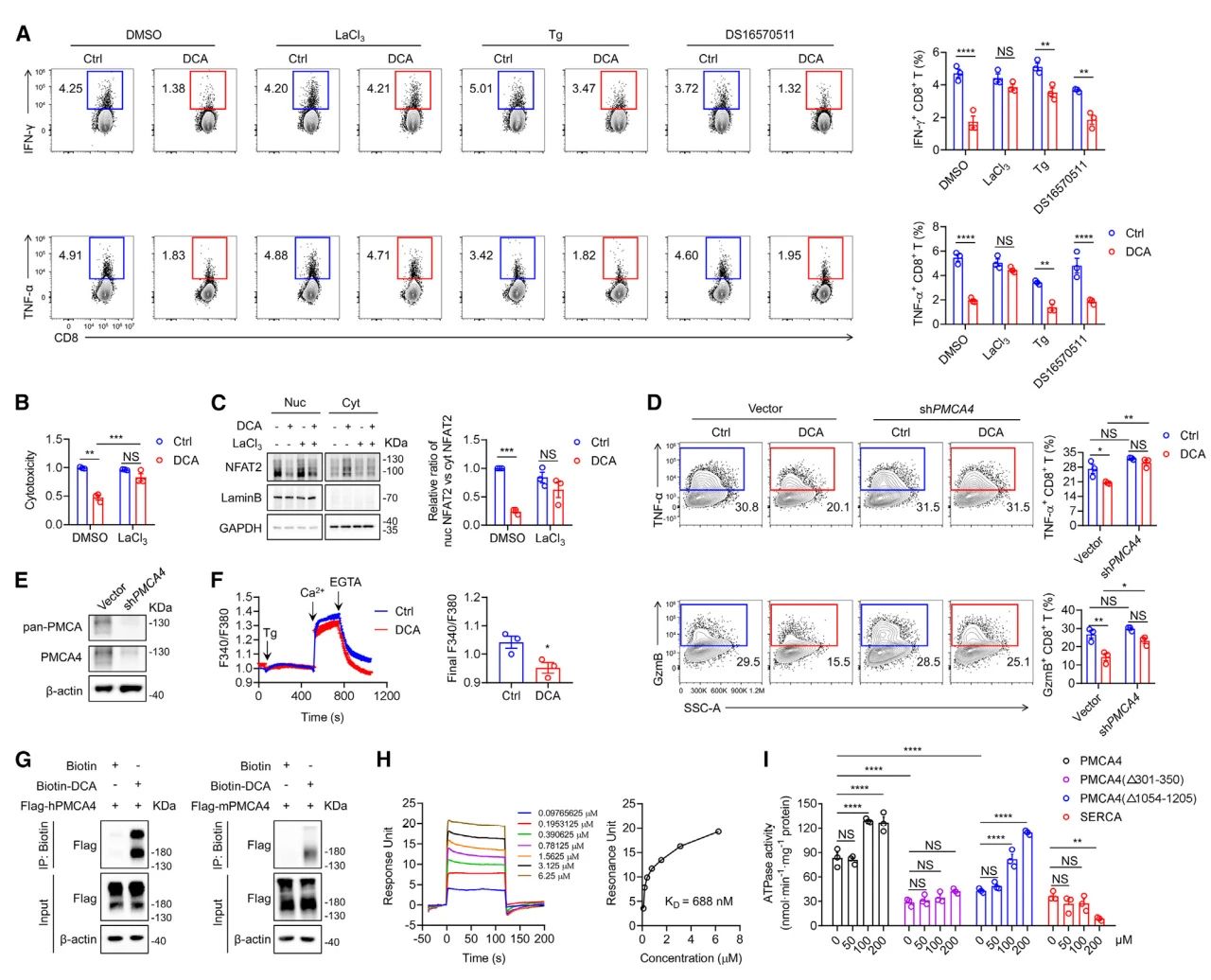
3. DCA通过PMCA抑制Ca2+-NFAT2信号转导
进一步,研究人员想知道,细胞质中钙离子的减少,究竟是因为钙离子从细胞质外流到细胞外了,还是从细胞质内流到细胞器中了。于是,研究人员着重关注了几个钙泵,包括细胞膜上的PMCA、内质网上的SERCAs和线粒体上的MCU。DCA 处理后CD8+ T细胞,使用PMCA抑制剂可增加IFN-γ+和TNF-α+ 的表达,增加细胞毒性和NFAT2 的核易位(图3A-3C)。使用shRNA抑制PMCA4表达后,同样抑制了CD8+ T细胞效应功能,(图3D-F)。这些结果表明,研究人员发现,PMCA抑制剂可以改善经DCA处理后的CD8+ T细胞的效应功能,而阻断SERCAs和MCU则没有效果。进一步研究DCA和PMCA之间的关系,我们使用生物素标记的DCA 进行免疫共沉淀,然后用链霉亲和素磁珠将结合物分来出来,发现DCA与PMCA4有很强的相互作用(图3G)。同时发现DCA的加入促进了PMCA4的ATP酶活性(50%),但未增强SERCA的ATP酶活性(图3I)。综上所述,这些结果表明,DCA可通过与细胞膜上的PMCA结合,加速了钙离子外排,进而影响了钙离子-NFAT2信号通路,最终抑制了CD8+ T细胞的效应功能。

图3 DCA通过PMCA抑制 Ca2+-NFAT2信号转导
4. DCA通过抑制抗肿瘤CD8+ T细胞免疫反应来促进肿瘤生长
鉴于CD8+ T细胞在肿瘤免疫监视中发挥作用,我们推测DCA对 CD8+ T细胞效应功能的抑制可能促进结肠癌(CRC)发展。为此,给CRC鼠标模型口服或腹膜内注射DCA后检测肿瘤区域GzmB+, IFN-γ+, TNF-α+表达情况(图 4A-G)。将B16-OVA细胞和 DCA处理过的OT-1 CD8+ T细胞(皮下)注射到 Rag1-/-小鼠上,发现DCA在很大程度上抑制了抗原特异性CD8+ T细胞的抗肿瘤作用(图4H-J),表明 DCA 直接抑制CD8+ T细胞毒性。在没有CD8+ T细胞的情况下,DCA处理没有加剧肿瘤生长(图4O-P)。在有CD8+ T细胞Rag1-/-小鼠植入癌细胞,DCA处理仍能致肿瘤生长加速和CD8+ T细胞效应功能受损(图 4R-4T)。说明DCA需要依赖CD8+ T细胞调节肿瘤生长。

图4 DCA通过抑制抗肿瘤CD8+ T细胞免疫反应来促进肿瘤生长
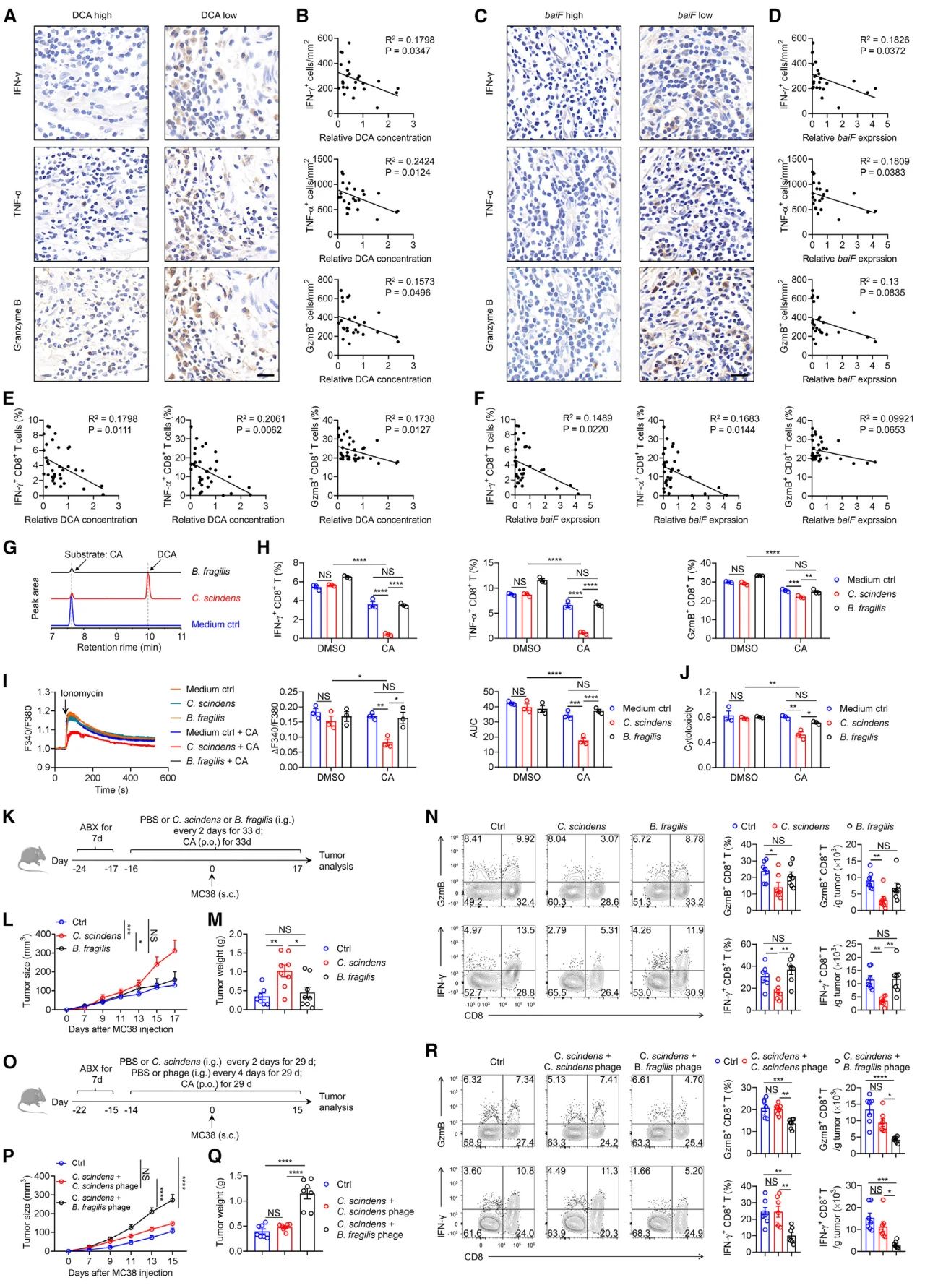
5. DCA的积累与CRC患者CD8+ T细胞效应功能受损相关
使用免疫组化(IHC)评估来自同一患者的肿瘤切片的GzmB+, IFN-γ+, TNF-α+。这3个指标与DCA浓度/baiF基因表达呈负相关(图5A-5D)。C. scindens(可将柠檬酸转化为DCA的菌)培养上清含有DCA,抑制CD8+ T细胞的效应功能(图5E-5J)。此外,C. scindens定殖小鼠可加速肿瘤生长,而胆汁酸螯合或靶向C. scindens的噬菌体可消除这种促瘤作用(图5L-5R)。

图5 DCA的积累与CRC患者CD8+ T细胞效应功能受损相关
总结
DCA可以与CD8+ T细胞膜上的钙泵(PMCA)结合,促进了细胞内钙离子外排,抑制了细胞内钙离子-活化T细胞核因子(NFAT)2信号传导,最终影响CD8+ T细胞的活化和效应功能。通过胆汁酸螯合,以及靶向C. scindens的噬菌体可以有效阻止小鼠结直肠癌的进展。