18 年
手机商铺
公司新闻/正文
441 人阅读发布时间:2024-03-27 10:13


步骤一:综合单细胞空间多组学绘制跨年龄人类扁桃体单细胞图谱;
步骤二:分析早期CD4+T细胞发育轨迹及亚群细分;
步骤三:鉴定组织驻留CD8+T细胞状态及细胞类型;
步骤四:B细胞LZ-DZ转化过程中的瞬时表观遗传重编程;
步骤五:SIX5 TF于PC的特殊活动;
步骤六:描绘人类扁桃体的非淋巴组织驻留和髓细胞异质性及公开分析内容。
研究结果
1. 人类扁桃体细胞的单细胞多组图谱
本研究设置幼年(n=6,3-5岁),青年(n=8,19-35岁)和老年(n =3,56-65岁)共计17例样本进行scRNA-seq,与此同时使用scATAC-seq 、CITE-seq、scBCR/TCR-seq及空间转录组(ST)辅助分析,多种组学联合共分析得到9个大群和23个亚群,生成了人类扁桃体细胞图谱。

图1 人类扁桃体细胞的单细胞多组图谱
2. 人类扁桃体早期CD4+ T细胞命运的决定
T滤泡辅助细胞(Tfh)的分化始于DC向幼稚 CD4 T细胞呈递抗原,随后激活并分化为中枢记忆(CM) CD4 T细胞。本研究鉴定两个CM T细胞亚群,一个CM CD4 T细胞群表达了更高水平的滤泡基因(如IL6ST),表明Tfh分化的早期信号。根据BCL6和PRDM1的活性,将剩余的CD4 T细胞分为Tfh细胞和非Tfh细胞,仅在Tfh细胞中观察到克隆扩增。分析最终确定扁桃体中CD4 T Treg的三种亚型:(1)Effector Tregs (Eff-Tregs)表达典型Treg Marker,转录因子(TF)PRDM1、RORC、MAF家族和IKZF3的活性增加;(2)Eff-Treg高表达IL-32 (Eff-Tregs-IL-32),IL-32是一种先前认为与抑制抗肿瘤反应有关促炎分子;(3)T滤泡调节细胞(Tfrs),下调FOXP3, IL-2RA (CD25)和PRDM1,Tfr细胞进一步表现出幼稚标志物增加,这与LEF1和TCF7的TF活性增加一致。

图2 人类扁桃体中CD4 T滤泡细胞和非滤泡细胞的命运决定
3. 扁桃体隐窝上皮下结缔组织中隔内的组织驻留CD8+ T细胞
幼稚CD8+ T亚群在遇到抗原后启动效应分化程序并随后形成记忆状态。近期形成的记忆群体显示干细胞记忆T细胞(SCM CD8 T)自我更新并产生长寿的CM T细胞(CM CD8 T)的分化层次,CX3CR1标志着CM CD8 T向效应记忆T细胞(EM CD8 T)分化,且受到TBX21 (TBET)的严格控制。总之,鉴定了两组驻留记忆(RM) CD8 T细胞、CD8 Tf细胞、MAIT、CD161+Vδ2+γδ T细胞、非Vδ2+γδ T细胞以及非常规ZNF683+CD8 T细胞和TIM3+DN(CD8-CD4-)T细胞。

图3 人扁桃体中CD8和ILCs的表达
4. B细胞LZ-DZ转化过程中的瞬时表观遗传重编程
为描绘NBC到GCBC的转变,整合了非增殖暗区GCBC (DZ-GCBCs)。本研究鉴定到休眠的NBC,早期激活的NBC及一个增殖且无任何GC标记NBC亚群。在GCBC细胞内,由细胞周期调控的DZ和光区(LZ)的基因表达差异驱动转录组多变。随后研究DZ和LZ循环动力学,发现DZ细胞在产生LZ-GCBCs之前,逐渐降低细胞周期基因的表达,并通过中间的DZ-LZ表型转移。从表观遗传学上表征DZ到LZ和LZ到DZ的转变,发现DZ到LZ的过渡是无缝的,大多数DZ和LZ特有的可达性差异区域显示为中间水平,但LZ到DZ的转变中广泛存在表观遗传重编程。

图4 B细胞活化和GC动力学
5. SIX5 TF于PC的特殊活动
随后分析来自不同滤泡组织切片在整个空间轨迹的基因表达变化,显示PC包含不同的IgM/D和IgG/A区域。再整合scRNA-seq和scATAC数据,两两差异可及性分析显示,在PCs和PC前体之间以及从MBCs到成熟PC差异最大,意味着细胞命运转变涉及广泛的染色质编程。聚类所有差异可及区(DARs)确定了与PC、GCBC和B细胞亚群相关的染色质动力学的三个主要模块,发现TF基序的代表性过高与其关系为(1)PC模块IRF家族(IRF8和IRF4)和的MESP1;(2)GCBC模块中的EBF1、PAX5、NFKB1、RELA/RELB、MEF2C;(3)B细胞模块中的EBF1、PAX5、SPIB、SPI1和ETV3/ETV6。
本研究发现一种尚未在PC中描述的TF-SIX5,可能与PC成熟的后期有关。SIX5的PC特异性表达在bulk RNA-seq、ChIP-seq、scRNA-seq数据中得到证实。同样,SIX5的预测靶基因(PDK1、TMEM198、ITM2C、BHLHA15/MIST1、SLC38A2和TSC22D3/GILZ)在成熟PC中可及性和选择性表达增加。体外实验验证揭示SIX5在多发性骨髓瘤(MM,一种PC衍生肿瘤)中基因和蛋白水平的表达上调,表明SIX5是成熟PCs的一个新标志物,在MM肿瘤发生的调节中具有潜在的作用。
图5 人扁桃体浆细胞分化和细胞身份调节
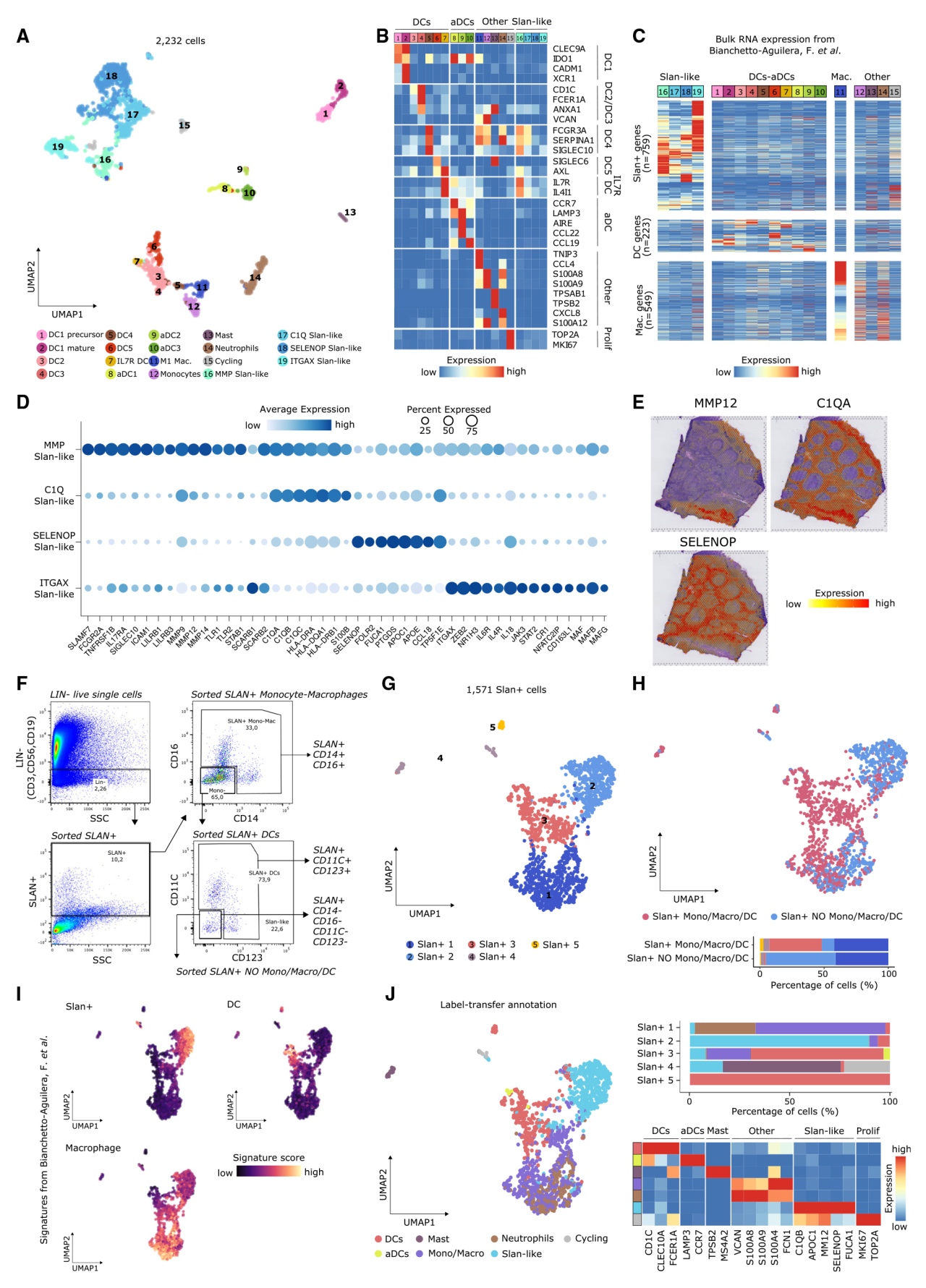
6. 人类扁桃体的非淋巴组织驻留和髓细胞异质性
随后作者分析了扁桃体中的非淋巴组织驻留和骨髓细胞异质性,鉴定了单核细胞、M1巨噬细胞、肥大细胞和中性粒细胞,此外,作者发现并验证先前从未表征的四种slan样细胞亚群,它们具有不同的空间位置,可以控制免疫反应的不同方面,这些 slan 样细胞包括以下细胞:(1)表达金属蛋白酶和Toll样受体的MMP 细胞;(2)表达补体成员和 II 类 MHC 基因的 C1Q 细胞;(3)表达载脂蛋白和岩藻糖苷酶的 SELENOP 细胞;(4)TGAX 细胞表达清道夫受体,并通过FACs和scRNA-seq进一步验证了slan+细胞注释。

图6 人扁桃体骨髓细胞的异质性
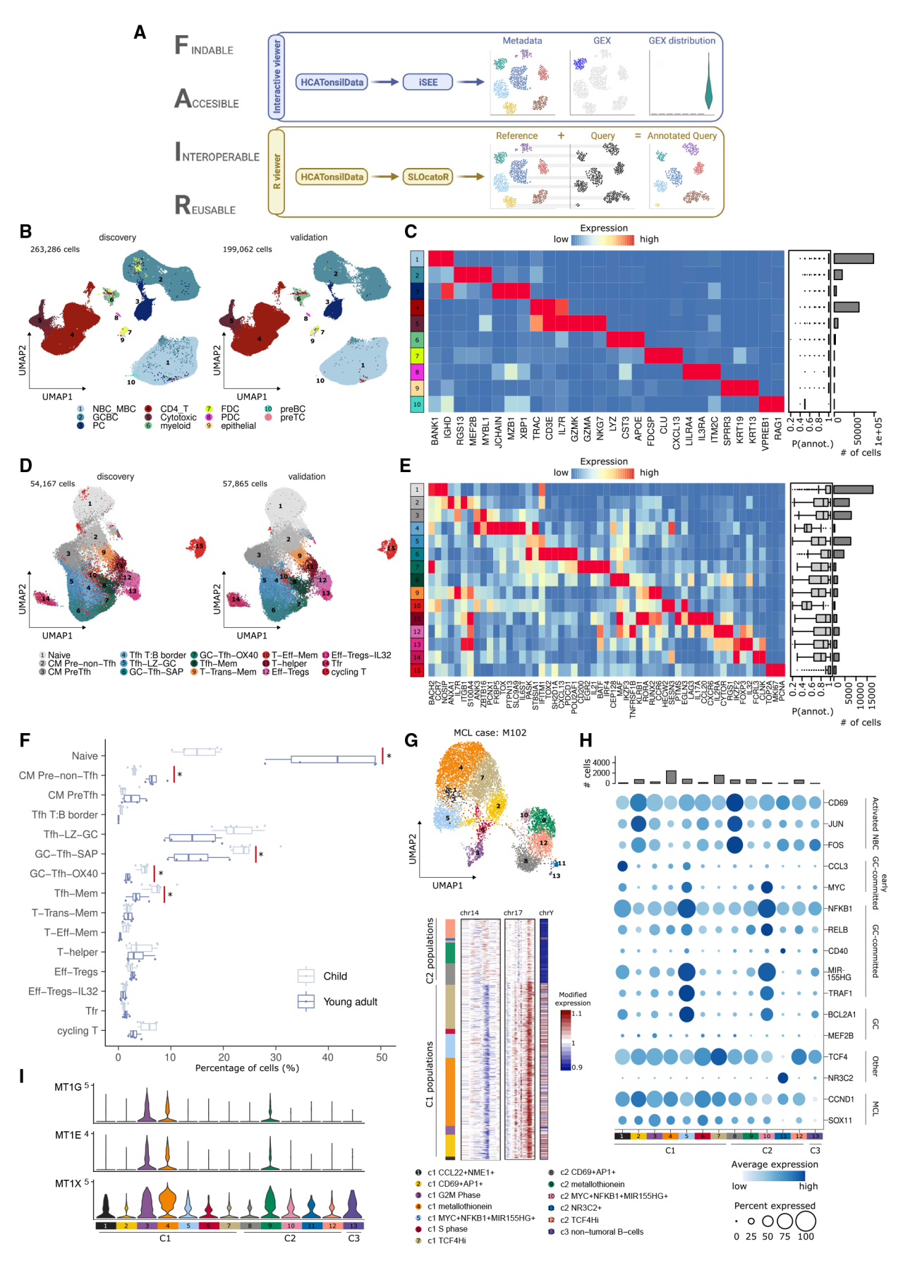
7. 扁桃体是一种HCA资源
作者开发HCATonsilData来公开本研究数据,提供了详细的术语表,列出该研究121种细胞类型和状态的注释证据。作者在扁桃体图谱的背景下分析两个MCL数据,其细胞状态似乎与正常B细胞状态相似,在从活化的NBCs到GC-committed细胞的成熟间隔中检测到标记物,还观察到两个金属硫蛋白基因表达增加的cluster,这种细胞状态最近被认为是癌症复发性肿瘤程序。总之,这些分析表明MCL细胞并没有冻结在特定的成熟阶段,但它们保留正常B细胞的一定分化潜力。因此,扁桃体图谱可以提供肿瘤细胞状态正常对应体的信息,并可能查明其他疾病驱动机制。

图7 扁桃体图谱的传播与应用
总结