18 年
手机商铺
公司新闻/正文
460 人阅读发布时间:2024-03-07 10:59

小细胞外囊泡(small extracellular vesicles,sEVs)是细胞间信息交流的重要介质,干细胞来源的sEVs已在多种疾病中表现出显著的治疗效果。由于干细胞来源、细胞状态、sEVs生物发生过程的不均一性以及干细胞来源sEVs分离纯化技术多样性,导致了干细胞来源sEVs存在高度异质性。同时,干细胞来源sEVs物理与生物化学特性的鉴定、质量控制方法与生物活性测定均缺乏统一标准,而如何可靠、可重复且规模化地生产质量稳定的干细胞来源sEVs,是干细胞来源sEVs进行临床转化应用前必须解决的问题。
作为中国研究型医院学会细胞外囊泡研究与应用专业委员会(CSEV)副主任委员兼治疗应用学组组长的汪泱教授,带领长期专注于干细胞胞外囊泡研究的专业团队,领衔起草制定了国内针对干细胞来源细胞外囊泡的产品标准—《人多能干细胞来源的小细胞外囊泡》及《人间充质干细胞来源的小细胞外囊泡》二项团体标准,并于2022年第六届细胞外囊泡基础与临床转化研究高峰论坛会议上首次现场发布。
2024年2月6日,上海交通大学医学院附属第六人民医院汪泱/李青课题组在细胞外囊泡领域顶刊J Extracell Vesicles(IF 16.0)上发表了题为“Dentification of specific markers for human pluripotent stem cell-derived small extracellular vesicles”的文章。该研究利用蛋白质组学手段对源自两种典型PSC类型(诱导多能干细胞iPSC和胚胎干细胞ESC)的sEV进行分析,鉴定了多个PSC-sEV的特异性标记物,或将改善PSC-sEVs的识别和质量控制,促进 PSC-sEVs的临床转化。中科新生命为该研究提供了蛋白质组学检测服务。

技术路线
步骤1:PSC-sEVs的分离鉴定;步骤2:PSC-sEVs的蛋白质组学分析;
步骤3:PSC-sEVs候选标志物的特异性验证;
步骤4:在单颗粒分辨率下验证表面标志物的特异性;
步骤5:通过蔗糖密度梯度离心法(DGUC)验证 UC法分离的sEVs的结果。
研究人员首先通过免疫荧光检测多能性相关标记物对ESC和iPSC进行鉴定,证明了研究使用的ESC和iPSC是典型的PSCs。随后通过超速离心法分离了PSC-sEVs,并通过电镜、粒径、Western blot等方法对PSC-sEVs进行了鉴定。

图1 PSC-sEVs的分离鉴定
2. PSC-sEVs的蛋白质组学分析
研究人员随后使用Label free蛋白质组技术对两种典型PSC(ESC和iPSC)的sEV进行分析,从ESC-sEVs中鉴定出5239种蛋白质,iPSC-sEVs中鉴定出5289种蛋白质,大约70%的鉴定蛋白可以与Vesiclepedia数据库匹配。GO分析显示鉴定的蛋白质主要来源于外泌体和细胞质。从ESC-sev和iPSC-sev的蛋白质组中也发现了传统的EV相关标记,如CD9、CD63、CD81、TSG101、Syntenin-1等。选择7个高度富集的多能性相关蛋白进行WB验证,其中6种蛋白(PODXL、YB1、IFITM1、LIN28A、OCT4和Dnmt3A)在PSC-sEVs中均容易检测到,因此被用于进一步分析。

图2 PSC-sEVs的蛋白质组学分析
3. PSC-sEVs候选标志物的特异性验证
为了验证上述6种候选标记蛋白是否在PSC-sEVs中特异性表达,研究人员分离了7种非PSC细胞系衍生的sEVs,通过WB分析显示LIN28A、OCT4和Dnmt3A在PSC-sEVs中特异性检测到。YB1和IFITM1在4种非PSC细胞系衍生的sEV中也被检测到,因此被排除。此外,虽然在MCF7-sEV和MDA-MB-231-sEV中都检测到了PODXL,但其条带出现的位置与PSC-sEVs中的条带不同,这可能是由不同的翻译后修饰造成。这一差异表明,通过WB检测PODXL能有效区分PSC-sEVs和非PSC-sEVs。结果表明LIN28A、OCT4、Dnmt3A和PODXL可作为PSC-sEVs的特异性标志物。

图3 PSC-sEVs候选标志物的特异性验证
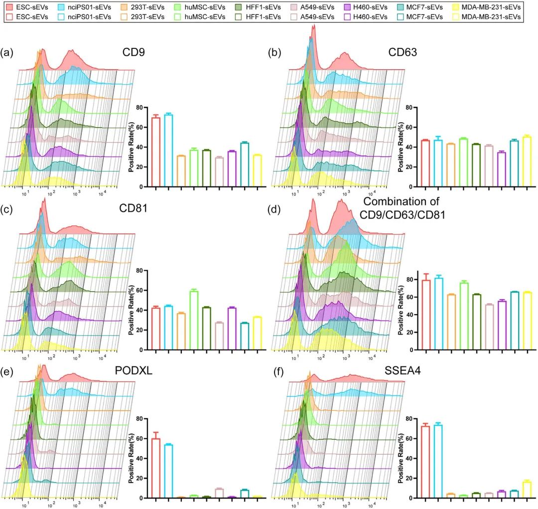
4. 在单颗粒分辨率下验证PSC-sEVs表面标志物的特异性
PODXL是4个验证蛋白中的表面蛋白,研究人员进一步采用纳米流式(NanoFCM)分析进行单颗粒分辨率下表面标记表型分析。此外,研究还选择了三种PSC特异性表面抗原SSEA4、Tra-1-60和Tra-1-81,以及分析了3种EV的传统表面标记(CD9、CD63、CD81),发现CD63和CD81的阳性率在PSC-sEVs和非PSC-sEVs之间没有显著差异。而在非PSC-sEVs中,PSC-sEVs的特异性标记PODXL和SSEA4的阳性率从1%到18%不等,远低于PSC-sEVs。这些结果在单粒子分辨率下验证了PODXL和SSEA4在PSC-sEVs中的特异性。

图4 在单颗粒分辨率下验证PSC-sEVs表面标志物的特异性
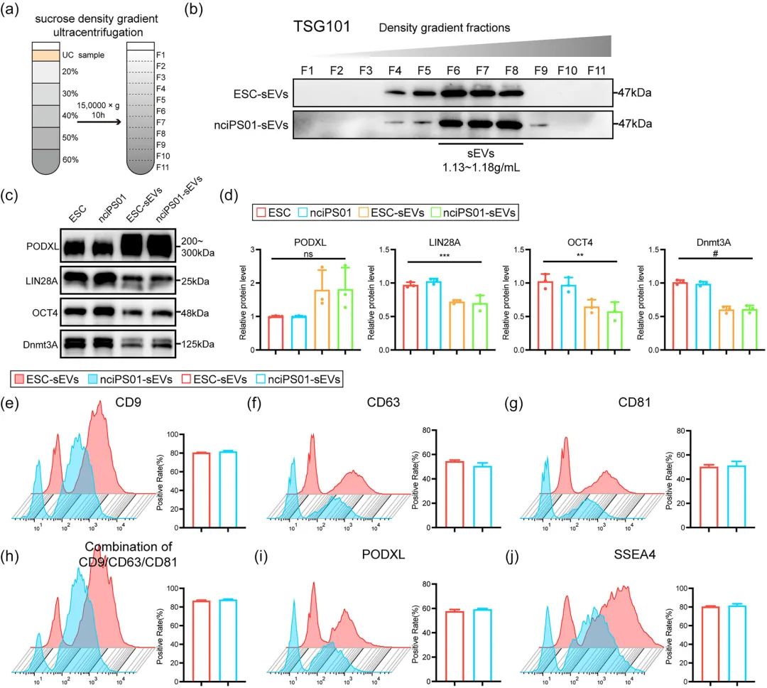
5. DGUC法制备sEV的验证
为了排除这些鉴定的标记来自UC过程中与PSC-sEVs共沉淀的受污染的蛋白质颗粒的可能性,样品进一步经过蔗糖密度梯度离心(DGUC)纯化。与UC样品的结果一致,在使用DGUC纯化的PSC-sEVs中检测到了PODXL,OCT4,Dnmt3a和LIN28A蛋白。此外,ESC-sEV和iPSC-sEV中CD9阳性率分别为(80.5%;81.7%),CD63(54.5%;50.5%),CD81(50.3%;51.3%),CD9/CD63CD81组合(86.7%;87.8%),PODXL(57.7%;59.3%)和SSEA4(80.3%;81.5%),均与UC样品相似。总之,通过密度梯度超速离心纯化的样品进一步验证了PODXL和SSEA4是PSC-sEVs特异性的。

图5 DGUC法制备sEV的验证
总结 干细胞来源sEVs分离与鉴定方法的标准化与关键质量属性的界定至关重要。本研究首次鉴定了一组PSC-sEV的特异性标记物(PODXL、OCT4、Dnmt3a、LIN28A和SSEA4),其中PODXL、OCT4、Dnmt3a和LIN28A可以通过Western Blot分析检测,PODXL和SSEA4可以通过NanoFCM分析检测。这些发现将改善PSC-sEVs的识别和质量控制,可能会促进PSC-sEV的临床转化。
中科优品推荐
【中科新生命】提供外泌体“提取-表征-组学检测(miRNA、蛋白质组、磷酸化修饰组、代谢组、脂质组)-数据挖掘”全流程服务,全程高质量保证,为您的课题研究保驾护航!