18 年
手机商铺
公司新闻/正文
719 人阅读发布时间:2024-03-01 10:34

据估计,2019年全球糖尿病患病率为9.3%(4.63亿人),预计到2030年将升至10.2%(5.78亿人),到2045年将升至10.9% (7亿)。心血管并发症是糖尿病最常见且最严重的并发症之一,占糖尿病导致死亡的80%以上。目前在临床上,针对糖尿病心肌损伤的治疗手段十分有限。因此深入研究糖尿病心肌损伤的发病机制,发现新的治疗靶点仍迫在眉睫。miRNA存在于多种亚细胞器中,通过截然不同的分子机制调节下游靶基因。然而,将miRNA靶向表达于特定亚细胞器在目前仍有技术困难,亚细胞miRNA治疗的临床转化尚需继续探索。Ago2蛋白是RNA诱导沉默复合体的核心催化酶,不仅介导miRNA在胞浆中的经典作用机制,对miRNA在细胞核和线粒体中的功能也是不可或缺的。
2023年12月,华中科技大学同济医院汪道文/李华萍/陈琛教授团队在Circulation(IF 37.8)杂志在线发表题为“Ago2 protects against diabetic cardiomyopathy via activating mitochondrial gene translation”的研究论文,揭示了Ago2蛋白在糖尿病心肌病中作用及机制,为糖尿病心肌病的发病及治疗提供新思路。中科新生命为该研究提供了TMT标记蛋白质组技术服务。

步骤1:糖尿病条件下心肌细胞线粒体Ago2的下调;
步骤2:线粒体Ago2对糖尿病小鼠心功能障碍的保护作用;
步骤3:线粒体Ago2增强线粒体基因表达以抑制ROS产生;
步骤4:线粒体Ago2通过募集TUFM促进线粒体基因翻译;
步骤5:Ago2的丙二酰化阻碍其与线粒体转运蛋白TIMM17b的结合。
研究结果
1. 糖尿病条件下心肌细胞线粒体Ago2的下调
首先,作者通过分离1型和2型糖尿病小鼠心脏的细胞浆、细胞核和线粒体组分,检测Ago2在糖尿病早期的心脏中亚细胞表达水平。结果显示,在1型糖尿病小鼠中,细胞核和线粒体中Ago2减少;然而,细胞质中的Ago2没有变化(图1B和1C)。与其他亚细胞组分中未改变的表达相比,2型糖尿病小鼠线粒体中Ago2减少(图1D和1E)。在1型和2型糖尿病小鼠细胞质中Ago2没有改变(图1C和1E),所以在这些糖尿病模型中,Ago2在线粒体中的减少可能由于从细胞质向线粒体的易位受损。

图1 糖尿病条件下心肌细胞线粒体Ago2的下调变化
2. 线粒体Ago2对糖尿病小鼠心功能障碍的保护作用
为了研究Ago2在糖尿病诱导的心功能障碍中的功能相关性,进行了功能增益和功能丧失实验。从已发表的研究知道Ago2主要在肌细胞中表达。因此,研究团队采用肌钙蛋白T 启动子下的rAAV9系统来实现心肌细胞特异性的Ago2表达。首先将Ago2融合到核定位信号(NLS)、核输出信号(NES)或细胞色素c氧化酶亚单位8(COX8)线粒体靶向序列,设计了表达Ago2的核、胞质和线粒体形式的载体(图2A)。结果发现线粒体Ago2高表达能够显著改善1型和2型糖尿病小鼠的心脏功能;与之相反的是,Ago2的细胞质或核形式均未表现出显著影响 (图2B-D)。在2型db/db糖尿病模型中也观察到类似的结果(图2E-G)。在正常对照小鼠中,Ago2高表达对心脏功能没有显著影响(图2B至2G),所以表明Ago2仅在应激条件下改善心脏功能。

图2 线粒体Ago2对糖尿病小鼠心功能障碍的保护作用
3. 线粒体Ago2增强线粒体基因表达以抑制ROS产生
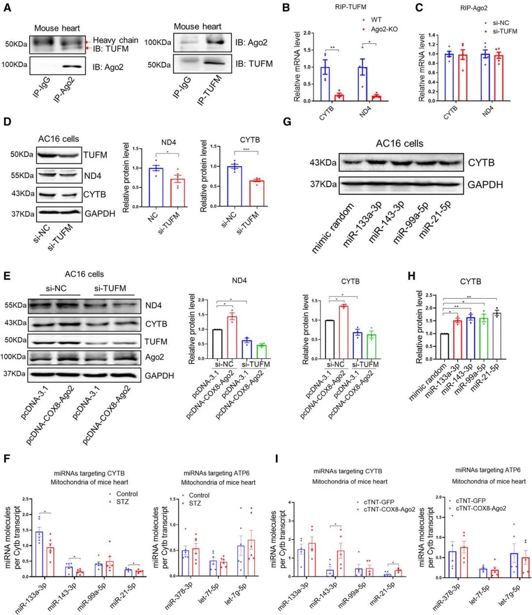
在线粒体中,只有线粒体基因的转录或翻译活动能直接受到Ago2/miRNA复合物的调控,因此作者首先通过TMT标记蛋白质组分析糖尿病小鼠心脏中线粒体基因编码蛋白的表达水平,发现电子传递链复合物ETC I (ND2/ND4/ND5)和ETC III (CYTB)中的亚单位显著下调,而ETC IV (COI/II/III)和ETC V(如ATP6和ATP8)中的亚单位变化相对较小(图3A),说明在糖尿病条件下线粒体基因表达失衡。进一步利用Western blotting验证,与MS数据中观察到的调节趋势基本一致,发现代表性亚基ND4 (NADH脱氢酶4;ETC I)和线粒体基因CYTB(细胞色素B;ETC III)均呈下降趋势,减少心脏氧化应激水平;CO2(细胞色素c氧化酶2;ETC IV)和ATP6 (ETC V)的变化较小(图3B)。在细胞实验中,作者发现高糖刺激会引起线粒体Ago2和CYTB蛋白水平下降;而线粒体Ago2高表达能够阻断高糖刺激对CYTB的下调作用,从而减少线粒体活性氧的产生(图3E-J)。

图3 线粒体Ago2可增强线粒体基因表达,从而抑制ROS的产生
4. 线粒体Ago2通过募集TUFM促进线粒体基因翻译
在揭示了线粒体Ago2的下游靶向基因后,作者进一步地研究了线粒体Ago2诱导CYTB过度表达的详细机制。作者通过Ago2免疫共沉淀和功能实验,揭示了线粒体Ago2通过募集线粒体翻译延长因子TUFM结合到线粒体CYTB的mRNA上,从而激活CYTB的翻译过程(图4A-C)。有趣的是,线粒体Ago2对线粒体基因的调控是不均衡的,其原因在于线粒体Ago2增强线粒体基因翻译依赖miRNA所提供的碱基序列配对信息(图4D-E)。因此,miRNAs的序列特异性导致了线粒体Ago2对线粒体基因翻译的选择性调控。糖尿病心脏病中Ago2减少可能通过TUFM与mt-mRNAs脱离,进而导致线粒体基因翻译受损。

图4 线粒体Ago2通过募集TUFM促进线粒体基因翻译
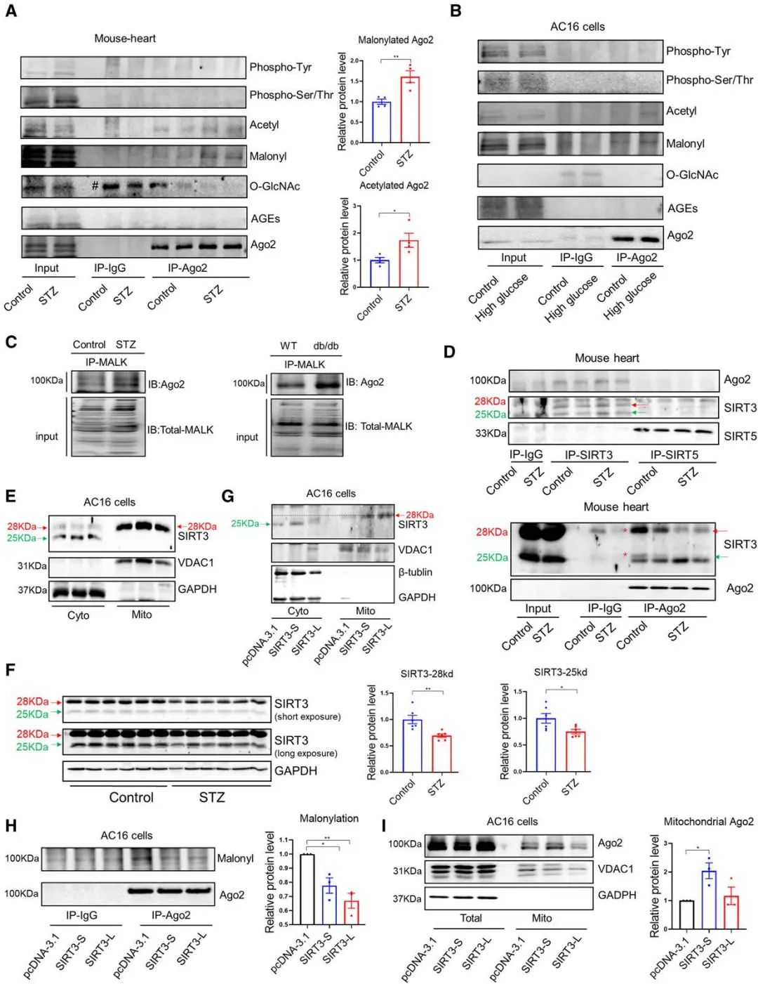
5. Ago2的丙二酰化阻碍其与线粒体转运蛋白TIMM17b的结合
最后,作者揭示了糖尿病Ago2线粒体转位减少的原因。Ago2蛋白可以发生多种翻译后修饰,其中丙二酰化修饰水平在1型和2型糖尿病心脏中显著增加。细胞浆中定位的短SIRT3调控Ago2蛋白的丙二酰化修饰过程。糖尿病心脏中短SIRT3含量的减少导致Ago2蛋白丙二酰化修饰水平增加。短SIRT3高表达能够减少Ago2蛋白的丙二酰化修饰水平并增加Ago2的线粒体转运能力(图5)。
Ago2蛋白的丙二酰化修饰阻碍了其与包含TIMM17b的线粒体转运蛋白的结合,从而减少了Ago2向线粒体内的转运。通过Ago2丙二酰化位点突变模拟Ago2的去丙二酰化状态,或通过SIRT3高表达降低Ago2的丙二酰化水平,均能够增加Ago2向线粒体内的转运。
综上所述,在糖尿病心脏损伤中,短SIRT3水平降低,导致Ago2蛋白丙二酰化水平升高,阻碍其与含TIMM17b的线粒体转运蛋白结合,从而导致Ago2蛋白向线粒体内转运减少,线粒体活性氧产生增多,造成心功能损伤。高表达线粒体Ago2通过募集线粒体翻译延长因子TUFM,在miRNA的介导下特异性激活线粒体基因CYTB、ND4等的翻译,使其蛋白水平升高,增强线粒体电子传递链功能,减少线粒体活性氧的产生,从而改善了糖尿病小鼠的心功能(图6)。

图5线粒体miRNAs参与线粒体Ago2缺失介导的ETC失衡

图6线粒体Ago2在糖尿病心肌病中保护作用的途径
小结
本研究发现SIRT3-Ago2/miRNAs-TUFM-CYTB通路是糖尿病代谢障碍与心肌细胞线粒体呼吸链失平衡之间的桥梁分子。rAAV9介导的线粒体Ago2过表达通过激活线粒体基因翻译从而降低心脏氧化应激水平。进一步探索miRNA及其作用蛋白Ago2在线粒体的非经典作用机制,是糖尿病心肌损伤发病机制的又一重大发现,并有望进行临床转化,为糖尿病心肌损伤的治疗提供全新的治疗策略。
中科优品推荐
【中科新生命】经过20年的时间积累,现已建立起了奥斯卡DIA、奥斯卡深度血液、极微量、4D Label free、4D DIA、TMT、PRM及含磷酸化、酰化、泛素化、N/O-糖基化、甲基化等修饰、外泌体多组学等多种蛋白组学平台以及代谢、转录平台。此外,中科新生命有着专业的数据分析平台以及售前售后服务团队,为老师提供全面的技术支持。欢迎感兴趣的老师前来咨询。