18 年
手机商铺
公司新闻/正文
484 人阅读发布时间:2024-01-16 16:45



研究材料
技术路线
步骤1:收集11种癌症样本进行单细胞多组学及WES检测;
步骤2:相比较正常细胞,肿瘤细胞染色质区域改变;
步骤3:肿瘤进展过程中ACR和基因的联系;
步骤4:原发性肿瘤中的调控子;
步骤5:表观遗传学在癌种转移中的作用及其与遗传的交互作用关系;
步骤6:与临床相关的表观遗传程序及潜在治疗靶点分析。
研究结果
从11种癌症类型的201例患者中得到158例原发性肿瘤和52例转移性肿瘤中的225例样本,15例癌旁样本(NATs)。225份样本进行了snATAC-seq分析得到1,019,175个细胞核数据,平均每个样本126,196可及性染色质区域(ACRs),对其中206份样本进行配对scRNA-seq或snRNA-seq,得到1,157,955个细胞或细胞核数据。195个样本进行全外显子组测序(WES)。这些多组学数据集系统地识别不同癌症类型的细胞亚群,追踪癌症从正常前体到原发性肿瘤再到转移的转变。通过将每种癌症类型与所有其他癌症类型进行比较,确定56,001个组织及癌细胞特异性差异可及染色质区域(DACRs),包括组织特异性基因的启动子,在样本水平上,恶性细胞染色质可及性的维数降低,揭示了原发组织癌种之间的预期相似性。

图1 11种癌症类型的染色质可及性模式
2. 肿瘤中染色质区域的改变
定义正常细胞(CNCs)后,去除CNCs组织特异性信号,鉴定几种癌症类型共有的染色质可及性中的癌细胞特异性变化。通过将癌细胞与其各自CNCs比较,发现53%的DACRs位于增强子区,37%位于启动子区,这表明其与基因表达的功能相关性发生变化。在癌症中,约75%的DACRs与最近基因的表达变化方向相匹配。此外,DACRs与最近基因表达相关性分析发现在所有癌症中都显著的正相关,进一步确定富含癌细胞特异性DACRs的标志通路。5种癌症类型大量的DACRs标记基因在紫外线辐射下下调。在ccRCC、GBM和UCEC中,ABCC1的增强子可及性增加,说明紫外线辐射下ABCC1基因下调(ABCC1编码多药耐药蛋白1 (MRP1),并通过神经母细胞瘤细胞中的药物外排和子宫平滑肌瘤细胞中的脂质信号通路促进肿瘤生长)。
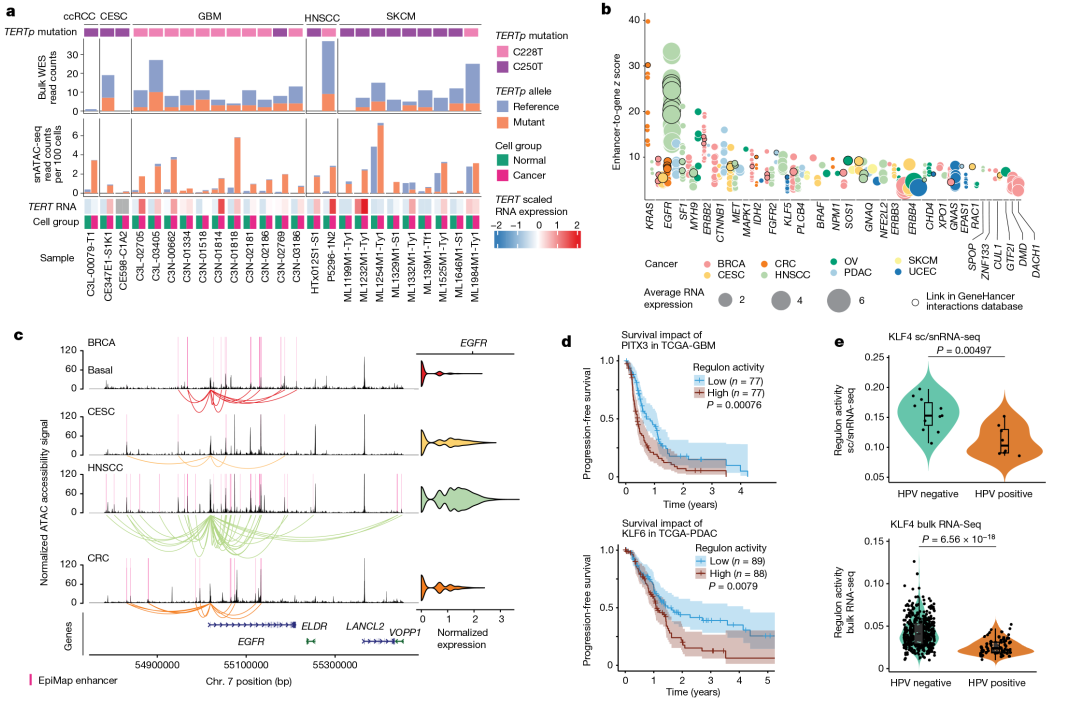
3. 肿瘤进展中ACR和基因的联系
通过可及性和基因表达将恶性上皮细胞与正常上皮细胞进行关联,发现增强子元件的可及性比启动子元件的可及性对癌症类型和起源组织更具特异性,增强子的可及性也比启动子的可及性更好地反映了转录本的表达,这表明它们在调控基因表达中起着关键作用。计算基于相关性 ACR 与基因之间的联系,发现近一半是与 EpiMap 增强子区域之间的联系,这些增强子 ACR 与基因之间的联系大多具有癌症类型特异性,只有一小部分(25-35%)增强子与基因之间的联系在 GeneHancer数据库中报道过,表明在这项研究中发现的大多数联系以前都没有被描述过。ACR和基因可能与正常癌细胞向原发性癌细胞的转变有关,ACR -基因分析在识别远端元件和临床相关基因之间潜在的调节关系方面的优势。
图2 CREs在癌症中调控转录程序
4. 原发肿瘤的调控子
为定义细胞状态基础上的TF靶基因,使用SCENIC在每个癌症队列中确定TF与其靶基因(即调节因子)之间的调控关系,揭示了258个TFs与其靶基因表达一致的调控子,87个调控子对某些癌症类型表现出高特异性。其中41个调控子是组织特异性的(在癌细胞和CNCs之间共享),46个调控子是癌细胞特异性的(在癌细胞中比在CNCs中更活跃)。癌细胞特异性调控子的靶基因富含癌症特异性通路,表明其参与癌症相关过程。与随机基因相比,21个TF的靶基因更有可能与含有这些TF结合基序的ACR结合,从而验证了靶基因表达、ACR可及性和TF活性之间的联系。在TF特异性ChIP-seq数据验证了每个TF的靶基因,证实了检测的53个TF中有51个与靶基因直接结合。
图3 泛癌和癌症特异性调控
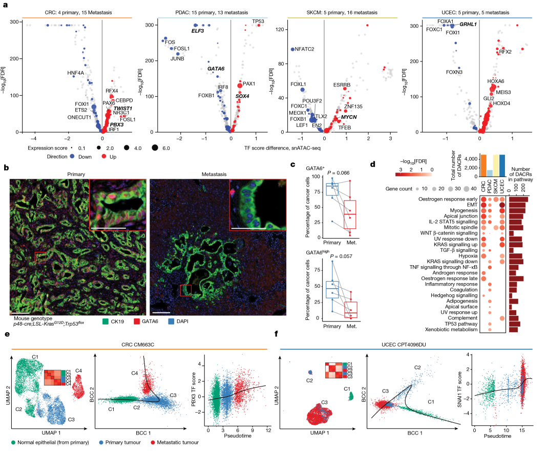
5. 表观遗传学在癌症转移的作用
为了确定在从原发到转移的转变过程中改变活性的TF,作者比较四种癌症(SKCM、CRC、PDAC和UCEC)原发和转移细胞之间的TF基序可及性,发现普通和特异性TF都参与了不同癌症的转移过程。转移性和原发肿瘤样本中表达上调的DACR通路,发现发育相关通路(如EMT、肌生成和早期雌激素反应等)在三个队列中都是显著的,与上皮表型的丧失是转移的一个重要过程一致 。将9例CRC和UCEC的snATAC-seq数据正常上皮细胞与癌细胞结合,观察到不同的集群由肿瘤细胞组成,其患病率在每个簇的原发和转移样本之间有所不同。评估这9例病例中每个簇的原发上皮细胞、转移上皮细胞和正常上皮细胞的TF基序可及性,通过对肿瘤和正常上皮细胞进行轨迹分析,观察到所有配对的原发性转移样本都遵循线性轨迹,逐渐从正常细胞发展到原发性转移细胞,轨迹伪时间反映了肿瘤转移过程。
图4 肿瘤转移过程中激活的表观遗传程序
6. 遗传和表观遗传的交互作用
WES数据对176个肿瘤样本进行体细胞突变和拷贝数变异(CNVs)的遗传表征,不同癌症类型的突变与之前报道的相似,此外,在所有样本中,分析TERT启动子(TERTp)在癌细胞和正常细胞中与热点突变的可及性,TERTp突变变异优先在癌细胞中可获得,与snRNA-seq数据中TERT高表达一致,正常细胞则缺乏TERTp可及性。与snATAC-seq数据相比,bulk WES的TERTp突变的变异等位基因频率要低得多,这表明snATAC-seq能够检测到诱导染色质可及性的突变。
作者通过将癌基因表达与增强子可及性(ACR-gene )联系来评估癌基因的表观遗传调控,确定了30个癌基因的表达与增强子可及性相关,其中EGFR、KRAS、ERBB2、CTNNB1和MET的联系最强。许多致癌基因显示出许多增强子与基因之间的联系,这表明这些基因存在广泛而复杂的表观遗传调控。
图5 遗传驱动因子对染色质可及性的影响
7. 临床相关的表观遗传学程序
GBM癌细胞中PITX3调控子活性明显更高、原发性PDAC癌细胞中KLF6调控子活性及其基序可及性增加、hpv+肿瘤中KLF4调控子活性明显降低等均在相应的TCGA队列数据相应的评分最高,和较差的总生存期相关(图5d);但是组织特异性调控因子E2F8 (CRC)和BACH2 (GBM)在各自的CNC中得分更高,并且在TCGA-CRC和TCGA-GBM队列中分别与更好的生存率相关;本研究确定癌症特异性DEGs和DACRs,它们是潜在的药物靶点,可用于治疗相应类型肿瘤的靶点,但需要进一步的临床前验证。
小编小结
中科优品推荐
【中科新生命】重点布局单细胞多组学平台,先后建立了基于10x Genomics Chromium X的单细胞测序平台以及“一站式”单细胞蛋白质组服务平台。其中,Chromium X作为当前业内通量最高的单细胞测序平台之一,可实现百万级细胞通量检测,助力大规模单细胞图谱、高通量药物筛选、稀有细胞鉴定等研究。为您的单细胞多组学研究保驾护航! 优惠多多,诚意满满,快来联系我们吧!