18 年
手机商铺
公司新闻/正文
1213 人阅读发布时间:2024-01-04 10:17

代谢重编程是癌症的重要特征之一,大多数糖酵解酶在癌细胞中高表达。烯醇化酶1(ENO1)是一种糖酵解酶——参与2-磷酸甘油酸(2-PG)脱水为磷酸烯醇丙酮酸(PEP)。除了酶功能外,前期研究已发现ENO1还可以作为一种RNA结合蛋白(RBP)参与mRNA降解。然而,ENO1作为RBP在肿瘤发生过程中的致癌功能和潜在机制仍不清楚。
2023年7月,南方医科大学高平/孙林冲团队、中国科学技术大学张华凤团队合作在Nature Chemical Biology (IF 14.8)杂志上发表了题为“ENO1 promotes liver carcinogenesis through YAP1-dependent arachidonic acid metabolism”的研究成果,结合RIP-seq、转录组学和花生四烯酸靶向代谢组学分析,发现ENO1作为一种RNA结合蛋白可以通过YAP1/PLCB1/HPGD轴介导的花生四烯酸代谢促进肿瘤生长,阿司匹林治疗可以延缓肿瘤进展。ENO1介导的花生四烯酸代谢途径可能是肝癌患者的潜在治疗靶点。中科新生命提供了花生四烯酸靶向代谢组学检测服务。

HEK293T细胞系;PLC细胞系;Hepa 1–6细胞系;肝癌小鼠模型;临床肝癌组织
技术路线
步骤1:ENO1作为RNA结合蛋白激活YAP1翻译调控肿瘤发生;
步骤2:ENO1通过YAP1激活花生四烯酸代谢;
步骤3:ENO1通过YAP1-AA轴介导癌症进展;
步骤4:阿司匹林抑制ENO1/YAP1诱导的肝癌进展;
步骤5:ENO1-YAP1-AA轴可以预测肝癌的不良预后。
研究结果
1. ENO1作为RNA结合蛋白激活YAP1翻译调控肿瘤发生通过RNA免疫沉淀测序(RIP-seq),作者发现ENO1与MORC4、LUC7L3和Yes相关蛋白(YAP1)的mRNA结合,并且ENO1正向调节YAP1蛋白表达,而不影响其mRNA水平。ENO1的DNA结合结构域作为RNA识别基序与YAP1 mRNA的CUG三联体序列结合,以增强YAP1的表达。YAP1过表达可以恢复ENO1缺失导致的肿瘤生长减缓,表明YAP1参与了ENO1介导的肿瘤生长。

图1 ENO1作为RBP通过激活YAP1翻译促进癌症进展
2.ENO1通过YAP1激活花生四烯酸代谢
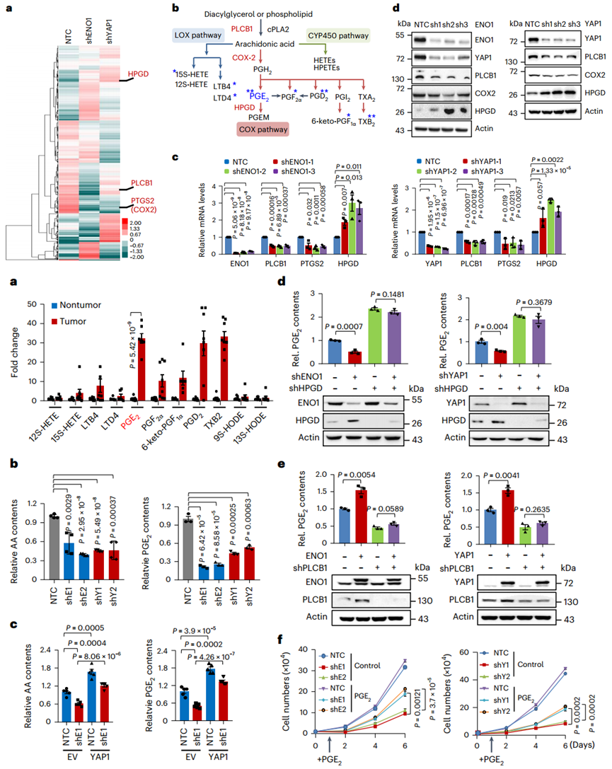
基于转录组学技术探究YAP1和ENO1的功能,发现ENO1和YAP1共同调节992个基因,其中花生四烯酸(AA)代谢相关酶PLCB1、COX2和HPGD显著富集。YAP1敲低可以消除ENO1对PLCB1和HPGD的影响,表明ENO1对PLCB1和HPGD表达的调节是由YAP1介导。采用花生四烯酸靶向代谢组学技术对临床肝癌样本进行分析,与癌旁组织相比,癌组织中PGE2、PGD2和血栓素B2(TXB2)显著增加。通过敲低或过表达ENO1、YAP1和HPGD进一步验证了ENO1可以通过YAP1调节的PLCB1和HPGD激活AA代谢。

图2 ENO1通过YAP1调节的PLCB1和HPGD表达激活AA生物合成
3. ENO1通过YAP1-AA轴介导肿瘤进展
敲低PLCB1导致ENO1/YAP1诱导的AA和PGE2积累减少,肿瘤生长减缓;而敲低HPGD可恢复shENO1/shYAP1诱导的PGE2积累减少和肿瘤生长抑制。表明ENO1/YAP1介导的肿瘤进展依赖于YAP1/HPGD轴对AA途径的激活。

图3 ENO1通过YAP1-PLCB1/HPGD-AA轴介导癌症进展
4.阿司匹林抑制ENO1/YAP1诱导的肝癌进展
已知阿司匹林可靶向COX途径。阿司匹林显著抑制过表达ENO1/YAP1的细胞生长和异种移植瘤的大小和重量,表明阿司匹林对ENO1/YAP1高表达更敏感。阿司匹林治疗降低了ENO1/YAP1诱导的PGE2积累,而AA水平不受影响。与健康小鼠相比,过表达ENO1/YAP1的肝癌动物模型中肝与体重比、AA、PGE2和COX2酶活性增加,加速了肿瘤的进展;而阿司匹林治疗降低了除AA以外的相关物质的增加。表明阿司匹林治疗对ENO1/YAP1诱导的AA代谢高度活化的肝癌更敏感。

图4 阿司匹林抑制ENO1/YAP1诱导的肝癌进展
5. ENO1-YAP1-AA轴可以预测肝癌的不良预后
采用qPCR、WB和IHC对临床患者的组织样本进行分析,发现HCC癌组织中ENO1、YAP1和PLCB1的mRNA和蛋白质表达显著增加,而HPGD表达显著降低,表明肝癌患者中ENO1和YAP1激活了AA代谢。进一步进行Kaplan-Meier生存分析,发现与癌组织中ENO1、YAP1或PLCB1表达水平较低的患者相比,表达水平较高的患者生存时间更短,而HPGD显示了相反的结果,表明ENO1、YAP1、 PLCB1或HPGD蛋白是肝癌患者的潜在预后生物标志物,ENO1介导的AA代谢途径可能是肝癌患者的潜在治疗靶点。

图5 ENO1-YAP1-AA轴激活预测肝癌的不良预后
小结
中科优品推荐
【中科新生命】提供靶向代谢组学服务分析,为您的研究保驾护航!欢迎感兴趣的老师前来咨询。