18 年
手机商铺
公司新闻/正文
679 人阅读发布时间:2024-01-03 11:42

人类中枢神经系统(Central Nervous System,CNS)的先天免疫区室(Innate Immune Compartment)高度多样化,包括多个免疫细胞群,如在脑实质中常见的巨噬细胞和在大脑界面处较少数量的CNS相关巨噬细胞(CNS-associated Macrophages,CAMs)。由于其数量少且位置特殊,在发育、健康和扰动期间,对时间和空间上受限制的CAM亚群知之甚少。
2023年12月20日,德国弗莱堡大学研究人员在Nature Medicine(IF 82.9)发表题为“Multiomic spatial landscape of innate immune cells at human central nervous system borders”的文章,该研究利用单细胞RNA测序、质谱流式技术、空间转录组学、空间蛋白质组学等技术手段,对胎儿发育、成年和病理过程中人类CNS界面的免疫区室进行了全面分析,揭示了CNS界面先天免疫细胞的空间多组学景观,突出了CNS界面处的髓系细胞多样性,并提供了对人类大脑免疫系统复杂性的见解。

研究材料
人胎儿PC/PV、LM和CP的冷冻样本;
性别不匹配的外周血干细胞移植受者的人脑组织的冷冻样本;
人脑胶质瘤患者和健康对照的的脑组织新鲜样本。
步骤2:研究对胎儿脑组织样本开展整合的多组学分析揭示微环境塑造发育中的人类CAMs表型,阐明了髓系细胞对生理性产前缺氧的不同反应;
步骤3:研究对15名接受外周血干细胞移植的个体的大脑中驻留和移植的髓系细胞进行整合的多组学分析揭示了不同中枢神经系统界面的区室特异性移植率;
步骤4:研究对解剖分离的胶质母细胞瘤样本进行整合的多组学分析显示,缺氧驱动下的髓系细胞类型分布具有区域差异。
研究结果
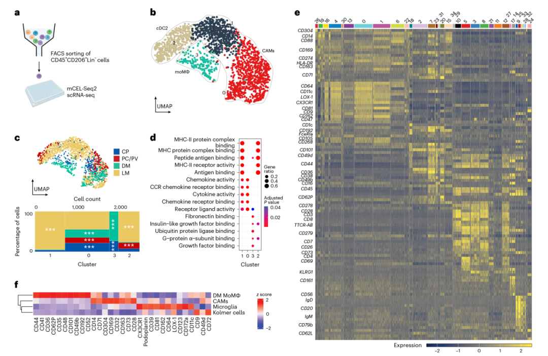
1. 人类中枢神经系统界面的稳态免疫细胞多样性研究首先通过流式分选富集了人的PC/PV(血管周围间隙)、LM(柔脑膜)、CP(脉络丛)和DM(硬脑膜)组织的总共11166个CD45+细胞,并使用scRNA-seq分析发现包括CAM、小胶质细胞在内的多种髓系亚群,CAMs(C19和C26)主要由CP、LM和DM来源的细胞组成。接着对不同髓系群体的聚类分析发现CAM(C19和C26:MRC1和F13A1)、Kolmer细胞(C22:BHLHE41、APOE、SPP1和TTR)和DM相关MoMΦ细胞(C20:AREG、PLAUR和CD44)的不同标志物。

图1 人类中枢神经系统界面的稳态免疫细胞多样性
2. 多组学揭示了稳态人类CAM的多样性
研究采用流式细胞富集了人的CAM进行CITE-seq(单细胞转录组和表面蛋白测序技术)和scRNA-seq分析发现,CAMs(C0和C1)分布在所有分析的区室中,其中C0在PC/PV、CP和DM中富集,C1在LM中富集。GO分析显示CAMs中富集趋化因子和细胞因子活性相关条目,CAM(C26和C19)显示CD304、CD88和CD169作为标记物。此外,质谱流式技术(CyTOF)证实CAMs(C7:CD206)等细胞的蛋白质标志物。

图2 CITE-seq和scRNA-seq表征稳态人类CAMs
3. 人类CAMs的空间组织分布
接下来,研究使用多重免疫荧光和空间转录组学分析了解剖生态位中的CAMs,发现CAMs中CD206、CD163与Iba1共表达,但小胶质细胞和Kolmer细胞中不存在共表达,且在PV CAMs中表达最高的CD169在多达2/3的CD206+细胞中表达。此外,空间邻域富集分析结果表明,LM CAMs优先与成纤维细胞和内皮细胞共生并相互作用。其中CD74是CAMs定向的邻域间相互作用的主要受体。综上所述,空间转录组学突出了CAMs的空间相互作用。

图3 原位人类CAMs的空间剖面及其细胞相互作用
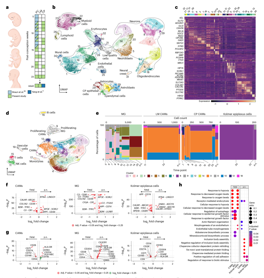
4. 微环境塑造发育中的人类CAMs表型
研究对59个冷冻胎儿人PC/PV、LM和CP样本的59053个细胞进行了单细胞核测序(snRNA-seq),发现增殖细胞中髓系细胞具有相对较大比例,值得注意的是,增殖的C9簇包含表达CAM或小胶质细胞基因的两个亚群。LM和CP CAMs在出生前和出生后的主要簇为C0和C10。LM和CP CAMs在出生前和出生后,主要簇为C10和C8。在所有三种细胞类型(CAMs、小胶质细胞和Kolmer细胞)中,转铁蛋白受体(TFRC)都是产前最重要的受体之一,CITE-seq分析也证实了这些细胞中产前CD71(由TFRC编码)上调。结果阐明了胎儿脑环境影响髓系细胞中基因和蛋白质表达,表现为CAMs、小胶质细胞和Kolmer细胞对生理性产前缺氧的不同反应。

图4 发育过程中CNS巨噬细胞的区域依赖性转录动力学
5. 中枢神经系统髓系细胞的区室依赖性周转率
通过单细胞核测序(snRNA-seq)在15名性别不匹配的外周血干细胞移植受者的人脑组织中建立了原位命运图谱,拟时序分析血管内和归巢单核细胞揭示了髓样细胞植入过程中的顺序转录变化。研究在所有CNS界面和脑PC中观察到了供体来源的Y+Iba1+细胞,且PC/PV、CP、LM和DM中Y+Iba1+细胞与所有Iba1+细胞百分比之间的相关性分析表明 Y+Iba1+细胞的时间依赖性增加。鉴于PBSCT患者的潜在合并症,研究使用PC细胞的原位命运定位分析了驻留小胶质细胞和CAMs的免疫表型,发现90%的Y+细胞呈现Iba1阳性,但只有约20%的Y+细胞表达小胶质细胞核心标志物P2RY12、GLUT5和TMEM119。总之研究描述了人脑髓源性细胞植入的模式,并证明了不同CNS界面的隔室特异性植入率。

图5 人中枢神经系统边界巨噬细胞的区室特异性周转
6. 人类胶质母细胞瘤患者的环境依赖性CAMs特征
研究使用scRNA-seq、CITE-seq和空间转录组学分析了来自21个胶质母细胞瘤和对照样本的11681个CAMs。除正常脑细胞类型外,肿瘤样本还含有肿瘤相关巨噬细胞(TAM)在C2簇和C4簇中。C2细胞表达小胶质细胞基因,而C4细胞表达巨噬细胞基因,分别对应于小胶质细胞TAMs(mgTAMs)和单核细胞来源的TAM(moTAMs)。TAM(C2、C4)在PC/PV中的富集表明胶质母细胞瘤微环境中存在一些CAM参与。此外,胶质母细胞瘤包含不同的髓系群体,在缺氧和坏死肿瘤区域丰富。对CITE-seq数据进行了差异表达分析发现肿瘤相关CAMs下调CD163并上调CD304,包含额外markers的质谱流式技术(CyTOF)显示肿瘤相关CAMs的CD206水平不变,但CD169、MS4A7和CD64降低。总之研究通过全面空间剖面加深了对胶质母细胞瘤相关髓系室的理解。

图6 多组学揭示人胶质母细胞瘤中CAMs和小胶质细胞的激活
小编小结
研究利用单细胞RNA测序、质谱流式细胞术、空间转录组学、空间蛋白质组学等多组学技术全面分析了人类中枢神经系统髓系细胞,重点关注稳态和疾病期间的CAMs,研究显著推进了我们对人类中枢神经系统髓系细胞的理解。值得注意的是,髓系细胞在人类中枢神经系统界面的植入为潜在的CAM替代疗法打开了大门,这些疗法适用于根植于CAM功能障碍的疾病。

图7 稳态和疾病期间的CAM变化模式图
中科优品推荐
【中科新生命】技术团队潜心研究,打通了空间多组学从实验端到分析端的技术屏障,开发高端对齐整合算法,解决数据整合难题,可以通过对同一份样本连续切片,实现对相邻切片进行空间转录组、空间蛋白质组、空间代谢组数据的联合分析。帮助老师们从系统生物学维度,结合不同层面的生物学信息,多维度的对生物学规律进行系统解释,实现从空间维度进行表型→机制的全面揭示。