18 年
手机商铺
公司新闻/正文
437 人阅读发布时间:2023-12-19 11:33

肝细胞癌(HCC)患者进行肝切除术后,及时恢复肝功能对预后有重要意义。肠道菌群在肠-肝轴调节中有重要作用,但尚不清楚肠道微生物群对HCC术后肝功能恢复(LFR)有何影响,尤其是在关键微生物种类的鉴定和在动物模型及临床试验中的验证方面仍存在大量未知。
2023年12月12日,华中科技大学同济医学院附属同济医院陈孝平/张必翔教授和生命学院杨祥良/刘智/陈卫华教授团队联合在Cell Host and Microbe(IF 30.3)上发表题为“Bifidobacterium longum promotes postoperative liver function recovery in patients with hepatocellular carcinoma”的文章,该研究利用16S rRNA测序和代谢组学等技术,结合队列分析、小鼠实验以及临床试验,发现长双歧杆菌(BL)对促进HCC患者术后肝功能恢复、提高生存率具有积极作用,并探索了背后的肠-肝轴机制。这项研究为HCC术后治疗提供了新策略,强调了肠道菌群的调节作用。中科新生命为该研究提供了非靶向代谢组学检测服务。

研究材料
肝功能正常恢复和肝功能延迟恢复的患者以及小鼠,粪便和血清
技术路线
步骤1:术后肝功能恢复是肝癌患者的关键预后因素; 步骤2:肝细胞癌患者肝功能恢复正常与粪便长双歧杆菌有关; 步骤3:对HCC患者给予长双歧杆菌干预可促进术后肝功能恢复; 步骤4:长双歧杆菌通过调节肠道微生物群和代谢物来改善肝功能。研究结果
1. 术后肝功能恢复延迟预示HCC患者的长期生存率较低研究首先分析了由928例患者组成的回顾性队列,其中624例术后肝功能正常恢复(NR),304例延迟恢复(DR),使用倾向评分匹配方法过滤后保留了490名患者(每组各245例),结果发现DR组的3年OS明显短于NR组,且多变量Cox比例回归分析揭示了术后肝功能恢复(LFR)是OS的独立因素。

图1 肝癌患者术后LFR的预后价值
2. 粪便中长双歧杆菌在NR患者中显著富集
为了探讨术后LFR与肠道菌群之间的关联,研究前瞻性地招募了123例HCC患者(NR组65例,DR组58例),收集了术前和术后的粪便进行16S rRNA测序,发现与DR患者相比,NR患者的术后粪便样本中双歧杆菌属、丹毒丝菌属等显著富集,并通过随机森林分类器将长双歧杆菌(BL)确定为DR和NR组分类的最重要贡献者,进一步通过SPINGO工具发现BL是NR组中丰度最高(47%)的物种。最重要的是,与DR组相比, NR组的BL显著富集。这些结果表明BL与术后HCC患者肝功能恢复相关。

图2 粪便BL在NR患者中显著富集
3. BL富集的FMT增强了小鼠的术后LFR
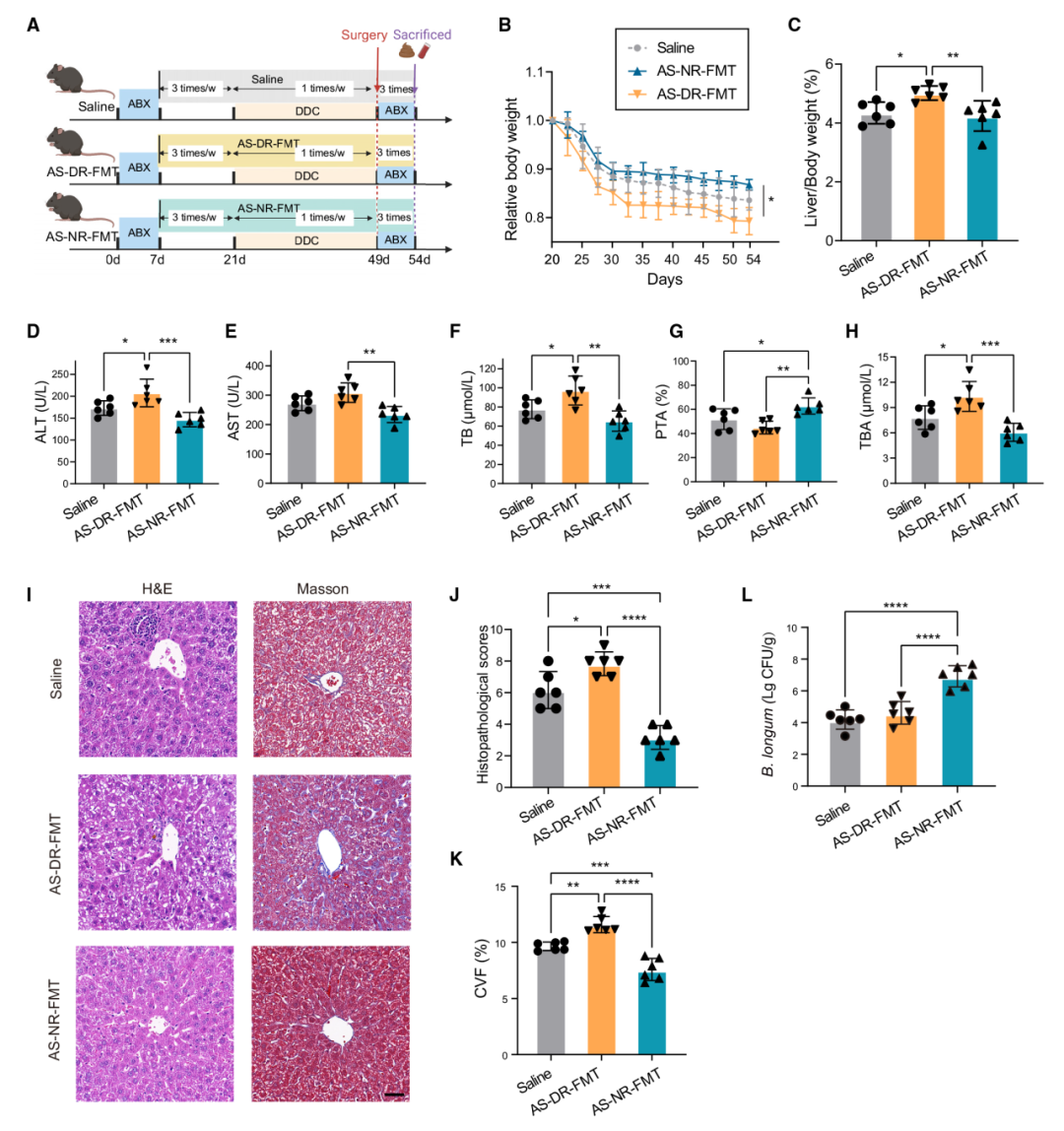
接着使用广谱抗生素混合物处理18只小鼠以消耗共生微生物群落。将小鼠分为3组,制备肝损伤小鼠模型并对小鼠进行70%的肝切除术,随后分别接受生理盐水、NR和DR患者的粪便微生物群移植(FMT),手术后第五天处死所有小鼠,收集血液和肝组织进行肝功能分析;结果发现与接受NR组粪便灌胃的小鼠相比,接受DR组粪便灌胃的小鼠肝功能恶化,肝损伤程度显著更高。此外,定量PCR证实了接受DR组粪便灌胃的小鼠的粪便中BL丰度显著低于接受NR组粪便灌胃的小鼠。这说明富含BL的肠道微生物对术后LFR至关重要。

图3 肝功能恢复延迟的HCC患者粪便移植导致手术后小鼠肝功能恢复延迟
4. 口服BL可改善小鼠术后LFR
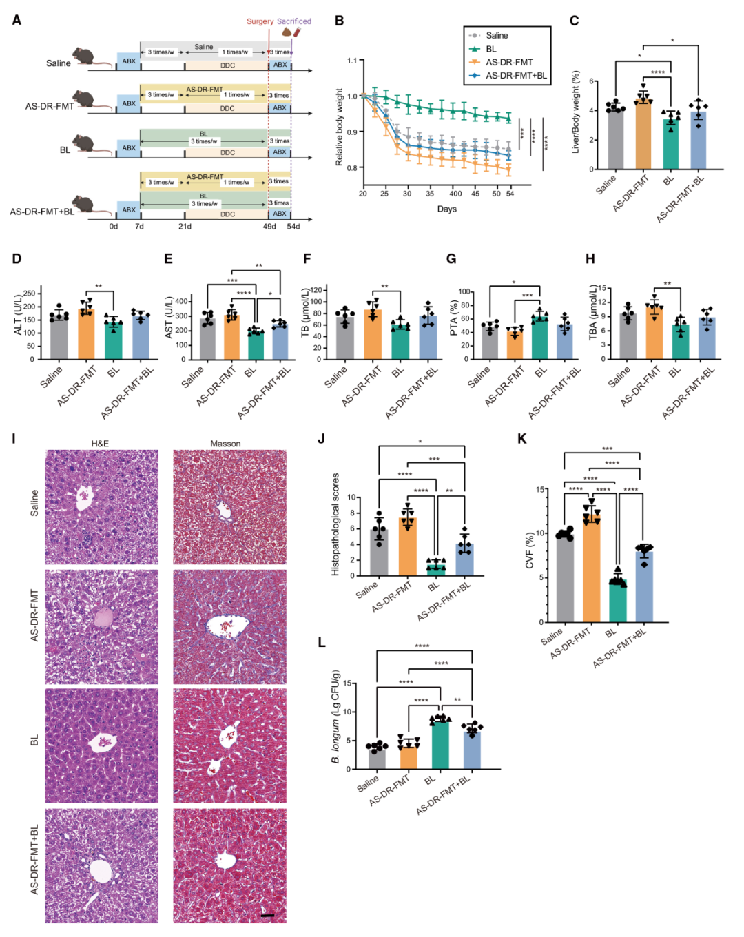
研究进一步从NR患者粪便中分离出BL菌株,通过口服灌胃给DR-FMT处理的小鼠,另外二组分别接受来自健康志愿者的粪便和来自小鼠本身的粪便,结果发现与DR-FMT组相比,BL干预组的肝组织损伤程度较低。使用定量PCR证实了小鼠粪便中DR-FMT + BL组的BL丰度显著高于DR-FMT组。这些结果表明,BL干预可显著减轻小鼠肝损伤,挽救DR-FMT诱导的肝功能恶化。

图4 口服BL促进小鼠术后肝功能恢复
5. 口服含BL的益生菌混合物可促进HCC患者的术后LFR
研究者随后在人体中开展BL促进恢复作用的验证,BL干预组患者,在围术期接受含有BL的益生菌混合物,对照组(CON)未接受益生菌混合物或任何其他益生菌补充剂的患者,共有169名患者完成了试验(BL组83例,CON组86例)。结果显示与CON组相比BL组术后DR患者显著降低;随访一年发现CON组的生存期明显短于BL组。16S rRNA测序证实了与CON组相比,BL组BL丰度增加,这些结果证实了BL对HCC患者术后肝功能的促恢复作用。

图5 口服含BL的益生菌混合物可促进 HCC 患者术后 LFR
6. 肠道BL通过调节肠道菌群和代谢物来改变肝功能
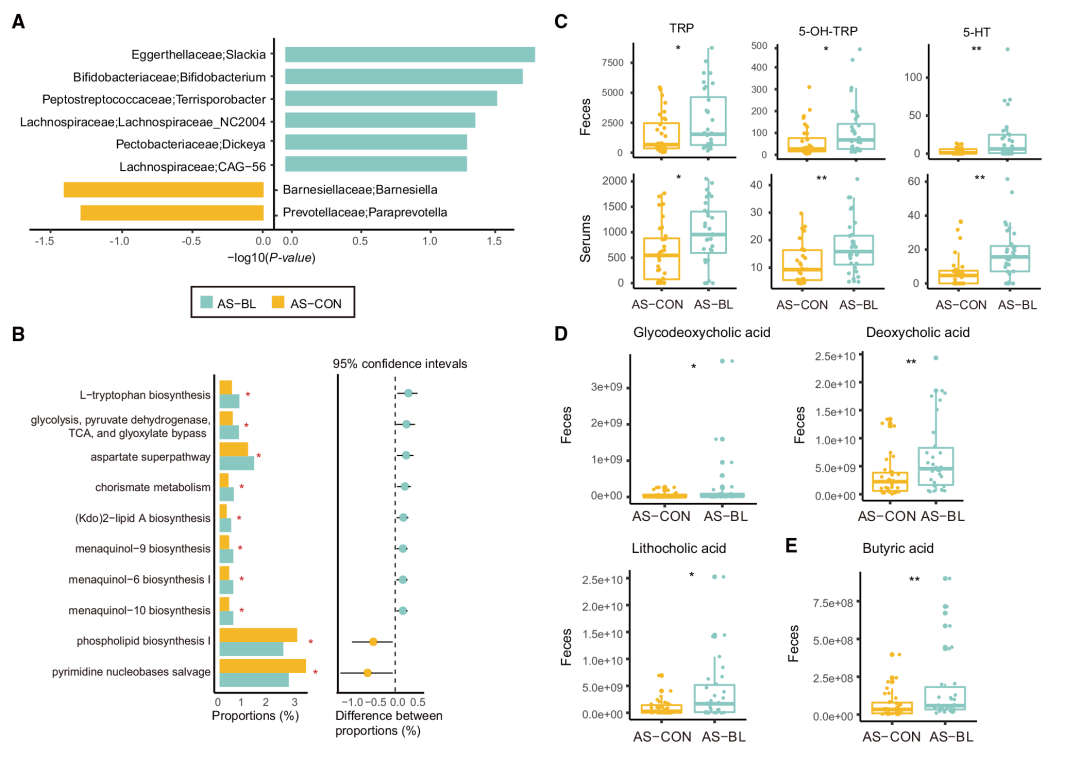
研究者通过16S rRNA测序分析了术后BL组和CON组的菌群情况,发现在BL组中富集了6个重要属,特别是潜在有益的肠道细菌双歧杆菌和毛螺菌属。预测分析发现色氨酸生物合成、糖酵解等通路显著富集。进一步对参与者的粪便和血清样本中的色氨酸代谢物进行了靶向代谢分析:与CON组相比,BL组的肠道TRP、5-OH-TRP和5-HT水平均显著升高,同时BL组的血清5-HT浓度也显著升高。为了进一步探索肠道微生物群的调节作用,研究对参与者粪便样本进行了非靶向代谢分析,发现次级胆汁酸和短链脂肪酸均受到了肠道菌群的调节。

图6 HCC患者口服含BL后肠道菌群和代谢物分析
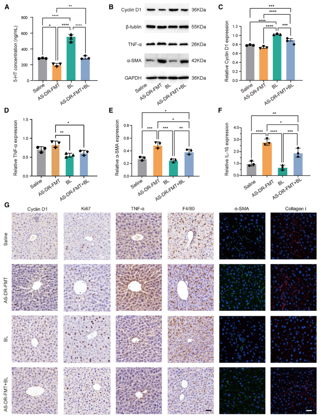
在小鼠模型中,研究者发现BL组血清中5-HT水平显著升高,且BL组小鼠的细胞周期相关蛋白的表达增加、促炎细胞因子的表达下调,肝纤维化标志物的减少,这些结果表明肠道菌群代谢物在促进肝脏再生、改善肝脏炎症、减轻肝纤维化中的重要作用。

图7 BL促进小鼠术后LFR的机制分析
小结
及时的肝功能恢复 (LFR) 对于术后肝细胞癌 (HCC) 患者至关重要。本研究通过小鼠实验、临床试验以及高通量组学检测发现长双歧杆菌可以通过调节肠道菌群组成及其代谢产物增强HCC病人术后肝功能的恢复,改善病人的预后。这为HCC病人术后恢复提供了一种有前景的干预疗法。
图8 作用机制模式图
中科优品推荐
【中科新生命】以蛋白质组、修饰组、代谢及脂质组等质谱服务为核心,并延伸打造微生物、转录组、时空多组学服务,已搭建完整的创新型多组学平台,为您的研究保驾护航!年末促销和预付款预存活动进行中,欢迎感兴趣的老师前来咨询!
