18 年
手机商铺
公司新闻/正文
641 人阅读发布时间:2023-12-15 10:04

衰老会导致生物体组织结构和功能的恶化,大大增加了多数慢性疾病的风险。动物研究表明,衰老在个体之间以及个体的内部器官之间都有所不同,但其对于人体器官的分子机制影响仍不明确。
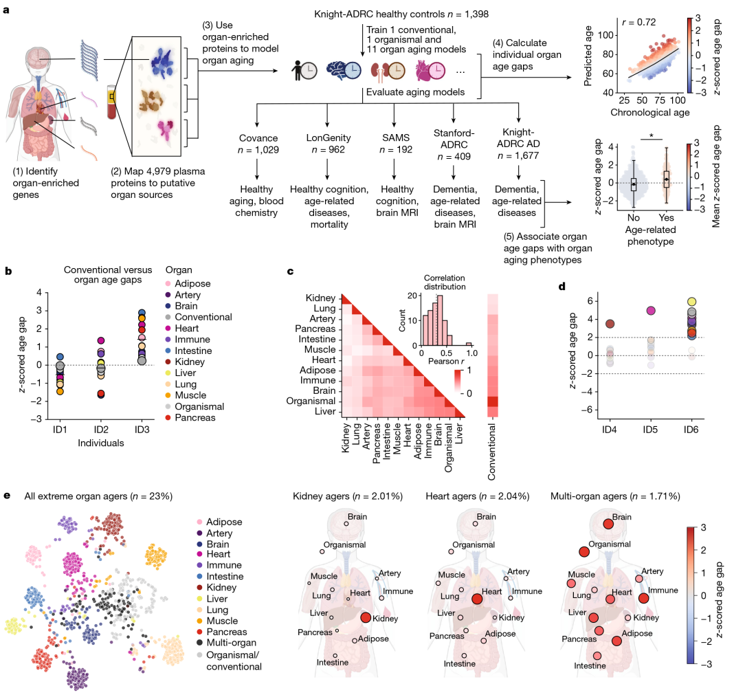
2023年12月6日,国际顶刊Nature在线发表了美国斯坦福大学Tony Wyss-Coray团队的创新研究成果“Organ aging signatures in the plasma proteome track health and disease”,基于somascan平台的超深度靶向蛋白质组,检测了5个独立队列的5676名成年人的4979种蛋白,深入探讨了如何通过血浆蛋白质组数据研究人体各器官衰老过程,并预测疾病和衰老效应。这项研究不仅有助于我们理解衰老过程,还为未来的健康管理和疾病预防提供了新的视角。

队列:n=5676;
技术:somascan
主要发现
1. 血浆蛋白可以模拟器官衰老
该研究基于somascan平台对5个队列的5676名参与者进行靶向血浆蛋白组分析,共检出4979种蛋白,绘制器官特异性血浆蛋白图谱。通过机器学习算法构建了11个主要器官的衰老模型,并在这5个独立队列中重复预测了器官衰老,发现近20%的人在一个器官中表现出强烈的衰老加速,1.7%则显示是多器官衰老。

2. 器官衰老预测健康和疾病
该研究评估了器官衰老与9种年龄相关疾病(阿尔茨海默病、房颤、脑血管疾病、糖尿病、心脏病发作、高胆固醇血症、高血压、肥胖和步态障碍)之间的关系,结果表明器官衰老和特定疾病存在关联,如肾脏衰老与代谢性疾病、心脏衰老与心脏疾病等。此外,器官衰老与未来全因死亡率风险也存在显著关联。
为了更好地理解器官衰老与疾病标志物之间的关系,该研究还测试了器官衰老与43个临床生化和细胞计数标记之间的关系,发现559例患者中有226例存在显著相关性,这说明来自器官特异性血浆蛋白的衰老模型捕捉到了个体内部和个体之间与疾病相关的衰老异质性,这是其他衰老时钟或临床标志物无法捕捉到的。

3. 脑部衰老导致认知能力下降和阿尔兹海默症(AD)
为了更好地理解脑部分子对神经退行性疾病的影响,研究者开发了生物衰老特征重要性算法(FIBA),并应用于脑衰老模型,发现了一些关键性蛋白。此后,通过只使用与认知衰退相关的脑特异性蛋白质进行训练构建了第二代脑衰老模型CognitionBrain,该模型与AD具有更强的相关性。此外,该研究还将CognitionBrain和AD其他标志物等联合使用以便对患者更好分层,结果表明CognitionBrain独立于其他标志物,脑器官衰老模型提供了其他方法中无法捕获的关于大脑衰老的分子信息。

4. 器官衰老导致认知能力下降和AD
通过将FIBA优化框架应用于其他器官的衰老模型,发现与脑衰老模型类似,动脉、脑部、整体器官和胰腺衰老模型都与AD有关。为理解认知衰退的完整时序,使用整体认知的综合评分来测试衰老是否与正常个体认知有关,结果表明,认知功能下降与上述四种器官衰老显著相关。为进一步明确参与早期认知衰退的生物学过程和蛋白,作者绘制了所有模型蛋白的衰老轨迹,发现模型中的蛋白变化特征可能代表脑血管系统细胞完整性的退行性变化及其神经保护功能随年龄增长而丧失。此外,构成动脉模型的五种蛋白(TNFRSF11B、SOST、MRAP2、FRZB、MGP)也暗示了血管钙化和细胞外基质改变是导致衰老的主要原因,是认知能力下降和神经退行性疾病早期阶段的基础。

中科优品推荐
【中科新生命】现推出超高深度靶向蛋白组P7k/P11k新产品,该产品基于Somascan平台,同时实现蛋白检测的深、准、稳三位一体,适用于大规模的蛋白质组分析,尤其是血液蛋白质组,突破血液蛋白组深度极限,为血液蛋白标志物的临床转化创造新的机遇,欢迎感兴趣的老师前来咨询。

