18 年
手机商铺
公司新闻/正文
549 人阅读发布时间:2023-12-06 15:43

棕色脂肪细胞有大量小的多房脂滴和大量含有高密度嵴(cristae)结构的线粒体,其产热活性能够被冷刺激高度激活,促进能量底物(如脂肪和糖)吸收,加快细胞代谢,尤其是线粒体代谢。线粒体是控制能量代谢和生物合成的重要细胞器。在冷应激条件下,线粒体的代谢适应能力对脂肪细胞产热至关重要。然而棕色脂肪细胞在冷诱导的氧化应激挑战下如何保持线粒体功能激活尚未得到完全阐明。作者团队前期通过RNA-seq技术鉴定到Ifi27 (interferon alpha inducible protein 27)相对富集表达于小鼠棕色脂肪细胞中,但功能未知。
2023年8月7日,复旦大学代谢分子医学教育部重点实验室/基础医学院生物化学与分子生物学系潘东宁研究员团队在Advanced Science(IF 15.1)上在线发表了题为“IFI27 integrates succinate and fatty acid oxidation to promote adipocyte thermogenic adaption”的研究论文。该研究揭示了线粒体蛋白IFI27在维持正常嵴形态中发挥重要作用,它通过保持完整的琥珀酸脱氢酶功能以及活跃的脂肪酸氧化来促进棕色脂肪细胞的产热。中科新生命参与了该研究中蛋白组、代谢组及脂质组检测的相关工作。

研究材料
野生型小鼠(WT),脂肪组织中特异性敲除Ifi27的小鼠(AKO),棕色脂肪细胞,线粒体技术路线
步骤1:IFI27-APEX2催化的还原反应并结合透射电镜,揭示IFI27蛋白主要定位于线粒体基质;步骤2:利用Cre-LoxP系统构建AKO小鼠观测冷应激反应及BAT中线粒体形态及功能;
步骤3:利用靶向代谢组学分析发现AKO小鼠BAT中能量代谢相关代谢物差异变化;
步骤4:免疫共沉淀-蛋白质谱鉴定(coIP-MS)、pull down以及蛋白稳定性实验,证实IFI27特异性结合SDHB及 HADHA;
步骤5:脂质组学检测HADHA与IFI27互作后脂质分子扰动情况。
研究结果
1. IFI27蛋白主要定位于线粒体基质
作者团队前期通过RNA-seq技术鉴定到Ifi27 (interferon alpha inducible protein 27)相对富集表达于小鼠BAT中,IFI27属于干扰素诱导蛋白12家族成员,前人的研究集中于该家族成员在病毒免疫过程中的作用,而其在脂肪组织中的作用尚无报道。既往研究初步确定IFI27定位于棕色脂肪细胞的线粒体中,同时发现敲低Ifi27的棕色脂肪细胞线粒体功能基因表达水平下降。在本研究中首先通过蛋白免疫印迹实验发现冷暴露和β3肾上xian素受体激动剂CL316,243的处理可以增加小鼠BAT中IFI27蛋白水平,另外通过IFI27-APEX2催化的还原反应实验,结合透射电镜,确定IFI27蛋白主要定位于线粒体基质中。

图1 IFI27蛋白主要定位于线粒体基质
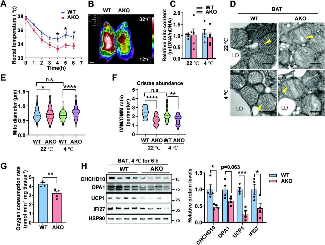
2. AKO小鼠表现冷不耐受表型,BAT中线粒体肿胀、嵴大量缺失和氧耗能力下降
为了确认IFI27在体内BAT的功能,该研究采用Cre-LoxP系统构建了在脂肪组织中特异性敲除Ifi27的小鼠(AKO)。环境温度下使用间接量热法测量了 WT 和 AKO 小鼠的代谢参数和能量消耗,相比野生型小鼠(WT),AKO小鼠表现出全身能量消耗降低的表型。利用透射电子显微镜 (TEM)观测显示AKO小鼠BAT中线粒体肿胀、嵴大量缺失和氧耗能力下降。冷刺激AKO小鼠表现出直肠温度降低,冷不耐受表型。AKO小鼠 iWAT 褐变减少,UCP1 水平降低,参与钙和肌酸循环的基因表达受扰。

图2 AKO小鼠冷不耐受其BAT线粒体嵴显著减少
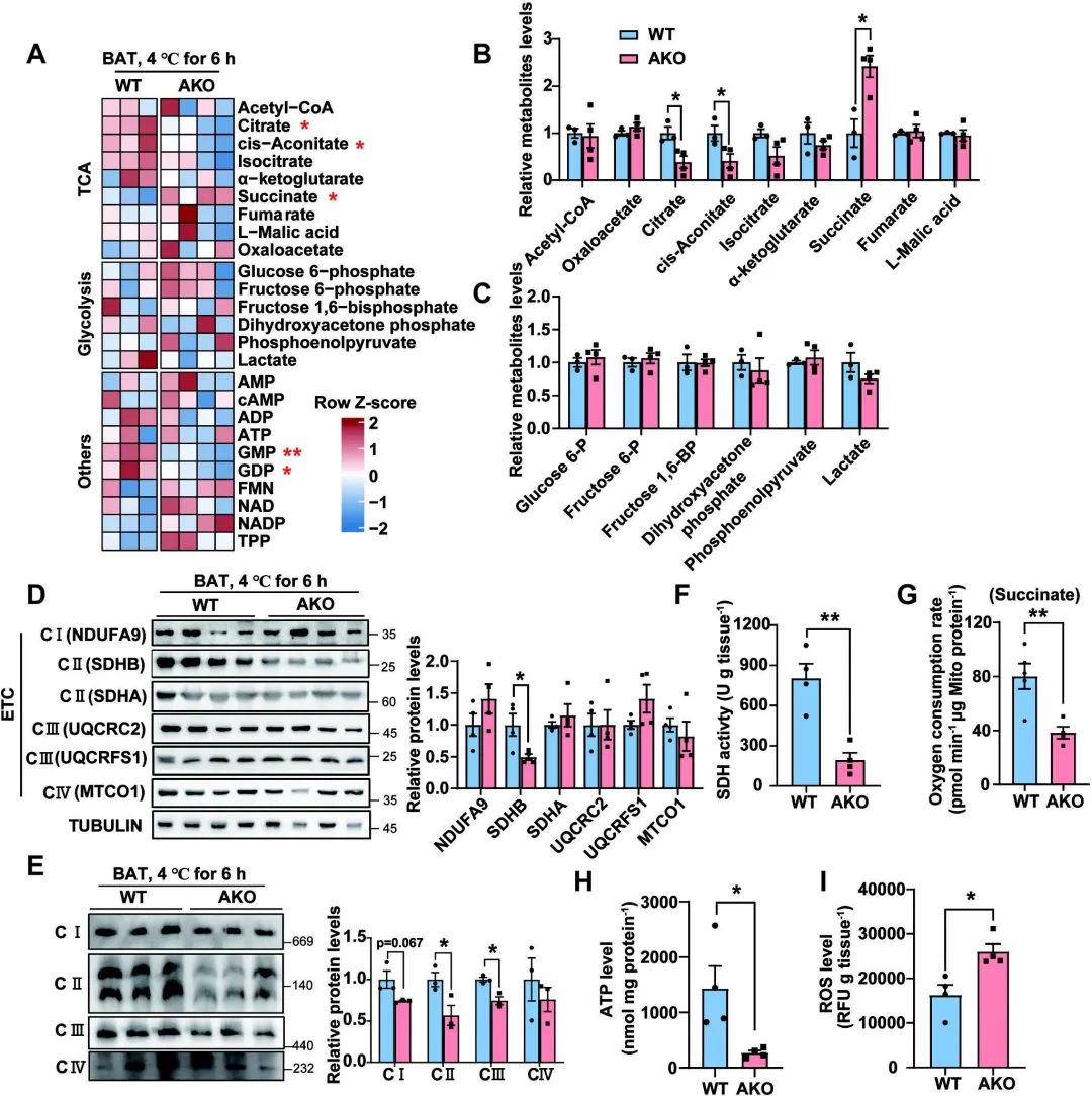
3. AKO小鼠BAT中琥珀酸积累致使SDHB 水平降低
线粒体是能量代谢中心,IFI27作为线粒体基质蛋白可能参与到多种线粒体代谢途径。为了确认 AKO小鼠的 BAT中是否存在代谢扰动,作者采用靶向代谢组学分析急性冷刺激下小鼠能量产生有关的内源代谢物类群。发现AKO小鼠BAT中琥珀酸出现异常累积,同时琥珀酸脱氢酶(succinate dehydrogenase,SDH)水平以及酶活性显著降低,这提示IFI27的缺失抑制了SDH的功能。SDH是由SDHA、SDHB、SDHC、SDHD 4个亚基组成的异源四聚体,并作为电子传递链(electron transport chain,ETC)复合体Ⅱ参与线粒体内的生物氧化。进一步检测呼吸链复合物代表性亚基的水平时,发现 SDHB 表达水平降低。

图3 AKO小鼠BAT中琥珀酸积累致使SDHB水平降低
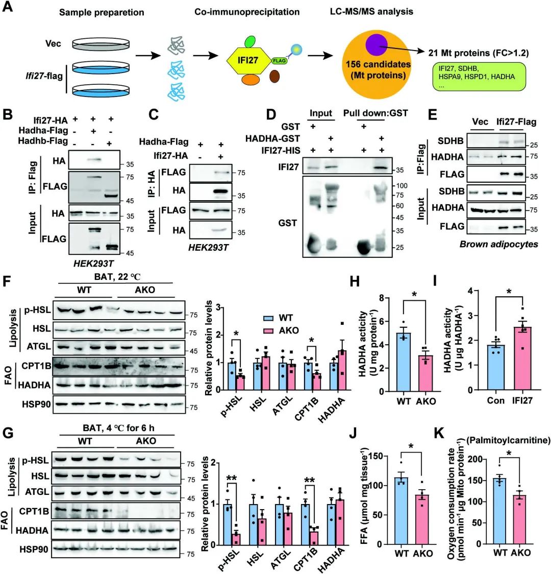
4. IFI27促使SDHB与其分子伴侣TRAP1相互作用
研究者通过免疫共沉淀-蛋白质谱(CoIP-MS)、Pull down以及蛋白稳定性实验,证实了IFI27可以特异地结合SDHB(succinate dehydrogenase complex iron sulfur subunit B)并促进SDHB与其分子伴侣TRAP1(TNF receptor associated protein 1)的连接,从而参与调节SDHB在线粒体基质内的稳定性。尤其是在产热激活伴随着线粒体氧化应激的环境下,IFI27在保护SDHB免受氧化损伤引发的降解过程中扮演了重要角色。

图4 IFI27促使SDHB与其分子伴侣TRAP1相互作用
5. IFI27与HADHA互作干扰TG和磷脂代谢
为了充分了解AKO小鼠冷不耐受的机制,作者对棕色脂肪细胞进行了免疫沉淀结合质谱 (IP-MS) 分析。免疫共沉淀-蛋白质谱结果还显示线粒体基质蛋白HADHA(Hydroxyacyl-CoA dehydrogenase subunit α)亦可与IFI27相互作用。HADHA作为三功能酶复合体亚基催化了发生于线粒体基质的脂肪酸β-氧化中的水合与脱氢反应。体外酶活性测定证实了IFI27的缺失虽不影响HADHA蛋白水平,但降低其酶活性,进而致使游离脂肪酸含量减少,并且线粒体耗氧率受损,证实AKO小鼠的脂质动员和利用能力受损。
研究者进一步利用脂质组学分析室温下AKO小鼠BAT中甘油三酯和甘油磷脂种类的组成。结果表明IFI27的缺乏会干扰TG和磷脂代谢,进而导致脂肪酸氧化功能受损,这成为AKO小鼠出现产热缺陷和氧耗降低表型的另一分子机制。

图5 IFI27与HADHA互作干扰TG和磷脂代谢
小结
IFI27是线粒体代谢和适应性产热的一种新的调节因子。一方面它能够靶向调节SDHB稳定性从而维持琥珀酸脱氢酶正常功能,另一方面它直接结合脂肪酸β-氧化酶HADHA而保持其活性,IFI27的存在保证了棕色脂肪细胞内三羧酸循环和脂肪酸氧化正常运行,从而维持适应性产热。综上该研究揭示了IFI27在控制棕色脂肪细胞线粒体代谢以适应不断变化环境中的重要作用。
中科优品推荐
【中科新生命】以蛋白质组、修饰组、代谢及脂质组等质谱服务为核心,并延伸打造微生物、转录组、时空多组学服务,已搭建完整的创新型多组学平台,为您的研究保驾护航!年末促销和预付款预存活动进行中,欢迎感兴趣的老师前来咨询!

