18 年
手机商铺
公司新闻/正文
367 人阅读发布时间:2023-12-06 11:14

肾结石病因复杂,受遗传和环境因素影响,且在美国和世界各地的发病率正在上升。尽管几十年的创新和研究人员努力描述其病理生理学,但对肾结石形成的确切机制仍然知之甚少,导致这种认识的关键因素缺陷是缺乏关于细胞和分子组成的数据。此外,结石疾病期间各种细胞类型的空间分布及其与矿物沉积的关系在很大程度上是未知的,这对于了解结石形成的发病机制极其重要。美国印第安纳大学Tarek M. El-Achkar研究组、James C. Williams Jr.研究组以及Michael T. Eadon研究组合作Nature Communications发文题为“A spatially anchored transcriptomic atlas of the human kidney papilla identifies significant immune injury in patients with stone disease”,通过对肾结石患者的肾乳头进行空间转录组分析,鉴定出肾脏免疫损伤的具体分子细胞学特征。

研究材料
肾脏组织
技术路线
步骤1:肾乳头细胞类型的识别和定位; 步骤2:肾乳头内CaOx结石形成的转录组学特征; 步骤3:矿化和非矿化组织的区域分析; 步骤4:大规模3D成像和组织细胞计数确定炎症应激信号和巨噬细胞激活是结石病的主要特征; 步骤5:肾结石患者尿液中MMP7和MMP9水平升高,并与疾病活动性相关。
研究结果
1. 肾乳头细胞类型的识别和定位从49个样本中获得280,053个snRNAseq图谱,这些样本跨越了新数据集(79,717个细胞核)和人类生物分子图谱计划(HubMap)和肾脏精密医学项目(KPMP)数据集(200,336个细胞核)。利用该数据集来更深入地了解人类肾乳头细胞类型的多样性以及与皮质髓质细胞类型相比的独特特征。除了预期的乳头状细胞类型,例如内髓集合管的主细胞(PapPC)和闰细胞(IC)、乳头状表面上皮细胞和内皮细胞,还鉴定出了相当数量的基质细胞和免疫细胞。与皮质和髓质相比,乳头中PapPC和成纤维细胞的比例最高。在乳头状和皮质髓质主细胞之间观察到基因表达的显著差异。除了健康的PapPC1群体外,还鉴定出富含应激/损伤基因的PapPC2群体。为了验证这些细胞类型并确定它们在乳头中的空间位置,使用了空间转录组学并结合snRNAseq数据,绘制了细胞分布图谱。在组织中识别并绘制了PapPC1、PapPC2和未分化细胞的特征。PapPC1和PapPC2经常共定位于相同的集合管,这表明PC的这些不同亚型在集合管中并未在空间上分离。利用snRNAseq差异表达分析的标记,使用smFISH来验证这些独特细胞类型的存在。与PapPC1细胞相比,集合管中的PapPC2细胞具有高MMP7和IGFBP7表达。未分化的细胞通常定位于间隙或小管,形态上与细肢一致。它们有IGFBP7的高表达,并且经常共表达PROM1,这表明它们的退行性状态发生了改变。

图1 肾乳头细胞类型的识别和定位
2. 肾乳头内CaOx结石形成的转录组学特征
接下来,使用snRNAseq的数据比较结石组织和参考组织细胞类型频率和特定细胞类型基因表达的差异。结石中未分化细胞的比例显著增加,结石中的多种细胞类型中损伤和应激基因表达水平升高,例如SPP1、CLU、LCN2、S100A11和MMP7。通路分析发现,在患有以下疾病的患者的细胞中,与蛋白质翻译相关的常见通路显著富集。结石的ST显示,未分化细胞经常集中在矿化区域附近,可能是相邻肾小管局部损伤的结果。并观察到免疫、成纤维细胞和未分化细胞特征的增加以及肾小管细胞特征的伴随减少。在snRNAseq中观察到的损伤基因在ST结石样品中相对ST参考组织中同样高表达,富集通路与snRNAseq通路分析重叠。技术之间的一致结果增加了人们对这些途径在结石病发病机制中的生物学相关性的信心。有趣的是,在结石患者中,MMP7显示出弥漫性表达模式。使用共焦3D成像和组织细胞术对MMP7表达进行分析表明,具有高MMP7表达(可能对应于PapPC2)的集合管细胞的比例随着结石病而增加。总的来说,该研究数据表明结石病将集合管和其他肾小管细胞的表型改变为损伤表型。这些变化可能会引发免疫和纤维化反应,最终取代健康的乳头管状上皮组成。

图2 肾乳头内CaOx结石形成的转录组学特征
3. 矿化和非矿化组织的区域分析
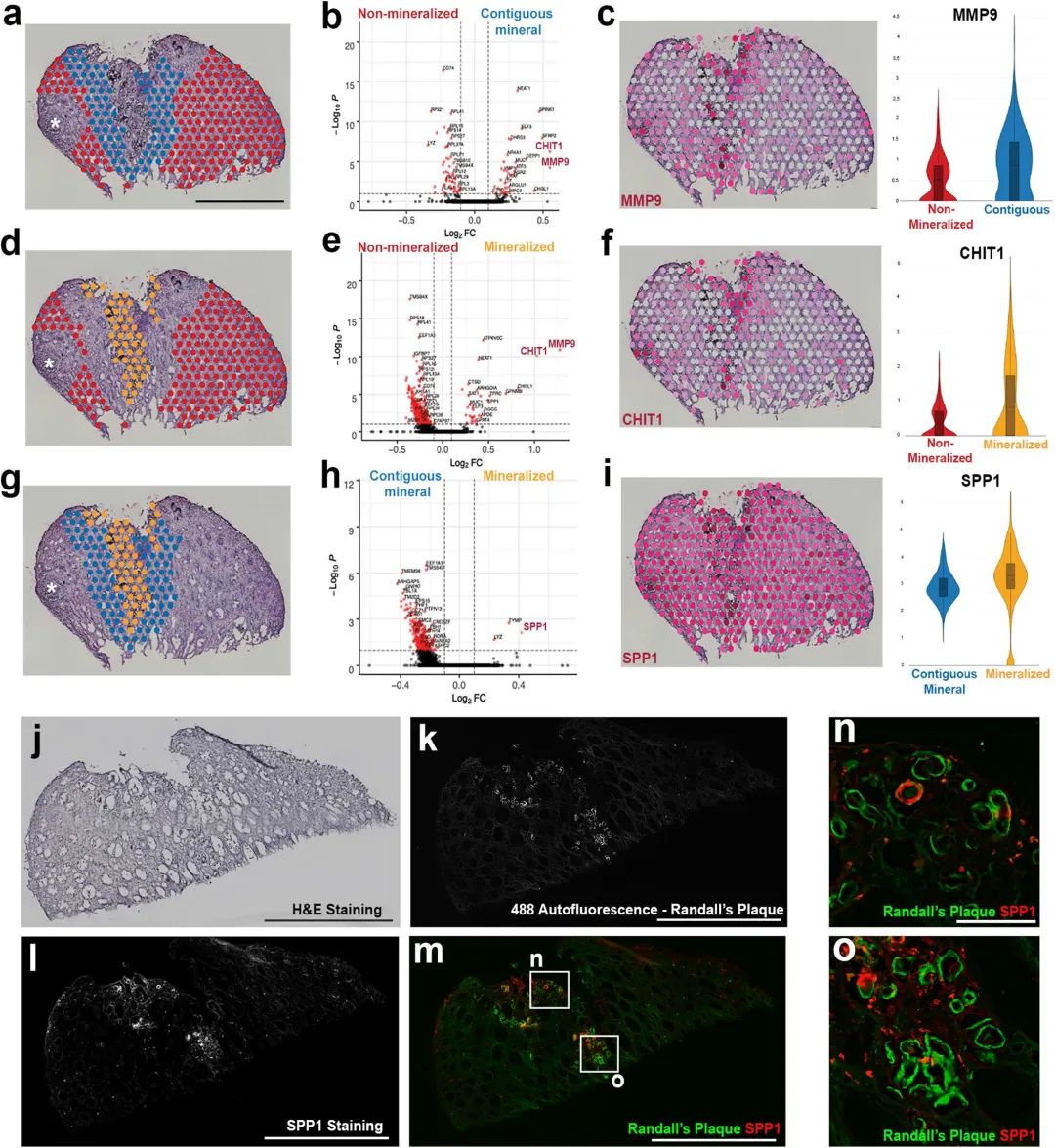
矿物质沉积,例如Randall斑块(RP)的形成被认为在结石病的形成中发挥着重要作用。然而,斑块形成通常是局灶性的,矿床微环境中存在的细胞和分子改变在这种疾病的发病机制中很重要。图3显示了矿化区域与非矿化区域的差异分析,结果表明,NEAT1、CHIT1、LYZ、SPP1和MMP9等基因在矿化区域中上调。使用CODEX成像在蛋白质水平上也验证了矿化区域中SPP1的高表达。
将CODEX多重成像与一组针对不同免疫细胞类型的抗体结合使用。利用了矿物沉积物的自发荧光特性,染色即可识别斑块,在参考组织中识别出的主要细胞簇。对初始分析中的CD45+细胞簇进行了额外的无监督分析,将免疫细胞分解为主要淋巴细胞和骨髓细胞簇。将免疫细胞返回到组织图像显示,斑块沉积的某些区域充当免疫激活的巢穴,其中沉积的矿物质被炎症巨噬细胞(M1和M1/M2)包围,免疫活性不增强的斑块区域有显著的成纤维细胞浸润。总的来说,这些数据表明斑块的存在具有免疫原性。矿物质沉积可能引发不同的免疫反应,从骨髓到混合淋巴细胞浸润和非重叠的纤维化反应都有明确的进展。

图3 矿化区域与非矿化区域的差异分析

图4 CODEX多重成像结果
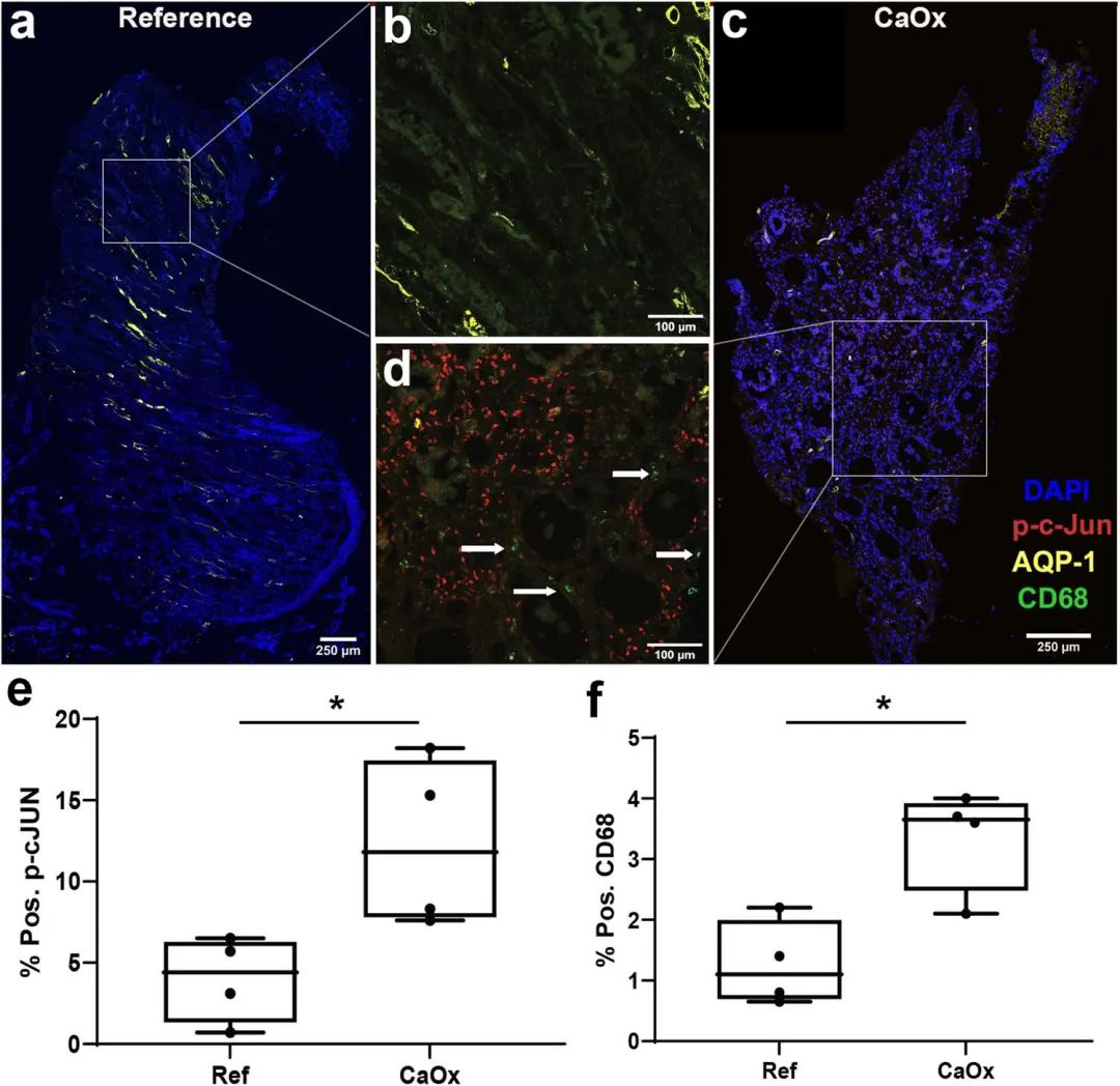
4. 大规模3D成像和组织细胞计数确定炎症应激信号和巨噬细胞激活是结石病的主要特征
接下来,想确定免疫激活和氧化损伤是否是CaOx结石患者乳头的主要特征,与大量矿物质沉积无关。使用定量大规模3D成像和组织细胞计数,对来自对照组和患有CaOx结石病且无可见矿物质沉积的受试者(每组N=4)的乳头组织标本进行定量。与对照组相比,CaOx结石患者的CD68+巨噬细胞丰度和氧化磷酸化的强度显著升高。这与snRNAseq和转录组学分析的结果一致,表明结石患者乳头中多种细胞类型的应激信号增加。

图5 结石患者的活检组织中氧化应激(ROS)和巨噬细胞活化的蛋白质标记物广泛增加
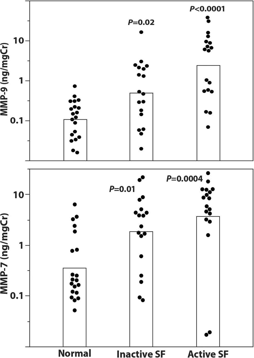
5. 肾结石患者尿液中MMP7和MMP9水平升高,并与疾病活动性相关
snRNAseq和ST数据集揭示了结石病患者乳头中MMP7基因表达的上调以及矿化区域中MMP9基因表达的上调。接下来想知道它们的尿液分泌是否也可以筛查结石疾病活动。为此,作者对55名肾功能正常患者的尿液样本进行了MMP7和MMP9检测,将其分为3组:1)没有已知结石临床史的健康对照,2)非活性CaOx结石具有已知结石临床病史但近期没有结石事件的形成者,3)正在接受结石手术的活跃CaOx结石形成者。结果表明,与健康受试者相比,没有活动性疾病的CaOx结石患者尿液中MMP7、MMP9的水平升高。在活动性结石形成者中,作者观察到尿液MMP7、MMP9水平更高。这些结果表明MMP7和MMP9都是监测结石病活动的潜在重要标记。

图6 MMP7和MMP9检测
小编小结
肾结石的发病率很高,并且会造成病人急性的痛楚。肾锥体组成肾乳头结构,草酸钙沉积在肾乳头中造成肾脏损伤。在该工作中,作者们通过对肾结石患者与健康受试者的肾乳头细胞和分子生物学特征进行比较,发现肾结石患者中存在更为普遍的上皮细胞未分化细胞类型。肾结石中矿物质局部沉积会造成患者体内广泛的免疫激活、氧化应激以及炎症反应等损伤特征,同时作者们确定基质金属蛋白酶MMP7和MMP9在肾结石患者尿液中明显增加的分子特征。总的来说,该工作定义了人类肾乳头结石损伤的空间分子特征并确定了尿液中的生物标记物。
中科优品推荐
【中科新生命】单细胞转录组和空细胞转录组联合产品大促,可提供完整的空间多组学联合研究 “一站式”解决方案,全面助力各位老师勇攀科研高峰! 优惠多多,诚意满满,快来联系我们吧!